
“3·15”前夕,一家社交电商平台因涉及违法传销,被监管部门开出巨额罚单。
3月14日,社交电商平台花生日记因涉及传销违法行为,被广州市工商行政管理局责令改正,并处罚150万元,没收违法所得7306.58万元,累计罚没7456.58万元。

这是中国社交电商领域第二宗巨额罚没案例,也是截至目前最大的一例。2017年5月,云集微店涉嫌以“交入会费”、“拉人头”等形式开展传销活动,被杭州滨江区市场监管局罚没958万余元。
据悉,花生日记创办于2017年7月,法定代表人杨仙强,曾获数千万美金融资,但没有披露具体投资机构。
因涉违法传销
被罚没逾7000余万元
行政处罚决定书显示,2017年4月花生日记与淘宝签订协议,获得淘宝(中国)平台应用数据接口(API)权限,成为阿里妈妈推广服务商,并同意采用阿里妈妈的“淘宝联盟”CPS营销方式(即淘宝按商品成交量收取推广服务费),取得从“淘宝联盟”平台采集商品信息至花生日记平台的权限。

2017年7月28日,花生日记APP上线运营,按消费者喜好、推广费用金额大小等设置筛选条件,主动选择推介“淘宝联盟”中相关商家的商品信息。当时平台规定只有注册成为会员,才能登录浏览商品信息,并通过平台链接跳转至天猫或淘宝购买商品。
决定书指出,从2017年7月28日至2018年9月25日立案期间,花生日记以平台运营商可获取其发展的会员所购买商品一定比例的佣金为诱饵,发展了多个粉丝数量多、流量大的流量运营公司作为分公司,再由分公司管理运营商,运营商负责发展会员,按照层级提取酬金。
花生日记设定了“平台(分公司)—运营商—超级会员—超级会员...…超级会员”的层级式管理架构,采取多层级佣金计提制度和会员升级费用等手段,发展会员2100多万人,会员层级最多达51级,遍及全国各省市,收取佣金金额达4.57亿元。
广州工商局认定,花生日记要求会员交纳99元升级费用成为超级会员,进而取得发展他人成为超级会员资格以牟取下线佣金计提的行为,以及以多层级方式发展会员 并形成上下线,依据下线会员购物取得的佣金进行多层级计提的行为,均构成传销,对其作出责令改正、没收违法所得7306.58万元、罚款150万元的处罚。
一年发展2000多万会员
层级最多达51层
来看看花生日记的传销经营模式:
1、发展平台会员,收取“超级会员”费用。
在2017年7月28日至2018年1月15日间,花生日记规定会员只能领取平台优惠券,超级会员和运营商才能获得发展下线并从下线人员消费金额中提取佣金的资格,而会员升级成超级会员需交纳99元费用。
期间花生日记共发展超级会员7247人,收取费用71.75万元。后因有会员投诉,花生日记从2018年1月16日起将会员和超级会员合并,用户一经注册就成为超级会员,不再收取费用。
2、以平台管理运营商,并以运营商为金字塔顶层发展下级超级会员,通过会员消费实现层级计酬。
花生日记通过各种渠道发展粉丝数量多、流量大的流量运营公司作为分公司,分公司负责发展和管理运营商,通过微信、微博、朋友圈、快手、抖音等社交平台及线下宣传等方式推广平台,大量发展下级会员,以获取其消费后的佣金计提。
据披露,花生日记的运营商大部分为自然人,主要来源于两个途径:一是分公司直接将名下有“流量”的成员发展成运营商;二是超级会员成长值达达到5000点、自愿升级做运营商,升级后与原上级运营商脱钩,其之前发展的会员全部转为下级,成为新链条,按运营商规则提取佣金。
而用户要成为花生日记超级会员,需扫描平台配发给运营商的专属邀请码;超级会员注册成功后,又会获得平台提供的专属邀请码,再邀请他人扫码注册成为其下级超级会员。运营商与超级会员、超级会员之间通过专属邀请码建立上下级关系。
截止至2018年9月25日,花生日记平台形成了31530个以运营商为塔尖的金字塔结构,会员总数达2153.46万人。其中,层级结构达到三级及以上的会员共2149.61万人,占全部会员人数的99.82%,层级最多的链条已发展至51层。
在这条“推销商品—引导购物—计算佣金—识别层级—分配佣金”的链条中,其佣金基本分配规则为:超级会员通过平台购买商品产生佣金后,花生日记剔除淘宝扣除的10%至12%佣金服务费后,将剩余佣金视为100%,花生日记计提18%,运营商计提22%,余下部分按50%和10%的比例,分发给购物的超级会员 及其上一级会员。

经核算,自2017年7月28日至2018年9月25日,在减除淘宝的推广服务费后,平台共产生佣金4.02亿元,花生日记通过传销方式获取非法所得7234.83万元。
回应监管部门处罚
自称2020年将赴美IPO
今日,花生日记针对处罚发布了一则声明,称“完全尊重并接受监管机构的处罚”,表示“早期发展中确有不合规的做法,2018年初已经花大力气做了整改和规范,目前运营模式已经合法合规”。

并称“社交电商是新生事物,在发展过程中遇到坎坷和挫折是不可避免的,保持积极的心态,与监管部门紧密联系,不断拥抱变化……”
天眼查信息显示,花生日记4位股东均为自然人,创始人杨仙强作为实际控制人持股54.06%。

2018年4月,花生日记曾获得数千万美元A轮融资,但具体金额和投资机构均未披露。据网传的一份花生日记内部文件透露,A轮融资金额3000万美元,且近期其又完成了A+轮6000万美元融资。

在去年2月也就是获得融资前夕,36氪的一篇《小程序“引爆”、拼多多“崛起”、花生日记“上天”,社交电商到底怎么玩?》的报道中提及花生日记。其中如此描述:

“一款叫花生日记的导购类APP ,借助淘宝客在微信里的裂变迅速起量。上线三个月用户突破百万,登上AppStore免费榜前100,GMV数亿元并还在翻倍,借用一位投资人朋友的话,这个量简直要上天。据了解国内几乎所有主流机构都在关注这个项目。”
不久前极光大数据的一份关于优惠比价APP的研究报告,花生日记被纳入研究范围,并上榜优惠比价APP用户偏好TOP10,以70.36的偏好指数位列第二名。

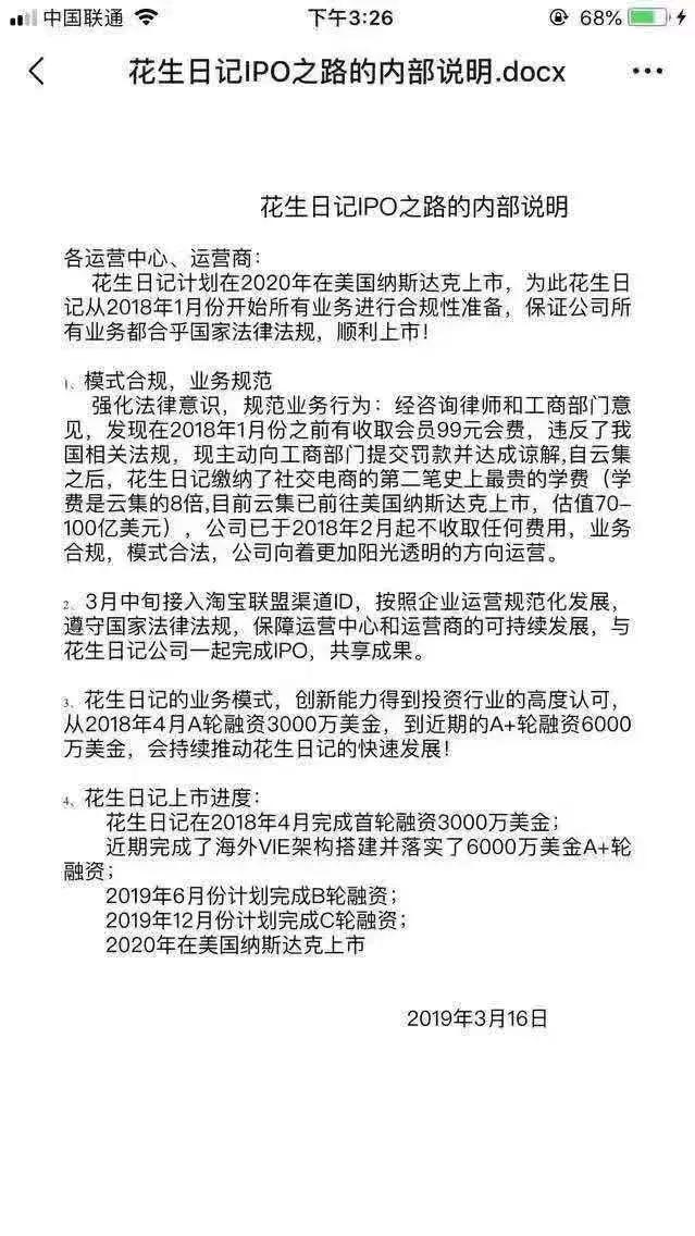
据前述内部文件透露,花生日记计划2020年赴美国纳斯达克上市,为此从2018年1月份开始,其对所有业务进行合规性准备,保证公司所有业务合乎国家法律法规,顺利上市。
该文件还表示,经咨询律师和工商部门意见,花生日记发现在2018年1月前收取会员99元会费,违反了相关法规,因此主动向工商部门提交罚款并达成谅解。自云集(指云集微店)之后,花生日记缴纳了社交电商第二笔史上最贵的学费——7000多万元。

花生日记在文件中称,其已于2018年2月起不收取任何费用,3月中旬接入淘宝联盟渠道ID,按照企业运营规范化发展,保障运营中心和运营商的可持续发展,一起完成IPO共享成果。
文件还披露了花生日记的上市进度:除已提及的两轮融资,近期完成了海外VIE架构搭建,并计划在2019年6月和12月分别完成B轮和C轮融资,最终2020年在美国纳斯达克上市。
随后,一位疑似花生日记员工在微信朋友圈谈及公司被处罚的事实,言语中似乎确认融资款项已到位,还称“公司最难的是去年而不是现在”,否认倒闭传言,并表示“为IPO而努力,一起涨身价”。

花生日记是否传销引发网友讨论
不过关于花生日记到底是不是传销的问题,在网络上引起了网友的激烈争论。
在知乎“如何评价花生日记?”的帖子下,100多个回答分为了两个阵营。知乎用户“压力不大”的一个回答获得了400多赞:

也有为花生日记辩驳的人,大多持以下观点:

此外网友还发出了一系列问题截图:

这样就很清楚了,如果说跟阿里、淘宝发生过业务往来就可以说受到马云支持的话,那也可以说:这几年我都马云都合作过好几个上亿的项目了(春节集福活动)。
近年来,国家对传销违法犯罪活动持续打击,传销的形式与手段也逐步衍生、变种、变异,更加隐蔽,也更具欺骗性。
但无论犯罪分子多么狡猾,也无论传销方式多么隐蔽、多么复杂,只要符合下列方式,即有高度嫌疑为传销行为:
从组织方式看,传销组织者承诺给予参加者高额回报,发展他人加入,参加者再以同样的方式介绍和发展他人加入,以此组成上下线紧密联系的传销网络;从计酬方式看,组织者以参加者发展下线的数量为依据计算和给付报酬, 或以参加者发展的下线的销售业绩为依据给付报酬,形成传销的“金钱链”; 从经营方式看,传销不以销售商品作为最终目的,而以发展人员数量、获取钱财为最终目的。
再次提醒广大投资人,要树立正确的投资观和理财观,学法、知法、守法,明辨是非,摒弃杂念,让违法犯罪分子无计可施、无机可乘。希望公众擦亮双眼,不要迷信什么“一夜暴富”,更不要受高额回报引诱沉溺其中。
只要树立正确的消费观、理财观,就很容易识破各种虚伪的骗术,从而保护好自身合法权益与财产安全。
来源:中国基金报 ID:chinafundnews