
◆ ◆ ◆
编 | 文 | Ian 阅读 | 6分钟 图 | 依版权出处

▽
壹、港股退市制度
(一)香港上市公司退市情况
香港上市公司退市监管框架由《香港联交所有限公司证券上市规则》(简称《主板上市规则》)、《香港联合交易所有限公司创业板证券上市规则》(简称《创业板上市规则》)两部法规以及相关应用指引(主要为主板《第11项应用指引》《第17项应用指引》)构成。
香港联交所对不再满足交易所上市和交易条件的上市公司可以行使“除牌”权力,后者因上市地位被撤销而转为非公众公司。香港证券市场并未设场外交易市场,实行“一退到底”制度,因此大部分被强制退市的公司在除牌后即进入破产清算程序。
按退市意愿划分,上市公司 “自主退市”与“强制退市” 的通常情形如下:

图片内容:香港上市公司通常退市情况
(二)香港退市规则与程序
香港上市公司退市制度与上市制度紧密衔接,触发退市的条件除发行人财政、业务、资本运作等原因以外,在证券挂牌交易期间还须持续满足《上市规则》中所规定的相关上市准及履行信批责任,否则联交所随时可以动用临时停牌、停牌直至除牌的权力维护市场有序运行。2008年5月发表《有关创业板的咨询总结》后,联交所随即对《创业板上市规则》作出修订,令创业板与主板公司在“公众持股比例“、“足够业务运作及有形/无形资产”等可能触发退市的条件基本保持一致;此外新规则简化了创业板转板程序,此后创业板公司转板退市占比迅速扩大。
1、 退市规则。
为保障投资者权益和维护市场有序运行,联交所通过多次修订主板与创业板《上市规则》。及相关指引,使不同层次证券市场的上市公司退市原则及标准尽可能保持统一,联交所量裁挂牌公司是否能够失去上市地位主要取决于发行人能否履行持续责任,退市条件设定主要包括了公司主营业务、经营资产、经营合规、证券交易、信息揭露、持股结构等几个方面。
2、 退市程序。
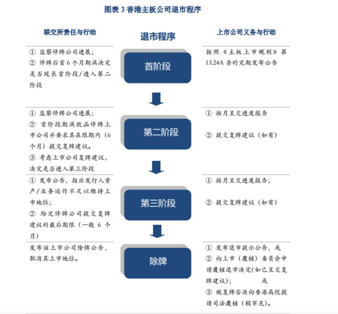
《主板上市规则》第十七项指引列出了主板公司的退市程序,适用于未符合《主板规则》第13.24条规定“足够的业务运作”的公司。退市程序启动到完成具体分为四个阶段。停牌期间上市公司可通过提交复牌(重组)建议争取恢复上市地位,联交所上市委员会、上市(覆核)委员会、上市上诉委员会等机关将根据建议审议其拟重组方案实施后是否满足重新上市条件,若停牌公司复牌建议遭否决则进入到最终的除牌程序,主板公司从停牌到除牌历时一般都超过理论上18个月的期限。

图片内容:香港公司退市程序

图片内容:香港主板公司复牌建议需提交内容
(三)香港退市机制运作情况
2008-2013年期间,《香港证券交易所市场资料》披露主板与创业板累计退市108家占联交所历时已除牌公司总数的36%,其中主板45家,创业板(含转板除牌)63家;除2008年受金融危机冲击导致退市家数异常增长外,香港证券市场近年退市家数较平稳,年均 15家左右,相比其他海外成熟市场年度退市率较低(不足1%),我们认为这可能是由于香港退市机制中未设类似美国、英国、台湾等场外市场供退市股票转让的关系,一退到底对于原公众股东利益损害更大,因而联交所在依《上市条例》作出公司退市决定的过程中通常较为慎重。

图片内容:香港历年退市公司统计(2008-2013)
(四)香港主板退市分析
1. 主板退市/新上市家数比约1:9
2008-2013,香港主板共上市(含创业板转板上市)家数为392家,退市累计45家,退市/新上市比率年均11.48%。

图片内容:香港主板上市/退市公司数量对比
2. 主动退市制退市比为3.5:1
自主退市(35例)与强制退市(10例)的比例为3.5:1,由于上市公司价值被低估而导致大股东私有化或被其他公司并购而遭退市成为自主退市的主要原因:由于联交所在退市条件中未加入交易指标(例如股价、市值和交易量),因此遭联交所强制除牌的相关公司主要原因是公司清盘、停牌时已资不抵债或失去业务持续经营能力,也包括信批严重违规(仅有1例,洪良国际IPO财务信息造假)。

图片来源:联交所《香港交易所市场资料》国泰君安证券研究
3. 主板退市集中在电子/纺织与金融
香港主板退市公司行业分布广泛,涉及19个行业,08年金融危机累及部分盈利能力欠佳或者经营波动较大的行业,如纺织服装与电子业;而金融行业发生退市则主要由于公司估值偏低由大股东私有化或被并购。

图片内容:香港主板退市公司行业分布(2008-2013)
(五)香港退市制度总结与评价
1. 香港退市制度续了上市实质审核的内核。
香港新股发行制度实行的是核准制。主板和创业板《上市规则》关于发行人上市资格的条款设定为联交所提供了灵活的量裁权,上市委员会不仅对发行人披露信息进行形式审查,同时也参与对证券价值(即投资风险)的实质判断,并由其最终决定股票是否适合发行 --“本交易所对接纳或拒绝上市申请(包括申请由创业板转往主板上市)保留绝对酌情决定权,而即使申请人符合有关条件,亦不一定保证其适合上市。”因此,与发行核准制相对应的香港退市制度也有着类似特点“本交易所均可在其认为适当的情况及条件下,随时指令任何证券短暂停牌或停牌又或将任何证券除牌”,这是监管者股票发行实质审核权利的延续,也是上市制度完整性的需要。
2. 香港市场退市制度弹性空间较大。
香港退市制度弹性主要体现在发行人质量规管、退市周期两个环节:
(1)发行人质量规管定义宽泛,监管主观性较强。联交所有权在认为发行人或其业务不再适合上市、缺乏足够业务运作或拥有相当价值的有形资产、或可以认定已长期停牌的发行人所提交的复牌补救行动不足以恢复其上市地位等情况下决定将该证券除牌,这是联交所实质审核权的体现,退市可量化标准较少、定义宽泛带来的问题是监管决定容易引起争议:例如香港主板三元集团案。该公司(曾使用证券代码00388HK)在长达四年的停牌过程中多次提出复牌建议,连续遭上市委员会、上市(覆核)委员会及上市上诉委员会否决,最终公司进入司法覆核程序,向法院控告联交所对复牌标准存在主观诠释,以及量裁宽严尺度不一获法院支持,原讼法院质疑联交所认定的三元旗下公司营业额不符合《上市规则》缺乏客观标准,因而裁定三元集团胜诉,要求联交所重新组成上市上诉委员会处理该公司复牌事宜。尽管三元集团案最终在联交所向法院上诉成功后最终没有改变退市的命运,但该案也暴露了香港退市量化标准存在“刚性”不够的问题。

图片内容:香港主板退市主要量化指标
贰、A股退市制度
A股的IPO企业不断增多,市场快速扩容但是甚少退市,退市制度的问题一直是市场的心病,每年年报披露,总有一批此前已经连年亏损面临退市边缘、本该退市的企业使出浑身解数保壳,包括获得大额补贴的、不惜砍掉主业出卖资产的、控股股东力挺无偿赠送巨额款项、债务豁免的、乃至被压哨借壳重组。
日前就又有*ST金宇发布公告称公司2017年度净利为正值,公司将向深交所提交对公司股票交易撤销退市风险警示的申请,即保壳成功,此前*ST金宇发布年报显示公司2017年度实现营业收入3.02亿元,净利为2174万元,成功扭亏为盈,但实际上*ST金宇2017年扣除非经常性损益后净利润不过为93万元,只能算“勉强”净利为正。而A股退市难的一大难处正是在企业保壳关键时刻总出现的各种“非经常性损益”收入。

图片内容:强制退市规则
当触及退市后,A股也有一套详尽的退市流程:

图片内容:A股退市流程
在各种依靠“非经常性损益”收入保壳成功的企业引发巨大争议讨论后,如今A股市场终于有望迎来新一轮的退市制度改革——中国证监会就修改《关于改革完善并严格实施上市公司退市制度的指导意见》公开征求意见。
而目前呼声最高的两大反馈意见就是:
一、强化上市公司尤其保壳企业的扣除非经常性损益的净利润指标;
二、强化保壳企业的借壳重组。如果能被采纳,A股市场每年将能成功逼退市一批企业,让市场进出的发展良性化一点。

图片内容:会计数据和财务指标
叁、美股退市制度
美股与A股市场退市标准类似,分为强制退市和自愿退市,均采取量化及非量化指标相结合的方式,且规则主要集中在强制退市方面。具体来看,美国各大市场的退市标准也各有不同。

图片内容:美股强制退市标准
以纳斯达克交易所为例,美股的退市流程如下:

图片内容:纳斯达克退市流程
(一)美国股市的退市机制
一般在美国上市的公司主要有两种形式退市。
主动退市。 即上市公司被主管经理人员或第三方私人投资集团兼并;
被动退市。 即上市公司被主管部门、机构或证券交易所除牌,停止交易。主要原因包括没有交纳年费、交易价格低于规定水平、违反交易规定或违法、破产或清算等。
1.股东少于600个,持有100股以上的股东少于400个;
2.社会公众持有股票少于20万股,或其总市值少于100万美元;
3.过去的5年经营亏损;
4.总资产少于400万美元,而且过去4年每年亏损;
5.总资产少于200万美元,并且过去2年每年亏损;
6.连续5年不分红利。
(二)纽约交易所的退市规定
1.有以下情形者将被摘牌:
(1)公众股东数量达不到交易所规定的标准;
(2)股票交易量极度萎缩,低于交易所规定的最低标准;
(3)因资产处置、冻结等因素而失去持续经营能力;
(4)法院宣布该公司破产清算;
(5)财务状况和经营业绩欠佳;
(6)不履行信息披露义务;
(7)违反法律;
(8)违反上市协议。
著名的美国“两房”也因数十亿的亏损,导致股价长期低于所规定的1美元,或将很快从纽约交易所退出。
2.纳斯达克交易所的退市规则:
上市公司如果达不到这些持续上市要求,将无法保留其上市资格。
(1)有形净资产不得低于200万美元;
(2)市值不得低于3500万美元;
(3)净收益最近一个会计年度或最近三个会计年度(4)中的两年不得低于50万美元;
(5)公众持股量不得低于50万股;
(6)公众持股市值不得低于100万美元;
(7)最低报买价不得低于1美元;
(8)做市商数不得少于2个;
(9)股东人数不得少于300个。
如果公司股票低于最低交易价(1美元)超过30个交易日,会向该公司提出退市警告,并限其在90天内改善公司业绩,使股票的市价回升到高于最低交易价的“可以接受”水平,否则该公司将被勒令退市。在某些情况下,纳斯达克会给上了“退市”名单的公司3个月以上的宽限期,不过前提是该公司必须证明其净收入超过75万美元,股东所持股票金额超过500万美元,或公司市值超过5000万美元。
肆、三个市场的退市制度比较
1、 制度标准是否明确:美股退市制度最为明确,A股次之,港股最为宽泛。
美股及A股市场退市标准均采取量化及非量化指标相结合的方式,而港股市场仅采用非量化退市标准,香港证监会及港交所对于企业是否退市拥有很大的主观判断权
2、 执行力度:美股退市执行力度强,港股、A股弱。
美股中退市公司大约一半是被强制退市。类比美股,虽然A股也一样采用量化和非量化标准结合的方式制定退市指标,但退市实施效果却大相径庭;类比港股,尽管A股采用看似比港股更清晰明确的退市制度,这些退市标准却执行不够充分,A股退市公司及退市率均不及港股市场。