好消息!*警武**部队直招士官,不用笔试,直接选拔!这类应届生可报

2021年高校毕业生人数预计高达909万,大学生面临巨大的就业压力,想找到一份满意的工作,实属不易。不过,有一类毕业生却不用笔试,可以直接被选拔。一经选拔合格,就可以端上“铁饭碗”。哪类毕业生有这等好福气呢?
2021年*警武**部队在高校直接选拔普通高等学校应届毕业生。选拔范围包括:双一流建设大学或双一流建设学科的理学、工学男性毕业生。

双一流建设大学
我国共有双一流建设大学42所,其中一流建设大学A类36所,一流建设大学B类6所。42所双一流建设大学中,985全国重点大学全部入选,占到了39所。另有三所211大学入选。这三所211大学分别是:郑州大学、*疆新**大学和云南大学。也就是说本次*警武**部队直招应届本科毕业生,这42所高校的应届毕业生均有机会。

双一流学科建设大学
我国双一流学科建设大学共有95所,这95所一流学科建设大学包括了所有的211大学和25所双非院校。本次*警武**部队直招应届毕业生以下985所高校的理工科男生也在选拔范围之内。

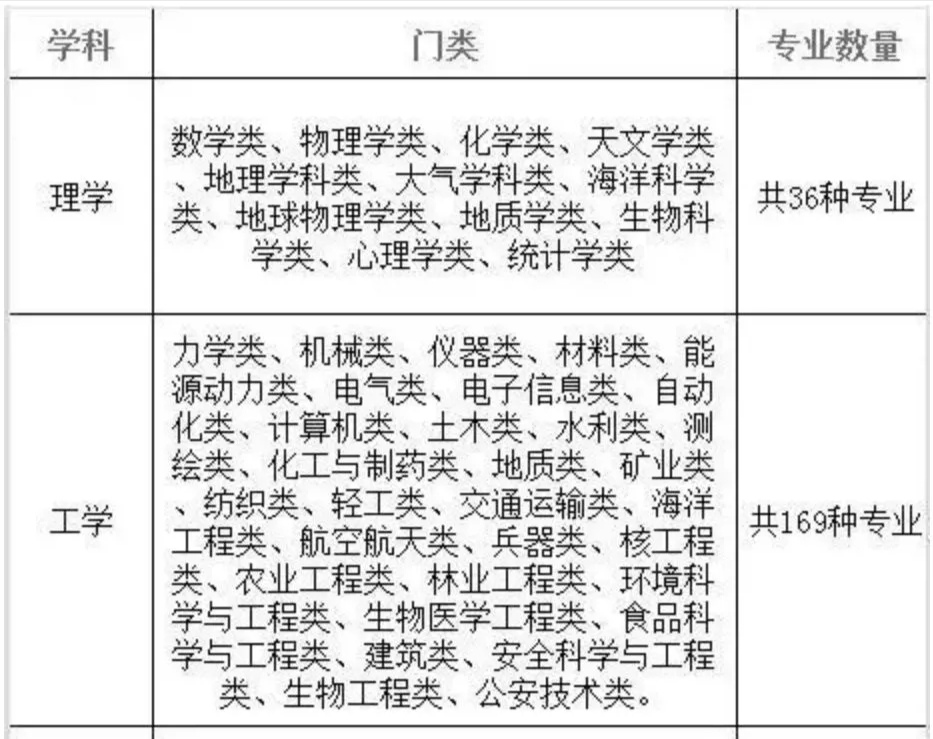
理学、工学专业
不少网友对理学、工学专业分不清,有的网友甚至把理学和工学混为一谈。其实,理学基本都是纯理科专业,包括12大类,36个专业。工学共有31类,169个专业,工学类是所有学科门类中招生最多的专业。热门专业计算机、通信工程、电子信息、自动化、电气工程等专业均属于工科专业。高校毕业生中,工科生占比也是较高的。

*警武**部队直招应届毕业生待遇
本次*警武**部队直招应届毕业生免笔试,直接面试选拔。选拔上的取得学士学位的本科生授予*警武**少尉警衔;取得硕士学位的研究生授予*警武**中尉警衔;取得博士学位的研究生授予*警武**上尉警衔。*警武**部队待遇薪酬很不错,可以说应届毕业生一旦被选拔上等于端上了“铁饭碗”。

其实,除了*警武**部队直招应届毕业生,2021年空军、海军、火箭军都已经发布直招应届毕业生的公告。招聘条件同*警武**部队一样,特别强调双一流建设大学,或一流学科建设大学理工科男性毕业生。其中,小语种专业、法律专业学历要求比较宽松,可以放宽至一本高校应届毕业生。
当然,作为部队招聘,对应聘毕业生的身体条件要求较高。要参加*队军**组织的体格检查,且结论为合格!

哪些毕业生适合*警武**部队呢?
*警武**部队免笔试,待遇不错,不少毕业生怦然心动。但是,并不是所有的应届毕业生都适合报考?除了毕业学校、所学专业的限制外,适合报考的应届毕业生应该具有以下特征:
首先:有绿色军营梦,迫切希望成为一名军人。
部队管理更严格,生活相对单一、枯燥、乏味。如果适应不了部队严苛的工作管理制度,很难长期坚持下去。只有热爱部队生活的人,才能在部队干得风生水起。因此,这类工作岗位更适合那些自小就对军营生活充满渴望,迫切希望成为一名军人的人。心怀这样梦想的毕业生可以报名。

其次:要有强健的体魄、坚强的意志
部队是个大熔炉,可以强健体魄,锤炼意志。但是没有强健的体魄,没有坚强的意志,吃不得苦、受不得累的毕业生还是慎报。现在不少大学生,学业成绩一流,体格、耐力却未必能达标,这类毕业生则应该慎重考虑。
投身绿色军营,从军报国是不少热血男儿的梦想!梦想即将变成现实,你准备好了吗?