3月11日,上海市市场监管局向社会公布一批侵害消费者合法权益典型案例。
本次公布的10起典型案例涉及防疫物资、家电、玩具、餐饮、医疗等商品或服务,包含了虚假宣传、违法广告、侵害消费者个人信息、七日无理由退货以及疫情期间哄抬物价等多个典型违法行为。通过案例公布,在揭露震慑不法行为同时,也提醒广大经营者守法经营,督促消费者加强自我保护,共同营造安全放心的品质消费环境。
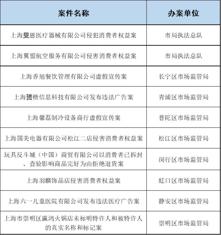
侵害消费者合法权益典型案例

上海旻恩医疗器械有限公司 侵犯消费者权益案
当事人以“上海市五进健康宣教中心”名义,误导相关单位认为其系具有政府背景的合法公益组织,进而邀请其派讲师开展所谓“健康公益讲座”。经查,该公司的销售人员无医疗经验与资质,在讲座时借机将“威恩”牌低中频电子脉冲治疗仪、“年立”牌水素等商品作为教具反复现场演示,虚假宣传产品功效,声称可治疗肩周炎、颈椎病、静脉曲张、高血压等各种疾病。
当事人的上述行为违反了《消费者权益保护法》的规定,市市场监管局执法总队依法对当事人作出罚没61万余元的行政处罚。

上海翼盟航空服务有限公司 侵害消费者权益案
当事人系一家具有机票销售一级代理资质企业。在疫情期间,其为获取非法利润,故意隐瞒真实票价,高价销售机票牟取暴利,使消费者误认为买到的机票价格与航空公司真实价格一致。经查,自2020年1月至4月,当事人共代理销售机票1305笔,存在违法加价业务18笔,涉及机票25张,销售金额共计56万余元,加价金额共计11万余元。
当事人的行为违反了《上海市消费者权益保护条例》相关规定,市市场监管局执法总队依法对当事人作出罚没47万余元的行政处罚。
本案当事人利用疫情期间国内外航线机票紧缺、旅客与航空公司间的信息不对称,及其代理商的优势地位,故意隐瞒真实票价,高价销售机票牟取暴利,严重侵犯消费者的知情权和公平交易权,破坏了市场正常的购票秩序。
上海香旭餐饮管理有限公司 虚假宣传案
当事人系西式快餐 “牛约堡”品牌管理方,其以直营和合作联营两种模式开设近40家线下门店。2020年6月起,当事人在其官网、外卖商品包装袋等处宣传“手作和牛汉堡”、“进口澳洲和牛”等内容。经查,当事人各门店用于制作上述汉堡所用的牛肉饼混用了巴西牛肉、澳洲和牛脂肪等,并非全部使用澳洲进口和牛肉。
当事人的上述行为违反了《反不正当竞争法》的相关规定,长宁区市场监管局依法对当事人作出罚款50万元的行政处罚。
本案是典型的“虚假或者引人误解的商业宣传”行为,经营者通过虚假宣传,导致消费者基于错误认识购买了商品,侵犯消费者的知情权,扰乱了公平竞争的市场秩序。
上海赟楷信息科技有限公司 发布违法广告案
当事人为手机APP“青浦本地生活V”运营者。2020年2月,当事人在上述APP上新设“消毒杀菌”版块,销售防尘防风的安全防护镜(护目镜)。其宣传页面中引用了国家卫健委高级别专家组成员王广发专家新浪微博发布的“自身感染是因为没有戴防护镜所致”等内容,在穿着医用防护服、佩戴医用防护镜的医护人员图片下方宣传其销售的普通安全防护镜“为你的安全保驾护航”。经查,当事人推销的安全防护镜并不密闭,且经样品抽样检测无化学雾滴防护性能,并非可以预防新型冠状病毒感染的医用防护镜。
当事人上述行为违反了《中华人民共和国广告法》的相关规定,构成了在广告中使用国家机关工作人员名义或者形象,和在广告中以虚假或者引人误解的内容欺骗、误导消费者的行为,青浦区市场监管局依法责令当事人停止发布违法广告,并处罚款40万元。

新冠肺炎疫情期间,口罩、面罩等医用防护物资热销,一些不法商家借机蹭热点、博热度,普通商品纷纷打上“防新冠”的标签,不仅侵害消费者财产权益和知情权,更可能威胁消费者生命健康安全。消费者应提高甄别能力,仔细查看商品说明,理性选购防疫物资。
上海馨磊制冷设备商行 虚假宣传案
当事人于2020年4月购进某品牌中央空调,其后以36090元的价格售卖。消费者在安装时发现上述品牌中央空调的真实机型与铭牌标注的不一致,无法实现湿度调节功能。经品牌方鉴定,上述空调真实机型的额定功率、电流、与铭牌标注不符,其中室外机功能、能效指标均劣于标注机型。
当事人在销售过程中虚假标注商品的真实情况,违反了《消费者权益保护法》和《产品质量法》的相关规定,普陀区市场监管局依法对当事人作出罚款25万元的行政处罚。
本案当事人通过虚假标注,用旧机型冒充新机型、用低配冒充高配的行为,严重侵害了消费者知情权。消费者在购买家电产品时,应选择品牌方、正规经销商,一旦权益受到侵犯,应及时向行政部门反映。
上海国美电器有限公司松江二店 侵害消费者权益案
当事人通过办理“国美会员”的方式向消费者收集个人信息。2019年7月,当事人在未经消费者授权、允许的情况下,免费向丹顿(上海)环保科技有限公司(已另案处罚)提供其收集的10000余位 “国美会员”个人信息,协助该公司举行产品促销活动。2019年8月,丹顿公司以电话、短信等方式,在未经“国美会员”授权、允许的情况下,向“国美会员”宣传并邀请参加其举办的产品促销活动。
当事人未经消费者同意,向第三方公司泄露、非法提供“国美会员”的个人信息,违反了《消费者权益保护法》的相关规定,松江区市场监管局依法对当事人作出 罚款人民币10万元 的行政处罚。

根据《中华人民共和国消费者权益保护法》的相关规定,经营者收集、使用消费者个人信息,应当遵循合法、正当、必要的原则。本案当事人收*会集**员信息属于“合法获取”,但在未经授权、允许的情况下,非法用于第三方公司推销产品,侵害了消费者个人信息受保护的权利。
玩具反斗城(中国)商贸有限公司 以消费者已拆封、查验影响商品完好为由拒绝退货案
当事人在天猫商城开设网店“玩具反斗城旗舰店”销售玩具。2019年11月,某消费者在上述店铺购买了一件“三门电子声音雪柜+散件盒装”玩具。签收7日内,该消费者向当事人申请七日无理由退货。消费者退回的商品不存在商标标识被摘、标识被剪或者商品受污、受损的情况,仍能够保持原有品质、功能,当事人以产品已拆封影响二次销售为由拒绝了其退款申请。
当事人上述行为违反了《网络购买商品七日无理由退货暂行办法》的规定,闵行区市场监管局依法 对当事人作出行政处罚。

《网络购买商品七日无理由退货暂行办法》明确,消费者基于查验需要而打开包装,或者为确认商品的品质、功能而进行合理的调试不影响商品的完好。因此,经营者不可简单以影响二次销售为由,拒绝消费者的合理退货要求。
上海羽麟饰品店 侵害消费者权益案
当事人为提高销量,印制了“谢谢惠顾”、“抵用500”、“抵用1000”、“抵用2000”的礼品券若干张,邀请消费者参加“免费抽奖”。当事人事先将“谢谢惠顾”字样的礼品券刮开摆放在柜台上用作展示,实际只向消费者派发“抵用500”、“抵用1000”、“抵用2000”的礼品券,让消费者误以为中了大奖,进而购买其价格虚高的商品。
当事人的上述行为,违反了《侵害消费者权益行为处罚办法》的相关规定,构成了以虚假有奖销售的方式销售商品的行为,虹口区市场监管局依法对当事人作出行政 处罚。

有奖销售本是双赢的促销的手段,却被少数不法商家违法利用,成为侵害消费者权益的“套路”。广大消费者在面对有奖销售时,一定要擦亮双眼,仔细了解抽奖规则和奖项设置,不要轻信所谓的“大奖”“巨奖”。
上海六一儿童医院有限公司 发布违法医疗广告案
自2019年7月起,当事人先后在其微信公众号中推送标题为“别人家的孩子被确诊矮小症,一年还能长高16.8cm!?”“6岁男孩太调皮、成绩差,从差点被开除学籍到收到老师的小礼物!”等文章,介绍患者治疗矮小症、多动症的具体效果情况;推送标题为“课堂脱衣服、爬到桌椅上,导致全班40多名学生*课罢**一周…”的文章,其中含有“APS生物调序微生态疗法…目前接受该技术的临床统计,约超过8成接受治疗者,在绝大部分关键指标上均取得明显改善”的内容。
当事人的上述行为,违反了《中华人民共和国广告法》、《医疗广告管理办法》的规定,静安区市场监管局依法 对当事人作出行政处罚。

《广告法》规定,医疗广告中不得出现“说明治愈率或者有效率”的内容,《医疗广告管理办法》也明确,医疗广告不得利用患者的名义、形象作证明。广大消费者也应科学理性就医,不轻信违法广告。
上海市崇明区瀛鸿火锅店 未标明特许人和被特许人的真实名称和标记案
自2020年10月起,当事人经某火锅品牌方授权,在上海市崇明区城桥镇东门路188号从事该品牌的餐饮经营活动。但当事人未在其经营场所或店招上标明特许人和被特许人的真实名称和标记。
当事人违反了《上海市消费者权益保护条例》第二十四条的相关规定,崇明区市场监管局依法 对当事人作出行政处罚。
通过加盟等形式从事商业特许经营的经营者应当按照《上海市消费者权益保护条例》的规定,主动标明特许人和被特许人的真实名称和标记,切实保障消费者的知情权。
来源:周到