
近日,
济南市天桥区发布辅警招聘通知,
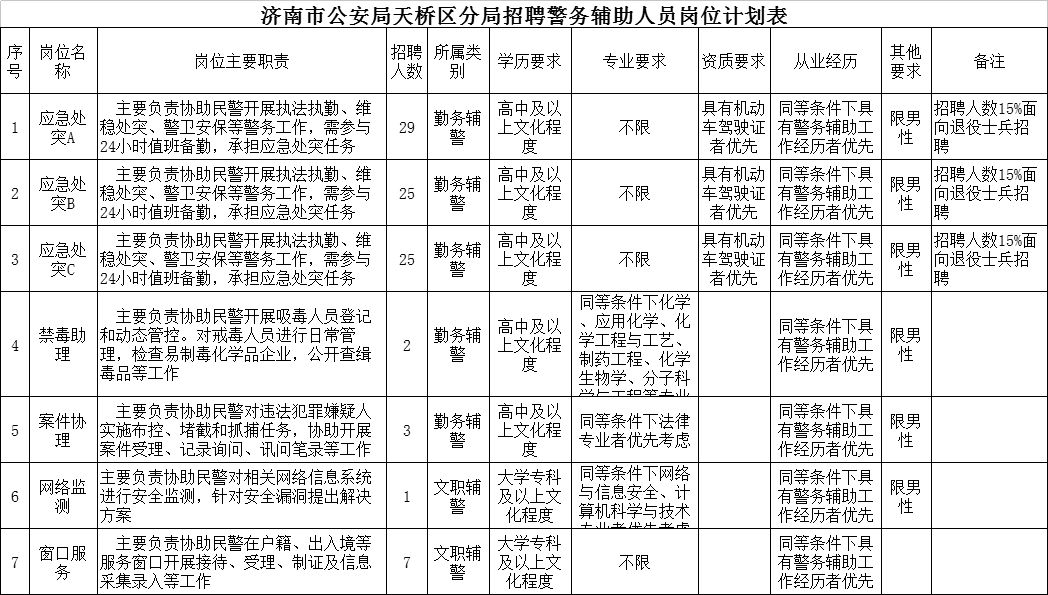
共计120个名额!
根据省、市公安机关警务辅助人员管理办法的有关规定,经研究决定,面向社会公开招聘济南市公安局天桥区分局警务辅助人员(以下简称“辅警”),辅警不具有人民警察和公务员身份。确定聘用的辅警与委托的劳务派遣公司按规定程序签订劳动合同,派遣至济南市公安局天桥区分局辅警岗位工作。
招聘计划
点击看大图↓

应聘条件
应聘人员应具备的条件
1、具有中华人民共和国国籍;
2、拥护中华人民共和国宪法,拥护中国*产党共**的领导,遵守国家法律法规,品行端正;
3、年龄在18周岁以上,35周岁以下(1982年9月21日-2000年9月21日出生);
4、勤务辅警需高中以上学历,文职辅警需大专以上学历(具体详见附件1);
5、能够较熟练的进行计算机操作,掌握基本办公软件的使用;
6、自愿从事公安工作,具有吃苦耐劳、连续奋战的奉献精神,能够参与24小时值班备勤,能够保守工作秘密,服从组织安排;
7、具有正常履行职责的身体条件。(勤务辅警单侧裸眼视力不低于4.6,文职辅警单侧矫正视力不低于5.0);
8、具有拟聘岗位所要求的其他资格条件。(详见附件1)
同等条件下,优先招聘公安烈士、公安英模和因公牺牲公安民警的配偶子女、公安民警的配偶子女、退役士兵、见义勇为积极分子和先进个人、警察类或政法类院校毕业生及具有岗位所需专业资质或专门技能人员、具有公安工作经验的人员。
有下列情形之一的人员,
不得应聘
1、受过刑事处罚、劳动教养、强制戒毒或治安管理处罚的;
2、有违法违纪行为,正在被立案调查的;
3、因违纪违规被开除、辞退、解聘的;
4、有较为严重的个人不良信用记录的;
5、家庭成员或*亲近**属被判处刑罚的;
6、本人或家庭成员、*亲近**属参加非法组织、*教邪**组织或从事其他危害国家安全活动的;
7、曾因违反公安辅警管理规定被解聘或退回派遣单位的,从事辅警工作合同期未满擅自离职以及经过渡确认辅警身份的;
8、在册吸毒人员;
9、其他不适合从事警务辅助工作的。
其他要求
在职人员应聘的,应征得所在单位同意。定向、委培毕业生应聘,须征得定向、委培单位同意。在读全日制普通高校在校生、现役军人以及法律法规规定不得聘用的其他情形人员不得应聘,在读全日制普通高校非应届毕业生不能用已取得的学历作为条件应聘。
报名
报名工作分为网上申报和现场资格审查两个环节。
(一)网上申报。招聘人员可登录济南市天桥区政府官网(“通知公告”栏),查阅《济南市公安局天桥区分局警务辅助人员招聘简章》,并进入指定报名网站(http://zp.xpwjob.cn/),注册登录招考平台,进行网上申报。网上申报过程中,需在线填写《济南市公安局天桥区分局警务辅助人员报名登记表》(附件2)和《应聘济南市公安局天桥区分局警务辅助人员诚信承诺书》(附件3)后上传,并根据报名要求上传以下影印资料(单个文件大小要求在2M以内):
①国家承认的学历证书;②大专以上文化程度的,需一并上传《教育部学历证书电子注册备案表(由本人在中国高等教育学生信息网查询打印);③身份证反正面④个人信用报告(本人凭身份证到中国人民银行查询并打印或登录个人信用信息服务平台*载下**,报告时间应在本简章发布时间之后)⑤无违法犯罪证明(持本人身份证到户籍地派出所开具)
应聘人员上传以上资料等待网上资格初审。在规定时间内登录报名网站查询资格初审结果。通过资格初审的应聘人员,打印系统生成的《济南市公安局天桥区分局警务辅助人员报名登记表》、《应聘济南市公安局天桥区分局警务辅助人员诚信承诺书》(无需签字按手印),一并携带相关证明材料,在规定时间内到指定地点参加现场资格审查。应聘人员网上申报必须使用二代身份证,网上申报、现场资格审查及后期考试使用的身份证必须一致。网上申报时提交的应聘申请材料应当真实、准确。
网上资格初审结果查询时间:9月27日上午8:00至9月30日下午17:00
(二)现场资格审查。现场资格审查采取统一时间、统一地点的方式进行。报名网站将发布公告,公布进入现场资格审查的应聘人员名单。通过网上资格初审的人员,在公告规定时间、规定地点,参加现场资格审查工作。
参加现场资格审查需携带相关材料主要包括:
1、持网上打印系统生成的《济南市公安局天桥区分局警务辅助人员报名登记表》、《应聘济南市公安局天桥区分局警务辅助人员诚信承诺书》,两张一寸免冠照片(背景颜色为白色);
2、国家承认的学历证书原件及复印件一份(大专以上文化程度的需一并提交《教育部学历证书电子注册备案表》,由本人在中国高等教育学生信息网查询打印);
3、户口本原件及户口本扉页、索引及常住人口登记卡复印件;
4、身份证原件及复印件一份;
5、个人信用报告;
6、无违法犯罪证明;
7、在职人员应聘的,除上1-6项材料外,还需提交有用*权人**限部门或单位出具的同意应聘介绍信。
现场资格审查结束后,应聘人员可在规定时间内登录报名网站查询是否通过现场资格审查,通过现场资格审查的,及时登录报名网址打印《笔试准考证》。
应聘人员的资格审查工作,贯穿于报名及现场资格审查、考试、体能测评、体检、考察与政治考核、公示、聘用等整个招聘工作的全过程。对涉及应聘资格的申请材料信息不实或者不符合招聘岗位资格条件的,给予取消应聘资格的处理。
考试
考试分为笔试和面试,均采用百分制计算成绩,成绩均计算到小数点后两位数,尾数四舍五入。
笔试
通过现场资格审查的应聘人员登录报名网站打印《笔试准考证》。笔试时间、地点及相关要求详见《笔试准考证》。
笔试成绩满分为100分。笔试为基本素质测验,主要测试考生从事警务辅助工作所具备的基本素质,主要内容包括应知应会的法律基础知识(参考《人民警察法》、《治安管理处罚法》、《刑法》等)及时事政治。采取统一命题、统一考试、统一标准、统一阅卷的方式进行。
根据应聘人员笔试成绩由高分到低分,按招聘人数1:3的比例确定面试人员。达不到招聘比例的,按实有人数确定,与入围最后一名成绩并列者一并进入。应聘人员笔试成绩及拟进入面试范围人员名单,在报名网站通知公告和招考平台内进行查询和公布。拟进入面试范围人员在指定的时间到报名网站登录招考平台进行打印《面试通知单》。因弃权造成的空缺,从参加笔试的应聘人员中,按笔试成绩由高分到低分依次等额递补。
面试
应聘人员应根据《面试通知单》上规定的时间、地点参加面试,逾期未到的,视为自动放弃应聘。
面试成绩满分为100分。面试参照结构化面试方式进行,主要测评应聘人员的综合分析能力、反应应变能力、语言表达能力等方面的素质和能力。面试成绩采取百分制计算。面试成绩在本场面试结束后统一向面试人员宣布。
考试总成绩
综合应聘人员面试成绩、笔试成绩,按照面试成绩60%,笔试成绩40%计算总成绩,由高分到低分,按招聘人数1:2的比例确定进入体能测评人员。达不到招聘比例的,按实有人数确定,与入围最后一名成绩并列者一并进入。进入体能测试的人员名单将在报名网址公布,并发布体能测评公告。
聘用及聘用后待遇
经体检、考察及政治考核合格的,确定为辅警拟聘用人员。对拟聘用人员进行公示,公示期5个工作日。经公示无异议的,由劳务派遣公司按规定程序签订劳动合同,在职人员拟聘用的,应在与劳务派遣公司签订劳动合同前,与原单位办结解除劳动关系手续,并提交相关材料,逾期取消聘用资格。新聘用人员实行试用期制度,试用期按照国家有关法律法规规定执行,试用不合格的解除劳动合同。
新聘用人员薪酬实行“基本工资+绩效工资”制。
“岗位序号”为“1-10”的普通辅警岗位,应发工资2500元/月,其中基本工资2200元(包括个人应承担的“五险一金”),绩效工资300元。
“岗位序号”为“11-检验助理”、“12-计算机通信”和“13-宣传助理”的专业技术岗位,应发工资2800-3300元/元,其中基本工资2500-3000元(包括个人应承担的“五险一金”),绩效工资300元。
绩效工资发放标准参照每月绩效考核成绩。以上应聘人员试用期间,按规定发放试用期工资。
新聘用人员享受“五险一金”、辅警服装和健康查体等工作待遇,单位提供就餐,享受一定的伙食补助。
新聘用人员按规定进行岗前培训。培训期满经考试考核,合格的正式上岗履职,不合格的解除劳动合同。
咨询电话:0531-85085755(咨询时间:工作日上午9:00—11:30,下午14:00—17:00)
更多招聘详情:济南市公安局天桥区分局关于招聘警务辅助人员的通知