摘要:本文主要是现有的三电平研究的基础上,对”1”字型和”T”字型电路的波形了进行分析,并在波形分析的基础上,对开关管的规格选取,损耗等方面进行了分析和比较,最终选取一种适合的三电平电路。
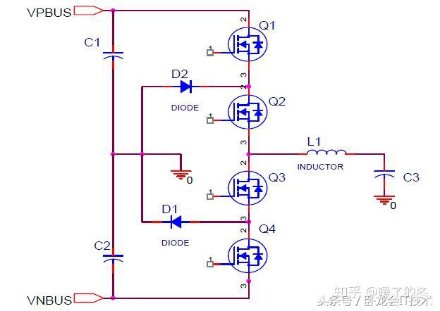
一,三电平电路示意图
如图1,2所示的两种三电平电路图,为了区分这两种电路,根据四个开关管在线路图中的的排列方式,我们将前者成为1字型,后者称为T字型。
三电平电路与普通的半桥电路相比,因为具有了中点续流的能力,所以对改善输出纹波,降低损耗都有很好的效果。

图1. 三电平“1“字形电路示意图

图2. 三电平“T“字形电路示意图
二,两种电路的波形分析
为了对两种电路的损耗和规格进行比较,本文描绘了两种电路的波形,如图3、图4所示。
以下是对波形图的部分说明。
1,波形图假设正负bus相等,且各个元件均假设为理想元件。
2,驱动信号的方式
对两种电路,为分析方便本文选择相同的驱动信号波形,驱动信号的具体控制方式来自于参考文献[1][2],如图中所示,其中Q1,Q3一组PWM(有死区时间),Q2,Q4 一组PWM(有死区时间),另外Q1,Q4之间也含死区时间。
3,波形图中假设电感电流iL相同,且涵盖了所有电流状态的几种情况(参考下文,图中也有标识)。
4,VL表示电感与开关管相连点的电压,波形图中可以看出,两种电路此点电压波形是相同的。
5,VL的高电平值都为1倍Vbus,其他电平数值按高度比例以此为参考。

图3, 1字型三电平电路波形分析

图4,T字型三电平电路波形
三,两种电路的比较
1,开关管耐压规格的比较:
从图3,图4两个波形图中可以看出,理论上1字型电路开关管的最大电压为1Vbus;T字型电路Q1,Q4开关管的反向电压最大2Vbus。
因此,看起来,从开关管耐压角度,1字型要优于T字型。
然而在实际上,对于1字型电路,当两个开关管的电压串联承受2倍bus电压时,由于元件本身的差异,两个开关管承受的的电压不可能完全相同,因此,为了保证开关管的安全工作,1字型电路中开关管也应按照承受2倍BUS电压去设计。
所以,从实际角度出发,在开关耐压的选择上,1字型电路并没有太大优势。
2,损耗的比较
这里的损耗主要是指,四个开关管,及二极管开关和导通损耗。
因为损耗与电流的流通路径密切相关,所以按照电流的流经路径,分成六种状态,按照不同的颜色,已表示在图3、4中,请参考。
i.
正bus供电状态,
A, 1字型电路中,电流由+BUS,经Q1,Q2供电。
其损耗包括Loss_Q1_turnon&turnoff Loss_Q1_On Loss_Q2_On
B, T字型电路中,电流由+BUS经Q1供电
其损耗包括Loss_Q1_turnon&turnoff Loss_Q1_On
比较:此状态下,通过波形图中可以看出Loss_Q1_turnon&turnoff相差不多,但1字型电路比T字型电路多一个Q2的导通损耗。
ii.
负bus供电状态
A, 1字型电路中,电流方向由电感,经Q3,Q4至负bus。
其损耗包括Loss_Q4_turnon&turnoff Loss_Q3_On Loss_Q4_On
B, T字型电路中,电流方向由电感,经Q4至负bus
其损耗包括Loss_Q4_turnon&turnoff Loss_Q4_On
比较:此状态下,1字型电路比T字型电路多一个Q3的导通损耗。
iii.
正BUS续流状态
A, 1字型电路中,电流方向由电感经Q1diode,Q2diode至正bus。
其损耗包括 Loss_Q1diode_turnon&turnoff&on
Loss_Q2diode__turnon&turnoff&on
B, T字型电路中,电流方向由电感经Q1diode至正bus。
其损耗包括 Loss_Q1diode_turnon&turnoff&on
比较:此状态下,1字型电路比T字型电路多一个Q2的导通损耗。
iv.
负bus续流状态
A, 1字型电路中,电流方向由负bus经Q1diode,Q2diode至电感。
其损耗包括 Loss_Q3diode_turnon&turnoff&on
Loss_Q4diode__turnon&turnoff&on
B, T字型电路中,电流方向由负bus经Q1diode至电感。
其损耗包括 Loss_Q4diode_turnon&turnoff&on
比较:此状态下,一字型电路比T字型电路多一个Q3的导通损耗。
v.
中点续流iL>0状态
A,1字型电路中,电流由GND,经D1,Q2至电感。
其损耗包括Loss_D1 Loss_Q2
B,
T字型电路中,电流由GND,经Q2,Q3diode至电感。
其损耗包括Loss_Q2 Loss_Q3diode
比较:此状态下,两种电路损耗接近。
vi.
中点续流iL<0状态
A,1字型电路中,电流由电感,经Q3,D2至GND。
其损耗包括Loss_Q3 Loss_D2
B, T字型电路中,电流由电感,经Q3,Q2diode至GND。
其损耗包括Loss_Q2 Loss_Q3diode
比较:此状态下,两种电路损耗接近。
结论:通过以上比较可以看出,除了中点续流状态,其他状态下T型电路的损耗都优于1字型电路。
3,元件数量的比较
从拓扑结构图中,很容易可以看出T型电路要比1字型电路少两个Diode,这对于减少空间有好处。
四,结论:
通过本文的分析可以看出,T字型和1字型三电平电路比较,耐压方面理论上1字型电路优于T字型电路,然而从实际应用角度分析,二者相差不大;损耗方面,T字型要优于1字型;元件数量方面,T字型少两个Diode。
因此,按照本文的分析,在较小损耗和减小空间方面,T字型电路会比较有利。