有些惊喜会来的猝不及防,比如申论应用文的不同类型的格式总是让我们有些头疼,比如,2018年的广西申论应用文要求写的是微博回应文。今天和大家讲一下应用文的12种类型的格式要求,希望能够在考前帮助大家。

一、通知

示例

二、汇报/报告

示例

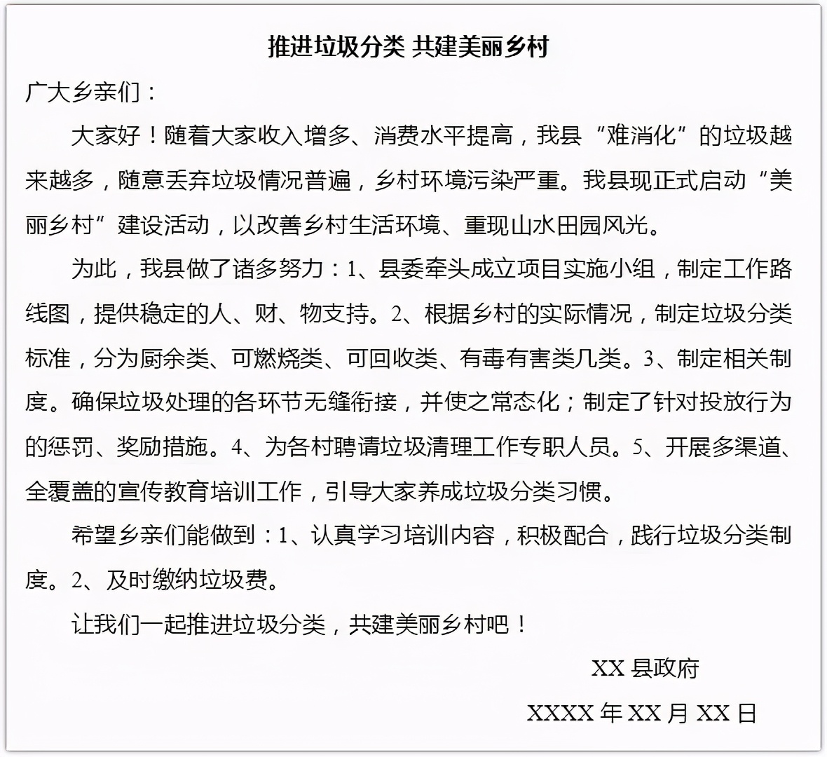
三、倡议书

示例

四、建议书

示例

五、活动方案

六、宣传稿

示例

七、公开信/感谢信

公开信示例

感谢信示例

八、发言稿

示例

九、编者按

示例

十、短评类

示例

十一、讲话提纲

示例

十二、微博回应稿

示例

希望大家对这些应用文的类型格式要求,有一定的了解,在考试中才不会觉得陌生和不知道怎么去写。国考在即,希望诸位能够坚持到最后,最后成功进面和上岸。