
我是岛叔,你好
错过了2020年税务师报名的同学不要怕,全国补报名通道开启啦!岛叔为大家整理了补报名的相关详情,快来看看吧!希望能帮助到大家!
税务师补报名时间:
补报名时间为2020年7月28日9:00至8月6日24:00。
报名系统入口为中国注册税务师协会官网(www.cctaa.cn)或登录考试报名系统(https://ksbm.ecctaa.cn/)。或扫描以下二维码直接进入。

第一阶段报名中,已完成报名的考生,如确有需要,可在补报名期间调整、增加考试科目,也可重新选择考试城市。

2020年税务师职业资格考试报名条件有哪些
最新公布的《2020年度全国税务师职业资格考试报名公告》中规定,2020年税务师报名条件如下:
(一)基本条件
中华人民共和国公民,遵守国家法律、法规,恪守职业道德,具有完全民事行为能力,并符合下列相应条件之一的,可报名参加税务师职业资格考试:
1. 取得经济学、法学、管理学学科门类大学本科及以上学历(学位)。或者取得其他学科门类大学本科学历,从事经济、法律相关工作满1年。
2. 取得经济学、法学、管理学学科门类大学专科学历,从事经济、法律相关工作满2年;或者取得其他学科门类大学专科学历,从事经济、法律相关工作满3年。
(二)特殊情况
暂未取得学历(学位)证的经济学、法学、管理学学科门类大学本科学生可以报考。
(三)有下列情形之一的人员,不得报名:
1. 被中国注册税务师协会取消登记的税务师,自取消登记之日起至申请报名之日止不满5年者。
2. 以前年度参加税务师职业资格考试因违纪违规而受到禁考处理期限未满者。
3. 已经取得全科合格者。
如何计算税务师职业资格考试考生的工作年限?
报名条件与免试条件中所涉工作年限和取得毕业证书时限的默认时间为2020年12月31日。
2020年税务师职业资格考试报名入口在哪里?
报名人员可用手机等移动终端或电脑登录中国注册税务师协会官网(www.cctaa.cn)"全国税务师职业资格考试报名系统"(以下简称考试报名系统),或在浏览器地址框直接输入网址:https://ksbm.ecctaa.cn登录考试报名系统进行报名。
税务师职业资格考试报名流程有哪些?
❐ 首次报名人员
先完成实名注册,然后登录,进入"报名考试"页面,逐项按要求如实填选,再选定报考科目,并根据提示完成交费即可。
报名时须上传本人免冠证件照,请提前准备照片。
❐ 非首次报名人员
可用本人身份证号登录,进入"个人信息",核对个人信息。
进入"报名考试",逐项按要求核对、填选,如信息有变化,应做相应修正。再选定报考科目,并根据提示完成交费即可。
报名时须重新上传本人最近一年1寸免冠白底证件照,请提前准备照片。
❐ 照片要求
标准证件数字照片,文件格式为JPG或JPEG格式,白色背景,尺寸25mm*35mm,像素>=295*413。
温馨提示:非首次税务师报名人员如姓名、证件类型、证件号码有误,可填写《2020年度全国税务师职业资格考试报名公告》中附件五"个人信息修改申请单"发送至ksb@cctaa.com,申请修改,邮件主题为个人姓名。
温馨提示:非首次税务师报名人员如姓名、证件类型、证件号码有误,可填写《2020年度全国税务师职业资格考试报名公告》中附件五"个人信息修改申请单"发送至ksb@cctaa.com,申请修改,邮件主题为个人姓名。
税务师考试的报名注意事项?
❐ 材料准备
须重新上传本人最近一年1寸免冠白底证件照,请提前准备照片。
照片要求:标准证件数字照片,文件格式为JPG或JPEG格式,白色背景,尺寸25mm*35mm,像素>=295*413。
❐ 审核方式
2020年税务师考试采取考后审核的方式,各地方税务师协会负责审核领证考生资格。合格考生可取得由人力资源社会保障部、国家税务总局监制,中国注册税务师协会用印的《中华人民共和国专业技术人员职业资格证书》。
需要注意的是,如过考生申请了免试,则有全国税务师职业资格考试与评价委员会办公室负责审核。审核时间约5个工作日。
❐ 报名地点
税务师考试是很人性化的,全部采用网络报名,允许考生在不同年份、不同地点报名参加考试,各位考生可以根据实际需要选择报考考区进行报名;更换地区进行报名后,以前年度的成绩(有效成绩)不受影响。
❐ 报考科目
一般情况下税务师考生的成绩有效期是5年,考生须在连续5个考试年度内通过全部科目的考试,方可取得税务师职业资格证书。因此,考生不必一次性报考通过全部考试科目,可根据自身情况选择报考科目。
温馨提示:如果第一年考试科目通过了一门,但第五年税务师考试五科没有全部通过,那么第六年除了要考未通过科目,还要将第一年已经通过科目重新考取。
对于免试人员须在连续4个考试年度内通过应试科目的考试。
❐ 考试难度预测
税务师考试历年难度基本波动不大。预计2020年的难度还会维持。因此考生需要把知识点把握到历年真题水平。
如何科学进行科目搭配?
税务师的科目分为三大类:

(1)如果计划一年考完五科,尽可能先学容易入手的,比如税法一税法二等。涉税实务会用到税法一二内容。如果财会基础好,可以先学财务与会计,法律基础好可以先学法律。
(2)如果一年考四科,建议三税+财会(或法律);
(3)如果一年考三科,建议先考三税。
(4)如果一年考两科,建议考税法一+税法二(用时较少)、或者财务与会计+涉税法律(用时较多)
(5)如果一年考一科试试水,可以任意选一科,如果要仔细学,建议选财会或法律中的一科。
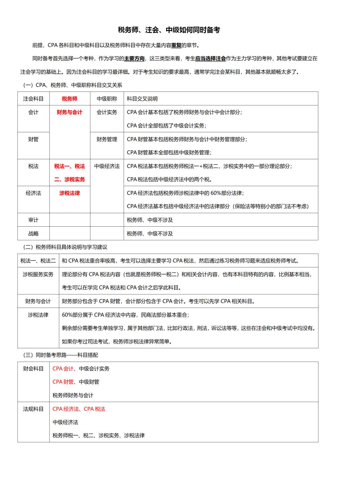
税务师、注会、中级如何同时备考
前提,CPA各科目和中级科目以及税务师科目中存在大量内容重复的章节。
同时备考首先选择一个考种,作为学习的主要方向,这三类型来看,考生应当选择注会作为主力学习的考种,其他考试要建立在注会学习的基础上。因为注会科目的学习最详细。对于考生知识的要求最高,通常学完注会某科目,其他基本就顺畅太多了。

关于税务师的补报名事项你都清楚了吗?
岛上专业老师为你备考助力!
扫描下图二维码即刻报名吧!

