2023年应届生落户上海的政策昨天发布了,今年应届生落户上海的政策与去年的落户没有大的变化,下面就让我们来看看2023年最新的应届生落户上海政策。

一、应届生落户上海受理时间
2023年非上海生源毕业生进沪就业申请本市户籍时间为:2023年6月12日至2023年7月31日(工作日),博士毕业生受理时间可延长至2023年12月29日(工作日)。
二、2023年应届生落户上海政策
1、上海地区学校:
(1)任何高校的应届硕士毕业生、应届博士毕业生不评分直接落户上海。
(2)在上海各研究所应届硕士毕业生不评分直接落户上海。
(3)复旦、交大、同济、华师大应届本科毕业生不评分直接落户上海。
(4)在沪“双一流”建设高校应届本科毕业生在五个新城、南北地区重点转型区域用人单位工作的不评分直接落户上海。
(5)其他应届本科毕业生需要评分满72分才能落户上海。
2、非上海地区学校:
(1)应届博士毕业生不评分直接落户上海。
(2)世界一流大学建设高校应届硕士毕业生不分专业不评分直接落户上海。
(3)世界一流学科建设高校仅限建设学科应届硕士毕业生不评分直接落户上海。
(4)北大、清华应届本科毕业生不评分直接落户上海。
(5)其他应届生本科生、应届硕士毕业生需要评分满72分才能落户上海。
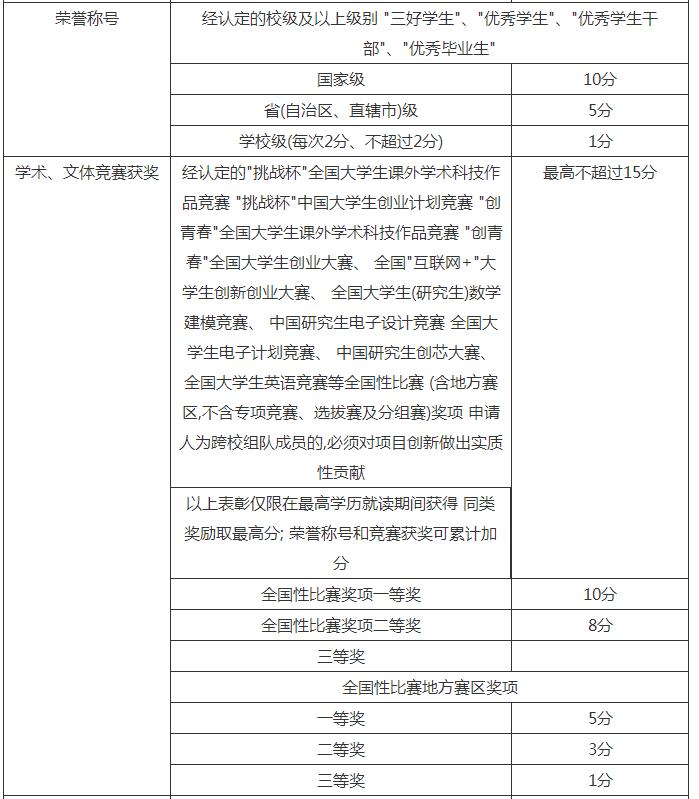
三、2023年应届生落户上海72评分标准
如果不属于可直接落户情况的外地毕业生,需打分才能走应届生落户的方式。 应届生的毕业院校,最高学历,学习成绩,外语水平,计算机水平,还有荣誉称号等,都可以加积分。



2023年应届生落户上海的最新政策就解读到这里,今年除了博士应届生,其他应届生都只有一批提交申请的机会,时间比较紧张,还没有找到工作或者没有准备好落户材料的应届生们抓紧时间,千万不要错过这难得的落户机会,落户上海有疑问,可以关注公众号“丁博士入户”。