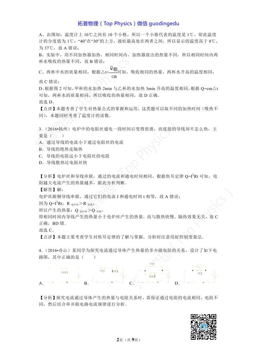
2016年全国中考物理专题分类解析-第18章 电功率
〇拓普物理
✎【正文】
电功率知识点总结
一、电能
1、电灯泡把电能转变为光能,电动机把电能转变为动能,电热器把电能转变为热(内能)。电能可能同其它形式的能量转化而来,也可以转化为其它形式的能量。
发电厂把其他形式的能转化为电能,用电器把电能转化为其他形式的能。
2、电能的计量
(1)电能用W表示,常用单位是千瓦时(KWh),在物理学中能量的通用单位是焦耳(J),简称焦。1KWh = 3.6 x106J。
(2)电能表是测量一段时间内消耗的电能多少的仪器。
A、“220V”是指这个电能表应该在220V的电路中使用;
B、“10(20)A”指这个电能表的额定电流为10安,在短时间内最大电流不超过20安;
C、“50Hz”指这个电能表在50赫兹的交流电路中使用;
D、“600revs/KWh”指这个电能表的每消耗一千瓦时的电能,转盘转过600转
二、电功率
1、电功率是表示消耗电能的快慢的物理量,用P表示,单位是瓦特,简称瓦,符号是W。常用单位有千瓦(KW)。1KW = 103W
2、电功率的定义也可以理解为:用电器在1秒内消耗的电能。
公式:P = W/t 推导:W = P t t = W /P
在使用时,单位要统一,单位有两种可用:
(1)、电功率用瓦(W),电能用焦耳(J),时间用秒(S);
(2)、电功率用千瓦(KW),电能用千瓦时(KWh,度),时间用小时(h)
3、1千瓦时是功率为1KW的用电器使用1h所消耗的电能。
4、额定功率:用电器在额定电压下工作时的电功率(或者说用电器正常工作时的电功率),叫做额定功率。额定功率对应的是额定电压和额定电流;实际功率对应的是实际电压和实际电流;一个用电器它的额定电压(功率)是唯一的,而它的实际电压(功率)可以有无数个。
5、电功率的测量P = UI
电功率与电压、电流的关系公式: P = U I 单位:电功率用瓦(W),电流用安(A),电压用伏(V)。
公式推导:
根据 I=U/R P=UI 得:P = UI = U· U/R=U2/R 即P = U2/R
根据 U=I R P=UI 得:P = UI = IR·I = I2 R 即P = I2 R
W=Pt= UI t =I2Rt= U2/R t
三、测量小灯泡的电功率
伏安法测灯泡的额定功率:
①原理:P=UI
②电路图(与用伏安法测电阻的电路图相同)
③所需仪器:电流表、电压表、滑动变阻器、电池组、开关、小灯泡、导线。
④实验目的:测定小灯泡在三种不同电压下的电功率:
⑤实验结论:
当U实.〉U额 时 P实〉P额 发光较亮
当U实.=U额 时 P实=P额 发光正常
当U实.<U额 时 P实<P额 发光较暗
对于同一小灯泡来说,灯泡的亮度由灯泡的实际功率决定,其实际功率随着它两端电压的变化而变化。实际电压越大,灯泡的实际功率越大;只有在额定电压下它才能正常发光,此时的实际功率等于额定功率。
四、电与热
1、电流的热效应
电流通过导体时电能转化成热,这个现象叫做电流的热效应。
2、焦耳定律 计算公式:Q = I2Rt (适用于所有电路)
对于纯电阻电路 Q=W=Pt=UIt= U2t/R=I2Rt
3、利用电热:电热水器、电饭锅、电熨斗
防止电热:电视机的后盖有很多孔,电动机的翼状散热片
4.电热器优点:清洁卫生没有污染、热效率高、方便控制和调节温度。
五、电功率和安全用电
1、家庭电路电流过大原因:短路、用电器总功率过大。
2、保险丝的作用 ①保险丝是由电阻率较大、熔点较低的铅锑合金制作的。
②保险丝保险原理:当电流过大时,它由于温度升高而熔断,切断电路,起到保护的作用。
六、生活用电常识
1、家庭电路的组成
家庭电路的组成部分:进户线(火线零线)、电能表、总开关、保险装置、插座、灯座、开关、用电器。
家庭电路的连接:各种用电器是并联接入电路的,插座与灯座是并联的,控制各用电器工作的开关与电器是串联的。
2、火线和零线
用试电笔可以判断哪条是火线。
3、三线插头和漏电保护器
正常情况下,用电器通过火线、零线和供电系统中的电源构成闭合电路。如果站在地上的人不小心接触了火线,电流经过人体流入大地,漏电保护器就会迅速切断电流,对人身起到保护作用。
4、两种类型的触电
①人体同时接触火线和零线,人体、导线和电网中的供电设备构成了闭合电路。
②人体同时接触火线和大地,人体、导线、大地和电网中的供电设备构成了闭合电路。
5、触电的急救
如果发生了触电事故,要立即切断电源。
电功率思维导图

2016年中考真题解析









(说明:由于平台格式编辑问题只能上传图片格式,word打印版本请联系作者!)
〇拓普物理,教师的好参考,家长的好帮手,同学的好老师!作者微信guodingedu