
知识就是力量,我们应该学会如何学习、保存、共享、使用、创新我们的知识。
第一章 你的知识问题
面对海量信息,需区别知识,信息和数据。
-
只有知识是应该被储存的,因为它经得起考验。
显性知识需要与隐形知识相结合。
-
显性知识是指能够用语言、文字、肢体等方式表达清楚的知识。
-
隐性知识则是虽然知道如何做,但却很难告诉别人或者写明白、说明白的知识。
-
能够吸收显性知识,结合自己的隐形知识,再按照自己的语言和文字来输出和分享,才是真正的掌握。
-
如何将隐性知识显性化:通过讨论、回答提问、面对需求的压力、工作分解、流程分析等。如果不能用通俗、简单的语言和文字表述知识,表明对该领域知识掌握得不够深入。
第二章 学习知识
首先确定自己的学习方向。 知识就是常识,有了常识才能和人顺畅沟通。
-
解决方案:
-
确定你的价值观:什么对你才是最重要的。

-
你的个人目标是什么?
35岁前可以通过试错来找到兴趣所在。
-
你的性格是什么?
可利用网上MBTI测试出性格和适合的职业发展。
-
求求你,表扬我。
问别人觉得你的优势是什么,并举例说明。
其次学到什么程度。
-
了解你的优势,确定你的目标后,起码在一个领域的学习时间要达到3年以上,才能成为这个知识领域上的专家。按照俞敏洪的说法,要进全国前10。
你的知识结构
-
知识放到结构里才不会忘记。
-
三角型的面积(即知识量)是由高和底长的积求出的。
-
如何提高金字塔的高度是最重要的问题。

怎样学习
-
确定你的学习方法:
记笔记,还是思维导图,还是只靠理解记忆,因人而异。
-
获取知识的方法:
选择1:花费时间长,获得价值比较高的活动;
选择2:花费时间短,获得价值高的活动;
选择3:花费时间短,获得价值比较低的活动;
选择4:花费时间长,获得价值较低的活动。

-
学习方法模型:

-
搜索引擎使用中的10个技巧
-
关键词组合:养成多个关键词搜索的习惯,对于普通的应用,使用两个关键词,关键词与关键词之间以空格隔开搜索已经足够了。例如:你可以写上“青花瓷mp3*载下**”。
-
用“-(减号)”去除不需要的内容:比如你要搜索《天龙八部》游戏而不是金庸小说,关键词可以写成“天龙八部-金庸”,结果就会将金庸《天龙八部》小说的内容去掉。
-
搜索结果至少包含多个关键字中的任意一个。例如:我想找到的内容必须含有“搜索引擎”,也可以包括“语义网”或者英文的语义网单词“Semantic Web”,其关键词应该是“搜索引擎 语义网OR Semantic Web”。
-
搜索短语和句子,如果搜索英文单词“Knowledge Management”,搜索引擎以为是两个词(Knowledge+Management)的组合,所以你如果想搜,必须在搜索框中用引号。 还有,使用一个汉语句子的搜索也是有效提高搜索精准性的手段。
-
在指定网站和相关领域网站搜索。如果你知道你们公司网站曾经发过一个重要的通知,但现在找不到了,你可以用关键词“site:youcompany.com”去搜索。 当然你也可以搜索以某种后缀结束的域名。 例如:你想只搜索我国台湾地区的网页,就可以用关键词“site:com.tw”,这样只搜索以.tw为结尾的域名。 可见,利用site就可以定位你要搜索的网站对象。
-
搜索某一类文件。如果你仅仅想搜索word或者excel、ppt的文件,你可以用filetype的搜索语法。例如:我们搜索excel格式的资产负债表,关键词应该写“资产负债表filetype:xls”。 Google已经能检索微软的Office文档如.xls、.ppt、.doc、.rtf,WordPerfect文档,Lotus 1-2-3文档,Adobe的.pdf文档,Shock Wave的.swf文档(Flash动画)等。
-
把搜索范围限定在网页标题中——intitle。把查询内容*特中**别关键的部分,用“intitle:”领起来。例如:找林青霞的写真,就可以这样查询:写真intitle:林青霞。注意:intitle:和后面的关键词之间不要有空格。
-
巧用index of语法。“index of”这个关键词可以直接进入网站首页下的所有文件和文件夹中,不必通过HTTP的网页形式,从而避免了不少网站的限制,做到了突破限制*载下**。例如在搜索框上输入:“index of/”ppt,然后搜索,你就可以突*网破**站入口*载下**Powerpoint作品; 在搜索框上输入:“index of/”mp3,然后搜索,你就可以突*网破**站入口*载下**mp3、rm等影视作品; 在搜索框上输入:“index of/”swf,然后搜索,你就可以突*网破**站入口*载下**flash作品。
-
目录检索。如果你不想搜索广泛的网页,而是想寻找某些专题网站,可以访问Google的分类目录http://directory.Google.com/。 分类的网站目录一般由专人负责,分类明确,信息集中。因此读者应该养成这样的习惯:首先考虑所需要的信息能否在一个专门主题的网站上找到。 目录检索是解决你“不知道自己不知道的”一个途径。
-
点击搜索结果前先思考,尽量用网页快照打开。
-
对信息和知识正确评估
-
对于书刊和专业的学术杂志内容的评判。例如国际上的SCI期刊目录、国内的核心期刊内容等,这些都可以作为我们信息评估的一个参考。
-
对于一个网站内容的评估:首先看这个网站的发布者。一个好的网站应该有明确的网站制作者和版权所有者。例如大学、研究机构、政府部门、学会协会、图书馆、新华网等所拥有的网站发布的信息应该具有较高质量。 网站的用户利用率。大家都说好就是真的好,站点被访问的次数和频率越高,说明该站点上的信息价值越大。网站被其他网站链接和被权威的文章引用的情况好,例如新浪的新闻。
-
利用Google为网站评级。作为搜索引擎行业的老大,Google发明了PageRank技术对网站进行评级。
-
对具体文章价值的评估
-
确定文章的性质:通俗性还是一篇学术论文,如果你要写论文,你就必须要引用学术论文里的东西。
-
是不是最新的东西:要关注该文章的写作与出版年限,如果时间太长,就要打折扣。
-
事实是否可信,逻辑推理是否严谨。要警惕“公关”文章。不是说这些文章没有任何价值,而是说一个知识工作者不应该被这些文章的观点所左右。 在相关的网络社区请专家或网友对这个文章进行评论,不同的人站在不同的立场上评判出来的结果就比较公正。
-
一个小窍门:如果你看到一篇文章很好,用文章的全名在搜索引擎上搜,如果同类行业的网站都转载了,那起码可以证明这篇文章还是有不少可取之处的。
-
学习的具体方法
-
阅读经典书籍:深入地读、全面地读、多次地读,一个行业和领域的经典知识将为你在该领域奠定发展的基础。怎么选,可以找豆瓣。
-
隐性知识学习,人际学习。
2.1建立人际网络的基础:自己有料,要传播,见第四章。
2.2区分并分类朋友和联系人。
2.2.1 联系人:在建立联系的同时尽量全面地保存联系人的资料、背景、什么状态下认识的、聊了什么话题等,资料越细越好,在需要的时候可以做到“知道谁知道”;
2.2.2 朋友:起码是可以交流和交换的人。交流思想、交换资源,已经建立了初步信任的人。对朋友是需要维护的,定期去维持。
2.2.3 如何交朋友:去结识不同行业、背景迥异的朋友,他们必须有良好的心态,要怀着尊敬、宽容、理解的心去真诚地交往。
-
在工作和生活中学习,每天增长一点点:对于知识工作者来说,在工作中学习,做完事情后的总结、提炼、提升是最大和最好的学习机会,而且从工作中学习得到的经验要比读书的效率提高很多。
-
学习你的企业:任何一个能在市场上存活的企业必然有自己的优势和你值得学习的地方:商业模式、企业文化、产品定位、研发和管理,最不济的企业也有你可以学习的人和事。
-
四象限知识的学习法:
第1类知识:是我们全部知识的基础,需要储存,对这些知识进行整理和合适的存储,以便我们需要这些知识的时候能够找到它们;
第2类知识:是我们需要着力学习的知识,需要我们对自己进行盘点,将这些知识整理出来,将其转化为“知道自己知道”的知识。;
第3类知识:是需要我们去发现的知识;
第4类知识:是我们必须想办法掌握的知识。你可以通过传统的上课或自学来掌握,也可以通过搜索引擎、图书馆找到相关的资料。推荐:实践社区CoPs(Communities of Practice)

-
学习的工具列表
-
维基、百科型网站:维基百科,百度百科,互动百科。
-
问答型网站:
百度知道:http://zhidao.baidu.com
雅虎知识堂:http://ks.cn.yahoo.com
新浪爱问知识人:http://iask.sina.com.cn
搜搜问问:http:/wenwen.soso.com
-
在线论文库:中国知网:http://www.cnki.net
-
信息评价工具
豆瓣:评价书集质量。
美味书签:评价互联网上信息条目的质量。笔者在搜索英文信息的时候,习惯是先在美味书签搜索,然后再去Google等搜索引擎搜索,我相信前者加入了更多的人类的判断、评价和智慧。
-
信息订阅工具:Google Reader; iGoogle
第三章 保存知识
该保存哪些知识
-
根据自己的专业方向,制定要保存知识的类型和规则:只有符合目前和将来发展方向的我才会去保存。如果对我没有价值,那再好的知识我也不要;
-
我保存的知识都要经过自己处理,为这些知识建立索引,这个建立索引的过程大部分是通过大脑、通过关键词、通过保存知识的名称来确定,我要阅读、思考,起码知道我要保存的内容是什么(在讲什么、说什么)、知道哪里可能用到(可以做什么用、什么时候用)。
你的文件分类方法
-
一个原则:分类的深度不宜超过三层,即文件夹—子文件夹—孙文件夹,通常说,如果超过三层,自己再次打开的概率就会低于10%。
-
文件分类图示:
-
公司文档命名规则:公司简称—纬度—文档名—日期—版本号。如:KMC—咨询—质量控制—20090318—1.5,意思是KMC公司咨询业务单元质量控制文件,定稿于2009年3月18日,版本为1.5。
-
公司项目命名规则:年—项目号—客户名—项目名—日期—版本号,如:2009—006—上海世博会组委会—国外市场拓展项目媒体组织—20090416—1.0,意思是该公司2009年第六个项目,上海世博会组委会的海外市场拓展媒体组织,定稿于2009年4月16日,版本号为1.0。
-
某出版社编辑对*载下**的文件,按照以下的方式命名:“标题—机构(或者作者)—分类—类型”,例如他*载下**的德勤公司演示文稿的模板,命名方式是“ppt模板—德勤—个人工具—ppt”,从分类方法上看,他是将ppt模板作为个人的工具,文件的类型为ppt。
-
个人:按照自己的文件分类来定,坚持下去。 例如笔者在百度上搜索罗大佑《光阴的故事》,在*载下**后文件名改成“光阴的故事—罗大佑—mp3.mp3”,加上mp3文件后缀是区分文件类型,是mp3文件还是歌词。
-
电脑桌面满了
-
电脑中最混乱的地方
我的文档。系统默认的*载下**目录,或自行设定的。
我的收藏夹。
系统默认的用户文件夹(X:Documents and Settings)。
-
六招清爽你的电脑
及时删除。
2.2文件分类并合理命名。
2.3整理快捷方式,不常用删掉。例如,在“快速启动”栏里只需要保留你最常用的几个快捷方式(例如:浏览器、我的文档、word、excel、ppt)。把其他多余的快捷方式从“开始”菜单中拖到桌面,然后,在桌面新建一个文件夹,只保留常用的。
2.4本地搜索改为:Google的桌面搜索,百度的硬盘搜索。
-
用知识保存工具:
3.1常用的知识保存工具

3.2网上保存信息和记笔记。

3.3保存人的工具:
-
基本情况:姓名、服务机构、部门、职位、电话(固定、移动)、传真、网址、博客地址、即时通讯工具(MSN、QQ、Skype、飞信、Gtalk等)。
-
背景情况:在沟通中获得的背景信息,例如老家是哪里的,什么学校毕业,什么专业,有什么爱好,配偶是做什么的,是否有小孩,小孩情况,父母情况等。
-
联系过程:你们讨论的事情、他正在做或者准备做的项目、他最近的心情、说过什么、想过什么、写过什么、讨论过什么。

第四章 共享知识
共享知识的捷径
-
知识的受众是谁?
-
了解你的受众喜欢什么,考虑受众的需求和习惯。
知识共享的三个范围
-
知识共享的重点应该放在公司内部进行,而不是个人博客。

共享知识的渠道
-
单位机会;
-
相关的行业的专业论坛;
-
微博客:twitter,新浪,饭否,叽歪;
-
博客:有自己域名的比较有实力;
-
社会化网络服务网站(SNS):知识工作者公社(my.kmcenter.org),集朋友圈,微博客,博客于一体。
第五章 使用知识
知识工作者在使用知识的时候需要注意以下三点:
-
显性知识必需与隐性知识相结合,理论与实践结合。
-
要有勇气去尝试,不因为知识不够而退缩。
-
学会协作,看到别人的长处进行互补。
使用你的知识的三种方式
-
向机构出售产品和服务。比如:找个工作。
-
形成专利出售。
-
向社会出售产品和服务。比如:出书,出线上课程。
提升个人价值的方法
-
决定价值的2个方面:
-
独特性:包括专和通,专指在某方面有很深的造诣;通指有很多的技能;
-
社会需求。独特性和社会需求高的价值最大。
-
提升价值的3个方面:
-
向前看三年,找到未来有潜力的点;
-
开发独特性,专要在全国前十或前一百名,同时能够整合其它的资源;
-
打造个人品牌,通过各种方式。
第六章 创新知识
练习提升你的右脑功能:
-
练习一:音乐训练法调动想象力。在一个幽静的环境中,让自己的心灵放松下来。选择一段舒缓的音乐,沉入音乐的氛围,然后想象音乐表达的景象。在想象的时候尽量不用语言,而是用图像来填充你的大脑。音乐、美术等艺术形式的欣赏是对人右脑的激发和锻炼,养成欣赏音乐和美术的习惯对于锻炼右脑机能很有价值。
-
练习二:发散联想促进发散思维形成。抽出两个小时时间,找出你身边的一个物品(指甲剪、手机、一个水果或者其他东西),然后尽情发挥你的联想。
-
练习三:词汇情景联想训练让你的思维走得更远。随手拿张当天的报纸或者随便打开一个网页,在一个版面的标题或文章中随意扫一眼,选出一个词汇,动作要快,不需要仔细考虑和分析如何选择,保证选择的随机性。共选出三个不同版面和网页的三个词,然后将三个词联系成一段有意义的话并为其想象一个场景。例如“手册”、“笑谈”、“平台”这三个词,你可以连成一句什么样的话,其场景是什么样的?本练习可以在熟练之后增加词的数量,使难度逐渐加大。
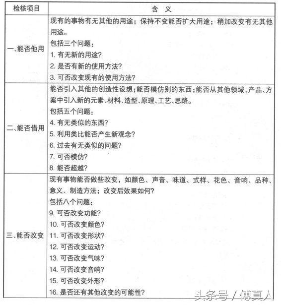
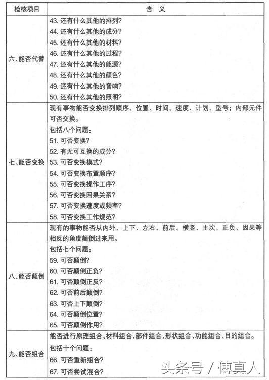
运用奥斯本检核表法进行创新活动的实施。
-
第一,根据创新对象明确需求(需要解决的问题和约束条件)。
-
第二,根据需求,参照表中所列问题,发挥个人想象力,强制性地逐条讨论核对,并记录从中产生的新设想。
-
第三,对新设想进行筛选,选择最具价值和创新性的设想,倾听更多人意见并付诸实践。
运用奥斯本检核表法




思维导图激发创新
-
可以让你的左右脑都能充分发挥作用,包括词汇、图像、数字、逻辑、韵律、颜色和空间等多个方面的感知。
-
工具:Mindmanager:在线制作思维导图网站Mindpin;微软Office2003以上版本Visio中自带的“灵感激发”模板也可以作为简单的思维导图制作工具。
“外行的忠告”
-
创新的本质在于“组合”,越不相干的地方组合在一起其价值可能更大。
-
方法:将跟你不相关的领域知识组合到你的专业上来,不仅来自于朋友,也可以来自于书籍、电影、电视和你的生活等。
-
测试一下你的朋友圈子是否能给自已提供“外行的忠告”。
-
数数你的手机、MSN、QQ或者其他联络工具上的人数,你认为是朋友的有多少位?
-
在你的朋友中,年龄与你相差8岁以上的有多少人?
-
你的朋友分布在多少个不同的行业(例如制造行业、政府机关、教育、农业等)中?
-
你的朋友分布在多少个不同的职能岗位(例如高层管理、人力资源、财务管理、研发、销售等)上?
-
如果你的朋友所在的行业和职能都少于三个,那么你将很难通过“外行的忠告”获得创新的动力。
以上。希望对您有所帮助。