建筑会计速览:2022最新建筑业增值税进项税率抵扣手册,人手一份
建筑会计涉及的账务处理是很多会计人员都觉得十分难处理!特别是建筑行业涉及的增值税的处理!很多会觉得很难!建筑业增值税进项税率抵扣手册及建筑业增值税操作手册的内容,都已经整理好了!对建筑行业增值税的处理不清楚的,建议收藏备查!
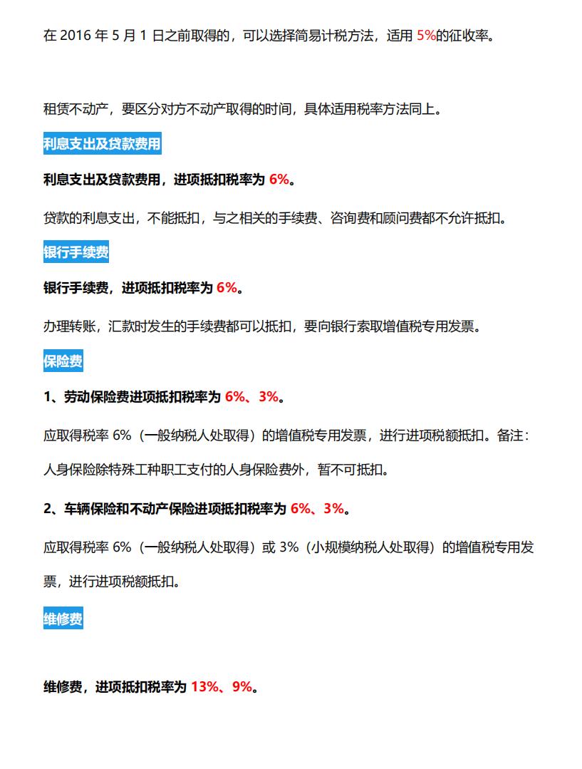
2022最新建筑业增值税进项税率抵扣手册







最新增值税操作手册

……篇幅限制,2022最新建筑业增值税进项税率抵扣手册和涉及的建筑行业增值税处理内容,都已经汇总成文档了。也希望能够帮助大家处理好建筑行业的增值税处理方法。
