添加:小财微信(caishangxiaocai),和聪明的小财做朋友-------

券商研报浩如烟海,投资线索眼花缭乱,第一财经推出《一财研选》产品,挖掘研报精华,每期梳理5 条投资线索,便于您短时间内获取有价值的信息。专业团队每周日至每周四晚8 点准时“ 上新” ,助您投资顺利!
2019 年 4 月 7 日目录
►民航发展基金收取标准减半,航空股再迎重大利好(天风证券)
►智能驾驶产业三大变化,催生这个行业的增量机会(东北证券)
►响水化工园区彻底关闭,危化行业供给侧面临考验(国金证券)
►规模经济和技术进步,国产燃料电池电堆初见成效(国金证券)
►布局5G电子材料业务,乐凯新材打开长期成长通道(华创证券)
1.民航发展基金收取标准减半,航空股再迎重大利好(天风证券)
在4月2日晚间及此前发布的一财研选中,我们多次提示近期民航业频频迎来利好,航空股值得关注。2019年4月3日召开的国常会上明确自7月1日起,民航发展基金征收标准降低一半。4月4日A股市场上,航空股集体强势上涨。

天风证券指出,民航发展基金由原民航机场管理建设费和原民航基础设施建设基金合并而成,是国家为统筹机场建设经费向旅客及航空公司征收的费用,其中旅客端按旅客数量征收,国内航班每人征收50元,国际航班每人征收90元;航空公司端则根据飞行航线分类、飞机最大起飞全重、飞行里程以及适用的征收标准缴纳民航发展基金。
考虑到旅客支付的全款中包含机票价格和民航发展基金,民航发展基金减少,或为票价提升带来空间。民航发展基金的航空公司缴纳部分一旦降低将直接降低公司成本,增厚利润。2018年国航、东航、南航、春秋和吉祥估计分别缴纳25、22.4(实际值)、29.4(实际值)、3.2、3.5亿元。如费率减半,中金公司预计此项政策将年化增加国航、东航、南航、春秋、吉祥2019年净利润10.1、8.6、10.9、1.4、1.5亿元,对应增厚9%、12%、15%、8%和9%的2019年净利润。

此外,我国目前已经暂停波音737MAX机型适航认证审批,重新开展适航认证引进该机型及复飞也需要相当一段时间。同时,目前我国停场波音737MAX机型飞机近百架,占2018年底客机机队体量的2.8%,预计年内交付我国的波音737MAX8飞机将超过100架,对应年内我国航空公司引进飞机数量的超20%或2018年底客机体量的超2.9%,二者加总后续或将带来5%以上的客机供给缺口。考虑到夏秋季核心市场时刻资源依旧偏紧,因此天风证券认为,航空公司更可能通过转移三四线市场运力的方式去满足一二线市场的刚性需求,改善供需结构,叠加票价改革不断突破,价格向上的弹性将随着硬件层面的供给刚性限制持续释放。
随着硬件层面的刚性限制带来的供给缺口不断发酵,价格酝酿向上弹性,而飞机停场涉及的固定成本占航空公司营业成本的比重较低,因此从收入成本的角度,航空公司的盈利能力将持续改善,叠加表现优于去年的油价及汇率走势及民航发展基金的费率调整释放成本红利,天风证券认为,2019年航空股依然具备相当的吸引力,继续看好航空股表现,推荐中国国航( 601111.SH )、东方航空(600115.SH )、南方航空(600029.SH )、春秋航空(601021.SH )、吉祥航空(603885.SH )。
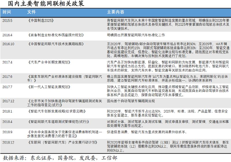
2.智能驾驶产业三大变化,催生这个行业的增量机会(东北证券)
东北证券指出,技术、政策、市场三大变化,催生国内汽车电子产业机会,国产厂商迎弯道超车新契机。
①技术端,随着自动驾驶产业进入大范围量产前夕,和智能网联汽车的不断推进,汽车电子在汽车产业中的重要性与日俱增。未来汽车创新的90%都将源于电气和电子方面,汽车电子将成为企业实现创新和发展差异化产品的核心领域。

②政策端,自2015年《中国制造2025》颁布以来,我国智能网联政策在持续推进,2018年中国对汽车产业外资股比限制的放宽更是吸引特斯拉在内的国外车企来华建厂,按就近配套的惯例来看,国产汽车电子厂商将迎来历史机遇。

③市场端,在国内车市增速降档趋稳,国内车厂成本、关税优势将不再明显的市场背景下,依托国内零部件厂商推进汽车电子创新将是国内车企的最佳选择。

高清视频解决方案、高精度地图及定位、激光雷达将成为高级别自动驾驶增量刚需,智能驾驶舱成为汽车电子化集成化重点领域。东北证券预计自动驾驶完全普及后,中国市场总体空间可以达到2.6万亿元以上。加之车厂在增量零部件领域相对开放的合作策略,为国内汽车电子企业提供发展良机。
汽车电子占汽车成本快速提升,核心产品由高端向低端快速渗透,使得汽车电子成为驱动电子产业发展的重要引擎。包括高清镜头、PCB、芯片及配套在内的电子元器件的汽车细分市场快速增长,部分国内优势元器件行业,已经逐步进入到汽车电子元器件供应商的体系内。基于成本、产能优势,国内元器件供应商有望切入国内外Tier1产业链。

东北证券建议关注汽车电子化核心标的均胜电子( 600699.SH )、德赛西威(002920.SZ )、华阳集团(002906.SZ );L3及以上自动驾驶增量产品及器件供应商联创电子( 002036.SZ )、舜宇光学科技(2382.HK )、沪电股份(002463.SZ )、东山精密(002384.SZ )、伊顿电子(603328.SH )、四维图新(002405.SZ )、中科创达(300496.SZ )。

3.响水化工园区彻底关闭,危化行业供给侧面临考验(国金证券)
在过去的短短一个多月时间内,江苏境内连续发生三起化工事故,引发全国范围内启动新一轮化工整治。4月4日,江苏省盐城市决定彻底关闭响水化工园区。同时,表示要举一反三做好全市化工整治工作,根据省化工行业整治提升方案,进一步抬高该市化工园区、化工企业整治标准,支持各地区建设“无化区”。
根据江苏省日前紧急发布的《江苏省化工行业整治提升方案》(征求意见稿),要求到2020年底全省化工企业数量减少到2000家,2022年不超过1000家。同时全省50个化工园区将压减至20个左右。被取消化工园区定位的区域,严禁再新建化工项目。国金证券预计,小规模产能将快速且永久性退出市场,国内化工领域原有相对分散的细分行业集中度有望大幅提升,行业竞争秩序逐步获得改善。

国金证券指出,在我国危化行业的准入门槛本就相对较高,而此次行业整合,江苏省内危化产能预期将大幅下降,而危化产能的搬迁限制严格,其他省份短期难以进行产能承接。预期随着江苏省部分危化细分行业的产能退出,产品供给收缩将维持相对较长时间,供给不足的情况将带动行业进入上行周期。申万宏源也指出,江苏响水园区内具有江苏锦鸡(国内最大的活性染料企业)、五联染料、万得化工等染料企业,若园区内企业生产受影响,染料市场供应将再进一步收紧,推动产品价格继续上涨。

化工行业的上下游联系紧密,产业链的协同性极为重要,此次江苏省化工行业整合中,产业链协同布局将是企业审核的关注重点之一。通过产业链延伸布局,龙头企业的规模快速提升,市场影响力大幅增强,受到市场冲击极为有限,在行业集中趋势下,有望高度受益于供给不足带来的价格上涨。

投资方面,申万宏源建议关注产业链一体化龙头企业:染料产业链的浙江龙盛( 600352.SH )、氟化工产业链的巨化股份( 600160.SH )、钛*粉白**产业链的龙蟒佰利( 002601.SZ )、氯碱粘胶产业链的三友化工( 600409.SH )、氯碱粘胶产业链的中泰化学( 002092.SZ )、食品添加剂产业链的金禾实业( 002597.SZ )等。
4.规模经济和技术进步,国产燃料电池电堆初见成效(国金证券)
国金证券指出,中国燃料电池产业正开始加速发展。政府补贴为初始动力、物流车和客车为突破点,中国燃料电池产业走出了一条适合中国国情、与燃料电池强国日本不同的发展道路。2017年完成1000台左右客车和物流车,2018年预计突破3000-5000台规模。

国金证券认为,低成本、高性能、批量供应的国产电堆是燃料电池汽车成本下降从而与传统汽车竞争的关键所在。从成本上看,电堆占燃料电池系统的成本一半,是FCV里单一价格最高的部件,随着产能扩张,未来电堆成本有望在下降50%以上;从性能上看,电堆性能是燃料电池系统乃至整车性能的决定因素;从技术上看,电堆是整个系统里技术含量最高部分,无论从流道设计、催化剂制备、MEA合成都有相当门槛。

目前电堆国产化取得长足的进步,关键零部件能实现不同程度的国产化,虽然与国际先进水平仍有差距,但随着不断投入,国金证券认为差距会迅速缩短:膜电极方面目前进口产品与国产产品并存,以武汉理工新能源为代表的国内企业可批量提供产品,随着新的业者加入,国产比例将不断提高;质子交换膜方面国内产品从批次品质看达到要求,由于供应链的原因并未占据主流份额,随着国内产业发展,国产质子交换膜的替代将加快;极板方面石墨极板有企业批量供货,金属极板有企业小批量生产。国内市场目前以商用车为主导,石墨极板也许是一段时间性价比合适的选择;催化剂:目前催化剂来源以国际大厂为主,国内有企业开始进入。催化剂方面,之前担心的铂的供应问题随着单耗的迅速下降也已不成问题。
国金证券指出,国内电堆企业根据技术来源可分为两大类:自主研发和技术引进,两种方向都是可行的,关键还是快速形成有效产能、保证稳定供应、持续降成本。自主研发企业以新源动力为代表,包括神力科技等。优势是技术和供应链自主,但可靠性需要时间,规模生产和供应链管理需要更大努力。技术引进企业最成功是广东国鸿,引进巴拉徳9SSL电堆,形成30万kW年产能。好处是研发风险低、形成产能快,缺点是技术授权成本。
国金证券看好燃料电池产业以及电堆这个产业的核心,企业方面,继续推荐大洋电机( 002249.SZ )、富瑞特装(300228.SZ )、雄韬股份(002733.SZ )、东岳集团(00189.HK )。

5.布局5G电子材料业务,乐凯新材打开长期成长通道(华创证券)
乐凯新材(300446.SZ )是电子新材料板块少有的“小而美”公司的典型。公司积极拓展了软性线路板(FPC)用的电磁屏蔽膜(EMI)、导电胶膜(ACF)和压力测试膜等电子新材料产品。华创证券指出,随着5G加速落地、终端设备技术持续革新,FPC产业将迎来巨大的发展机遇,也带动了上游这些功能材料需求。公司竞争力有望提升,打开新一轮长期成长的通道。

由于生产成本和效益问题,FPC产能一直在向成本更低效益更高的地区转移,中国大陆有望在本次产业转移的浪潮中深度受益。2005年中国大陆地区FPC产值仅占全球6.74%份额,截至2015年,这一数字已大幅上升至47.97%。华创证券表示,随着中国大陆地区的FPC产值不断上升,公司有望在EMI和ACF领域加速实现行业领先。

EMI主要贴合于FPC表面起到防电磁干扰的作用,目前市场空间约30亿,根据华创证券测算,到2020年EMI的全球市场规模近35亿元,利润规模近7亿元。5G所采用的高频高速和MassiveMOMO技术使终端设备的电磁环境更加复杂、电磁干扰更加严重,这带来了FPC电磁屏蔽的增量需求,EMI渗透率有望翻倍。公司的EMI业务在全球市场目前处于第二梯队,有望迎来量价齐升。

ACF具有较高的剥离强度、优异的导电性等特点,是无线通信终端的核心封装材料之一。ACF应用广泛,是个稳定增长且高毛利率的细分行业,据华创证券测算,2020年全球ACF市场规模约37亿元,利润规模约13.5亿元。目前公司产品导电性能已经能够达到业界的一流水平,随着公司在产品加工性能上的提升,未来几年将会打破日本的垄断,实现业务突破。
压力测试膜作为汽车、面板等领域不可或缺的测压耗材,目前市场被日本富士独家垄断,产业调研显示,其在中国的销售额约为7亿人民币,产品净利率可达80%以上。目前公司是京东方、深天马除日本富士外唯一的供应商,有望三年内取到一半市场份额。
华创证券指出,公司目前股价和估值仍处于历史低位,具备较好安全边际,5G新材料产品矩阵全面突破,有望助力公司开启未来3~5年黄金成长期,标的具有稀缺性,向上具备较好的估值弹性。预计2019年合理市值在40倍PE左右,上调至“强烈推荐”评级。
内容为第一财经原创。未经第一财经授权,不得以任何方式加以使用,包括转载、摘编、复制或建立镜像。第一财经将追究侵权者的法律责任。
如需获得授权请联系第一财经版权部:021-22002972或021-22002335;banquan@yicai.com。