欢迎诸位小伙伴们来到天哥开讲的《和平精英》“精英小课堂”~相信在许多玩家的印象里,这款游戏向来不缺少“土豪”,他们有时候可能仅是为了让自己的热力值好看一些,就会反复“打穿”同一个宝箱,只是为了让自己的热力值变成“6个6”。
当然,相比数以百万计的玩家数量而言,此类土豪玩家只能算是“凤毛麟角”,大多数玩家都是以手册、特权为主,用最少的代价获得最多的奖励。

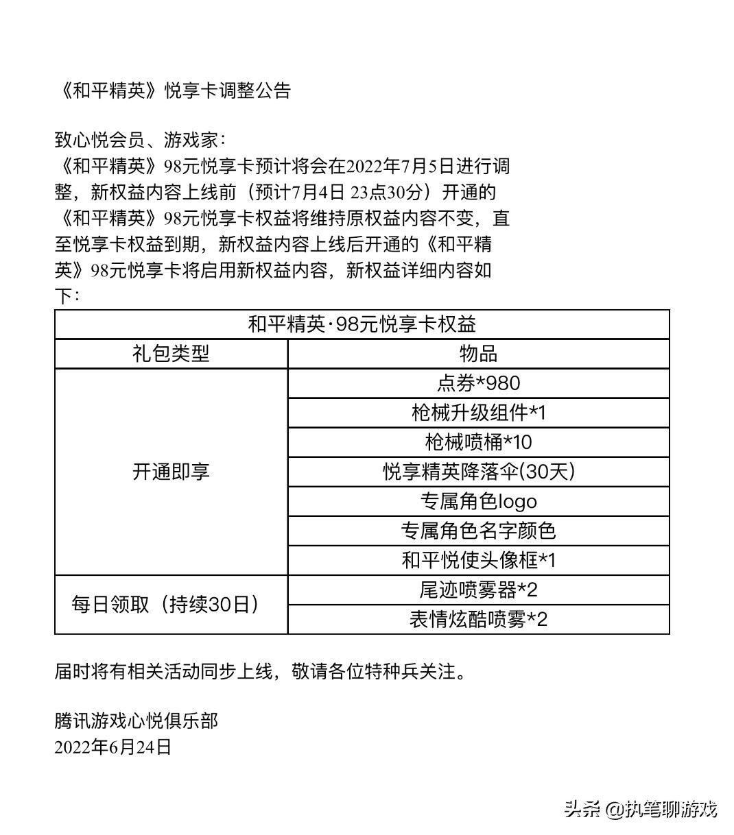
还记得当初的“特权订阅”吗?曾是老玩家必氪之一。
对于大多数《和平精英》的玩家们而言,以最少的点券来获得最大化的皮肤,自然是首选,所以当初“特权订阅”上线之后,就得到了无数玩家的青睐,不仅可以获得相对应的点券,而且还有一波福利奖励。
所以后来“特权订阅”被调整时,就引起无数玩家探讨,甚至还曾因此使得不少玩家对光子改变印象,认为光子的开始对普通玩家“下手”了。

本以为“特权订阅”在下架之后,会出现全新的福利特权,结果事与愿违,如今虽然出现全新的特权,但是却并非“福利”,而且为了能够让更多玩家选择新特权,甚至还特意调整了此前的心悦玩家专属“悦享卡”奖励,让不少玩家大开眼界,再一次成为热议的游戏话题之一。
接下来,我们首先看一下新特权“尊享卡”的设定,然后再来看下“悦享卡”调整后的规则。

光子又增新特权?心悦、尊享被调整,玩家:没办法玩了!
首先我们来看全新的“尊享卡”特权,该系列需要98才能兑换获得,明显比之前的18高了5倍多,但是对比之后却发现:奖励似乎并没有太大的变化。
首先我们来看具体的规则变化,原本的“特权订阅”可以获得180点券,而尊享则是980点券,两者全部都是30个荣耀勋章、30个物资币、300手册积分,不同之处在于:尊享卡多了300个服饰币、4张任务卡。
除此之外,原本的满减券、每日刷新都被删除,出现的是30天装扮、聊天气泡、昵称样式、载具皮肤槽位、快捷换装槽位以及快捷语音槽位。
相比之下,明显是当初18的“特权订阅”更为良心,所以才会有玩家称:没办法玩了。

而且为了能够让更多玩家选择“尊享卡”,光子还特意调整了心悦玩家的“悦享卡”奖励,原本的每日领取10点券、1个荣耀勋章,如今被喷雾器、表情喷雾取而代之,完全变成了“鸡肋”。
有玩家表示:这是故意为之,只是让更多玩家选择98的“尊享卡”~所以天哥在这里也提醒大家:其实这样的“特权订阅”,已经不能算是“福利”,所以可以直接选择无视,不给光子冲业绩的机会~

一个蹦蹦坐3个人?PEL赛事里的“名场面”~
最后我们还是聊点开心的事情吧,要说一个蹦蹦坐3个人,可能很多玩家会觉得是个“笑话”,只是偶尔会出现在“段子”里而已。
但是在最近的PEL比赛里,现场还真出现了这样的“名场面”~如图所示,当时4AM被多个队伍卡在圈边,三人编队却仅有这么一辆蹦蹦能用来转移,当时33无奈没法上车后只能原地来回跑,尴尬到抠脚。

没想到这样的“名场面”还会出现在PEL赛事里,让当时围观的水友们笑出鹅叫声,弹幕里也刷出各种666,最终使4AM挺进周决,期待他们接下来的表现吧~
好了,以上就是《和平精英》“精英小课堂”的全部内容了,感谢各位的阅读,接下来我们评论区里见。
PS:别忘了在文章下方点个赞,如此一来就可以让更多小伙伴看到评论区的你了哦!