群组:
在对象树中选中两个物体,右键,群组,它就会在这两个物体之前新建一个空对象,使这些群组的对象都成为空对象的子对象,就是群组。要离开某个组,从对象树中把它拉出来就行了。
要多个物体共用一个细分之类的功能,就得把这些物体都在一个父对象中。如下图

在过滤里面去掉勾选的SDS框架,就可以取消显示外层的控制点显示。就可以像右图那样


这里切换到等参线,就不显示那些网格了。在线框模式下就会显示那些线。


网格的编辑工具:
在过滤显示里去掉这个N-GON线就不会显示那些提示补面的绿蓝色网格线了。

把右键菜单,移出来,在菜单,创建工具,把它拿出来。它的具体菜单,在软件主菜单,网格菜单下的几项工具栏上:

在菜单,网格,转换,连接对象,就是合拼对象。在菜单,网格,转换,连接对象+删除或连接接对象,连接加删除,就是两个物体合成一个物体,生成一个新物体,旧的两个物体删除。另一个连接对象就是连接两个对象生成一个新对象,仍保留旧的两个对象。
环状选择,在菜单,选择里,可以把它调出来在桌面上。

填充选择,使用环状选择选中一圈的边之后,可以使用填充选择上半部份或者是下半部份。


选择平滑着色,可以识别并选择断开平滑的边。

选择连接,可以在选择一个物体上的一个面,之后使用选择链接,它就能选中这个物体的所有面。点或线也同样可以。

隐藏选择,可以选择一些面让它隐藏:再使用全部显示使它显示。使用全部显示时,隐藏的是面,就要切换到选择面模式下,再点全部显示,才会生效。

在选中一堆点或线或面的时候,按下CTRL再点其它的,就会把选中的这一堆东西切换到其它的选择。

设置选集:就是选中一堆点或线或面,然后点设置选择,在该多边形的对象树下,就会有一个选集的图标。

断开连接:把一个面,与物体分离,但是这个分离开的面与物体还是一体的。

分裂,就是把一个面,从原来的物体中复制出来,原来的物体不变改,复制出来的面是一个新的物体。

坍塌工具,可以把多个面合成一个面:


连接点边,可以在选中的两条边之间增加一条边线。

融解工具和消除工具,融解可以删除边线,但是它的节点会保留,消除工具就是点和线都会被删除。有时使用消除删除一环的点删不了,切换到边模式选中一环的边就可以删除。

细分工具可以把选中的面进行细分

细分后面的小齿轮打开它的菜单,勾上它,在细分时保留多边形原来的形状。

如果不勾上它,细分之后的面是会变得有棱有角的。

三角化和反三角化:三角化就是把四边面变成三角面,反三角化就是把三角边变成四边面

创建点工具,可以在边线上加一个点,压根没有什么用:

多边形画笔工具,可以在多边形上画线。另外激活画笔工具时,按CTRL键,点击节点或线或面,可以删除节点或线或面。

激活画笔工具时,按下CTRL键,选中一个面按下光标不放,可以把这个面拖出来拉长。

激活多边形画笔工具时,按下CTRL+shift键,光标移动到一条边线的附近会出现白线,移动光标可调白线的形状,形状OK了再按下光标,得到这个图形。在按下光标的同时不松手,左右拖可以调这个图形上的节点数量。


切割边工具,选择要切的边,在要切的边上点一下,然后在它的面板上选择生成的边的数量,去掉勾选N-gon线,就不会显示绿色的提示线。


线性切割,也是加线工具。

===============================
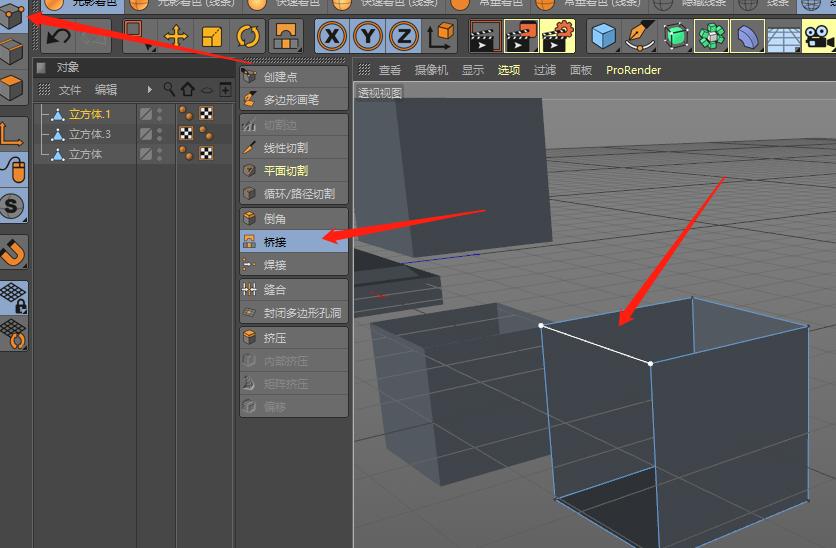
桥接工具:
切换到边的选择模式,激活桥接,按下光标左键拖动选择要桥接的两条边之后松开。同时也可以对节点进行桥接,切换到点的选择模式,激活桥接,按下光标左键拖动选择要桥接的两个顶点之后松开(注意,两个物体时要把两个物体连接成一个物体,才能进行桥接,)


笔刷工具可以对模型进行变形,前提是这个模型得有足够的分段数。

封闭多边形孔洞,激活它之后,移动到孔洞的边上就会生成。


切割边工具,可以把边切断。

线性切割工具:可以把模形切掉一部份或者切开但不分离。具体在面板上选择,移除A或B就是切掉并删除。在它的面板上勾上可视化是隐藏背面。
切割:就是增加一条线,但物体不会切断,
切分:就是物体会切断;
移除A,就是切断删除一部分。



循环切割:选中一条要切的边之后,上面的滑杠可以设置切的位置占路径上的百分比,或者是拖动小三角可以左右拖动滑杠来设置它的百分比。还可以在它的面板上增加切割的数量。



滑动变形,拖动一个节点,让它沿着边线移动删除。

滑动也可以对曲线进行滑动:

缝合和焊接,把两根边线或两个节点粘在一起。焊接是只会粘在两点中间,缝合就可以拖到任何位置。

倒角:

顶点对齐:全选要对齐在一个水平线的顶点,然后使用缩放工具,在缩放的值上输入0.


注明:转载须经本人同意,未经允许,禁止转载!
内容仅供参考,并非完全正确,如有错误,欢迎在评论区指正或学习交流!