01蛇的生活习性
蛇是变温动物,从春末到初冬,是蛇类活动的黄金季节,特别是在骄阳似火的夏季和天高气爽的金秋,蛇类活动最为活跃,经常到处流窜,昼夜寻找食物,俗话说"七横八吊九缠树",形象地说明了7、8、9这三个月是蛇类活动的高峰期。通常活动的最适宜温度为25℃-35℃。蛇全国各地均有分布,但是,主要集中在南方和沿海地区居多,尤其以两广地区最严重,夏秋两季多见,咬伤部位主要集中在四肢。
02蛇的分类
按照昼夜活动分类
第一类是喜欢在白天活动的,称为 昼行性蛇类 。如眼镜蛇、眼镜王蛇等。第二类是怕强光,喜欢在白天隐伏,夜间活动的,称为夜行性蛇类。如金环蛇、银环蛇、烙铁头等。
第三类为喜欢在光线较弱的情况下活动的(多在晚上及阴雨白天活动,耐寒性强),称晨昏性蛇类。如五步蛇、蝮蛇等。
按照有无毒性分类
第一类无毒蛇:如王锦蛇、赤链蛇、乌梢蛇、滑鼠蛇、灰鼠蛇、玉斑锦蛇、翠青蛇、草游蛇、鱼游蛇、小头蛇、水蛇等。

第二毒蛇:根据蛇毒对机体的效应,分为神经毒类、血液毒类、细胞毒类和混合毒类蛇。
1 神经毒类 金环蛇、银环蛇、海蛇等。
2 血液毒类 竹叶青、烙铁头、蝰蛇等。
3 细胞毒类 眼镜蛇等。
4 混合毒类 眼镜王蛇、蝮蛇、尖吻蝮(五步蛇)等

金环蛇

银环蛇【剧毒,中国最毒的毒蛇】

竹叶青蛇【剧毒】

五步蛇、蕲蛇【剧毒】

莽山烙铁头蛇【剧毒,被炒作到200万一条】

眼镜蛇【剧毒,中国十大毒蛇之一,也是人工养殖三大肉用蛇品种之一】

蝮蛇【剧毒,中国十大毒蛇之一】

金环蛇【剧毒,神经毒,中国十大毒蛇之一】

眼镜王蛇【剧毒,混合毒,世界上最大的毒蛇品种】
03中毒机制
毒蛇主要经中空的大牙向被咬对象注入毒液,大牙由毒腺导管与位于上颌咬肌下方的毒囊相连,毒液是毒蛇捕获猎物和帮助其分解消化食物的透明或淡黄色黏稠液体,在捕食时咬肌收缩会挤压毒囊,毒液沿毒腺导管从大牙注入咬伤部位,经淋巴管和静脉系统吸收。蛇毒是自然界成分最复杂、最浓缩的天然高效价毒素之一,毒液多为淡黄色或乳白色半透明黏稠状液体,成分达100多种,每种毒蛇含有多种不同的毒性成分,各种毒性组分在不同毒蛇含量有较大差异,同种毒蛇的毒性组分可因地域分布、季节性、蛇龄等不同而异。毒性组分由酶、多肽、糖蛋白和金属离子等组成,其中毒性蛋白质达数十种,蛋白类占蛇毒总量的90%~95%以上。蛇毒可对机体神经系统、血液系统、肌肉组织、循环系统、泌尿系统、内分泌系统、消化系统等产生损害作用。
神经毒
神经毒素主要为β神经毒素(β-neurotoxin,β-NT)和α神经毒素(α-neurotoxin,α-NT),分别作用于运动神经末梢(突触前)和运动终板(突触后)的乙酰胆碱受体,β-NT抑制乙酰胆碱释放,α-NT竞争胆碱受体,均可阻滞神经的正常传导而引起神经肌肉驰缓性麻痹,多数神经毒类蛇毒都含有突触前和突触后神经毒素。早期临床表现主要为眼睑下垂、吞咽困难,继而呼吸肌麻痹、呼吸衰竭,甚至呼吸停止。
血液毒
血液毒素种类繁多,分别作用于血液系统的各个部分。蛇毒蛋白酶直接或间接作用于血管壁,破坏血管壁的有关结构,而且诱导缓激肽、组胺、5-羟色胺等的释放,直接损害毛细血管内皮细胞,抑制血小板聚集而导致出血。蛇毒溶血因子可直接作用于血细胞膜,使其渗透性和脆性增加。磷脂酶A可使血液中的卵磷脂水解而成为溶血卵磷脂,产生溶血作用。蛇毒促凝因子可促使血液凝血和微循环血栓形成,继而引起弥散性血管内凝血(DIC);类凝血酶具有类似凝血酶的活性,既可促进纤维蛋白单体生成,又可激活纤溶系统,在蛇毒纤维蛋白溶解酶的共同作用下引起去纤维蛋白血症,亦称类DIC反应,这种出凝血功能障碍统称为蛇毒诱发消耗性凝血病(venom-induced consumption coagulopathy,VICC),
VICC表现为出血,轻者皮下出血、鼻出血、牙龈出血,严重可引起血液失凝状态、伤口流血不止、血尿、消化道出血,甚至脑出血。
细胞毒
蛇毒中的透明质酸酶可使伤口局部组织透明质酸解聚、细胞间质溶解和组织通透性增大,除产生局部肿胀、疼痛等症状外,还促使蛇毒毒素更易于经淋巴管和毛细血管吸收进入血液循环,进而出现全身中毒症状。蛋白水解酶可损害血管和组织,同时释放组胺、5-羟色胺、肾上腺素等多种血管活性物质;心*毒脏**素(或称为膜毒素、肌肉毒素、眼镜蛇胺等)引起细胞破坏、组织坏死,轻者可引起局部肿胀、皮肤软组织坏死,严重者出现大片坏死,可深达肌肉筋膜和骨膜,患肢残废,还直接引起心肌损害,甚至心肌细胞变性坏死。
04临床表现
毒蛇咬伤的临床表现各不相同,20%~50%的毒蛇(近75%的海蛇)为“干咬”,即毒蛇咬而不释放毒素,无明显中毒症状和体征;产生明显症状和体征的毒蛇咬伤不到毒蛇咬伤总量的50%。神经毒性发作可在数分钟内,一般不超过6 h,神经功能恢复可能需要数天甚至长达数周;凝血功能可在几小时内发生异常,可持续达2周以上。
局部表现
毒蛇咬伤局部可见两颗较大呈“..”分布的毒牙咬痕,亦有呈“::”形,除毒牙痕外,还出现副毒牙痕迹的分布形状;而有两排整齐深浅一致的牙痕多属无毒蛇咬伤。神经毒类毒蛇咬伤的局部症状不明显,无红、肿、痛、出血等,或初起仅有轻微的痛、肿和麻痒感,牙痕小且不渗液,容易被临床医生忽视或轻视,导致严重后果。血液毒素类毒蛇咬伤致局部出现明显的肿胀、疼痛、瘀斑,轻者血自牙痕或伤口处流出难以凝固,严重者可引起伤口流血不止。细胞毒类毒蛇咬伤主要导致局部剧痛、红肿、水泡和皮肤、软组织坏死,眼镜蛇、五步蛇极易产生潜行性皮下组织坏死。
全身表现
1 无毒蛇咬伤表现 局部可有成排细小牙痕,牙周伴或不伴轻微充血,无其它中毒症状,少数出现头晕、恶心、心悸、乏力等症状,往往是受紧张、恐惧情绪所影响。
2 神经毒素中毒的表现 四肢无力、吞咽困难、言语不清、复视、眼睑下垂、呼吸浅慢、窒息感、瞳孔对光反应与调节消失、呼吸麻痹、昏迷,危重者甚至出现自主呼吸停止和心脏骤停。
3 血液毒表现 皮下出血、瘀斑,全身各部位如鼻腔、牙龈、巩膜、尿道、消化道、甚至脑部均可出血。合并DIC时除全身出血外,皮肤潮冷、口渴、脉速、血压下降、休克;血管内溶血时有黄疸、酱油样尿,严重者出现急性肾衰竭。蝰蛇、某些颊窝毒蛇和海蛇等咬伤易引起急性肾损伤,其原因包括长时间低血压或低血容量、弥散性血管内凝血、微血管病性溶血、蛇毒对肾小管的直接毒性效应、血红蛋白尿、肌红蛋白尿和横纹肌溶解引起高血钾等,可导致急性肾小管坏死、急性弥散性间质性肾炎、急性肾皮质坏死、肾血管炎、细胞外基质增生性肾小球肾炎等,最终可能发展成急性肾衰竭 。
4 细胞毒表现 肿胀可延及整个患肢甚至躯干,溃烂坏死严重者可致患肢残废;心肌损害出现心功能不全;横纹肌破坏可出现肌红蛋白尿合并肾功能不全;病情恶化可出现全身炎症反应综合征(SIRS)甚至多器官功能障碍综合征(MODS) 。
5 混合毒表现 同时含有神经毒素、血液毒素和(或)细胞毒素,如眼镜王蛇咬伤以神经毒素表现为主,合并细胞毒素表现;五步蛇咬伤以血液毒素和细胞毒素表现为主。
05毒蛇和无毒蛇伤口区别

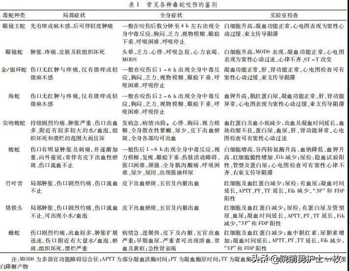
07各类毒蛇咬伤鉴别表

08辅助检查
1.血常规:可见白细胞增高,中性粒细胞升高,核左移;出血过多或溶血时红细胞减少,血红蛋白下降;出现 VICC 时可 伴血小板减少。一般来说,不同类型的蛇毒有不同的表现,银 环蛇血常规可没变化,含血液毒可引起血小板下降,其中五步 蛇及圆斑蝰蛇可能会引起血小板严重下降。
2.凝血功能:可出现凝血时间(CT)、凝血酶原时间(PT)、 活化部分凝血活酶时间(APTT)、纤维蛋白原(Fib)、D-二聚体、 抗凝血酶和“FDP”试验等结果异常,有助于血液毒素中毒的诊 断。血栓弹力图有助于评估蛇毒对出凝血影响程度。
3.血生化检查:毒蛇咬伤可出现转氨酶、胆红素、肌酐升 高,有助于判断毒蛇咬伤的严重程度。
4.有条件可以使用酶联免疫吸附检测法(ELISA)、质谱、 色谱等方法明确相关蛇毒。
09蛇咬伤评估量表
蛇咬伤临床严重度简易评估表

蛇咬伤严重度评分量表(SSS)


10毒蛇咬伤与其他毒虫咬伤的鉴别

11蛇咬伤救治流程图

12院前急救措施
治疗要点是 迅速破坏和清除局部毒液,减缓毒液吸收,早 期足量使用抗蛇毒血清。
(一)现场自救。
1、应立即脱离蛇咬伤环境,勿企图去捕捉或追打蛇,以免二次咬伤;
2、尽量记住蛇头、蛇体、斑纹和颜色等特征,有条件者拍摄留存致伤蛇的照片;
3、保持冷静,避免慌张,减少伤肢活动;
4、去除受伤部位的各种受限物品,以免因后续的肿胀导致无法取出,加重局部损害;
5、绷带加压固定可用于神经毒类毒蛇咬伤, 避免压迫过紧、时间过长导致肢体因缺血而坏死;
6、利用周围的 清洁水源冲洗伤口,同时呼叫 120,及早转送有条件的救治医院。
(二)院前急救处理。
1.评估生命体征:心跳骤停应立即行胸外心脏按压,如果 呼吸困难要尽快建立人工呼吸,尽早转运至有条件救治的医院 进行进一步处置。
2.伤口早期的初步清创:早期可采用 生理盐水、过氧化氢 反复冲洗创口可破坏、中和毒素; 神经毒蛇咬伤可早期沿牙痕纵行切开排毒,并辅予负压拔罐吸出毒素,尽早清除仍有毒性的蛇毒。
若有条件,可将利多卡因或普鲁卡因注射液使用生理盐水稀释为 0.25%~0.5%浓度溶液,用此稀释液溶解胰蛋白酶(浓度 5000 单位/ml)或糜蛋白酶(浓度 800 单位/mL)后,以 牙痕为中心,在伤口周围作浸润注射或在肿胀部位上方做环状 封闭,每次使用胰蛋白酶 5 万~10 万单位,或糜蛋白酶 8000~ 16000 单位。神经毒毒蛇咬伤肢体可采用绷带加压固定,咬伤部 位也可使用加压垫法。
13院前急救措施
1.院内快速救治通道: 为蛇咬伤患者开通绿色通道,尽早使用抗蛇毒血清,可以提高患者救治效果,建议蛇咬伤高发地 区医院急诊科配备该地区常见毒蛇的抗蛇毒血清。
2.抗蛇毒血清使用 :抗蛇毒血清免疫球蛋白(抗蛇毒血清) 是治疗毒蛇咬伤的唯一切实有效的药物,抗蛇毒血清的使用主 要遵守以下三项原则:早期用药、同种专一、异种联合。
(1)抗蛇毒血清使用指征: 明确毒蛇咬伤和疑似诊断为毒 蛇咬伤并伴有以下至少一项中毒表现的患者需使用抗蛇毒血清。中毒表现:①咬伤 48 小时内局部肿胀超过咬伤肢体一半;②肿胀快速进展;③咬伤后毒素回流淋巴结肿痛;④全身中毒 表现:出凝血障碍、血小板减少,全身脏器、器官自发性出血 等凝血功能障碍表现,上睑下垂、眼外肌麻痹、瞳孔散大等神 经系统中毒表现,少尿或无尿、肌酐升高等急性肾损伤或肾衰 竭表现,肌痛、高钾血症等横纹肌溶解表现,低血压、休克、心律失常、异常心电图等。
(2)抗蛇毒血清用量: 抗蛇毒血清的用量主要根据病情和临床经验作出决定。对于轻症毒蛇咬伤患者,抗蛇毒血清用量起始使用常规剂量,而致命性的毒蛇咬伤,起始剂量可翻倍,或者考虑异种血清联合使用,根据临床症状、体征、实验室检查等调整用量,若中毒症状无明显缓解,甚至有症状持续加重者,可按首次使用剂量重复多次用药。儿童患者或者体型瘦弱者,使用剂量应与成人的剂量相同;妊娠期的患者使用抗蛇毒血清需加强监测。

(3)抗蛇毒血清反应: 使用抗蛇毒血清治疗前,需进行皮 试,皮试阳性者,可采用脱敏治疗法。使用抗蛇毒血清时,需 密切关注毒蛇咬伤患者的症状体征变化情况,如出现抗蛇毒血 清治疗的不良反应,适当减慢滴速,必要时加用抗过敏药物, 可以降低过敏性休克的发生率。
3.咬伤创面处理: 常规消毒创口;可在咬伤处纵向扩大伤 口皮肤,以利蛇毒排出。对血液类毒蛇咬伤谨慎扩创伤口,以 57防出血不止,可在输注抗蛇毒血清后,凝血功能改善或者血小 板上升后再行扩创。如有创面坏死,可在清创后予生长因子、 湿润烧伤膏及创面敷料外敷,促进创面肉芽组织生长;重症肿 胀患者,输注抗蛇毒血清及新鲜血浆的同时,行扩创甚至骨筋 膜室切开减压治疗。如创口下组织坏死,形成蛇伤溃疡,可反 复多次清创,清除坏死感染的肉芽组织,予负压封闭引流术 (Vacuum sealing drainage,VSD)负压吸引,促进创面肉芽组 织生长,后期再进行皮肤移植或者皮瓣移植。
4.糖皮质激素: 早期使用糖皮质激素可减轻蛇毒引起的炎 症反应、溶血反应和过敏反应。
5.破伤风的预防: 破伤风预防参照国家卫生健康委发布的 《非新生儿破伤风诊疗规范(2019 年版)》。
http://www.nhc.gov.cn/yzygj/s7653p/201911/8a3d3034bb674b18a049cdbea4ad3fe8.shtml (原文链接)
6.并发症治疗: 毒蛇咬伤后患者若发生急性肾损伤、心力 衰竭、休克、DIC、心肌损害、继发感染等并发症时,应立即处 理;如出现急性肾功能衰竭、MODS 时可尽早使用血液净化等治 疗。(1)骨筋膜室综合征:凝血功能异常谨慎切开,内科保守 治疗无效,骨筋膜室压力仍进行性升高时,早期的切开减张和 VSD 可有效减轻组织压力减少肌肉坏死。(2)VICC:尽早足量使用抗蛇毒血清可有效纠正 VICC,如 使用抗蛇毒血清后,3~9 小时后复查凝血功能无改善说明用量 58不足,可再次追加抗蛇毒血清;必要时可输注新鲜冰冻血浆、 冷沉淀以改善凝血功能;行血栓弹力图检查评估血小板功能, 同时备或输注血小板。(3)急性呼吸衰竭:多见于神经毒类毒蛇咬伤,患者呼吸 肌麻痹,可出现呼吸困难、紫绀等缺氧表现。早期识别,及时 予吸氧,必要时气管插管,机械通气,同时可根据肌力情况重 复使用抗银环蛇毒血清,有助于早期的恢复。
7.中医中药治疗: 中医将蛇伤分为风毒(神经毒)、火毒(血 循毒)、风火毒(混合毒)。“蛇毒不泄,毒邪内结”是中医对毒 蛇咬伤病机的基本认识,所以中医对蛇毒的总体治疗原则是“通 利二便,清热解毒”,并根据具体临床表现,合理、变通的运用 清热、解毒、祛风、开窍、止血凉血、泻下等方法,季德胜蛇 药是目前常用的中成药。辩证使用中医中药和民族医药治疗, 可改善毒蛇咬伤的治疗效果。
8.抗感染治疗: 对局部坏死,伤口有脓性分泌物或者脓肿 形成,应使用抗生素,同时及时根据创面细菌培养结果针对性 使用抗生素。
9.康复治疗: 蛇咬伤患者早期进行个体化的分级康复锻炼, 及时开展针对性的健康教育和饮食指导,实施多学科合作诊疗 模式可以有效促进咬伤肢体功能康复和创面愈合,减轻患肢不 适症状,有效缩短患者治疗时间,改善肢体功能,提高生活质量。
14抗蛇毒血清说明书
【主要成分】
经胃酶消化后的马蛇毒免疫球蛋白
【适应症】
用于蛇咬伤者的治疗, 其中蝮蛇毒血清,对竹叶青蛇和烙铁头蛇咬伤亦有疗效。咬伤后,应迅速注射本品,愈早愈好。
【规格、包装及批准文号】
规 格:抗五步蛇毒血清,2000U
包 装:安瓿瓶装,1瓶/盒。
批准文号:国药准字 S10820178
规 格:抗银环蛇毒血清,10000U
包 装:安瓿瓶装,1瓶/盒。
批准文号:国药准字 S10820179
规 格:抗蝮蛇毒血清,6000U
包 装:安瓿瓶装,1瓶/盒。
批准文号:国药准字 S10820180
规 格:抗眼镜蛇毒血清,1000U
包 装:安瓿瓶装,1瓶/盒。
批准文号:国药准字 S10830005
【用法用量】
用法:通常采用静脉注射,也可作肌内或皮下注射,一次完成。
用量:一般蝮蛇咬伤注射抗蝮蛇毒血清6000U;五步蛇咬伤注射抗五步蛇毒血清8000U;银环蛇或眼镜蛇咬伤注射抗银环蛇毒血清10000U或抗眼镜蛇毒血清2000U。以上剂量约可中和一条相应蛇的排毒量。视病情可酌情增减。
注射前必须做过敏试验,阴性者才可全量注射。
过敏试验方法: 取0.1ml抗血清加1.9ml生理氯化钠注射液,即20倍稀释。在前臂掌侧皮内注射0.1ml,经20~30分钟,注射皮丘在2 cm 以内,且皮丘周围无红晕及蜘蛛足者为阴性,可在严密观察下直接注射.若注射部位出现皮丘增大、红肿、浸润,特别是形似伪足或有痒感者,为阳性反应。若阳性可疑者,预先注射扑尔敏10 mg(儿童根据体重酌减),15分钟后再注射本品,若阳性者应采用脱敏注射法。
脱敏注射法: 取氯化钠注射液将抗血清稀释20倍。分数次做皮下注射,每次观察10~20分钟,第1次注射0.4ml。如无反应,可酌情增量注射。注射观察3次以上,无异常反应者,即可做静脉、肌内或皮下注射。注射前将制品在37℃水浴加温数分钟。注射时速度应慢,开始每分钟不超过1ml以后亦不宜超过4ml。注射时,如有异常反应,应立即停止注射。
【不良反应】
过敏休克: 可在注射中或注射后数分钟至数十分钟内突然发生。患者突然表现沉郁或烦躁、脸色苍白或潮红、胸闷或气喘、出冷汗、恶心或腹痛、脉搏细速、血压下降、重者神志昏迷虚脱,如不及时抢救可以迅速死亡。轻者注射肾上腺素后即可缓解;重者需输液输氧,使用升压药维持血压, 并使用抗过敏药物及肾上腺皮质激素等进行抢救 。
血清病: 主要症状为*麻疹荨**、发热、淋巴结肿大、局部浮肿,偶有蛋白尿、呕吐、关节痛,注射部位可出现红斑、瘙痒及水肿。一般系在注射后7~14天发病,称为延缓型。亦有在注射后2~4天发病,称为加速型。对血清病应对症疗法, 可使用钙剂或抗组织胺药物, 一般数日至十数日即可痊愈。
【禁忌】
过敏试验为阳性反应者慎用。
【注意事项】
本品为液体制品。制品混浊、有摇不散的沉淀、异物或安瓿有裂纹、标签不清者均不能使用。安瓿打开后应一次用完。
每次注射须保存详细记录,包括姓名、性别、年龄、住址、注射次数、上次注射后的反应情况、本次过敏试验结果及注射后反应情况、所用抗血清的生产单位名称及批号等。
注射用具及注射部位应严格消毒。注射器宜专用,如不能专用,用后应彻底洗净处理,最好干烤或高压蒸汽灭菌。同时注射类毒素时,注射器须分开。
使用抗血清须特别注意防止过敏反应。 注射前必须先做过敏试验并详细询问既往过敏史。 凡本人及其直系亲属曾有支气管哮喘、枯草热、湿疹或血管神经性水肿等病史,或对某种物质过敏,或本人过去曾注射马血清制剂者,均须特别提防过敏反应的发生。遇有血清过敏反应,用抗过敏治疗。即肌内注射扑尔敏。 必要时,应用地塞米松5mg加入25%(或50%)葡萄糖注射液20ml中静脉注射或氢化可的松琥珀酸钠135mg或氢化可的松100mg加入25%(或50%)葡萄糖注射液40ml中静脉注射,亦可静脉滴注。
对蛇咬伤者,应同时注射破伤风抗毒素1500IU~3000IU。
门诊病人注射抗血清后,需观察至少30分钟方可离开。
【贮藏】
保存:2~8℃避光干燥处保存。
运输:2~8℃避光干燥运输。