张慧丽 黄嘉瑜 夏晓露
翘首以盼中,2023年2月17日,中国证券监督管理委员会(以下简称“ 中国证监会 ”)发布A股全面实行股票发行注册制相关制度规则;同日,上海证券交易所(以下简称“ 上交所 ”)、深圳证券交易所(以下简称“ 深交所 ”)、北京证券交易所(以下简称“ 北交所 ”)正式发布与全面实行股票发行注册制相配套的业务规则及指南;前述制度规则、业务规则及指南(以下合称“ 正式规则 ”)自发布之日(即2023年2月17日)起施行。该等正式规则的发布及施行标志着A股全面注册制的制度安排基本定型,A股以及中国资本市场迈入新时代。
正式规则内容涵盖了发行条件、注册程序、保荐承销、重大资产重组、监管执法、投资者保护、中介机构责任等各个方面,反映了符合市场化导向、便利投融资活动、以信息披露为核心、机构责任到位、风险防控有效的监管理念,致力于构建规范、透明、开放、有活力、有韧性的A股资本市场。
本文将重点解读A股全面注册制正式规则与征求意见稿的相关变化情况,以及正式规则出台后A股首次公开发行股票并上市(以下简称“IPO”)、再融资、重大资产重组的相关变化情况以及各板块的差异情况。
一、全面注册制下的A股IPO审核
A股IPO审核方面,中国证监会正式发布了适用于主板、科创板、创业板的《首次公开发行股票注册管理办法》、《北京证券交易所向不特定合格投资者公开发行股票注册管理办法》以及相应的配套监管规则适用指引、公开发行证券的公司信息披露内容与格式准则等;上交所正式发布了《上海证券交易所股票上市规则(2023年2月修订)》《上海证券交易所股票发行上市审核规则》及配套的审核业务指引;深交所正式发布了《深圳证券交易所创业板股票上市规则(2023年修订)》《深圳证券交易所股票发行上市审核规则》及配套的审核业务指引(前述文件以下合称“ IPO审核新规 ” )。IPO审核新规的核心内容包括:
(一)A股多层次板块定位及行业要求
在板块定位方面,IPO审核新规与征求意见稿相比表述未发生变化。全面注册制实施后,主板、科创板、创业板、北交所的板块定位及行业要求如下:

全面注册制实施后,对板块定位的审核贯穿A股IPO整个审核流程。主板、科创板、创业板IPO企业在首次申报时需提交符合板块定位要求的专项说明,保荐机构需出具符合板块定位要求的专项意见。自交易所收到注册申请文件之日起(即自交易所受理阶段起),中国证监会即开始同步关注发行人是否符合国家产业政策和板块定位。
全面注册制下主板IPO财务准入门槛提高,主要服务于规模较大、具有行业代表性、业绩稳定、业务成熟的企业,A股主板与科创板、创业板、北交所在行业定位方面拉开差距,形成清晰的多层次资本市场架构。注册制下其他板块均明确了支持鼓励类行业和/或行业负面清单,且科创板和创业板进一步设置了判断是否符合其定位的具体、直观的衡量指标,从而增强了市场对创业板和科创板定位把握的可预期性,有利于企业结合自身情况更加准确地选择上市板块,我们期待主板亦有更明确的相关指标和行业要求规则出台。
(二)基本统一的发行条件
在IPO发行条件方面,IPO审核新规与征求意见稿相比表述未发生变化。值得注意的是,IPO审核新规中的《<首次公开发行股票注册管理办法>第十二条、第十三条、第三十一条、第四十四条、第四十五条和<公开发行证券的公司信息披露内容与格式准则第57号——招股说明书> 第七条有关规定的适用意见——证券期货法律适用意见第17号》(以下简称“ 《证券期货法律适用意见第17号》 ”),主要对《<首次公开发行股票并上市管理办法>第十二条“实际控制人没有发生变更”的理解和适用——证券期货法律适用意见第1号》《首发业务若干问题解答(2020年6月修订)》(以下简称“ 54条 ”)涉及IPO发行条件中以下内容的理解、适用中应掌握的标准进行了整合及进一步明确:(1)构成重大不利影响的同业竞争;(2)实际控制人认定及变更、锁定期;(3)涉及国家安全、公共安全、生态安全、生产安全、公众健康安全等领域的重大违法行为。
全面注册制实施后,A股各板块适用基本统一的发行条件,主要情况如下:

我们注意到,中国证监会此次配套出台了《监管规则适用指引——发行类第4号》(以下简称“ 《监管指引第4号》 ”)、《监管规则适用指引——发行类第5号》,54条从而废止。在54条的基础上,《监管指引第4号》结合审核实践对部分法律问题内容进行了完善,主要包括:(1)针对申报前12个月引入新股东的情形,明确符合条件的红筹企业拆除红筹架构、发行人重要子公司股权置换等方式可不视为引入新股东;(2)针对解除对赌协议的情形,明确相应的会计处理原则;(3)针对原“三类股东”监管规则,按照《关于规范金融机构资产管理业务的指导意见》,相应修改为资产管理产品、契约型私募投资基金作为发行人股东的核查要求。
(三)更具包容性的财务指标要求
在IPO财务指标要求方面,IPO审核新规与征求意见稿相比未发生变化。全面注册制实施后,A股各板块IPO财务指标情况如下:

值得关注的是,根据深交所此次发布的《关于未盈利企业在创业板上市相关事宜的通知》(深证上[2023]105号),对于“先进制造、互联网、大数据、云计算、人工智能、生物医药等高新技术产业和战略性新兴产业的创新创业企业”,可适用创业板上述“市值+收入”(即预计市值≥ 50亿元 ,且最近一年营业收入≥ 3亿元 )的未盈利上市标准,这意味着符合条件的未盈利企业在创业板上市政策的真正实施。
(四)完善IPO审核注册程序
全面注册制统一了主板、科创板、创业板的IPO审核注册程序(具体如下图所示),明确了交易所承担发行上市审核主体责任,全面审核判断企业是否符合发行条件、上市条件和信息披露要求,中国证监会基于交易所审核意见依法履行注册程序。

就IPO审核具体注册流程,《首次公开发行股票注册管理办法》与征求意见稿相比没有发生变化。中国证监会此次同步发布了《监管规则适用指引——发行类第8号:股票发行上市注册工作规程》,对《首次公开发行股票注册管理办法》提到的“两符合”“四重大”事项进一步明确。前述IPO审核新规对IPO审核注册程序主要进行了如下完善:

二、全面注册制下的A股再融资审核
《上市公司证券发行注册管理办法》《上海证券交易所上市公司证券发行上市审核规则》《深圳证券交易所上市公司证券发行上市审核规则》(以下合称“ 再融资审核新规 ”)在征求意见稿基础上进行了少量修改,主要是和其他规则包括《上市公司股东大会规则》《可转换公司债券管理办法》等保持一致。再融资审核新规的核心内容包括:
(一)优化统一各板块的再融资发行条件
《上市公司证券发行注册管理办法》统一适用于上交所主板、深交所主板、创业板、科创板上市公司证券发行,并在发行条件方面,设置了各板块上市公司证券发行的通用条件;主板上市公司证券发行的条件经过了较多的精简优化,简化为一条正面条件及一条负面条件,从而与创业板、科创板证券发行的条件基本一致。此外,结合各板块定位差异,不同板块亦有针对性地保留了一定的差异化安排,主要如下:

值得关注的是,《上市公司证券发行注册管理办法》删除了部分发行条件,包括但不限于公开发行条件中“最近3年以现金方式累计分配的利润不少于最近3年实现的年均可分配利润的30%”、“创业板上市公司向不特定对象发行证券需要最近两年盈利”等要求,此外,亦不再使用“非公开发行股票”的表述。
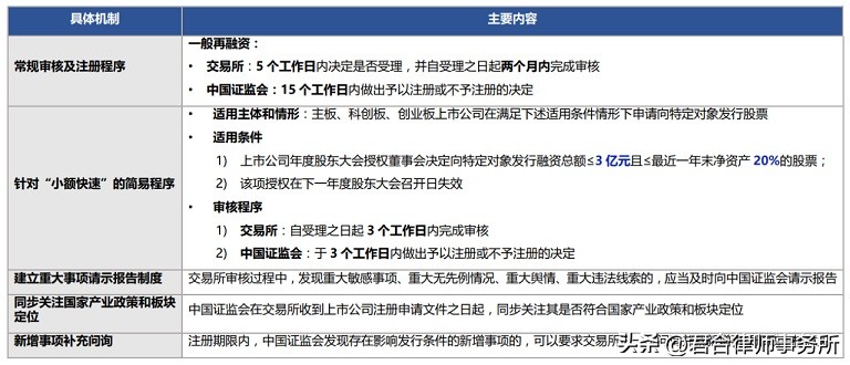
(二)优化统一再融资审核及注册程序
就再融资审核程序而言,全面注册制下,主板上市公司证券发行的审核注册程序与科创板、创业板一致,即由交易所审核同意后提交中国证监会注册。参照科创板、创业板现行的证券发行审核注册程序,再融资审核新规对主板证券发行审核注册程序进行了优化,并明确了在主板亦适用针对“小额快速”的简易程序:

三、全面注册制下的A股重组审核
《上市公司重大资产重组管理办法》(以下简称“ 《重组办法》 ”)《深圳证券交易所上市公司重大资产重组审核规则》《上海证券交易所上市公司重大资产重组审核规则》(以下合称“ 重组审核新规 ”)在征求意见稿基础上进行了少量修改,包括但不限于:(1)独立财务顾问持续督导期限届满后,需履行持续督导职责的情形由“重大事项”修改为“相关事项”;(2)将上市公司实现利润未达盈利预测报告预测金额80%的情形纳入追责范围;(3)将独立财务顾问对重组申请文件的“全面核查验证”义务修改为“审慎核查”等。
重组审核新规的核心内容包括:
(一)除板块定位外,优化统一重组认定标准与定价机制

《重组办法》在认定构成重大资产重组的营业收入指标中,将营业收入指标增加“超过5000万元”,有利于降低上市公司交易成本,有利于商业交易和公司发展。上市公司发行底价从不低于市场参考价的9折调整为8折,进一步扩大交易各方博弈空间。
(二)优化统一重组审核及注册程序
全面注册制下,中国证监会将重大资产重组项目的审核权放至交易所,中国证监会转变为注册权限。中国证监会基于交易所的审核意见,对发股购买资产涉及的证券发行申请履行注册程序,并对交易所的审核工作进行监督。中国证监会对上市公司重大资产重组行为进行监督管理,交易所进行自律管理。各板块的重组审核及注册程序如下:

(三)对重组上市条件进行差异化安排
结合各板块定位差异,重组审核新规对于标的资产重组上市的条件亦有针对性地保留了一定的差异化安排,其中,主板的重组上市标准与发行上市条件一致,主要如下:

(四)明确快速审核机制和小额快速审核机制
全面注册制下,重组审核新规统一明确各板块快速审核机制和小额快速审核机制,具体如下:
