中国(南宁)跨境电子商务综合试验区
截至2022年底,国家批复的跨境综试区城市合计七批,165个城市(区域)。经过杭州跨境综试区的先行先试及第二、三批综试区城市的在跨境电子商务企业对企业(B2B)方式相关环节的技术标准、业务流程、监管模式和信息化建设等方面先行先试,为后期批复的综试区城市提供可借鉴、可落地的一揽子服务方案,更好地推动跨境电子商务产业健康发展,实现新模式新业态的稳步发展。
第三批跨境电子商务综合试验区分布在北京市、呼和浩特市、沈阳市、长春市、哈尔滨市、南京市、南昌市、武汉市、长沙市、南宁市、海口市、贵阳市、昆明市、西安市、兰州市、厦门市、唐山市、无锡市、威海市、珠海市、东莞市、义乌市,小编将按照上述的城市顺序依次进行分析说明。
今天将对中国(南宁)跨境电子商务综合试验区进行分析。
一、中国(南宁)跨境电子商务综合试验区概况
(一)批复时间
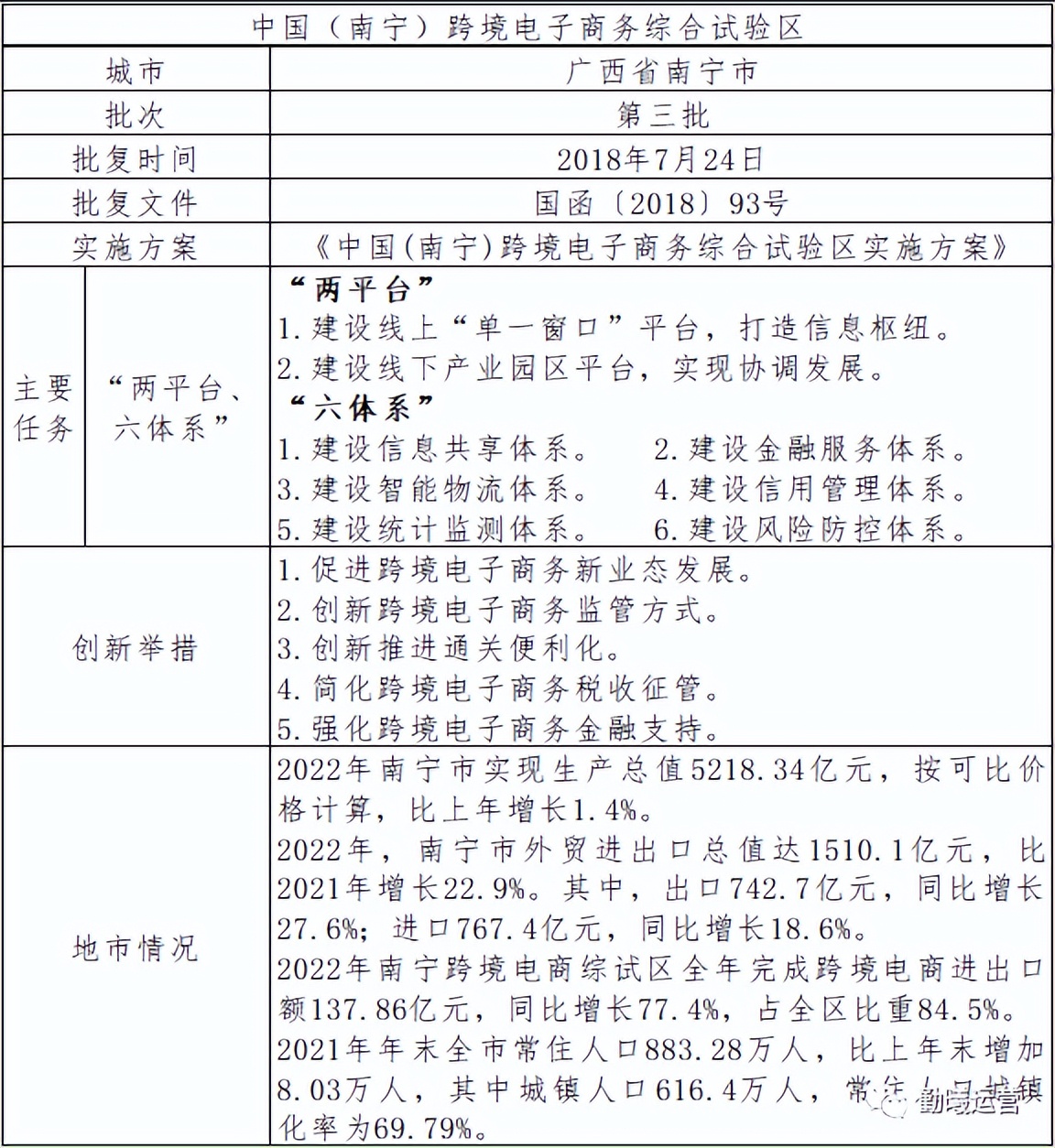
2018年7月24日。
(二)批复文号
国务院关于同意在北京等22个城市设立跨境电子商务综合试验区的批复(国函〔2018〕93号)。
国务院关于同意在北京等22个城市设立跨境电子商务综合试验区的批复(国函〔2018〕93号).docx
(三)综试区简介
2018年12月15日,中国(南宁)跨境电商综试区正式开区运营,南宁成为全国第三批22个设立跨境电商综试区中首个开区运营的城市。同日,南大门跨境电商保税直购中心开业,项目建设8600平方米的线下实体店,经营商品涵盖母婴、保健、美妆个护、家居、食品、珠宝、红酒等品类,并建有南宁市一带一路•中东欧国家精品综合馆、东盟馆等,打造跨境零售新模式。
南宁综试区按照一区多园的方式规划建设跨境电商集聚区,重点加强综试区核心区-南宁综合保税区的跨境电商保税仓储、直购中心等项目建设。南宁综试区依托跨境E贸易信息化系统进一步升级完善跨境电商“单一窗口”平台,完成与海关金关二期系统对接,建成跨境电商大数据中心,在第三批综试区中率先实现跨境电商进出口货物的“秒通关”和水果保税进口业务模式。
中国邮政东盟跨境电商监管中心首创“国际邮件、跨境电商、国际快件‘三合一’集约式监管新模式”,打造出西南地区智能化程度最高、查验设备最先进、通关效率最优的监管场所,为跨境电商企业提供仓储清关、物流寄递、信息技术、金融支撑等一站式综合服务,有效解决广西跨境电商通关和物流痛点,提高通关效率和便利化水平,降低企业综合物流成本。
(四)发展目标
以南宁综合保税区为核心园区,南宁空港经济区为空中通道,钦州保税港区为海铁联运通道,凭祥综合保税区为跨境陆路通道,联结国内、国际交通枢纽,推进中新互联互通项目国际陆海贸易新通道(以下简称“陆海新通道”)建设,打通跨境电子商务产业全链条,构建立足东盟、面向全球的跨境电子商务总部基地。到2020年,力争广西跨境电子商务交易额占全区进出口总额的15%,实现跨境电子商务交易额倍增。引进3家国内500强企业,培育20家本土跨境电子商务企业。建设辐射东盟的跨境电子商务集聚区,将南宁市打造为联通中国、东盟两个市场的区域性物流集散中心、交易中心、人民币结算中心,推动广西成为面向东盟的经济合作发展新高地和“一带一路”开放合作重要门户。
(五)地市情况
2022年南宁市实现生产总值5218.34亿元,按可比价格计算,比上年增长1.4%。
2022年,南宁市外贸进出口总值达1510.1亿元,比2021年增长22.9%。其中,出口742.7亿元,同比增长27.6%;进口767.4亿元,同比增长18.6%。
2022年南宁跨境电商综试区全年完成跨境电商进出口额137.86亿元,同比增长77.4%,占全区比重84.5%。
2021年年末全市常住人口883.28万人,比上年末增加8.03万人,其中城镇人口616.4万人,常住人口城镇化率为69.79%。

二、中国(南宁)跨境电子商务综合试验区实施方案摘要
(一)“两平台、六体系”
建设跨境电子商务线上线下“两平台”:
1.建设线上“单一窗口”平台,打造信息枢纽。
2.建设线下产业园区平台,实现协调发展。
建设跨境电子商务“六体系”:
1.建设信息共享体系。
2.建设金融服务体系。
3.建设智能物流体系。
4.建设信用管理体系。
5.建设统计监测体系。
6.建设风险防控体系。
(二)创新举措
1.促进跨境电子商务新业态发展。
2.创新跨境电子商务监管方式。
3.创新推进通关便利化。
4.简化跨境电子商务税收征管。
5.强化跨境电子商务金融支持。
三、中国(南宁)跨境电子商务综合试验区实施方案
关于“中国(南宁)跨境电子商务综合试验区实施方案”一键直达:
广西壮族自治区政府关于印发中国(南宁)跨境电子商务综合试验区实施方案的通知(桂政电〔2018〕176号).docx
相关链接:南宁市人民政府办公室关于印发中国(南宁)跨境电子商务综合试验区发展规划(2021—2025)的通知(南府办〔2021〕7号).docx
在杭州综试区进行先行先试后,商务部等14部门关于复制推广跨境电子商务综合试验区探索形成的成熟经验做法,一键直达:
商务部等14部门关于复制推广跨境电子商务综合试验区探索形成的成熟经验做法的函(商贸函〔2017〕840号).pdf
四、中国(南宁)跨境电子商务综合试验区基本概况表

五、跨境电商综试区评估分析
跨境小课堂——NO.5 跨境电商综试区,详细介绍综试区是什么,综试区是干什么的,及跨境综试区的政策汇总。
跨境小课堂——NO.33 跨境电商综试区的申报、建设,主要详细介绍跨境电商综试区的申请条件、必备载体及建设内容。
2021年跨境综试区的考核评估已经圆满结束,详情请点击:商务部“2021年跨境电子商务综合试验区评估”结果出炉。——2022年跨境综试区的考核评估已经开始,针对跨境综试区的详情,请参照下面的脑图。
脑图一:跨境电子商务综合试验区申建分析图

图源:《跨境电子商务服务总则》
脑图二:跨境电子商务综合试验区业务(商业端+监管端)脑图

图源:《跨境电子商务服务总则》
备注:
1、全国跨境电子商务综合试验区分析每周周二、周四更新;
2、以上数据来源:政府官网、国民经济和社会发展统计公报等;
3、若上述信息有误或涉及侵权的情况,请联系我们进行修改或删除;
4、发布的批次内各跨境电子商务综合试验区城市分析排名不分先后;
5、图片均来源于网络(备注除外)。