疫情3年,很多港漂被困内地,即便满7年也没回港办理永居手续。
直到今年宣布通关,一大批港漂全跑回了香港办永居,入境处预约系统都要被挤爆了。

那些换完永居的小伙伴也别忙着高兴,换完永居后还有很多东西要去做,大家快来看看自己都办好了没有!
1.注销内地户口
换完香港永居后需要注销内地户口,一般是需要回户口所在地办理,各个省市的办理方法不太同,大致流程一致。
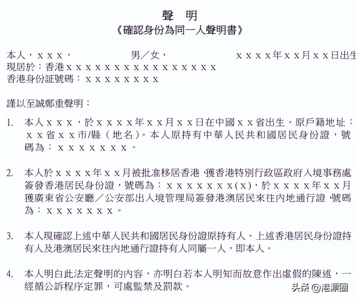
基本都会用到内地身份证、香港永居身份证及复印件,还有办理永居时,香港入境处批的注销户口通知书。

一般直接去户口所在地的派出所就能办理,办完后收到一张户口注销证明。
有的地方可能会要求多跑一趟出入境管理局,需要先去出入境管理局办理“注销户口通知书”,然后再去派出所。

总之办完永居后,要回内地注销户口,注销完才可以办理回乡证。
2.办理回乡证
回乡证就是港澳居民来往内地通行证,再简单点就是香港人回内地要用的证件。
港漂需要注销内地户口后才可以办理回乡证。

办理回乡证一般要用到香港永居身份证、被剪掉的内地身份证和港澳通行证、内地注销户口证明,还有复印件等。
现在香港申请办理回乡证可太难了,必须要在网上预约,不能现场排队。据说有人直接约到了8月!
3.办理香港特区护照
除了回内地销户和回乡证,大家还可以去办香港特区护照。
据说特区护照的网上预约也要排很久, 但有香港永久身份证就能办理。

香港特区护照的含金量有多高,大家应该也有所耳闻吧。
香港特区护照 全球排名第54 ,可以免签156个国家和地区,德国、法国、英国……这些欧洲国家都可以随便飞!

想去哪就去哪?出去旅行特别方便!
4.买房
买房可是一件人生大事!
没有永居,在香港买房需要交30%的税。
30%是什么概念?
1000万的房子就要交300万!实在不是个小数目。

但如果是香港永居,买第一套房最多只要交4.25%,也就是1000万的房只要交42.5万的税,这可差了200多万。
而香港的房子有多香?大家也都知道。
一是可以抗通胀,保值;如果买得好的话,赚个大几百万也不是梦。
所以不少港漂都是换了永居后,立刻开始看房、买房。

5.办理港澳台居民居住证
换成香港永居后,如果想回内地,大家也可以办一个 港澳台居民居住证 。

这个办理也很简单,在公安局就能办,需要带齐回乡证原件,照片回执和居住证明 (可以是社区开的,也可以是房产证)。
6.内地资产变更
既然已经注销了内地身份,那内地的资产,比如 房子、股票、社保……要怎么处理呢?
这就需要去进行一个内地资产的变更。
先说 房产 ,可以带香港永居身份证、回乡证、户籍注销证明和公安局开出的同一人证明,去房管局办理房产变更。
将自己的房子换到现在这个香港新身份的名下。

然后是 股票和商业保险 变更,同样需要香港永居身份证、回乡证、户籍注销证明和同一人证明这四样东西,然后找到保险公司或者证券公司办理。
第三是 社保变更 ,换了香港永居后也可以继续交内地社保,会有一个新的社保账号,大家可以到人社局将两个账号合并。
如果不想交了,也可以将原账号暂停,等到退休后再取,需要用到的文件还是那四样。

总之,只要办好 “同一人证明” ,内地的资产信息都可以更换过来。
7.登记选民
啊?为什么还要登记选民?
只有香港永久居民才可以登记,成为香港的选民。
而登记选民之后,你就可以 直接参与两项事关香港未来的重要投票:一是区议会选举,二是立法会选举。
其中,区议会 选举即将在今年11月举行。 换句话说,马上就要到你行使投票权的时刻了!

不过即便说到这,你可能还无法充分get为什么要登记选民去投票? 这一票的意义有这么大吗?
先说立法会, 香港未来的发展方向,港漂们以后在香港生活所能享受的各种福利、政策,都有立法会的作用在。
立法会的构成人员 (议员)是选民投票决定的!
所以港漂们投出的这一票, 对香港未来的政策、方向、秩序,乃至“一国两制”的行稳致远产生重要影响!

区议会选举也是一样的。
大家都知道 香港有18区 对吧?

这18区每区都有一个管理机构,叫 区议会。
区议会的主要作用是“就市民日常事务向政府提意见,并且参与这些事务的管理”。
说白了, 它就有点像内地扩大版的居委会,专门负责搞地区的民生事务。

而选民手里的这一票可以决定区议员是谁。
是不是已经跃跃欲试了呢?
别急,先去登记选民。

今年选民登记的截止日期是6月2日 ,还没登记的港漂还不赶快走起!
报名方法很简单,可以直接发邮件登记。
官网*载下**填写REO-GC表格 (https://www.reo.gov.hk/pdf/form/REO-GC(C).pdf),然后将表格和地址证明发送至邮箱(form@reo.gov.hk)。

其实换永居不只代表着身份的转变,还是一个新的开始。
大家全都来自五湖四海,但最后都选择了香港安身立命,难免会有不懂的地方。
最后再来问问大家,香港永居小伙伴们,你们在香港生活还想知道什么内容?