离618的日子越来越近了,别的电视厂商都忙着卖电视冲销量,但总有那么一股清流格外不一样?近日索尼电视推出安卓8.0固件版本的升级包,根据第一批用户的反馈BUG还真不少!

索尼电视安卓8.0固件BUG不完全统计(小白鼠们可以进来补充一下):
1、更新后连不上WiFi,一直提示密码错误(敲黑板:特别是F系列重灾区!)

哈哈哈,官方建议最为致命
2、更新后 没办法转APK
3、9000F原先可以点亮腾讯视频的杜比视界,升完级瞎了
4、升级之后*放播**u盘的4K电影没有声音,而且很卡,然后hdr亮度很低,感觉就跟sdr一样
5、8.0多*绑捆**了好几个软件不能卸载
既然索尼电视更新安卓8.0固件有这么多BUG,有些确实没办法只能等下次更新优化,但更新后连不上WIFI这个情况楼主已经为大家备好了解决方案~
解决方法一:路由器设置
无线路由器有客人模式的。打开客人模式,不设置密码可以连上。
解决方法二:系统降级
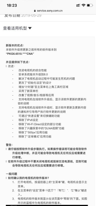
SONY China Service-BRAVIA液晶电视机及OLED电视机系统软件更新(针对2018年BRAVIA的X7500F/X7800F/X8300F/X8500F/X8566F/X9000F/A8F系列的相关机型)
SONY China Service-BRAVIA液晶电视机及OLED电视机系统软件更新(针对2017年BRAVIA的X7500E/X8000E/X8066E/X8500E/X8566E/X9000E/X9300E/X9400E/A1系列的相关机型)
如果以上都没有你要的电视型号还可以在这里搜素查找:SONY China Service-*载下**中心
方法三:
如果你实在用不好上述两种方法,这里还有个终极大招,方法绝对简单不到一分钟就能解决!
手机热点会开吧?连热点吧朋友,我帮不了你.......
你觉得哪种方法好用呢?连WIFI都连不上的破电视以后还索吹吗?