
又到了一年一度双十一囤货季,各位粑粑麻麻们选好了给宝宝的拉拉裤了吗?如果没有的话,希望这篇拉拉裤测评能够帮到你们哦!
拉拉裤又称成长裤、学步裤。是用作纸尿裤和一般*裤内**的过渡物:采用与纸尿裤相同的材料与构造,但可直接穿脱,而且比纸尿裤更贴身和有弹性,特别适合学会走路、已适时进行排泄训练的宝宝。
这次我们选取了30款市面上常见的拉拉裤,进行深度测评,快来看看你常给宝宝用的拉拉裤是什么表现吧!

30款拉拉裤测评样品

拉拉裤测评维度

没时间看全文的老母亲可以直接看这里
这3款拉拉裤表现优异,可以考虑双11给宝宝囤起来:▼

30款拉拉裤大合影
▼▼▼

拉拉裤使用Q&A
拉拉裤什么时候穿?
拉拉裤主要是考虑到宝宝活动能力逐渐增强之后,为了适应宝宝爬行、站立、走路和跑步等行为而设计的。
一般来说,宝宝开始爬或者走动之后(一般8个月左右,有的宝宝一岁左右,具体看宝宝成长节奏)就可以考虑使用拉拉裤了,或者在使用M或者L号纸尿裤的时候就可以搭配着使用拉拉裤了,但切记不能过早,在过度期间要和纸尿裤搭配用,换拉拉裤不用宝宝躺着,可以站着穿脱,对于爱动的宝宝很方便的。
选择拉拉裤的标准是什么?
一款优秀的拉拉裤,应该具备安全无忧、轻薄透气、吸水性强、方便易撕等四个条件。
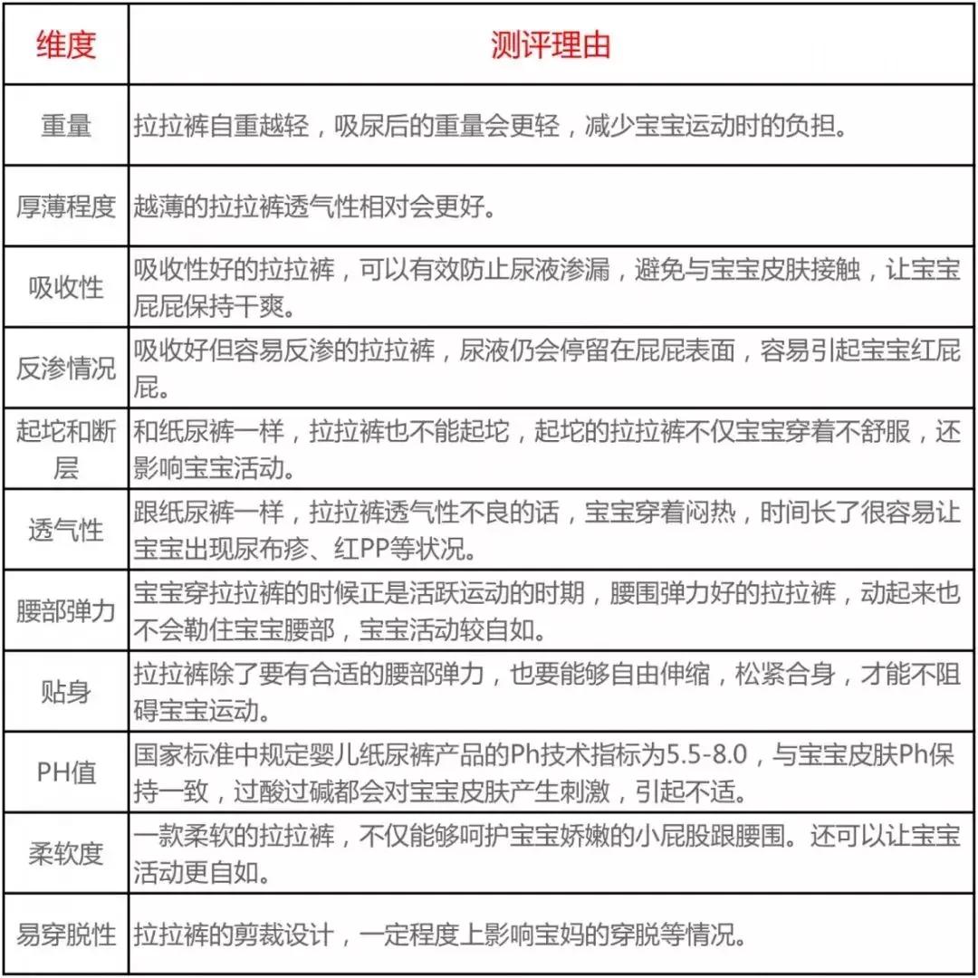
30款拉拉裤11个维度测评报告
1.重量
拉拉裤自重越轻,吸尿后的重量相比会更轻,能够减少宝宝运动时的负担。
测评方法:称取5片拉拉裤的重量
经测试,帮宝适超薄干爽,爽然,加得宝是最轻的3款拉拉裤。

帮宝适超薄干爽

爽然

家得宝
名人宝宝,安儿乐,米菲是自重最重的3款拉拉裤。

名人宝宝

安儿乐

米菲
2.厚薄程度
拉拉裤越薄,透气性相对会更好。
测评方法:量取5片拉拉裤的厚度
经测试,帮宝适超薄干爽、雀氏/Chiaus、家得宝是最薄的3款拉拉裤。

帮宝适超薄干爽

家得宝

雀氏/Chiaus
巴布豆,一朵,菲比是最厚的3款拉拉裤。

巴布豆

一朵

菲比
3.吸收性
吸收性是拉拉裤最基本的指标,吸收性好的拉拉裤,能有效防止尿液渗漏,避免尿液与宝宝皮肤接触,让宝宝屁屁保持干爽。
测评方法:模拟宝宝排尿,在拉拉裤三分之一处倒扣入 60 ml 蓝色墨水稀释液,观察拉拉裤的吸收能力。
以下是测评数据结果:

经测试,帮宝适超薄干爽,一朵,爹地宝贝吸收速度比较快。

帮宝适超薄干爽

一朵

爹地宝贝
米菲,家得宝,茵茵吸收速度较慢。

米菲

家得宝

茵茵
4.反渗情况
不反渗也是一款好的拉拉裤的基本指标。吸收好但容易反渗的拉拉裤,尿液仍会停留在屁屁表面,容易引起宝宝红屁屁。
测评方法:拉拉裤吸收后等 1分钟,在表面铺上一张纸巾,用相同重量的压块按压,根据纸巾上压出的水渍面积和水量判断拉拉裤的抗反渗情况。
经测试,露安适,奇酷,帮宝适超薄干爽,纸巾按压后几乎没有留下什么水渍。

露安适

奇酷

帮宝适超薄干爽
一朵,柔爱,菲比,按压后纸巾比较湿。

一朵

柔爱

菲比
5.起坨和断层
起坨的拉拉裤会让宝宝穿着不舒服,还会影响宝宝活动。
测评方法:吸收完全后,模拟宝宝运动,用相同的力,抖动拉拉裤,观察拉拉裤的成坨的情况。
经测试,家得宝,奇酷,帮宝适超薄干爽,抖动后几乎没有断层、起坨的情况,也没有出现变形,不会阻碍宝宝的运动。

家得宝

奇酷

帮宝适超薄干爽
优吉儿,舒比奇,米菲一甩就会出现断层的情况,甚至变成一坨,宝宝穿着肯定会不舒服。

优吉儿

舒比奇

米菲
6.透气性
拉拉裤需要良好的透气性,否则宝宝穿着闷热,时间长了很容易出现尿布疹、红PP等状况。
测评方法:把纸尿裤封在装有温水的玻璃杯上,并用另一个透明玻璃杯倒扣在上面,观察透明玻璃杯的水汽情况。透气的拉拉裤,很明显的会产生水雾。
经测试,帮宝适超薄干爽,奇酷,一朵都是在静置10秒左右就出现了明显水雾,说明这3款拉拉裤透气性较好。

帮宝适超薄干爽

奇酷

一朵
柔爱,倍康,宜婴这3款拉拉裤,很久都没有产生水雾,透气性不好。

柔爱

倍康

宜婴
7.腰部弹力
拉拉裤是给处于活跃运动期的宝宝穿的,需要弹性良好的腰围,既不会脱落,也不能勒住宝宝的腰部。
测评方法:用手撑开拉拉裤的腰围至同一长度,观察需要的弹力。
以下是实测数据:

经测试,名人宝宝,帮宝适超薄干爽,爹地宝贝撑开比较省力,弹性较好。

名人宝宝

帮宝适超薄干爽

爹地宝贝
爽然,南极人,beaba,撑开腰围的时候比较费力,弹性不好。

爽然

南极人

beaba
在测试实验中发现,弹力1.5N左右弹力是比较适合的。
8.贴身
拉拉裤需要贴身,才能不阻碍宝宝运动。
测评方法:撑开拉拉裤腰部,感受拉拉裤的松紧合身情况。
经测试,露安适,雀氏,帮宝适超薄干爽拉拉裤撑起来,对手的压力比较小的,也贴合手背,感觉贴身,不松垮,柔软舒服。

露安适

雀氏/Chiaus

帮宝适超薄干爽
小鹿叮叮,一朵,宜婴撑起来就不是很贴身,腰部也感觉有些粗糙。

小鹿叮叮

一朵

宜婴
9.PH值
正常皮肤表面Ph值约为5.0-7.0,国家标准中规定婴儿纸尿裤产品的Ph技术指标为5.5-8.0,与宝宝皮肤Ph保持一致,过酸过碱都会对宝宝皮肤产生刺激,引起不适。
测评方法:使用Ph测试仪进行测试。

经测试,30款拉拉裤大部分PH值在5.5-8之间。偏弱酸性6.6-6.9的更适合宝宝皮肤,可以放心使用。帮宝适超薄干爽,凯儿得乐,宜婴都是在弱酸范围内的拉拉裤。

帮宝适超薄干爽

凯儿得乐

宜婴
佳尔乐,多爱,南极人等拉拉裤指标不符合标准。

佳尔乐

多爱

南极人
10.柔软度
拉拉裤越柔软舒适,宝宝穿着会更舒服。
测评方法:用摩擦法感受拉拉裤的柔软度、舒适情况。
经测试,露安适,奇酷,帮宝适超薄干爽摸着都比较柔软舒适。

露安适

帮宝适超薄干爽

奇酷
婴舒宝,泰迪熊,小鹿叮叮拉拉裤摸着比较硬,粗糙。

婴舒宝

泰迪熊

小鹿叮叮
11.易穿脱性
很多妈妈给宝宝穿拉拉裤都是在宝宝站着的时候进行的,因此良好的剪裁设计,易穿脱性对妈妈而言显得更重要。
测评方法:观察拉拉裤的安心贴设计30款拉拉裤,只有5款有安心帖设计,宝妈扔拉拉裤的时候,可以卷起来再扔,方便又美观。

泰迪熊

露安适

帮宝适超薄干爽

优吉儿

一朵

卷起来扔掉
以上就是30款拉拉裤的完整测评内容了,测评结果含手动误差。最后总结了这30款拉拉裤的最终表现。

30款拉拉裤测评结果
总的来说,帮宝适超薄干爽、露安适、奇酷拉拉裤的表现是不错的,大家可以在双十一囤货的时候考虑一下。在几个维度都有大的优势:如露安适,奇酷,感觉都比较柔软,反渗吸收表现也不错,帮宝适超薄干爽吸收速度比较惊人,轻薄度,透气表现也不错。对比这3款拉拉裤的话,露安适跟奇酷稍微贵了一些,帮宝适超薄干爽的性价比最高。
英才儿童测评结语
宝宝在运动时期,需水量更大,排尿也更大,所以在选择拉拉裤时,各位宝妈们要考量透气性,最大吸收量,还有吸收速度和抗反渗性的问题,给宝宝选择一款合适的拉拉裤。
愿爱与希望长伴宝贝!
英才儿童测评致力于母婴类产品与培训机构的深度测评,测评过程不接受品牌赞助,力求测评结果公平公正,中立客观。
专注儿童育婴测评,关注微信公众平台:英才儿童