景 观 工 程 设 计 制 图 规 范
(施工图分册)
第一章:编制依据
1、《总图制图标准》;
2、《建筑制图标准》;
3、AutoCAD 2004制图标准;
4、天正建筑6。0制图标准;
5、景观工程施工图设计流程。
第二章:制图规范
一、 图纸幅面(简称图幅):
国家标准工程图图纸幅面及图框尺寸:

注:表中尺寸单位为毫米(mm)。加长图幅为标准图框根据图纸内容需要在长向(L边)加长L/4的整数倍,A4图一般无加长图幅。总工办已制作有A3—A0幅面的标准图框及加长图框,可直接调用。(标准图框保存位置:T:/ 总工办 / 标准图框.)
考虑到施工过程中翻阅图纸的方便,除总图部分采用A2-A0图幅(视图纸内容需要,同套图纸统一)外,其它详图图纸采用A3图幅。根据图纸量可分册装订。
二、图纸标题栏(简称图标):
1、图标内容包括:
(1)。公司名称:为中文公司名称;
(2。)业主、工程名称:填写业主名称和工程名称;
(3)。图纸签发参考: 填写图纸签发的序号、说明、日期;
(4)。版权:中英文注名的版式权归属权;
(5)。设计阶段:填写本套所秘史的设计阶段;
(6)。签名区:包括
a。项目主持:由项目设计主持人签字,
b。设计:由本张图的设计者签字,
c。制图:由本张图的绘制者签字,
d。校核:由本张图纸的校对者签字;
e.审核:由本张图的审核者签字.
2、标准图标示例:
三 、绘图比例:
选定图幅后,根据本张图纸要表达的内容选定绘图比例。

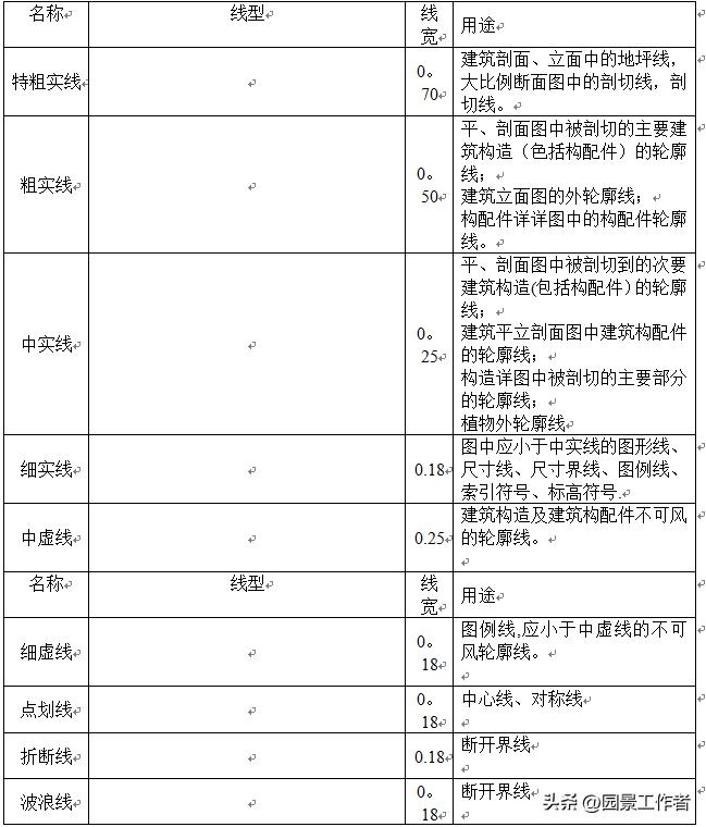
四、图形线:
根据图纸内容及其复杂程度要选用合适的线型及线宽来区分图纸内容的主次.
为统一整套图纸的风格对图中所使用的线宽及线型作出以下规定:
1、线宽:
特粗线:0。70 mm
粗 线:0。50 mm
中 线:0。25 mm
细 线:0.18 mm
2、常用线型及用途:

五、字体:
图纸上需书写的文字、数字、符号等,均应笔划清晰,字体端正,排列整齐。图及说明的汉字、拉丁安母、阿拉伯数字和罗马数字应采用楷体_GB2312,其高度(h)与宽度(w)的关系应符合:w/h=1 。
文字字高选择:
a. 尺寸标注数字、标注文字、图内文字选用字高为3.5mm;
b. 说明文字、比例标注选用字高为4.8mm;
c. 图名标注文字选用字高为6mm,比例标注选用字4。8mm高;
d. 图标栏内须填写的部分均选用字高为2.5mm。
六、符号标注:
1、风玫瑰图:
在总平面图中应画出工程所在地地区风玫瑰图,用以指定方向及指明地区主导风向。地区风玫瑰图查阅相关资料或由设计委托方提供。
2、指北针:
在总图部分的其它平面图上应画出指北针,所指方向应与总平面图中风玫瑰的指北针方向一致.指北针用细实线绘制,圆的直径为24mm,指针尾宽为3mm,在指针尖端处注“N”字,字高5mm。
3、定位轴线及编号:
平面图中定位轴线,用来确定各部分的位置。定位轴线用细点划线表示,其编号注在轴线端部用细实线绘制的圆内,圆的直径为8mm,圆心在定位轴线的延长线或延长线的折线上。平面图上定位轴线的编号应标注在图样的下方与左侧,横向编号用阿拉伯数字按从左至右顺序编号,竖向编号用大写拉丁字母(除I、O、Z外)按从下至上顺序编号。
在标注次要位置时,可用在两根轴线之间的附加轴线 。附加轴线及其编号方法见下图:
在详图中一个详图适用于几根定位轴线时的轴线编号方式详见下图:
4、索引符号及详图符号:
对图中需要另画详图表达的局部构造或构件,在图中的相应部位应以索引符号索引.索引符号用来索引详图,而索引出的详图应画出详图符号来表示详图的位置和编号,并用索引符号和详图符号相互之间的对应关系,建立详图与被索引的图样之间的联系,以便相互对照查阅.
a.索引符号及其编号:
索引符号的圆及水平直径线均以细实线绘制,圆的直径应为10mm,索引符号的引出线应指在要索引的位置上。引出的是剖面详图时,用粗实线段表示剖切位置,引出线所在的一侧应为剖视方向。圆内编号的含义为:上行为详图编号,下行为详图所在图纸的图号。
b.详图符号及其编号:
详图符号以粗实线绘制直径为14mm的圆,当详图与被索引的图样不在同一张图纸内时,可用细实线在详图符号内画一水平直径,圆内编号的含义为:上行为详图编号,下行为被索引图纸的图号。
七、尺寸标注:
(一)、基本规定:
1、尺寸界线:
尺寸界线用细实线绘制,一般应与被注长度垂直,其一端应离开图样轮廓线不小于2mm。另一端宜超出尺寸线2-3mm。必要时,图样轮廓线也可用作尺寸界线。
2、尺寸线:
尺寸线用细实线绘制,应与被注长度平行,且不宜超出尺寸界线。尺寸线不能用其它图线替代,一般也不得与其它图线重合或画在其延长线上。
3、尺寸起止符:
尺寸起止符应用中实线的斜短划线绘制,其倾斜方向应与尺寸界线成顺时针45°角,长度宜为2-3mm。半径、直径、角度与弧长的尺寸起止符号宜用箭头表示。
4、尺寸数字:
图上尺寸应以尺寸数字为准.图样上的尺寸单位除标高及在总平面图中的单位为米(m)外,都必须以毫米(mm)为单位.尺寸数字应依据其读数方向写在尺寸线的上方中部,如没有足够的注写位置,最外边的尺寸数字可在尺寸界线外侧注写,中间相邻的尺寸数字可错开注写,也可引出注写。尺寸数字不能被任何图线穿过。不可避免时,应将图线断开.
(二)、尺寸的排列与布置:
1、尺寸宜标注在图样轮廓线以外,不宜与图线、文字及符号相交.但在需要时也可标注在图样轮廓线以内.尺寸界线一般就与尺寸线垂直.
2、互相平行的尺寸线,应从被注的图样轮廓线由近向远整齐排列,小尺寸应离轮廓线较近,大尺寸离轮廓线较远,图样外轮廓线以外最多不超过三道尺寸线。
3、图样轮廓线以外的尺寸线,距图样最外轮廓线之间的距离,不宜小于10mm,平行排列的尺寸线的间距宜为7—10mm并应保持一致。总尺寸的尺寸界线应靠近所指部位,中间的分尺寸的尺寸界线可稍短,但其长度应相等。
(三)、标高:
标高是标注建筑物高度的另一种尺寸形式。其标注方式应满足下列规定:
1、个体建筑物图样上的标高符号以细实线绘制.通常用下图(a)左图所示的形式;如标注位置不够,可按下图(a)右图所示形式绘制。图中L是注写标高数字的长度,高度H则视需而定。
2、总平面图上的标高符号应涂黑表示.
3、标高数字以米(m)为单位,注到小数点以后第三位;在总平面图中,可注定到小数点后二位。零点标高应注写成±0。000;正数标高不注“+”,负数标高应注“—”。标高符号的尖端应指至被注的高度处,尖端可向上,也可向下.
1、在图样的同一位置需表示几个不同标高时,标高数字可按下图(d)所示的形式注写。
(四)、尺寸标注的其它规定:


(上表中各示例图详见: 附:尺寸标注注法示例一~~十)
八、常用图例:
1、总平面图中的常用图例:


第三章:作图软件规范设置
一、 作图软件:
为规范工程图作图格式,工程图作图软件统一使用在 AutoCAD2004以上 平台上运行。
二、作图环境设置:
1、线型导入:开始作图前加载下列线型:
a.实 线: CONTINUOUS
b.虚 线: ACAD—ISO02W100
c.点划线: ACAD—ISO04W100
注:线型比例因子依图纸比例而定。
1、线宽导入:开始作图前加载下列线宽:
a。特粗线线宽: 0。7mm (紫色)
b.粗线线宽: 0。5mm (蓝色)
c.中线线宽: 0。25mm (黄色)
d。细线线宽: 0.18mm (一般选用黑/白色,视图线内容需要加选其它色)
注:作图过程中应随时设置好图形线的线宽及颜色。
3、文字样式设定:
为统一图中文字标注样式,作图前先设定好文字的标注样式。
(1)。文字标注样式设定:
a.在天正工具箱中打开文字表格工具栏,选择文字样式;
b。新建,样式名称:文字样式;
c。取消使用大字体,shx字体选定为:楷体_GB2312;
d。效果,宽度比例:1;
e.其它保持墨认值。
(2)。尺寸标注文字样式设定:
a. 在天正工具箱中打开尺寸标注工具栏,选择标注样式;
b.新建,样式名称:尺寸标注;
c。取消使用大字体,shx字体选定为:楷体_GB2312;
d.效果,宽度比例:1;
e.其它保持墨认值。
注:所有文字样式设定后,将“文字样式”设为当前样式。
4、标注样式设定:
为统一图中尺寸标注样式,作图前先设定好尺寸的标注样式。
在天正建筑环境下作图,只需将3中设定的“尺寸标注”的标注标样式设为当前样式。再按图纸所需比例设定好比例,使用天正工具箱下的尺寸标注栏下的相应工具进行标注即可。
注:在作图过程中注意选用正确的标注样式进行标注.
1、比例设定:
在天正建筑环境下作图,比例的设置很方便。
打开天正工具箱下的设置观察工具栏,选取当前比例项;
在命令栏提示行内输入合适的比例(如1:50,在命令栏提求行内输入50);
点击回车,则后面所作的图纸的设置均为该比例下的设置.
如需改变作图比例只需重新设置当前比例的比例值即可。
注:同一文件中可按多种比例作图。
6、图层设置:
为规范作图及便于图纸的修改,在作图过程中要求将不同内容的图形线设置在不同的图层中。

可根据图纸内容需要设置图层数,图层设置应符合上表规定。其它特殊图层根据需要另行设置。
6、图框设置:
按图纸内容要求确定采用的图框幅面后在“第二代标准图框”文件中选用合适的图框拷贝至当前文件中。(“第二代标准图框”文件中的各类图框均为1:1的标准图框,如需加长图框请用该文件中的图框作相应修改后再调用。)
注:本公司的标准图框不适合作成系统图框调用,因此切勿擅自修改天正安装目录下的SYS文件夹内的文件.
7、纸布局:
建议所有图纸均在图纸空间进行布局出图。
有关图纸空间的使用请查阅《技能培训--CAD图纸空间》。
8、参照功能的应用:
为减少施工图设计中重复工作量,须便用CAD的参照功能作图(尤其是总图部分).
注:注意对参照文件的保护,防止误改(包括文件内容、文件名和保存路径)、误删.在拷贝带参照的文件时应将参照文件同时拷贝,以防参照丢失。
第四章:图纸内容及要求
工程施工图(简称施工图)
扩大初步设计图经汇报、修改、最终确定后即进入工程施工图设计阶段.
为方便在施工过程中翻阅图纸,工程施工图分两部分,总图部分及分部施工图部分。
(一)总图部分:(图纸编号:Z—xx,如Z—09)
因总图部分要表达的内容多,视图纸内容采用A1或A0图幅,同套图纸图幅统一。
图纸内容:
1、封面:工程名称、工程地点、工程编号、设计阶段、设计时间、设计公司名称;
2、图纸目录:本套施工图的总图纸纲目;
3、设计说明:工程概况、设计要求、设计构思、设计内容间介、设计特色、各类材料统计表、苗木统计表;
4、总平面图:详细标注方案设计到的道路、建筑、水体、花坛、小品、雕塑、设备、植物等在平面中的位置及与其它部分的关系。标注主要经济技术指标,地区风玫瑰图。图纸比例: 1:2000 , 1:1500 , 1:1000 , 1:500 或1:800 , 1:600;
5、种植总平面图:在总平面中详细标注各类植物的种植点、品种名、规格、数量,植物配植的简要说明,苗木统计表。指北针.图纸比例:1:2000 , 1:1500 , 1:1000 , 1:500 或1:800 , 1:600;
6、雕塑--小品总平面布置图:在总平面中(隐藏种植设计)详细标出设计到的雕塑、景观小品的平面位置及其中心点与总平面控制轴线的位置关系,雕塑-小品分类统计表。指北针。图纸比例:1:2000 , 1:1500 , 1:1000 , 1:500 或1:800 , 1:600;
7、铺装物料总平面图:在总平面中(隐藏种植设计)用图例详细标注各区域内硬质铺装材料材质及其规格,材料设计选用说明、铺装材料图例、铺装材料用量统计表(按面积计)。指北针。图纸比例:1:2000 , 1:1500 , 1:1000 , 1:500 或1:800 , 1:600;
8、总平面放线图:详细标注总平面中(隐藏种植设计)各类建筑、构筑物、广场、道路、平台、水体、主题雕塑等的主要定位控制点及相应尺寸标注。图纸比例:1:2000 , 1:1500 , 1:1000 , 1:500 或1:800 , 1:600;
9、总平面分区图:在总平面中(隐藏种植设计)根据图纸内容的需要用特粗虚线将平面分成相对独立的若干区域,并对各区域进行编号。指北针.图纸比例:1:2000 , 1:1500 , 1:1000 , 1:500 或1:800 , 1:600;
10、分区平面图:按总平面分区图将各区域平面放大表示,并补充平面细部。指北针。图纸比例:1:1000 , 1:500 , 1:250 ,1:200 , 1:100 或1:800 , 1:600 , 1:300 ;
11、分区平面放线图:详细标注各分区平面的控制线及建筑、构筑物、道路、广场、平台、台阶、斜坡、雕塑-小品基座、水体的控制尺寸.图纸比例:1:1000 , 1:500 , 1:250 ,1:200 , 1:100 或1:800 , 1:600 , 1:300 ;
12、铺装分区平面图:详细绘制各分区平面内的硬质铺装花纹,详细标注各铺装花纹的材料材质及规格。指北针.图纸比例:1:1000 , 1:500 , 1:250 ,1:200 , 1:100 或1:800 , 1:600 , 1:300 ;
13、铺装分区平面放线图:在铺装分区平面图的基础上(隐藏材料材质及材料规格的标注)标注铺装花纹的控制尺寸.图纸比例:1:1000 , 1:500 , 1:250 ,1:200 , 1:100 或1:800 , 1:600 , 1:300 ;
14、竖向设计总平面图:在总平面图中(隐藏种植设计)详细标注各主要高程控制点的标高,各区域内的排水坡向及坡度大小、区域内高程控制点的标高及雨水收集口位置,建筑—构筑物的散水标高、室内地坪标高或顶标高,绘制微地形等高线、等高线及最高点标高、台阶各坡道的方向。(标高用绝对座标系统标注或相对座标系统标注,在相对座标系统中标出0标高的绝对座标值。)指北针。图纸比例:1:2000 , 1:1500 , 1:1000 , 1:500 或1:800 , 1:600;
注:分区平面仅当总平面不能详细表达图纸细部内容时才设置。
(二)、分部施工图部分
分部施工图包括:建筑-构筑物施工图、铺装施工图、雕塑-小品施工图、地形-假山施工图、种植施工图、灌溉系统施工图、水景施工图。为方便施工过程中翻阅图纸的方便,本部分图纸均选用A3图幅.
图纸内容:
1、封面:工程名称、工程地点、工程编号、设计阶段、设计时间、设计公司名称;
2、图纸目录:本套扩初图的总图纸纲目;
3、设计说明:工程概况、设计要求、设计构思、设计内容间介、设计特色、主要材料表、主要植物品种目录;
4、建筑—构筑物施工图(图纸编号: J-xx )
(1)。建筑(构筑物)平面图:详细绘制建筑(构筑物)的底层平面图(含指北针)及各楼层平面图。详细标出墙体、柱子、门窗、楼梯、栏杆、装饰物等的平面位置及详细尺寸。图纸比例:1:200 , 1:100 ,或1:300 , 1:150 , 1:50;
(2)。建筑(构筑物)立面图:详细绘制建筑(构筑物)的主要立面图或立面展开图.详细绘制门窗、栏杆、装饰物的立面形式、位置,标注洞口、地面标高及相应尺寸标注.图纸比例:1:200 , 1:100 ,或1:300 , 1:150 , 1:50;
(2).建筑(构筑物)剖面图:详细绘制建筑(构筑物)的重要剖面图,详细表达其内部构造、工程做法等内容,标注洞口、地面标高及相应尺寸标注。图纸比例:1:200 , 1:100 ,或1:300 , 1:150 , 1:50;
(3). 建筑(构筑物)施工详图:详尽表达平、立、剖面图中索引到的各部分详图的内容、建筑物的楼梯详图,室内铺装做法详图等.图纸比例:1:25 ,1:20 , 1:10 , 1:5 , 或1:30 , 1:15 , 1:3;
(4). 建筑(构筑物)基础平面图:建筑(构筑物)的基础形式和平面布置。图纸比例:1:200 , 1:100 ,或1:300 , 1:150 , 1:50;
(5)。 建筑(构筑物)基础详图:基础的平、立、剖面、配筋、钢筋表.图纸比例:1:25 ,1:20 , 1:10 , 1:5 , 或1:30 , 1:15 , 1:3;
(6)。建筑(构筑物)结构平面图:各层平面墙、梁、柱、板位置,尺寸,楼板、梯板配筋,板、梯钢筋表.图纸比例:1:200 , 1:100 ,或1:300 , 1:150 , 1:50;
(7)。 建筑(构筑物)结构详图:梁、柱剖面、配筋、钢筋表。图纸比例:1:25 ,1:20 , 1:10 , 1:5 , 或1:30 , 1:15 , 1:3;
(8)。建筑给排水图:标明室内的给水管接入位置、给水管线布置、洁具位置,地漏位置、排水管线布置、排水管与外网的联接.图纸比例:1:200 , 1:100 ,或1:300 , 1:150 , 1:50;
(9)。 建筑照明电路图:标明室内电路布线、控制柜、开关、插座、电阻的位置及材料型号等,材料用量统计表。图纸比例:1:200 , 1:100 ,或1:300 , 1:150 , 1:50;
5、铺装施工图(图纸编: P-xx )
(1). 铺装分区平面图:详细绘制各分区平面内的硬质铺装花纹,详细标注各铺装花纹的材料材质及规格.重点位置平面索引。指北针。图纸比例: 1:500 , 1:250 ,1:200 , 1:100 或1:300 , 1:150 ;
(2).局部铺装平面图:铺装分区平面图中索引到的重点平面铺装图,详细标注铺装放样尺寸、材料材质规格等。图纸比例: 1:250 ,1:200 , 1:100 或1:300 , 1:150 ;
(3)。铺装大样图:详细绘制铺装花纹的大样图,标注详细尺寸及所用材料的材质、规格。图纸比例:1:50 ,1:25 , 1:20 , 1:10 , 或1:30 , 1:15;
(4)。铺装详图:室外各类铺装材料的详细剖面工程做法图、台阶做法详图、坡道做法详图等。图纸比例:1:25 ,1:20 , 1:10 , 1:5 , 或1:30 , 1:15 , 1:3;
6、雕塑-小品施工图(图纸编号: X—xx )
(1)。雕塑详图:雕塑主要立面表现图、雕塑局部大样图、雕塑放样图、雕塑设计说明及材料说明.
图纸比例:1:50 ,1:25, 1:20 , 1:10 , 或1:30 , 1:15 , 1:5;
(2)。雕塑基座施工图:雕塑基座平面图(基座平面形式、详细尺寸),雕塑基座立面图(基座立面形式、装饰花纹、材料标注、详细尺寸),雕塑基座剖面图(基座剖面详细做法、详细尺寸),基座设计说明。图纸比例:1:50 ,1:25, 1:20 , 1:10 , 或1:30 , 1:15 , 1:5;
(3)。小品平面图:景观小品的平面形式、详细尺寸、材料标注.图纸比例:1:50 ,1:25, 1:20 , 1:10 , 或1:30 , 1:15 , 1:5;
(4).小品立面图:景观小品的主要立面、立面材料、详细尺寸。图纸比例:1:50 ,1:25, 1:20 , 1:10 , 或1:30 , 1:15 , 1:5;
(5).小品剖面图:景观小品的剖面详细做法图。图纸比例:1:50 ,1:25, 1:20 , 1:10 , 或1:30 , 1:15 , 1:5;
(6).景观小品做法详图:局部索引详图、基座做法详图。图纸比例: 1:25, 1:20 , 1:10 , 或1:30 , 1:15 , 1:5;
7、形—假山施工图(图纸编号: D-xx )
(1)。地形平面放线图:在各分区平面图中用网格法给地形放线。图纸比例: 1:250 ,1:200 , 1:100 或1:300 , 1:150 ;
(2).假山平面放线图:在各分区平面图中用网格法给假山放线。图纸比例: 1:250 ,1:200 , 1:100 或1:300 , 1:150 ;
(3)假山立面放样图:用网格法为假山立面放样。图纸比例: 1:25, 1:20 , 1:10 , 或1:30 , 1:15 , 1:5;
(4)。假山做法详图:假山基座平、立、剖面图,山石堆砌做法详图,塑石做法详图。图纸比例: 1:25, 1:20 , 1:10 , 或1:30 , 1:15 , 1:5;
8、种植施工图(图纸编号: L-xx )
(1)。分区种植平面图:按区域详细标注各类植物的种植点、品种名、规格、数量,植物配植的简要说明,区域苗木统计表。指北针。图纸比例: 1:500 , 1:250 , 1:200 , 1:100 或1:300 ,1:150;
(2)。种植放线图:用网格法对各分区内植物的种植点进行定位,对形态复杂区域可放大后再用网格法作详细定位。图纸比例: 1:500 , 1:250 , 1:200 , 1:100 或1:300 ,1:150;
(三)、给排水施工图(图纸编号: S-xx )
9、灌溉系统施工图
(1).灌溉系统平面图:分区域绘制灌溉系统平面图,详细标明管道走向、管径、喷头位置及型号、快速取水器位置、逆止阀位置、泄水阀位置、检查井位置等,材料图例,材料用量统计表.指北针。图纸比例: 1:500 , 1:250 , 1:200 , 1:100 或1:300 ,1:150;
(2)。灌溉系统放线图:用网格法对各分区内的灌溉设备进行定位。图纸比例: 1:500 , 1:250 , 1:200 , 1:100 或1:300 ,1:150;
10、水景施工图
(1).水体平面图:按比例绘制水体的平面形态、标注详细尺寸,旱地喷泉要绘出地面铺装图案及水箅子的位置、形状,标注材料材质及材料规格.指北针。图纸比例: 1:500 , 1:250 , 1:200 , 1:100 , 1:50 或1:300 ,1:150;
(2).水体剖面图:详细表达剖面上的工程构造、作法及高程变化,标注尺寸、常水位、池底标高、池顶标高。图纸比例: 1:100 , 1:50 , 1:25 , 1:20 或1:30 ,1:15;
(3)。喷泉设备平面图:在水体平面图中详细绘出喷泉设备位置、标注设备型号、详细标注设备布置尺寸,设备图例、材料用量统计表.指北针.图纸比例: 1:500 , 1:250 , 1:200 , 1:100 , 1:50 或1:300 ,1:150;
(4)。喷泉给排水平面图:在喷泉设备平面中布置喷泉给排水管网,标注管线走向、管径、材料用量统计表。指北针.图纸比例: 1:500 , 1:250 , 1:200 , 1:100 , 1:50 或1:300 ,1:150;
(5).水型详图:绘制主要水景水型的平、立面图,标注水型类型,水型的宽度、长度、高度及颜色。用文字说明水型设计的意境及水型的变化特征。
(6)给排水设计总平面图:在总平面图中(隐藏种植设计)详细标出给水系统与外网给水系统的接入位置、水表位置、检查井位置、闸门井位置,标出排水系统的雨水口位置、水体溢-排水口位置、排水管网及管径,给排水图例,给水系统材料表、排水系统材料表。指北针。图纸比例:1:2000 , 1:1500 , 1:1000 , 1:500 或1:800 , 1:600;
(四)电气施工图(图纸编号: D—xx )
(1).电气设计说明及设备表:详细的电气设计说明;详细的设备表,标明设备型号、数量、用途。
(2)。电气系统图:详细的配电柜电路系统图(室外照明系统、水下照明系统、水景动力系统、室内照明系统、室内动力系统、其它用电系统、备用电路系统),电路系统设计说明。,标明各条回路所使用的电缆型号、所使用的控制器型号、安装方法、配电柜尺寸。
(3)。电气平面图:在总平面图基础上标明各种照明用、景观用灯具的平面位置及型号、数量,线路布置,线路编号、配电柜位置,图例符号。指北针。图纸比例: 1:2000 , 1:1500 , 1:1000 , 1:500 或1:800 , 1:600;
(4)。动力系统平面图:在总平面图基础上标明各种动力系统中的泵、大功率用电设备的名称、型号、数量、平面位置线路布置,线路编号、配电柜位置,图例符号。指北针。图纸比例: 1:2000 , 1:1500 , 1:1000 , 1:500 或1:800 , 1:600;
(5).水景电力系统平面图:在水体平面中标明水下灯、水泵等的位置及型号,标明电路管线的走向及套管、电缆的型号,材料用量统计表。指北针。图纸比例:1:500 ,1:250 , 1:200 , 1:100 , 1:50 或1:300 ,1:150 。