新型冠状病毒来袭,“口罩”一夜脱销,有钱难买。然而小小的口罩,你真的了解么?口罩分哪些种类?有啥区别?哪种口罩阻挡病毒传播的效果最好?一定要买N95口罩么?能不能重复使用?呼气阀会减少保护作用么……我们总结了几个关于口罩的关键问答,希望在这个病毒肆虐的季节,为大家一扫关于口罩的疑惑。
1、戴口罩真的有用吗?
答案是毋庸置疑的:真的有用!
无论是从流行病学的角度还是临床研究的立场,已有很多证据证明,正确佩戴口罩能有效防止病毒的传播。
2008年发表在《国际传染病杂志》 (International Journal of Infectious Diseases)上的一项临床研究得出的结论是,在使用正确的情况下,口罩可以有效预防病毒的扩散。家里有患流感的儿童,如果能正确使用口罩,家人被诊断出感染病毒的可能性降低了80%。
发表在《内科学年鉴》 (the Annals of Internal Medicine)上的另一项研究报道了相似的结果。研究人员调查了400名流感患者。他们发现,这些患者的家人如果经常洗手并佩戴外科口罩,患流感的风险降低了70%。
不过研究人员也发现,单独使用口罩,却不经常洗手,并不会降低风险。所以说佩戴口罩和经常洗手要同时进行,二者缺一不可。
2、如何正确佩戴口罩
并不是只要套上口罩,就可以万事无忧,远离病毒困扰。正确佩戴方法应分为“选-洗-确-罩-贴”五步。
① 选:选择合适尺码适合自己面部大小的口罩;
② 洗:戴口罩之前必须要清洁双手;
③ 确: 确定口罩的完好性,正反面以及上下方向,比如说一般有颜色的一面应向外,有金属条沿的应朝上;
④ 罩:鼻子、嘴巴、下巴贴紧罩好;
⑤ 贴:有金属条沿的应沿鼻梁两侧用手压紧,确保贴紧。
下图为大家示范了在洗手后佩戴口罩的五步佩戴法。

口罩的正确佩戴方法 (图片来源:作者修改自网络原图)
再次提醒大家多多注意洗手这个步骤。日常生活中,多数人在佩戴口罩的时候会忽略掉洗手这一步骤:不仅是佩戴前洗手,在佩戴完好后,应避免用手再次触摸口罩,并且在再次触摸之前以及触摸之后都应该及时清洁双手,这有助于提高口罩的保护效力。
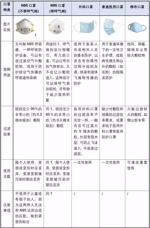
3、口罩的种类及用途
我们通常说的口罩,其实分两种:面罩(mask) 和呼吸器 ( respirator ), 最近被大家挂在嘴边的N95口罩就属于常见的呼吸器。
结合近期热点,再考虑到是否易于购买,我们列出以下几种常见的口罩(见下表),比较了它们的用途和过滤效果。

常见口罩的分类及使用注意事项
各种口罩的过滤效果和想要过滤的颗粒大小密切相关。这次流行的冠状病毒颗粒为球形,直径约为0.125 微米,但病毒通常是依托于飞沫、灰尘等小颗粒物进行传播的。人类天然产生的飞沫(例如呼吸、说话、打喷嚏、咳嗽产生的飞沫)里面包括各种细胞,粘液和唾液中的生理电解质,以及潜在的各种传染原(如细菌,真菌和病毒等)。天然产生的飞沫大小不等。已发表的数据表明,打喷嚏可能会产生多达4万个直径在0.5–12微米之间的飞沫。
4、普通口罩、外科口罩和N95口罩的区别
①面罩 (mask)
普通口罩,也叫面罩,是一种宽松的一次性装置,在佩戴者的嘴和鼻子周围形成一道物理屏障,隔开周围环境中潜在的污染物。不同的面罩,用途不同,厚度不同,对人的保护效力也不同,佩戴舒适程度也有所差异。
常见的棉布口罩和海绵口罩构成十分简单,由不同的纤维压制而成,保护效力有限,而外科口罩大部分为自吸式过滤口罩,其工作原理是使含有害物的空气通过口罩的滤料过滤后再被人吸入或者呼出。
这里提一下外科口罩(surgical mask)。标准的外科口罩分3层:外层是阻水层防止液体飞溅,中层是过滤层,可阻隔90%的5微米的颗粒,内层用于吸收佩戴者释放的液体和湿气。外科口罩适用于医务人员或者相关人员的基本防护。

常见外科口罩的构成(图片来源:https://www.chp.gov.hk)
如果佩戴得当,外科口罩可以阻止含有病毒和细菌的大颗粒的液滴、喷雾或飞溅物进入口鼻。它也有助于减少自己的唾液和呼吸道分泌物溅到别人身上,进而防止感染他人。不过,从设计上讲,外科口罩不能过滤或阻挡空气中很小的(小于5微米)颗粒,这些颗粒可能是由咳嗽、打喷嚏或某些医疗程序传播开来的。由于外科口罩和脸贴的比较松,不是紧密的,因此外科口罩也不能完全保护细菌,病毒和其他污染物进入佩戴者的口鼻。
简而言之,普通口罩没有滤料;外科口罩有滤料,但无法过滤很微小(<5微米)的颗粒。
②N95口罩
N95口罩其实属于呼吸器 (respirator),呼吸器是一种呼吸防护设备,在设计上相较于普通口罩来说贴合面部更加紧密,可以非常有效地过滤空气中的颗粒物。其中,N表示Not resistant to oil, 可以用于防护非油性悬浮颗粒;95的意思是过滤效率大于等于95%,表明经仔细测试后,这种呼吸器可以阻挡至少95%的非常小的(0.3微米级别)测试颗粒。
如果佩戴正确,N95的过滤能力是要优于前面所说的普通口罩和医用口罩的。但是,即使佩戴完全符合要求,也无法100%消除感染疾病或死亡的风险。
要有效地发挥作用,我们需要选择适合自己脸型的N95口罩,在使用前要检查是否合适,戴上呼吸器并调节皮筋,让呼吸器紧紧地贴合脸,但又不至于觉得难受。建议仔细阅读说明书,看看不同的生产商对“很好地贴合”有什么建议。
5、一次性口罩有没有正反面?戴反会不会影响预防效果?
外科口罩分为内中外三层。普通的一次性口罩,一般也有正反两面,通常外层防止液体飞溅,内层为吸水柔软面,所以佩戴时戴反会影响效力。可以按照下述方法来检验一下佩戴是否正确:
触摸感:柔软的吸水面朝内,粗糙的防水面朝外;
鼻梁金属边沿:金属裸露面朝外,而包裹住的面朝内;
耳挂线:一般裁缝的线是在外面的;
看颜色:一般白色朝内,有颜色的部分朝外。
6、呼气阀会影响N95口罩的保护效力吗?
N95分为有无呼气阀两种。患有慢性呼吸疾病、心脏病或其他伴有呼吸困难症状的疾病的人,使用N95呼吸器可能会使佩戴者呼吸更加困难,因此使用配有呼气阀的N95口罩,能让他们轻松一些,并有助于减少热量积聚。
呼气阀的设计很精巧。有几层口盖。吸入时,口盖会关紧,确保没有颗粒进入。呼气时,口盖会打开,让湿热的空气散发出去。同时,里面还有一层柔软的口盖,可以确保没有小颗粒进入。
这两天,大家对有呼气阀的N95产生了很多误解,有人认为有呼气阀就没有保护作用了。2008年发表的一项研究专门调查了呼气阀是否会影响对佩戴者的保护作用。结论是有没有呼气阀都不影响对佩戴者的呼吸保护。简单说,有呼气阀的N95可以保护佩戴者,但不保护周围的人。如果您是病毒携带者,请选用没有呼气阀的N95, 不要把病毒传染开。如果要维护一个无菌环境,也不能使用有呼气阀的N95,因为佩戴者可能会呼出细菌或者病毒。
7、N95是一次性的吗?能重复使用吗?
其实,所有N95呼吸器都是一次性使用的,无法确定N95呼吸器在任何情况下都使用的最大安全重复使用次数。是否能安全重复使用N95受到许多因素(例如感染风险)的影响。但特殊情况下,除非口罩的产品说明书上特别强调“仅可单次使用”,在日常使用中可以考虑重复使用,但这种做法是有风险的。最明显的一点是N95外部其实已经被污染,但使用者没有意识到,重复使用就有感染的风险。如果条件限制,实在要重复使用,需注意几点:
① 确认用过的N95呼吸器不可能被污染。
② 将用过的N95呼吸器挂在指定的存储区域中,或放在清洁、透气的容器中,例如纸袋中。为最大程度地减少潜在的交叉污染,请单独存放呼吸器,以免彼此接触,并清楚识别使用呼吸器的人员。储存容器应定期处理或清洁。
③ 在触摸或调节呼吸器之前和之后,请用肥皂和水或含酒精的洗手液清洁双手。
④ 避免触摸呼吸器的内部,如果不小心接触了呼吸器的内部,请如上所述清洁双手。
⑤ 如果N95呼吸器已损坏或弄脏,或者戴上以后感觉呼吸困难,则应取下,安全丢弃N95的方法和面罩类似:放在塑料袋中,然后放入垃圾桶,处理后要洗手。
8、N95口罩和外科口罩保护能力一样吗?
研究表明:这两种价格差了好几倍的口罩对感染病毒的预防效果并无显著差异。
以前有一些在实验室环境中的研究表明,与外科口罩相比,N95呼吸器在预防急性呼吸道感染方面可以提供更好的防护。但是在临床环境中,N95呼吸器的随机对照试验并未显示出相同的益处。然而,单单从一个试验的结果就下定论还为之过早,最终结论还有待进一步证明。
有一项2012年的研究发现,紧密贴合面部的面罩对空气传播的病毒可以提供约94%的防护,而一个佩戴正确、紧密贴合面部的N95呼吸器可以达到大于99%的最佳防护。但松松地佩戴任何一种口罩,都只能达到 60%的防护。
因此,从理论上讲,正确佩戴N95,提供的保护还是更全面一些。但如果出于各种原因不能佩戴N95, 外科口罩也是一个不错的选择。
9、PM2.5口罩可以预防病毒感染吗?
PM2.5指的是直径为2.5微米或者更小的微粒,而“PM2.5口罩”这个说法并不严谨,对于不同的防霾口罩应该具体情况具体分析。比如说我们常用的3M9001与3M9002的折叠式带阀防颗粒物口罩,所符合的标准是GB2626-2006 KN90要求,这意味着在颗粒物测试的实验中,它能阻挡至少90%(0.3微米级别)的测试颗粒,虽然效果略逊于N95,但比起普通一次性口罩来说,效果也是好上不少。而被更多人推荐的3M8210,其本身就是符合KN95 的标准,因此用于预防病毒感染是可以的。

两种折叠式带阀防颗粒物口罩(图片来自网络)
总的来说,如果你对手中的“PM2.5口罩”不知道如何处理,建议查询一下它的产品规格,再判断是否要使用。
10、口罩使用过后,应该如何处理?
如果面罩已损坏或弄脏,或者通过它呼吸感到困难,就应该更换新的面罩。如果身处在有感染性的环境里,请包好再丢弃,或是丢在医院里处理感染性废物的垃圾桶里,并立即洗手或者消毒。即使没有感染性的困扰,为了保护自己及他人,也建议将其放入塑料袋中,然后放入垃圾桶。同样,在处理过后请记得洗手及消毒。
11、口罩会过期吗?
大多数一次性N95呼吸器是有保质期的,这个和存储条件也有关系。
为什么口罩会过期?因为口罩的成分随着时间推移会降解,影响它的功能。随着时间的流逝,口罩的*绑捆**带和滤膜等组件可能会老化,从而影响和脸部匹配密封的质量。呼吸器的类型、过滤介质、使用的其他材料和制造日期不同,有效期也会不同。
储存条件也是影响保质期的关键因素。存储时候应该注意以下两点:
① 始终将呼吸器保存在原始包装中;
② 存储呼吸器的地方应该避免污染区域、灰尘、阳光直射、极端温度、过高的湿度和有害化学物质。
总结
从设计上,如果按照对佩戴者自身的防护能力优先级排名的话(从高到低):N95口罩>外科口罩>普通医用口罩>普通棉口罩。

不同口罩对佩戴者自身的防护能力优先级排序
如果您是病毒携带者,请选用没有呼气阀的N95, 不要把病毒传染开。
请购买正规生产、符合测试标准的N95!谨防假货!
口罩不是万能的,但是正确佩戴口罩,经常洗手消毒,可以大大降低被传染的几率。可以根据您身处的环境(感染病毒的几率)来选择最适合自己的口罩。虽然N95的防护功能最好,但是它也不适合所有人。很多人戴上N95会觉得很不舒服,不能坚持佩戴,在这样的情况下,不如选择外科口罩。戴口罩比不戴好。
最后,减少出门,别去人多的地方。
来源:活力内蒙古
观看视频复制链接到浏览器:https://mp.weixin.qq.com/s/By0zYYEbJPh9B-mR4Lil2A