

引言
2023年2月17日,中国证监会发布《境内企业境外发行证券和上市管理试行办法》(以下简称“《管理试行办法》”)以及5个配套监管规则适用指引(以下与《管理试行办法》合称“境外上市新规”或“新规”),这是中国证监会首次就境外上市出台全口径适用的监管规则,对境内企业直接和间接境外发行上市活动统一实施监管,实现了境外上市的监管全覆盖,在此背景下,计划香港上市的企业多数会重新考虑如何选择上市路径,通俗而言,是选择H股还是红筹?特别是,如果选择此前未纳入中国境内证券监管体系的红筹上市路径,新规出台后应当如何应对?本文旨在结合境外上市新规的要求和团队多年从事香港上市业务的经验,对此最受关注的问题提供建议和意见。
一、新规首次对红筹上市与H股上市实施一体化监管
《管理试行办法》第二条明确监管适用范围,包括:1、在境内登记设立的股份有限公司境外发行上市即境内企业直接境外发行上市,在香港上市的语境下,也即我们通常所说的H股上市;2、主要经营活动在境内的企业,以在境外注册的企业的名义,基于境内企业的股权、资产、收益或其他类似权益境外发行上市(即境内企业间接境外发行上市)。后者不仅包括大家普遍关注的由中国境内居民自然人或企业控制的境内企业通过境外设立的控股主体在境外上市,还包括并非由中国境内主体控制(如由境外主体控制的所谓真外资企业),在符合《管理试行办法》第十五条规定的情形下,亦属境内企业间接境外发行上市,也需要按照《管理试行办法》就其发行上市活动接受中国证监会的监管。
虽然早在1993年12月29日发布、1994年7月1日起施行的《中华人民共和国公司法》第一百五十五条已规定“经国务院证券管理部门批准,公司股票方可到境外上市”,1998年12月29日发布、1999年7月1日施行的《证券法》第二十九条进一步明确“境内企业直接或者间接到境外发行证券或者将其证券在境外上市交易,必须经国务院证券监督管理机构批准”。但是,相较于境外直接上市一直受到境内监管机构前置审查而言,境内证券监管机构虽然试图将境内企业间接境外上市纳入监管,但一直未有有效的举措。1997年6月20日国务院发布《关于进一步加强在境外发行股票和上市管理的通知》(俗称“97红筹指引”),但因其并没有配套的审核制度和程序,加之被当时市场解读为仅适用于国有企业,其适用效力被消解。2000年6月22日中国证券监督管理委员会(以下简称“中国证监会”)发布实施的《关于涉及境内权益的境外公司在境外发行股票和上市有关问题的通知》要求,凡是涉及境内权益的境外公司境外上市,其中国法律意见书均需取得中国证监会的无异议函。该通知实施期间大概算是境外上市新规出台前中国证监会实际对境内企业境外间接上市实施监管的唯一时段,在此期间,红筹上市项目的中国境内律师需向中国证监会国际部申报中国法律意见书,在取得中国证监会国际部的无异议函后,港交所才会安排项目聆讯。但是,仅仅不到三年,2003年4月中国证监会《关于做好第二批行政审批项目取消及改变管理方式后的后续监管和衔接工作的通知》(证监发[2003]第17号)就取消了对中国律师出具的境外上市法律意见的审核。此后,红筹上市一直处于中国证监会的监管盲区。
本次境外上市新规的发布,补齐了原境外发行上市制度的短板,将红筹上市与H股上市统一实施监管,由于H股上市一直需通过中国证监会的审查许可,新规虽然对境外上市要求和申报材料做了细化和完善,但与原H股申报审核要点并无实质性的差异,且因将原H股的事前许可管理改为事中事后备案,反而简化了H股的审核程序,因此,新规出台后,受到冲击较大的当属红筹上市。
二、新规对存量红筹企业的影响
根据《管理试行办法》的规定,对于在2023年3月31日新规施行日起,已在香港联合交易所(以下简称“港交所”)发行上市的企业将视为存量企业,存量企业不要求立即备案,后续如涉及再融资等备案事项时,按要求进行事后备案即可,且支持储架分多次发行等。
对于新规施行日起,已通过港交所聆讯、但未完成发行上市的企业,给予6个月过渡期。在6个月内完成发行上市的,视为存量企业。如上述境内企业在6个月内需重新向港交所履行发行上市程序(如需重新聆讯等)或者6个月内未完成发行上市的,应当按要求备案。因此,目前存量企业基本不受境外上市新规的影响。
三、新规对拟红筹上市境内企业的影响
(一)在法规政策层面,红筹架构上市具有可行性
首先,《管理试行办法》认可境内企业间接境外发行上市,并明确该办法所称“境内企业”不仅包括直接境外发行上市的境内股份有限公司(即H股上市主体),还包括间接境外发行上市主体的境内运营实体,并且,该办法本身以及配套的监管规则适用指引均没有规定,采取间接境外上市的境内企业不能是中国境内企业或居民自然人控制的企业,因此,在法规层面,一方面符合条件的外资控股的境内企业需履行备案程序,另一方面,亦并未禁止或限制中资控股的企业采用红筹方式在境外发行上市。
中国证监会负责人在就境外上市新规答记者问中明确,“坚持扩大对外开放的方向不会改变,支持企业用好两个市场、两种资源的政策导向不会改变”、“企业只要依法合规,不管去哪个市场发行上市都不会受到影响,证监会和有关主管部门都会尊重企业的自主选择,并给予支持”以及“按照最小、必要原则,聚焦重大境内合规问题,完善不得境外发行上市的情形,把应由投资者自主判断的事项交给市场,不对境外上市额外设置门槛和条件”。特别值得关注的是,在回复备案管理对协议控制(VIE)架构企业境外上市有何安排这一问题时,证监会负责人说明“对于VIE架构企业境外上市,备案管理将坚持市场化、法治化原则,加强监管协同。证监会将征求有关主管部门意见,对满足合规要求的VIE架构企业境外上市予以备案,支持企业利用两个市场、两种资源发展壮大”。由此可见,目前中国证监会对于红筹上市以及红筹上市的特殊变体VIE均采取较为包容和克制的态度。
因此,从法规政策层面判断,新规出台后,以红筹架构在香港上市仍具有可行性,但是,由于境外上市新规对红筹上市而言是全新的监管,我们特别建议已经完成红筹架构搭建的企业及其中介机构,对照新规重新审视及核查是否符合新规要求,是否符合中国证监会的审核标准。
(二)红筹企业需关注的境外上市法定要求
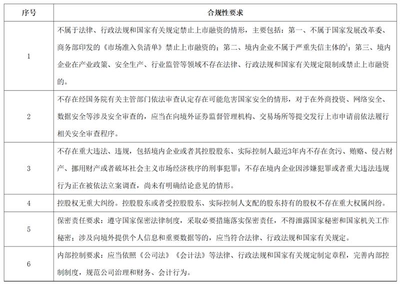
《管理试行办法》规定,境内企业境外发行上市活动,应当遵守外商投资、国有资产管理、行业监管、境外投资等法律、行政法规和国家有关规定,不得扰乱境内市场秩序,不得损害国家利益、社会公共利益和境内投资者合法权益。在此原则下,《管理试行办法》以及《监管规则适用指引-境外发行上市类第1号》对于境外上市的合规性要求又细化为以下几个方面:

(三)新规申报材料的要求在某些方面或程度上超出了境外交易所的审核要求,拟红筹上市企业及其中介服务机构需对照补充核查
总体而言,新规出台前虽然红筹上市未受到中国证监会的监管审查,但是,港交所以及保荐人等各方中介机构均会关注前述原则性合规问题,中国境内律师亦会就该等事项进行尽职调查及出具法律意见,但是,该等尽职调查和出具法律意见的标准和尺度可能与中国证监会的要求有所不同(详见以下(四))。此外,虽然中国证监会负责人在就境外上市新规答记者问中明确了“不对境外上市额外设置门槛和条件”及“最小、必要原则”,但是,《监管规则适用指引—境外发行上市第2号:备案材料内容和格式指引》(以下简称“2号指引”)对境外上市备案申报文件的内容作了具体详细的要求,而从该等要求判断,中国证监会在对境外上市项目进行备案审查时,其关注点和颗粒度超出前述《管理试行办法》原则性规定的字面本身,在某些方面和程度上超出了境外交易所的审核要求。
仅以2号指引对发行人股东、股权结构与控制架构的披露和核查要求为例,包括但不限于以下内容:
(1)控股股东、实际控制人应穿透至最终的国有控股或管理的主体(含事业单位、国有主体控制的产业基金等)、集体组织、自然人等,无控股股东、实际控制人的,应参照对发行人控股股东及实际控制人的要求说明第一大股东以及对发行人有重大影响的股东情况;
(2)其他持有发行人5%以上股份或表决权的主要股东应穿透至自然人、上市公司(含境外上市公司)、新三板挂牌公司等公众公司、国有控股或管理的主体 (含事业单位、国有主体控制的产业基金等)、集体组织、境外政府投资基金(含主权财富基金)、大学捐赠基金、养老基金、公益基金以及公募资产管理产品;
(3)存在股份代持等情形的,对股份代持形成原因、演变情况、合法合规性、是否存在纠纷或潜在纠纷、是否存在法律法规规定禁止持股的主体直接或间接持有发行人股份等进行核查,出具明确结论性意见;
(4)发行人提交境外上市备案申请前12个月内新增股东的持股数量及变化情况、取得股份的时间、价格和定价依据等;
(5)实施员工持股计划和股权激励的,对设立背景、具体人员构成、价格公允性、员工持股计划章程或协议约定情况、履行决策程序情况、规范运行情况进行充分核查,并就员工持股计划是否合法合规、是否存在外部人员、是否存在利益输送行为、离职人员持有员工持股计划权益、以发行人顾问身份参与员工持股计划等情况出具明确结论性意见;
(6)股本有国有股份的,说明股东名称、持股数量、持股比例以及国有股标识等国资管理程序履行情况;
(7)持有发行人5%以上股份或表决权股东之间的关联关系、一致行动关系情况;
(8)估值调整机制等特殊股东权利安排的情况。
熟悉A股上市审核要求的人士不难从前述披露要求中看到中国证监会、国内交易所对于A股上市项目股东穿透核查和股权历史沿革的审核印记,该等审核要求在很多方面超出了境外交易所要求的范围和颗粒度。相较于以中国境内公司为上市主体的H股而言,红筹上市企业股东背景可能会有更多、更复杂的外资成份,股东对核查的理解和配合程度更低,核查的难度可想而知。因此,新规对申报材料的要求不仅对于红筹上市企业,而且对于为红筹上市项目提供专业服务的保荐人、境内外律师均提出了很大的挑战,保荐人和境内外律师很可能需要在境外上市常规尽职调查的基础上,增强对红筹上市项目尽职调查的广度和深度。
(四)中介机构可能需按照更为严格的标准,全面重新审视红筹上市企业的合法合规性
虽然如前所述,中国证监会无意通过新规新增境外上市的门槛和条件,但是,由于境外交易所的监管理念、境外交易所审核人员以及境外中介机构对中国法律、法规的理解和熟悉程度等因素,其对中国境内法律意见书的要求以及对中国境内法律问题的判断标准与中国证监会的要求和审核尺度难免会有差异,因此,在红筹上市纳入监管后,为保证顺利通过中国证监会的备案,建议企业及为其服务的专业机构按照中国证监会的标准和尺度,重新全面审视和判断红筹上市企业在中国境内法律下的合法合规性。
值得注意的是,新规明确,对境内企业境外发行上市的监管实现境内证券监管不缺位,严厉打击欺诈发行、财务造假等严重违法行为,并首次明确规定对为境外发行上市活动提供服务的证券公司、证券服务机构实施监督管理,要求从事境内企业境外发行上市业务的境外证券公司向中国证监会备案并且进行年度报告,压实发行人及中介机构责任。在此背景下,红筹上市项目的保荐人和专业机构无疑会更为审慎地对红筹企业进行尽职调查,且就中国境内法律事项的判断标准会更加趋向于中国证监会的监管标准。
综上,新规出台后,以红筹架构在香港上市仍具有可行性,但是,建议红筹企业及相关中介服务机构采取更为审慎、更贴近中国证监会监管理念的标准,全面重新审视其于中国境内法律下的合法合规性。
四、后新规时代,境内企业香港上市路径的选择
境外上市新规正式宣告红筹上市游离于中国境内证券监管的时代一去不复返了,对于计划赴港上市的境内企业来说,如何选择上市路径,选择H股还是红筹?除了选择两种路径通常会考虑的股东和投资者对不同交易所、不同架构的认同程度,锁定要求和退出便利度、重组难度、所需时间和成本、产业政策的影响等因素外,我们建议关注以下几个方面:
(一)在统一对红筹上市与H股上市的境内证券监管后,原红筹上市较H股上市在监管审核程序方面的优势不复存在
笔者粗略检视了近几个月在港交所披露易系统预披露的香港首发上市项目,采取红筹上市路径的企业仍然占相当高的比例,除了高科技类等符合A股上市行业导向的企业外,大部分企业尤其是民营企业仍倾向于选择红筹上市路径。其中一个重要的原因当属此前H股首发上市以及上市后的再融资均需经过中国证监会的审查许可,增加了项目的审核难度和不确定性,而红筹上市则并不需经中国证监会的审核,加之红筹上市股东锁定期限制更少,更方便股东和投资人的退出等优势,红筹上市路径对于民营企业尤其是对A股上市不抱期望的民营企业具有特别的吸引力。
对于拟H股上市公司而言,新规虽然对境外上市要求和申报材料做了细化和完善,但与原H股申报审核要点并无实质性的差异,无论新规是否发布,拟H股上市公司已经对于中国证监会的审核要求、关注要点及审核标准有充分预期,并据此进行了规范整改,因此,境外上市监管新规对于原拟H股上市公司不仅没有实质性影响,反而因其将原H股上市在向港交所提交上市申请前取得中国证监会受理通知(俗称“小路条”)以及在港交所上市委员会聆讯前取得中国证监会核准批复(即俗称的“大路条”)改为事中和事后备案管理,大大减化了原H股适用的境内监管程序。而原本游离于中国境内证券监管体系之外的红筹上市(含VIE)本次被纳入管理范畴与H股上市一体化监管,红筹上市相较于H股在证券监管审核路径上的优势被彻底消除。
(二)红筹上市前重组的合规性受到中国证监会关注
H股上市需将现有作为上市主体的有限责任公司变更为股份有限公司(俗称“股改”),通常而言,股改程序是标准化流程,包括审计、评估、创立大会、工商登记等步骤,与此相对,红筹上市前的重组则较为复杂,企业需通过一系列复杂的境内外重组程序搭建红筹架构,将国内企业并入境外股权架构,完成境内居民自然人的37号文[2]登记和机构投资者的ODI核准,解决境内外资金流转和税务筹划,其中可能还涉及到如何将投资者的股权平移到境外以及不出境股东的股权退出等等,因此,红筹重组所需的时间存在较大的不确定性,资金成本可能更高,对中介机构专业技巧的要求也更高。
2号指引特别要求,间接境外发行上市的备案报告及境内法律意见书的内容需披露境内企业资产、权益取得情况,所履行内部决策程序和监管程序情况,因此,红筹重组过程的合法合规性在备案过程中会受到中国证监会的重点关注。目前,红筹上市项目在招股章程“历史、发展及公司架构”章节亦会披露集团公司的历史沿革以及红筹架构重组的过程,并援引发行人中国境内律师的意见,说明重组过程不属于中国证监会、商务部等六部委发布的《关于外国投资者并购境内企业的规定》(以下简称“并购条例”)第十一条[3]的关联并购,以及中国境内居民自然人股东是否完成37号文规定的外汇登记以及中国境内机构股东是否履行对外投资核准手续(以下简称“ODI”),但是,港交所、红筹上市项目的保荐人等中介机构通常并不关注红筹重组过程中转让股权的股东是否依法履行纳税义务、中国境内居民自然人股东在重组过程中是否存在违*中反**国境内外汇管理法规等情形,在红筹项目按照新规提交中国证监会备案时,中国证监会是否会关注红筹重组过程中是否存在规避并购条例的情形,重组过程中红筹企业及其股东在税务、外汇等方面的处理是否禁得起中国证监会的审查?这些都是后新规时代企业选择红筹上市路径以及设计红筹重组方案时需要特别关注的问题。
(三)新规下红筹上市路径仍为不可或缺的选项
诚如前述所言,境外上市新规为红筹上市路径增加了监管审核难度,一定程度上弱化了此前红筹路径相较于H股的优势,但是,红筹上市路径仍为境外上市不可或缺的选项。
对于涉及外资禁止或者限制类的负面清单内的业务,企业若拟境外上市,只可以选择红筹附带VIE模式,将涉及外资准入问题的业务放在VIE结构内,由境外上市主体的境内附属公司通过协议进行控制,进而避免境外直接上市路径下的外资比例超限问题。
由于境外上市企业更多地面向国际投资者,国际投资者更为熟悉开曼、新加坡、中国香港等境外公司法律制度,对红筹架构下注册的离岸上市主体的接受度高于根据国内公司法注册的中国境内股份公司,加之红筹架构下股份的锁定受限较少、退出更为便利,因此,国际资本主导的境外上市项目选择红筹上市路径更具商业合理性。
此外,尽管A股全面注册制已落地,但仍有部分行业或行业的细分领域不符合A股各板块的定位,或因其未来业务发展的不确定性,或配套的监管法规存在空白,仍不被境内A股认可,如:未满足科创板第五套标准的生物医药企业、从事基因业务企业、以开展互联网业务为主的平台类企业等,该类企业中很多创始人团队具有海外留学背景或具有外籍身份,其实际开展的业务系立足国内市场面向全球,其创始股东个人从资产财富配置等角度,亦有意选择红筹上市路径。
结语
综上所述,红筹(含VIE模式)作为境外上市新规规定的境内企业间接境外发行上市的典型模式受到新规的认可,在新规实施后红筹模式仍具有法律可行性,但是,由于红筹上市此前游离于中国境内证券监管之外,在纳入新规出台后,红筹上市原相较于H股的优势有所弱化,但是,红筹上市仍为境外上市不可或缺的路径选项,建议选择红筹路径的企业对照新规采取更为审慎的标准完成红筹重组,在准备红筹上市的过程中,中介机构亦需按照更审慎、更贴近中国证监会审核理念和标准进行尽职调查,协助企业进行规范整改。
参考文献:
[1]指《国务院关于建立完善守信联合激励和失信联合惩戒制度加快推进社会诚信 建设的指导意见》(国发〔2016〕33号)规定的严重失信主体。
[2]指国家外汇管理局于2014年7月4日发布的《关于境内居民通过特殊目的公司境外投融资及返程投资外汇管理有关问题的通知》(汇发【2014】37号)
[3]第十一条 境内公司、企业或自然人以其在境外合法设立或控制的公司名义并购与其有关联关系的境内的公司,应报商务部审批。当事人不得以外商投资企业境内投资或其他方式规避前述要求。
本文作者:

刘爽,德恒深圳办公室合伙人, 2021 ALB中国十五佳女律师;主要执业领域为境内外首次公开发行上市、重组并购、投融资、私募基金、外商投资法律服务等。

张智鹏,德恒深圳办公室团队合伙人;主要执业领域为境内外首次公开发行上市、重组并购、投融资、私募基金、外商投资法律服务等。

王金玲,德恒深圳办公室律师;主要执业领域为境内外首次公开发行上市、重组并购、债券发行等。
声明:
本文由德恒律师事务所律师原创,仅代表作者本人观点,不得视为德恒律师事务所或其律师出具的正式法律意见或建议。如需转载或引用本文的任何内容,请注明出处。