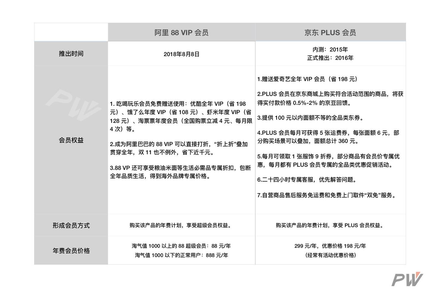
昨天,阿里巴巴集团在广州举行了“88 会员年度群星盛典”。在盛典上,阿里巴巴集团首席市场官董本洪正式对外揭晓阿里全新会员计划──“88VIP”。

根据阿里巴巴官方的说法,“88VIP” 将成为阿里新零售生态、多重会员身份融为一体的“一卡通”,将饿了么、虾米音乐、优酷会员、天猫等平台会员专属身份融合,推出一个 88 元起的全年套餐计划。
表面:88VIP与京东Plus会员的异同
早在去年 8 月 8 日,阿里巴巴曾将旗下天猫、淘宝会员统一升级为“88 会员”,“淘气值”做为每个会员的“身份证”,帮助平台对不同分值的会员提供更多个性化服务。在此之前,阿里从未推出过大规模公开的会员服务。
非常有趣的是,这是阿里第一次开始重新重视会员体系,并开始做“全域”营销。
阿里能够得到转变,这一切都来源于其对手,京东推出的一项非常诱人的年费会员计划──京东 Plus 会员。
年费会员,这不是一个新鲜词。2006 年,亚马逊推出Prime 会员计划,仅需 99 美金,可以享受免费隔日达,外加免费数字影视、免费借阅 Kindle 电子书等福利,受到很多美国消费者的欢迎。

而京东紧随其后,在 2016 年推出京东 Plus 会员,最初仅需要 149 元/年,就可以轻松享受部分免运费、专属优惠券、专属客服等服务。而在今年,京东 Plus 会员加上了爱奇艺全年会员服务,调整至 299 元/年。
这一举措,让京东的活跃用户大涨,也让京东的核心从一个单纯的电商平台,变成“一家可以卖服务的公司”。

虽然,京东至今都未公布 Plus 会员收入和数量,但可以肯定的是,这个计划是非常成功的,这也是让京东 2016 财年实现盈利的根本因素。
很显然,阿里不会放过如此大好的机会。
与京东 Plus 专属会员不同的是,88VIP 将更加丰富,从吃喝玩乐到衣食住行,都可享受优惠。融合饿了么、优酷、淘票票、虾米音乐四个产品的会员服务,以及双十一等促销活动的折上折优惠,打造全面贯通阿里生态的年费会员服务。

相同的是全年会员的购买方式,不同的是专属的优惠程度,以及购买会员计划的价格。
说到价格,昨晚 PingWest品玩(微信号:wepingwest)发布了一条相关微博,在评论区中,有网友称已经购买,也有说“打扰了”。

从我角度来看,如果是 88 元购买这一年费计划的话,自然不错,但是这前提是你的淘宝账号“淘气值”达到 1000 以上,即 88 超级会员;而更多的非会员用户,还是须花费 888 元购买这“88VIP”。
非会员价格的购买力,可能对于普通用户来说,会弱一些。根据官方的计算,贯穿阿里全生态权益的“88VIP”价值近 2000 元。那这样看来,888 元也算是半价入手。
深度:推出年费会员计划的根本原因是“拉新留老”
有个数据非常有趣,尼尔森在 63 个国家超过 3 万名网民中调查发现,89% 受访的中国消费者认为会员奖励计划最吸引人的地方是能够覆盖全渠道(同时在线下门店、网站或 APP)使用积分和优惠价格,这一比例高于其他 63 个国家 81% 的平均水平,排名第一。
这其实是在说明,消费者都有“要划算”的心理,对于优惠到超出你预期的产品,一定会毫不犹豫购买。比如,麦当劳推出五元一个板烧鸡腿堡活动,仅便宜几块钱而已,一二线城市的消费者仍然会毫不犹豫排队抢购,更何况是可以省下几千元的年费会员。

而像京东、淘宝这样的电商平台,抓住消费者喜欢“划算”、“优惠”产品的心理,推出年费会员套餐计划,既能提升老用户的粘性和购买力,又可以拉动新用户购买会员服务。
因为电商的零售属性,我国网购用户群体已经趋向于饱和之势。“拉新留老”(拉动新用户,留住老用户)是所有电商平台必须要做的任务。不管是推出 88VIP,还是京东 Plus 会员,它的核心就是不断激活用户的购买力,并促使用户对平台形成较高的粘性。

所以,各家电商平台都拿出一部分有成本的增值服务资源给到用户,让用户在每次购物之后都能获得相应的权益,以此吸引用户在平台不断的产生交易,而这种交易很容易提升用户的忠诚度。
目前,阿里巴巴、京东、网易严选三家都已经推出了全年的会员计划。我们相信,未来会有更多互联网企业,不论是付费订阅的流媒体视频网站,还是线下零售卖场的会员店,通过会员制,积聚了大量忠实用户,促进更多的消费欲,让平台焕发新的活力。