1628大家再熟悉不过,特别是天微的TM1628,它是一种带键盘扫描接口的LED驱动控制专用电路,内部集成有MCU 数字接口、数据锁存器、LED 高压驱动、键盘扫描等电路。该产品性能优良,质量可靠、稳定性好、抗干扰能力强、。采用SOP28的封装形式。主要应用于VCR、VCD、DVD及家庭影院等产品的显示屏驱动。


主要特点
①采用CMOS工艺,工作电压范围5V左右;
②多种显示模式(10 段×7 位 ~ 13段×4 位);
③最大支持矩阵按键10×2 ;
④辉度调节电路(占空比 8级可调);
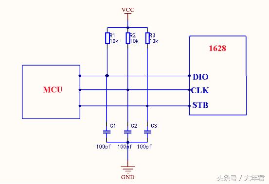
⑤串行接口(CLK,STB,DIO);
⑥ 振荡方式:内置RC振荡 ;
⑦ 内置上电复位电路 ;
⑧内置数据锁存电路 ;
⑨ 抗干扰能力强 ;
⑩ 封装:SOP28贴片封装。
| 符号 | 管脚名称 | 管脚号 | 说明 |
| NC | 空脚 | 1 | 内部无连线 |
| DIO | 数据输出输入 | 2 | 在时钟上升沿输入串行数据,从低位 开始。在时钟下降沿输出串行数据,从 低位开始。输出时为N管开漏输出 |
| CLK | 时钟输入 | 3 | 在上升沿读取串行数据,下降沿输出 数据 |
| STB | 片选输入 | 4 | 在下降沿初始化串行接口,随后等待 接收指令。STB为低后的第一个字节作 为指令,当处理指令时,当前其它处理 被终止。当STB为高时,CLK 被忽略 |
| K1~K2 | 键扫信号输入 | 5~6 | 输入该脚的数据在显示周期结束后被 锁存 |
| SGE1/KS1~ SEG10/KS10 | 输出(段) | 8~17 | 段输出(也用作键扫描输出),P管开 漏输出 |
| GRID1~GRID4 | 输出(位) | 27~26 24~23 | 位输出,N管开漏输出 |
| SEG12/DRID7 ~ SEG14/GRID5 | 输出(段/位) | 20~18 | 段/位复用输出,只能选段或位输出 |
| VDD | 逻辑电源 | 7、21 | 接电源正 |
| GND | 逻辑地 | 28、25、22 | 接系统地 |
值得注意的是:
1、数码管无论是共阳极还是共阴极的,SEG引脚只能接LED的阳极,GRID只能接LED的阴极,不可反接;
2、1628比较让人忽略的是它的按键复用功能,如果主IC引脚不够用的话可以用1628复用引脚。这里SEG1/KS1-SEG10/KS10是显示和按键扫描复用的。如图,显示需要D1亮,D2灭,需要让SEG1为“0”,SEG2为“1”状态,如果S1,S2同时被按下,相当于SEG1,SEG2被短路,这时D1,D2都被点亮,这样可以节约I/O口;

3、VDD、GND之间滤波电容在PCB板布线应尽量靠近TM1628芯片放置,加强滤波效果,同时加一个电解电容和瓷片电容来滤除高低频;

4、在DIO、CLK、STB串行口上下拉三个100pF电容,这样可以降低对通讯口的干扰,增强稳定性;同时加三个上拉电阻;
