01
迎泽区2023年小学入学工作实施方案
为依法保障适龄儿童接受义务教育的权利,规范招生行为,根据《中华人民共和国义务教育法》《未成年人保护法》《山西省教育厅关于做好2023年普通中小学招生入学工作的通知》及《太原市教育局关于做好2023年普通中小学招生入学工作的通知》等文件精神,结合我区实际,现就做好2023年小学适龄儿童入学工作制定本实施方案。
一、总体要求
坚持以国家和省市有关法律法规文件为依据,以推进义务教育均衡发展,办好每一所义务教育阶段学校为目标,进一步完善入学规则,规范入学秩序,加强入学管理,提升服务水平,依法实施义务教育阶段学校招生工作,更好地保障适龄儿童享有公平优质的教育。
二、工作原则
(一)相对就近、免试入学、统筹安排
凡年满六周岁适龄儿童少年依法进入实施义务教育的学校接受义务教育。区教育局根据全区公办学校的资源配置状况和适龄儿童的数量、学校分布、学校规模、交通状况等因素,科学划定学区范围,为每一名符合条件的适龄儿童提供义务教育小学学位,确保其按时入学接受义务教育。落实国家鼓励生育政策,缓解多孩家庭接送困难,在坚持划片招生、就近入学基本原则下,一孩非择校入学且在校就读的前提下,由监护人提出申请,二孩享受同类情况优先录取。
(二)精准做好控辍保学工作
落实控辍保学责任,做好失学辍学书面报告、联控联保和劝返复学工作。适龄儿童因身体状况需要延缓入学的,其父母或者其他法定监护人应当提出申请,报区教育局备案。不得以在家学习或参加社会培训机构的“国学班”、“私塾”、“读经班”等形式替代国家统一实施的义务教育。父母或者其他法定监护人无正当理由未送适龄儿童少年入学接受义务教育,情节严重的,依法追究其法律责任。
三、入学条件
(一)入学年龄
年满6周岁(2017年8月31日及之前出生)的适龄儿童。
(二)报名条件
1.本区户籍适龄儿童入学报名须提供:①父母(或其他法定监护人)及入学子女《居民户口簿》(本区适龄儿童户籍变更截止时间为2023年4月30日);②《房屋所有(产)权证》;③《出生医学证明》。
2.进城务工人员随迁子女入学报名须提供:①进城务工人员及其子女《居民户口簿》;②进城务工人员持有本区居住满一年的《居住证》(2022年4月30日前办理);③进城务工人员有效《劳动合同》及个人依法连续缴纳社会保险满一年的证明(2023年4月30日前连续缴纳12个月以上),或一年以上有效《营业执照》(2022年4月30日前办理);④随迁子女《出生医学证明》。
3.阳曲县、娄烦县原建档立卡经济困难家庭的在我区居住并务工的人员,其子女确需在我区小学入学的,入学报名时须提供:①《居民户口簿》;②在我区有合法稳定住所且居住满一年的证明材料(截止时间为2022年4月30日);③在我区有合法稳定职业且工作满一年的证明材料(截止时间为2022年4月30日);④子女《出生医学证明》;⑤已建档立卡的贫困家庭扶贫手册。
四、入学登记
2023年小学入学的本市户籍适龄儿童和符合条件的进城务工人员随迁子女,无论选择公办小学还是民办小学,均须在规定时间内进行网上登记。选择公办小学就读的适龄儿童,由区教育局根据政策分配学位。选*民择**办小学就读的适龄儿童只能选报一所民办小学,网上报名人数超过招生计划的,全部实行电脑随机派位录取。
(一)登记时间
2023年7月10日8:00--7月14日18:00
(二)登记方式
2023年全市小学入学全部实行网上登记。适龄儿童父母(或其他法定监护人)通过手机或电脑端实名注册小学入学登记账号后,即可进行入学登记。
1.手机端
公众号登录入口:关注“太原教育”微信公众号,点击“微服务——义务教育招生”,进入“太原市义务教育招生入学系统”,点击“我要上小学”。
APP登录入口:在“我的太原”APP中点击“义务教育招生”,进入“太原市义务教育招生入学系统”,点击“我要上小学”。
2.电脑端
太原市教育局网站:登录http://jyj.taiyuan.gov.cn,点击进入“太原市义务教育招生入学系统”后,点击“我要上小学”。
五、入学办法
2023年全区小学一年级入学采取网上入学登记、系统审核的方式进行(确需现场审核材料的,根据实际情况安排)。各小学要制定适龄儿童入学具体操作办法,上报区教育局审核后实施。
(一)公办小学
2023年继续实行小学房产地址“学位限定”,即自登记入学之年起,原则上同一套住宅6年内只能享有学区内小学1个学位(符合国家生育政策的除外)。2021年7月10日前已落户或已购买房产的直系子女入学原则上不受影响。2021年7月10日后新落户或新购房的,若以往六年内学位已经被使用的实施限定。“学位限定”的适龄儿童,由区教育局统筹安排到有空余学位的公办小学入学,不得择校。
1.“人户一致”适龄儿童入学
指户籍所在地(户主为直系亲属或适龄儿童本人)与实际居住地(直系亲属或适龄儿童本人房产证)一致的且符合入学条件的适龄儿童。
当报名人数未超过学区对口小学招生计划时,全部安排学区对口小学入学;当报名人数超过学区对口小学招生计划时,按适龄儿童户籍落户时间顺序安排入学。超出学区对口小学招生计划的和“学位限定”的适龄儿童,由区教育局统筹安排到有空余学位的公办小学入学,不得择校。
注:直系亲属系指相互之间有一脉相承血缘关系的上下各代亲属,即:父母与子女、祖父母与孙子女、外祖父母与外孙子女,且适龄儿童父母双方或一方与适龄儿童本人同在一个户口簿上。
2.“人户分离”及集体户适龄儿童入学
(1)区域内“人户分离”适龄儿童入学
户籍所在地与实际居住地都在本区域内,但户籍、住址分离的适龄儿童,原则上回户籍所在学区对口小学视学位情况进行安排,不得择校;若确需在实际居住处入学的,必须提供监护人本人有效房屋产权证,视学位情况安排入学,不得择校。
(2)跨区域“人户分离”适龄儿童入学
户籍所在地与实际居住地不在同一县级行政区域内的本市户籍适龄儿童,原则上应回户籍所在地县(市、区)学校入学。确需在实际居住地入学的,须提供监护人本人有效房屋产权证,由实际居住地的区教育局根据本区小学教育资源情况和本区适龄儿童入学分布情况统筹考虑,视学位情况安排入学,不得择校。
(3)集体户口适龄儿童入学
①户籍所在地为本区集体户的适龄儿童,确无住房的,监护人要提供在集体户所在单位工作的有效证明,由集体户户籍所对应学区小学视学位情况进行安排,若报名人数超出学校招生计划时,由区教育局统筹安排到有空余学位的公办小学入学,不得择校。
②户籍所在地为本区集体户但属于有房户,监护人需提供监护人本人有效房屋产权证,由实际居住地区教育局根据本区小学学位情况统筹安排,不得择校。
3.进城务工人员随迁子女入学
(1)各学校根据学位情况及随迁子女入学登记信息,依次有序接收。
(2)随迁子女人数超出学校招生计划时,区教育局将根据全区总体学位情况,统筹协调到有空余学位的小学入学,确保每一个符合条件的适龄随迁子女有一个公办小学学位,不得择校。
4.阳曲县、娄烦县贫困家庭子女入学
阳曲县、娄烦县已建档立卡的贫困家庭在迎泽区居住并务工的人员,其子女确需在居住地入学的,网上入学登记后,由区教育局根据实际情况统筹安排入学,不得择校。
5.其他情况适龄儿童入学
(1)依法保障残疾儿童接受义务教育,落实多部门协同联动的残疾儿童评估鉴定制度,落实“一人一案”,保障轻度残疾适龄儿童随班就读接受义务教育,对中、重度残疾儿童通过安排至特殊教育学校、实施送教上门服务等多种方式保障其接受义务教育。
(2)按规定落实烈士子女、符合条件的现役军人子女、高层次人才子女等优抚对象的教育优待照顾政策。
(3)关注脱贫家庭和低收入家庭儿童、留守儿童、困境儿童、事实无人抚养孤儿等特殊群体,做好组织入学工作。
(二)民办小学
1.民办小学招生纳入审批地统一管理,全部实行网上入学登记。报名人数未超过招生计划的,全部实行注册入学;报名人数超过招生计划的,全部实行电脑随机派位录取。选报民办小学的多胞胎子女可自愿选择是否进行*绑捆**摇号(关联派位)。区属民办义务教育学校电脑随机派位由区教育局统一组织。电脑随机派位要全程录像,邀请公证机构人员、纪检监察人员、人大代表、政协委员、新闻媒体代表和家长代表全程监督,派位结果及时向社会公开。
2.根据太原市教育局民办义务教育学校面向审批设立部门管辖区域招生的要求,迎泽区审批的民办学校在迎泽区行政区域内招生,且不得招收迎泽区行政区域以外户籍生源(不含符合条件的进城务工人员随迁子女)和未经网上入学登记的适龄儿童入学。
3.区属民办小学招生计划由区教育局根据核定的办学规模轨制和区域内适龄儿童小学入学需求数量,科学确定并向社会公布。各民办小学要严格按照教育行政部门确定的招生范围和招生计划进行招生,与公办学校同步招生。
4.凡已被民办小学录取且已签订协议的适龄儿童,区教育局不再为其安排公办小学学位。未被民办学校录取的本区户籍的学生,由区教育局根据学位空余情况统筹安排入学,不得择校。
5.已转公的公参民小学招生范围及办法保持不变。
六、公办小学招生工作流程
(一)公布入学登记办法
符合入学条件、需在本区小学就读的适龄儿童,均须由其父母(或其他法定监护人)在规定时间进行网上入学登记。区教育局和各小学将按照全市统一的时间和要求,通过网站、公众号发布、社区张贴等形式,向辖区内适龄儿童家长宣传本区小学入学工作具体方案办法、报名时间、需准备的各种材料等。
(二)组织入学登记
2023年全市小学入学登记时间为2023年7月10日8:00--7月14日18:00。为更好地服务家长,全区各学校均设立咨询电话,接受广大适龄儿童家长的咨询,做好宣传服务工作。
(三)进行资料审核
入学登记结束后,系统将对已登记适龄儿童的户籍、房产等信息进行比对。各小学校要充分树立服务意识,对符合录取条件的适龄儿童努力实现“入学跑零次”,对确需现场审核的要尽量实现“入学跑一次”。确需现场审核材料的,要采取分时段、分批次错峰预约等方式控制现场人数。
(四)有序安排入学
各小学依据资料审核情况制定本校招生办法报区教育局审批后,有序安排本学区适龄儿童入学。对超出学校计划的适龄儿童,由区教育局统筹安排入学。
(五)发放入学通知书
2023年8月5日,全市小学校统一发放小学入学通知书。各小学根据学校办学理念、办学特色自制富有个性化的入学通知书,小学入学通知书由校长签发。
(六)统一均衡编班
2023年8月26日上午进行全区小学一年级新生均衡编班。均衡编班原则是:统一办法,统一时间,学校组织,严格纪律。
(七)按时注册学籍
适龄儿童入学工作完成后,各小学应按照规定时间、规定要求、规定程序为小学新生办理学籍注册。要充分发挥全国“中小学生学籍信息管理系统”的作用,进一步加强学籍管理,严格实行“人籍一致、籍随人走”制度。
七、工作要求
(一)加强组织领导
各学校校长是学校招生工作第一责任人,要提高政治站位,将做好小学招生入学工作作为解决人民群众“急难愁盼”、助推“双减”政策落地见效、办好人民满意教育的重要举措,严密招生环节,规范操作流程,严格依据国家、省、市规定招生办学。区属各小学要严格按照课程标准零起点教学,小学一年级设置过渡性活动课程,注重做好幼小衔接,不得随意增减课时、改变难度、调整进度。任何学校不得超计划招生,坚决杜绝无计划、超范围招生行为。
(二)严肃招生纪律
区属各学校要严格执行教育部关于普通中小学招生入学工作的“十项严禁”规定和省、市招生纪律要求,畅通举报和申诉受理渠道,主动接受社会监督,及时纠正和严肃查处各种违规违纪招生行为。区教育局和区政府教育督导部门将采取“四不两直、双随机”等方式对全区义务教育学校招生入学工作进行督查。对违规违纪问题严肃追责问责,发现一起、查处一起、曝光一起。各学校要加强舆论引导,规范新闻报道,加强舆情跟踪研判,及时了解家长学生关切和社会反响的问题并及时做好回应;要加强风险评估,完善应急预案,健全应急机制,及时发现并妥善处理苗头性、倾向性问题,切实做好义务教育阶段招生入学工作,确保社会大局稳定。
(三)强化招生服务
各学校要进一步优化入学工作方案,为家长提供方便快捷的入学服务。要公布招生电话,设立招生接待室,安排专人接待解答群众咨询。要加大权威信息发布力度,扎实做好招生政策宣传解读工作。对符合录取条件的适龄儿童努力实现“入学跑零次”,对确需现场审核的要尽量实现“入学跑一次”。需现场审核材料的,要采取分时段、分批次错峰预约等方式控制现场人数。
(四)规范学籍管理
各学校要按照《山西省中小学生学籍管理办法实施细则(暂行)》要求,及时做好小学新生注册工作,确保招生计划、录取名单和学籍注册名单相统一。对超计划、无计划、违规跨区域招收的学生一律不得办理学籍注册。学校校长对学生“人籍一致”情况负有第一责任,要定期进行自检自查,规范管理。区教育局将加大学籍监管力度,严禁人籍分离、空挂学籍等问题。严禁民办义务教育学校无正当理由从公办学校掐尖招收转学生。
附件1:
教育部普通中小学招生入学工作“十项严禁”
1.严禁无计划、超计划组织招生,招生结束后,学校不得擅自招收已被其他学校录取的学生;2.严禁自行组织或与社会培训机构联合组织以选拔生源为目的的各类考试,或采用社会培训机构自行组织的各类考试结果;3.严禁提前组织招生,变相“掐尖”选生源;4.严禁公办学校与民办学校混合招生、混合编班;5.严禁以高额物质奖励、虚假宣传等不正当手段招揽生源;6.严禁任何学校收取或变相收取与入学挂钩的“捐资助学款”;7.严禁义务教育阶段学校以各类竞赛证书、学科竞赛成绩或考级证明等作为招生依据;8.严禁义务教育阶段学校设立任何名义的重点班、快慢班;9.严禁初高中学校对学生进行中高考成绩排名、宣传中高考状元和升学率,教育行政部门也不得对学校中高考情况进行排名,以及向学校提供非本校的中高考成绩数据;10.严禁出现人籍分离、空挂学籍、学籍造假等现象,不得为违规跨区域招收的学生和违规转学学生办理学籍转接。
附件2:
迎泽区2023年小学入学工作时间安排表
1. 7月8日,区教育局制定出台2023年小学入学工作实施方案。
2. 7月10日8:00—7月14日18:00,全市统一进行小学入学网上报名工作。
3. 7月17日—7月29日:区教育局和学校进行数据整理、审核、录取工作。
(1)7月17日:民办小学网上报名人数少于招生计划的学校,公布录取名单;网上报名人数超过招生计划的民办学校,进行电脑随机派位,并公布录取结果。
(2)7月18日—7月19日:民办学校为录取学生办理入学手续。
(3)7月20日—7月21日:教育局审核民办小学录取结果。
(4)7月22日—7月29日:教育局统筹安排民办学校未录取学生、审核各公办小学录取情况。
4. 8月5日:统一发放入学通知书。5. 8月26日:开展小学一年级新生均衡编班工作。
附件3:
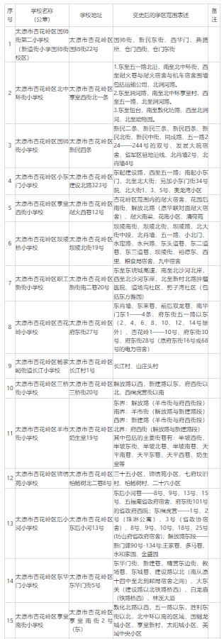
迎泽区2023年小学学区范围



太原市迎泽区教育局
2023年7月5日
02
杏花岭区2023年小学入学工作实施方案
为切实保障适龄儿童接受义务教育的权利,根据《中华人民共和国义务教育法》《未成年人保护法》等法律规定,《山西省教育厅关于做好2023年普通中小学招生入学工作的通知》《太原市教育局关于做好2023年普通中小学招生入学工作的通知》等文件精神,结合我区实际,制订2023年全区适龄儿童小学入学工作实施方案,请各小学遵照执行。
一、工作原则
(一)坚持免试就近入学原则。本市户籍适龄儿童原则上应在户籍所在地县(市、区)学校就近入学。按照“相对就近、免试入学”原则,统筹安排适龄儿童少年接受义务教育。
继续积极稳妥地实*房行**产地址“学位限定”。自2021年起,对适龄儿童入学登记的房产(户籍)地址及适龄儿童就读学校实施记录,自该地址用于登记入学之年起,原则上同一套住宅6年内只能享有学区内小学1个学位(符合国家生育政策的除外)。
(二)坚持入学全覆盖原则。凡年满六周岁适龄儿童少年依法进入实施义务教育的学校接受义务教育。区教育局根据适龄儿童人数、学校分布、学校规模、行政区划、交通状况等因素,科学划定服务片区范围。小学入学按划定的片区实行登记入学。将全区符合条件的所有适龄儿童纳入招生入学范围,为每一名适龄儿童提供义务教育公办学位,确保其接受义务教育。严禁各小学以考试、测试、面试等形式筛选生源。
二、工作体制
2023年杏花岭区小学入学工作根据全市统一部署,在上级领导和区教育局总体安排下,由各小学具体组织实施。各小学应遵照《杏花岭区教育局2023年小学入学工作实施方案》要求,结合实际制订本校招生工作具体方案报区教育局审核后施行。
三、入学条件
(一)凡年满6周岁(2017年8月31日及之前出生)的适龄儿童均须依法进入实施义务教育的学校接受义务教育。
适龄儿童确因身体状况需要延缓入学的,其父母(或其他法定监护人)应当向区教育局备案。
(二)本区户籍适龄儿童入学须提供:
1.父母(或其他法定监护人)及入学子女《居民户口簿》(本区户籍适龄儿童户籍变更截止时间为2023年4月30日);
2.《房屋所有(产)权证》;
3.《出生医学证明》。
(三)进城务工人员随迁子女入学须提供:
1.进城务工人员及其子女《居民户口簿》;
2.进城务工人员持有的本区满一年的《居住证》(2022年4月30日前办理);
3.进城务工人员有效《劳动合同》及个人依法连续缴纳社会保险满一年的证明(2023年4月30日前连续缴纳12个月以上),或一年以上有效《营业执照》(2022年4月30日前办理);
4.随迁子女《出生医学证明》。
(四)阳曲县、娄烦县原建档立卡家庭经济困难家庭在杏花岭区居住并务工的人员,其子女如需在本区小学入学的须提供:
1.在本区有合法稳定住所且居住满一年的证明材料(2022年4月30日前办理);
2.在本区有合法稳定职业且工作满一年的证明材料(2022年4月30日前办理);
3.《居民户口簿》;
4.子女《出生医学证明》;
5.原建档立卡的贫困家庭扶贫手册。
四、入学办法
2023年小学入学全部实行网上登记。符合入学条件、需在本区小学就读的适龄儿童,无论选择公办小学还是民办小学,均应由其父母(或其他法定监护人)通过手机或电脑端实名注册小学入学登记账号后,在规定时间进行网上登记。未选报民办小学的适龄儿童,系统将默认为选择公办小学。
选择公办小学就读的适龄儿童,由区教育局根据政策分配学位。选*民择**办小学就读的适龄儿童只能选报一所民办小学,网上报名人数超过招生计划的,全部实行电脑随机派位录取。选报民办小学的多胞胎子女可自愿选择是否进行*绑捆**摇号(关联派位)。
(一)公办小学
1.“户房一致”适龄儿童入学
户籍所在地(户主为直系亲属或适龄儿童本人)与房产所在地(直系亲属或适龄儿童本人房产证)一致的本区户籍适龄儿童入学:
(1)当登记报名人数未超过学区小学招生计划时,全部安排在学区小学入学。
(2)当登记报名人数超过学区小学招生计划时,按照适龄儿童户籍落户时间顺序安排入学。超出计划和“学位限定”的生源,由区教育局统筹安排,不得择校。
直系亲属系指相互之间有一脉相承的血缘关系的上下各代亲属,如父母与子女、祖父母与孙子女、外祖父母与外孙子女。
2.“户房分离”适龄儿童入学
(1)县域内户房分离:户籍与房产都在杏花岭区域内,但户籍、房产分离的适龄儿童,原则上回户籍所在地学区对口小学视学位情况进行安排,不得择校;确需在房产所在地入学的,须提供监护人或适龄儿童本人有效房产证明,视对应学区学位情况安排入学,不得择校。超出计划和“学位限定”的生源,由区教育局统筹安排,不得择校。
(2)跨县域户房分离:户籍与房产不在同一县级行政区域内的本市户籍适龄儿童,原则上应在户籍所在地县(市、区)学校就近入学。确需在房产所在地入学的,须提供监护人或适龄儿童本人有效房产证明,视对应学区学位情况安排入学,超出计划和“学位限定”的生源,由区教育局统筹安排,不得择校。
3.本区户籍集体户口适龄儿童入学
集体户口凭房产管理部门出具的房屋证明,视对应学区学位情况安排入学,超出计划的生源,由区教育局统筹安排,不得择校。
4.进城务工人员随迁子女入学
《居住证》属杏花岭区且符合入学条件的进城务工人员随迁子女,由区教育局统筹安排,不得择校。
区教育局将保障随迁子女在流入地接受义务教育作为优化营商环境的重要内容,认真落实“两为主、两纳入、以居住证为主要依据”的随迁子女义务教育入学政策。切实清理取消不合规的随迁子女入学证明资料,优化时限要求,保障符合条件的随迁子女在流入地平等接受义务教育。区教育局和各小学不得将随迁子女集中在个别学校、单独编班。随迁子女回户籍所在地就读义务教育学校的,当地教育行政部门应依法予以统筹安排。要严格审查随迁子女在流入地就读义务教育学校相关资质,防止无序择校。
5.其他情况适龄儿童入学
(1)依法保障残疾儿童少年接受义务教育,落实多部门协同联动的残疾儿童评估鉴定制度,做好“一人一案”教育安置工作,保障轻度残疾适龄儿童随班就读接受义务教育,对中、重度残疾儿童通过安排至特殊教育学校、实施送教上门服务,多种方式保障其接受义务教育。适龄残疾儿童少年因身体原因无法到校接受义务教育的,家长或其他法定监护人不得擅自决定是否接受义务教育及具体方式,应当向所属县(市、区)教育局提出申请,县(市、区)教育局可委托残疾人教育专家委员会对其身体状况、接受教育和适应学校学习生活的能力进行评估,确定适合其身心特点的教育安置方式。任何小学不得拒收具备随班就读条件的适龄残疾儿童入学。全区残疾儿童少年义务教育随班就读工作按照市教育局、市财政局、市卫计委、市残联等四部门联合印发的《太原市残疾儿童少年义务教育随班就读工作实施方案》(并教基字〔2016〕3号)文件执行。
(2)阳曲县、娄烦县原建档立卡家庭经济困难家庭在本区居住并务工的人员,其子女如需在居住地入学的,由区教育局统筹安排,不得择校。各小学要重点关注脱贫家庭和低收入家庭儿童少年、留守儿童、困境儿童、事实无人抚养孤儿等特殊群体学生,做好组织入学工作。
(3)按规定落实好烈士子女、现役军人子女、高层次人才子女及其他各类符合政策规定优抚对象的教育优待政策。
(4)小学阶段国际学生在我区实际居住的,可到区教育局登记,由区教育局按照相对就近入学原则,统筹安排到就近区域内具有招收国际学生资格的学校就读。严禁义务教育学校以“国际部”“国际课程班”“境外班”等名义招生。
(5)为了落实国家鼓励生育政策,缓解多孩家庭接送困难,按照自愿申请、严格审核、稳妥推进的原则,在坚持划片招生基本政策,符合学区入学条件前提下,小学阶段在读多孩子女监护人可自愿申请公办小学同校就读,区教育局将视对应学校学位空余情况统筹安排入学,减轻家长接送的负担。
(二)民办小学
1.各民办小学招生纳入审批地统一管理,与公办学校同步招生。各民办小学主要面向审批设立部门管辖区域招生,不得招收太原市行政区域以外户籍学生(不含符合条件的进城务工人员随迁子女)和未经网上报名的适龄儿童少年入学。已转公的公参民学校招生办法保持不变。
2.各民办小学招生全部实行网上报名。在全市统一时间内,登录“太原市义务教育招生入学系统”进行报名。报名人数未超过招生计划的,全部实行注册入学;报名人数超过招生计划的,全部实行电脑随机派位录取。多胞胎子女实行*绑捆**摇号,家长可自愿选择。
3.属地民办小学电脑随机派位由区教育局统一组织,各民办小学不得自行组织。电脑随机派位要全程录像,邀请公证机构人员、纪检监察人员、人大代表、政协委员、新闻媒体代表和学生家长代表全程监督,派位结果及时向社会公开。
4.凡已被民办小学录取且已签订协议的适龄儿童,区教育局不再为其安排公办小学学位。参与摇号未被民办小学录取的适龄儿童,属杏花岭区户籍的,由区教育局结合公办学校学位空余情况,统筹安排,不得择校。
五、入学流程
(一)政策宣传
2023年7月9日,按照全区的统一时间和要求,各小学通过公众号或网站发布,同时在社区和学校门口张贴《招生简章》等形式,告知辖区内适龄儿童家长报名时间、报名方式、填报内容等。要设立接待室,公布咨询电话,接受广大适龄儿童家长的咨询。
(二)小学入学登记
1.全区小学入学登记时间为2023年7月10日8:00—7月14日18:00。
2.2023年全区小学入学全部实行网上登记。适龄儿童父母(或其他法定监护人)通过手机或电脑端实名注册小学入学登记账号后,即可进行入学登记。
(1)手机端
公众号登录入口:关注“太原教育”微信公众号,点击“微服务——义务教育招生”,进入“太原市义务教育招生入学系统”,点击“我要上小学”。
APP登录入口:在“我的太原”APP中点击“义务教育招生”,进入“太原市义务教育招生入学系统”,点击“我要上小学”。
(2)电脑端
太原市教育局网站:登录http://jyj.taiyuan.gov.cn,点击进入“太原市义务教育招生入学系统”后,点击“我要上小学”。。
3.有关情况说明
(1)小学入学登记须适龄儿童父母(或其他法定监护人)进行注册并填报信息,注册手机会在后期收到审核、录取等通知。
(2)适龄儿童个人的关键信息,比如:姓名、身份证号、户籍、住址等要真实有效。系统将对已登记适龄儿童的户籍、房产等信息进行比对。
(3)信息提交后,注册人可在小学入学登记期间随时修改相关信息,但入学登记时间截止后将无法进行修改。
(4)在我区实际居住且有入学需求的港澳台、外籍适龄儿童,无需进行网上登记,家长可直接向区教育局咨询相关政策。
(5)小学入学登记期间,网上登记时间先后与能否入学无关,家长可以错时错峰进行入学登记。每位新生入学只能申请登记一次,重复申请无效。
(6)在全区小学入学网上登记工作期间,各小学招生人员,在学校做好接待咨询和技术指导等相关工作。因特殊情况,无法自行进行入学登记的,学生家长或其他法定监护人可携带相关证件和材料到附近小学,请工作人员协助进行入学登记。生源较少的偏远农村小学,各联校要在联校或适当地点设咨询帮助工作点,帮助操作困难的家长进行入学登记。
(三)信息审核
1.各小学成立“小学入学工作领导组”,对本校小学入学工作全程管理。
2.小学入学登记结束后,通过网上审核,各小学将适时向符合录取条件的适龄儿童注册人发送入学通知。需现场审核资料的,不必到学校排号,注册人将收到学校发出的预约审核通知,请家长携带有关材料在预约时间内到相应地点进行现场审核。
3.各小学要充分树立服务意识,对符合录取条件的适龄儿童努力实现“入学跑零次”,对确需现场审核的要尽量实现“入学跑一次”。需现场审核材料的,要采取分时段、分批次错峰预约等方式控制现场人数。
(四)监督检查
1.区教育局成立专门机构,对各学校小学入学工作进行监督检查。
2.对发现的问题及时要求整改,并做好监督检查工作的记载、备案等工作。
(五)发放入学通知书
适龄儿童家长根据区教育局的统一安排,在2023年8月5日由对应的小学发放入学通知书。小学入学通知书由校长签发。任何学校和个人不得随意提前发放入学通知书。
(六)均衡编班
2023年8月26日进行全区小学一年级新生均衡编班。统一办法,学校组织,全程录像,严格纪律。届时各小学可邀请人大代表或政协委员或家长代表,现场参加均衡编班工作。
六、工作要求
(一)加强组织领导
各小学要提高政治站位,将普通中小学招生入学工作作为解决人民群众“急难愁盼”、构建高质量教育体系、助推“双减”政策落地见效、规范民办义务教育、办好人民满意教育的重要举措,加强组织领导和工作统筹,抓紧研究各小学招生入学工作方案,进一步提高招生入学工作的科学化、制度化、规范化水平,健全公平入学长效机制,维护良好教育生态和社会稳定。义务教育阶段实行均衡编班,严防产生新的大班额。要建立健全招生入学工作应急协调机制,加强招生入学风险研判,及时发现并妥善处置突发事件。
(二)优质资源配置
区教育局将深入推进义务教育优质均衡发展,深化办学模式改革,支持公办优质学校通过区域内、跨区域、跨行政层级和跨学段等多种集团化办学形式帮扶薄弱校,整体提升城乡学校教育质量和办学水平;坚持教育公益属性,压实主体责任,巩固规范民办义务教育成果,办好办强公办义务教育学校,进一步规范招生秩序,更好地保障适龄儿童享有公平优质的基础教育。
(三)建立学位预警
区教育局和各小学将根据新型城镇化发展和学龄儿童数量变化趋势,加强区域内中小学整体规划,健全常住人口学龄儿童摸底调查制度和学位预警制度,加强生源分布情况分析,科学精准测算区域内学位供给,对学位供给紧张的地区综合采取有力措施,因地制宜、因校施策,为更好保障适龄儿童少年接受教育创造条件。
(四)做好控辍保学
区教育局和各小学要健全控辍保学长效机制,强化对区域内适龄儿童行政督促入学制度,认真落实政府、有关部门及学校共同参与的控辍保*联学**控联保责任机制,完善“一校一案”控辍保学工作方案,健全人口大数据比对机制,精准摸排所有适龄儿童少年流向,及时掌握学生学籍状态,纳入台账动态管理,推进控辍保学从动态清零转向常态清零,严防学生无正当理由长期请假造成事实辍学,确保应入尽入。区教育局将认真排查并严厉查处社会培训机构以“国学班”“读经班”“私塾”等形式替代义务教育的非法办学行为。适龄儿童少年因身体状况需要延缓入学或者休学的,其父母或者其他法定监护人应当提出申请,报区教育局备案。父母或者其他法定监护人无正当理由未送适龄儿童少年入学接受义务教育或造成辍学,情节严重或构成犯罪的,依法追究法律责任。
(五)明确落实责任
1.区教育局将严格履行法定责任,认真组织做好本地区小学入学的各环节工作,切实加强领导,全面实行阳光招生。
2.各小学要加强工作统筹,抓紧研究制定本校小学招生入学工作方案。
3.各小学和校长分别是全区招生工作的责任单位和责任人,对于非本学区的家长本着“首问负责”的原则,坚持“群众少跑腿”的服务准则,对所有咨询报名的家长负责接待解释工作。
4.各小学是小学新生入学工作的主要实施者,要建立健全招生工作管理责任制,责任到人,层层落实,做好招生前培训等准备工作,安排专人负责招生咨询和对学校的宣传工作。
5.校长是本校招生工作的第一责任人,负责统一领导、协调学校的招生工作,要成立由校长负责的“小学入学资格审查组”,抽调工作经验丰富人员,严格履行职责、落实工作要求、遵守工作纪律,确保小学入学工作顺利进行。
6.各小学在招生工作中制度要明确,各小学完成新生招生后,要上报区教育局新生花名册和学位情况。
(六)严格学籍管理
区教育局和各小学将按照《山西省中小学生学籍管理办法实施细则(暂行)》要求,加强中小学学籍管理和监控,及时做好小学新生注册工作。确保招生计划、录取名单和学籍注册名单相统一。要在全国中小学生学籍信息系统中设置招生计划,确保招生计划刚性执行。对超计划、无计划、违规跨区域招收的学生和违规转学学生一律不得办理学籍注册和转接。招生结束后,对未及时到录取学校报到的义务教育阶段学生,按疑似辍学处理。学校校长对学生“人籍一致”情况负有第一责任,要定期进行自检自查,规范管理。
(七)规范信息采集
严格落实义务教育入学报名登记制度,按照材料非必要不提供、信息非必要不采集原则,提前明确、广泛宣传报名登记所需材料、报名时间和办理方式。继续推进小学入学“最多跑一次”改革,依托“太原市义务教育招生入学系统”,推进户籍、房产、社保等入学相关信息共享,实现适龄儿童入学从信息登记到录取全流程网上办理,对符合入学条件的适龄儿童实现“入学跑零次”,对确需现场审核的要尽量实现“最多跑一次”,切实提升教育服务水平。
(八)加强宣传引导
各小学要将普通中小学招生入学相关信息作为政务公开的重要内容,及时主动向社会公开招生方案、招生范围、入学条件、咨询方式等,加大权威信息发布力度,加强对主要政策和群众关注热点问题的解读工作,引导家长形成合理就学预期。要加大对常见违规招生行为的预警,对轻信他人、许诺入学、违规超计划、无计划招生以及未经招生部门正规途径擅自招生的典型案例和严重后果加大宣传力度,帮助家长和学生提高警惕,防止上当受骗。发现有各种违规招生行为的,要及时向有关部门举报。要加强舆论引导,规范新闻报道,及时发现并妥善处理苗头性、倾向性问题,有效化解风险隐患,切实做好中小学招生入学工作。
(九)严肃执纪问责
各小学要严格执行教育部关于普通中小学招生入学工作的“十项严禁”规定和省、市招生纪律要求,严格落实《太原市教育局关于进一步规范中小学招生工作的通知》(并教基〔2022〕9号)。区教育局将加大属地民办义务教育招生工作监管力度,健全违规招生查处和责任追究机制,畅通举报和申诉受理渠道,主动接受社会监督,严肃查处违法违规招生行为,确保中小学招生工作规范实施、公开透明、公平公正、秩序良好。充分发挥*党**组织参与决策和监督机制作用,派驻民办学校*党**组织书记要加强对派驻民办学校招生全过程的监督,进一步规范民办学校招生行为。严禁义务教育学校以各类竞赛证书、学科竞赛成绩或考级证明等作为招生依据。民办学校的招生简章和广告,应当按照《中华人民共和国民办教育促进法》报管辖机关备案,严禁学校虚假宣传。市、区教育局和教育督导部门将采取“四不两直、双随机”等方式对全区中小学校招生入学工作进行督查。对违反“十项严禁”规定的,发现一起、查处一起、曝光一起,并依据《教育督导问责办法》,严肃追责问责。
附件1:教育部普通中小学招生入学工作“十项严禁”
1.严禁无计划、超计划组织招生,招生结束后,学校不得擅自招收已被其他学校录取的学生;
2.严禁自行组织或与社会培训机构联合组织以选拔生源为目的的各类考试,或采用社会培训机构自行组织的各类考试结果;
3.严禁提前组织招生,变相“掐尖”选生源;
4.严禁公办学校与民办学校混合招生、混合编班;
5.严禁以高额物质奖励、虚假宣传等不正当手段招揽生源;
6.严禁任何学校收取或变相收取与入学挂钩的“捐资助学款”;
7.严禁义务教育阶段学校以各类竞赛证书、学科竞赛成绩或考级证明等作为招生依据;
8.严禁义务教育阶段学校设立任何名义的重点班、快慢班;
9.严禁初高中学校对学生进行中高考成绩排名、宣传中高考状元和升学率,教育行政部门也不得对学校中高考情况进行排名,以及向学校提供非本校的中高考成绩数据;
10.严禁出现人籍分离、空挂学籍、学籍造假等现象,不得为违规跨区域招收的学生和违规转学学生办理学籍转接。
附件2:2023年太原市杏花岭区小学入学工作时间表
一、7月5日前:区教育局出台《杏花岭区教育局2023年小学入学工作实施方案》、各小学招生计划等,并上报市教育局审核备案。
二、7月8日:区教育局招生方案挂网。
三、7月9日前:各小学通过公众号或网站发布,同时在社区和学校门口张贴《招生简章》等形式,告知辖区内适龄儿童家长报名时间、报名方式、填报内容等。上报本校招生工作具体方案。
四、7月10日8:00—7月14日18:00:全区统一进行小学入学网上信息登记。
五、7月15日—7月16日:区教育局对接市教育局进行数据整理。
六、7月17日—7月29日:区教育局和学校进行数据审核、录取工作。
1.7月17日:民办小学报名人数小于招生计划的学校公布录取名单;区教育局组织网上报名人数超过招生计划的民办小学电脑随机派位,并公布录取结果。
2.7月18日—7月19日:民办小学为录取学生办理入学手续。
3.7月20日—7月21日:区教育局审核民办小学录取结果。
4.7月22日—7月29日:区教育局统筹安排民办学校未录取学生、审核各公办小学拟录取情况。
七、8月1日—8月4日:区教育局组织督查组进行专项督查。
八、8月5日:全区统一发放入学通知书。
九、8月26日:开展全区小学一年级新生均衡编班工作。
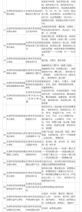
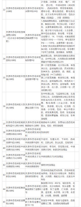
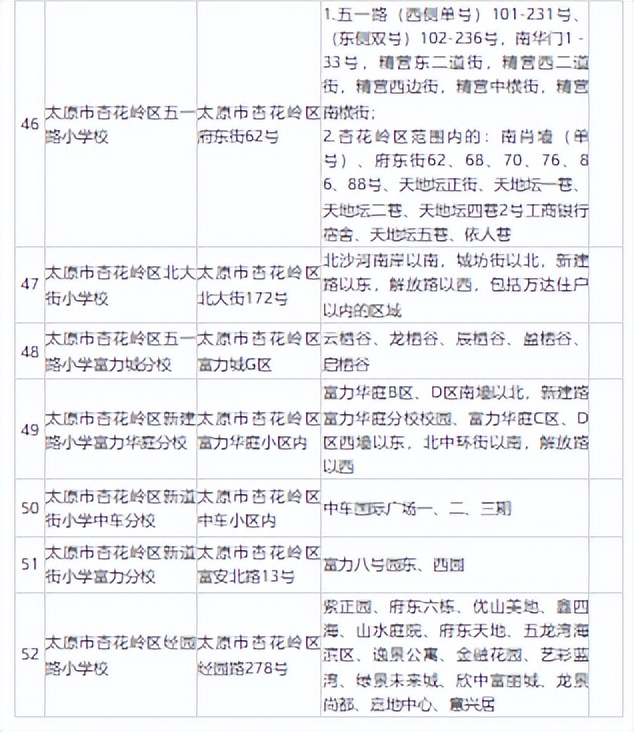
杏花岭区2023年小学入学学区划分汇总表




03
小店区关于进一步明确全区小学学区的通知
关于进一步明确全区小学学区的通知
各街道(乡镇)中心校、直属小学,各省市属小学:
为切实保障适龄儿童接受义务教育的权利,根据太原市教育局《关于做好2023年普通中小学招生入学工作的通知》(并教基〔2023〕4号)文件精神,遵循尊重历史,注重衔接,按照户籍所在地与实际居住地一致的原则,划定全区公办小学校学区范围。学区划分实行动态管理,区教育局可根据当年各小学招生计划和学区内适龄儿童数量及分布等情况进行适当调整。
一、直属小学
1.大营盘小学
东起并州路,南至并州南路西一巷---体育路---王村南街---长治路---寇庄北街,西至平阳路,北到南内环街,包括并州南路西一巷路南的铜厂宿舍居民子女(不含王村社区居民子女,寇庄北街---王村南街之间长治路路东的居民子女)
2.沙河街小学
东起建设南路,南至狄村南街,西至并州路,北到南内环街,包括狄村南街路南的居民子女(不含美印厂居民子女)
3.建南小学
东南与迎泽区交界,西至建设路,北到南十方街
4.长治路小学
东起体育路,南至亲贤北街---平阳路---平阳西二巷,西至滨河东路,北到南内环街---平阳路---寇庄北街---长治路---王村南街(包括王村社区居民子女、包括寇庄北街―王村南街之间长治路路东的居民子女)
5.育英小学(原水工学校)
东起体育路,南至长风街,西至平阳路,北到亲贤北街(不含卫华住宅小区)
6.太航学校
太航仪表厂区域(包括所开发的住宅楼或小区)
7.卫华小学
卫华住宅小区
8.太原市第四实验小学
东起长治路,南至学府街,西至滨河东路,北到长风街(包括亲贤社区、杨家堡社区居民子女)
9.小店区第三实验小学
华宇绿洲小区
小店区第三实验小学南站校区(太原市第四实验小学万科城校区)
万科城小区
10.八一小学
东起建设南路,南至坞城北街(包括坞城北街路南的居民子女)---军民路---八一街,西至体育路,北到并南西一巷---并州路---狄村南街,包括美印厂居民子女、坞城社区居民子女(不含太航仪表厂区域、并州南路西一巷以南铜厂宿舍居民子女、狄村南街路南的居民子女)
八一小学平阳校区
东起平阳路,南至长风街,西至滨河东路,北到平阳西二巷
东起体育路,南至八一街,西至长治路,北到长风街(不含亲贤社区居民子女)
八一小学晋阳校区
世纪明珠小区
八一小学龙城校区
龙城 2011 小区
八一小学滨河东路校区
绿地小区(包括加节社区居民子女)
八一小学晋阳公园校区
光信晋阳嘉园小区
11.九一小学
东起太榆路,南至学府街,西到长治路,北到八一街---军民路---坞城北街(不含坞城路东铁三局区域、坞城社区居民子女、坞城北街路南的居民子女)
九一小学体育路校区
恒大华府小区、恒大翡翠华庭小区、恒大江湾小区、恒大御府小区、恒大悦府一期小区
九一小学建设路校区
中正锦城小区
九一小学南中环校区
保利东郡小区(包括北张社区居民子女)
九一小学东中环校区(山西师范大学附属小学)
富力金禧城小区(包括龙堡社区居民子女)
12.五十一中学府校区小学部
东起太榆路,南至南中环街,西至坞城路,北到学府街(包括坞城路东铁三局区域)
13.学府街学校
东起体育路,南至南中环,西至滨河东路,北到学府街(不含华宇绿洲小区、大马社区居民子女)
14.师范街小学
东起坞城南路,南至晋阳街,西至体育南路,北到学府街(不含坞城社区居民子女、北张社区居民子女、保利东郡小区)
15.晋阳街小学
东起太榆路,南至规划路(金色丽城小区以北、保利茉莉公馆以南),西至坞城南路,北到南中环街(不含光信晋阳嘉园小区)
16.北营小学
东起北营社区回迁小区---香颂小区东界,南至中心街,西至太榆路,北到南中环街及南中环街东延(包括北营社区居民子女)
东起东山过境高速路,西南至太榆路,西至中心街,北至黄陵街道和北营街道农村地区(包括黄陵街道郑村社区、窑子上社区、北营街道西峰社区、道把社区居民子女)
17.育杰小学
东与南坪头社区---道把社区交界,南至南中环街及南中环街东延,西至太榆路,北到龙堡街---迎泽区交界,包括许东社区、原联合办学厂企子弟:液压机、灯泡厂、原九二联校招生范围(不含紫藤苑小区、怡海花园小区、东润国际小区、万科城小区、富力金禧城小区)
18.实验小学
东与经济区交界,南至昌盛街,西与晋源区交界,北到汾东北路西一巷---电子街(包括在畜牧研究所居住的单位职工子女、红寺社区居民子女,该范围内的小店社区居民子女)(不含恒大绿洲小区、军益苑小区、综改区地界)
实验小学许坦校区
许坦东街东润国际小区
19.育才小学
东起真武路,南至正阳街,西与晋源区交界,北到昌盛街(包括巩家堡社区、宋环社区及该范围内的小店社区居民子女)(不含李家庄社区、综改区地界)
20.恒大小学(东校区)
恒大绿洲东区
恒大小学(西校区)
恒大绿洲西区、恒大未来城小区
21.正阳街小学
阳光揽胜小区
22.山大附小
山西大学(本单位职工子女、孙子女或外孙子女,包括许西社区居民子女)
23.太原师范学院附属小学
太原师范学院(本单位职工子女、孙子女或外孙子女)
24.太原市第三实验中学(小学部)
东起坞城南路,南至龙城大街,西至体育路,北到晋阳街(包括西吴社区居民子女、不含世纪明珠小区、恒大御府小区)
太原市第三实验中学民航校区
山西省民航机场集团(职工子女)
25.小店区第二实验小学(太原市第三实验小学龙城校区)
首开国风琅樾和首开国风上观两个小区
26.太原二中小学部
东起太榆路(与荣军南街东延交界),南与荣军南街---荣军南街东延与太榆路交界,西至庄儿西路,北到规划路(金色丽城小区以北、保利茉莉公馆以南,规划中)
27.九一实验学校
城西社区、南黑窑社区、南畔社区、鸿洋社区、龙飞社区、下庄社区、圪塔营社区、化章堡社区、杨庄社区居民子女。
东起马练营路,南至龙盛街,西至原小店区与综改区交界,北至太原环城高速公路南上述区域内唐明派出所居民的适龄儿童和入区规上企业职工适龄子女。
九一实验学校唐槐校区
东起马练营路,南至16号线,西至原小店区与综改区交界,北至化章街上述区域内唐明派出所、教育园区派出所居民的适龄儿童和入区规上企业职工适龄子女。
唐明派出所和教育园区派出所集体户籍适龄儿童。
28.小店区汾东小学(山大附小汾东校区)
范家堡城改项目小区住宅业主子女(中央公园A区、恒大翡翠华庭小区除外)
29.小店区三中正阳校区
东与西温庄交界,南至化章街,西至真武路,北至昌盛街---龙盛街
二、街道(乡镇)中心校
1.小店街道中心校
贾家寨小学(育才小学教育集团文津小学)学区:贾家寨社区、杜家寨社区
李家庄小学(育才小学教育集团文海小学)学区:李家庄社区
大村小学(育才小学教育集团文源小学)学区:大村社区
警民小学(育才小学教育集团文汇小学)学区:西桥社区、东桥社区、*家堡温**社区(不含阳光揽胜小区)
孙家寨小学(育才小学教育集团文涛小学)学区:孙家寨村
2.刘家堡乡中心校
王吴小学学区:王吴村
南马小学学区:南马村
洛阳小学学区:洛阳村
西里解小学学区:西里解村
东里解小学学区:东里解村
石沟小学学区:石沟村
刘家堡小学学区:刘家堡村、河滩村、东柳林村
西柳林小学学区:西柳林村
监军庄小学学区:监军庄村
西草寨小学学区:西草寨村、东草寨村
3.北格镇中心校
北格小学学区:北格村、西北格村
南格小学学区:南格村
张花小学学区:张花村
张花营小学学区:张花营村
三贤小学学区:三贤村
同过小学学区:同过村
梁家庄小学学区:梁家庄村
流涧小学学区:流涧村
东蒲小学学区:东蒲村
西蒲小学学区:西蒲村、南蒲村
代家堡小学学区:大代村、小代村
小北格小学学区:小北格村
侯家寨小学学区:侯家寨村
辛村小学学区:辛村
郜村小学学区:郜村
4.西温庄乡中心校
武宿小学学区:武宿社区、寺庄村
西温庄小学学区:西温庄社区、高中社区、后所营社区、田庄社区、北王名村、南王名村、东温庄社区
薛店小学学区:薛店社区、西攒社区、横河社区
西贾小学学区:西贾社区
5.黄陵街道中心校
黄陵小学学区:黄陵社区、新庄社区、北畔社区、小吴社区、马练营社区,以及龙城大街以南上述社区原集体土地地界范围(不含龙城2011小区),龙城街道新营社区
东峰小学学区:东峰社区、五龙沟村、北营街道岗头社区
大吴小学学区:大吴社区;东起小吴路,南至龙城大街,西至坞城南路,北到荣军北街(不含小吴社区)
6.龙城街道教育管理服务中心
东与黄陵街道中心校管辖区域交界,南至汾东北路西一巷---电子街,西至滨河东路,北至龙城大街,含军益苑小区(不含首开国风琅樾和首开国风上观两个小区、加节社区、绿地小区)由龙城街道教育管理服务中心统筹安排。
7.北营街道中心校
南坪头小学(实验小学教育集团五龙一小)学区:西家洼村、南坪头社区(包括紫藤苑小区、怡海花园小区)
黑驼小学(实验小学教育集团五龙二小)学区:黑驼社区、老峰社区
许西社区居民子女入学渠道为山大附小
8.平阳路街道中心校
大马小学学区:大马社区
小马小学学区:小马社区;东起平阳路,南至龙城大街,西至滨河东路,北到南中环街
殷家堡小学学区:殷家堡社区;东起体育路,南至龙城大街,西至平阳路,北到南中环街(不含恒大华府小区)
注:村改居社区居民子女特指原为小店区农村户籍,经过撤村改居的原住村民的子女。
来源:小店教育
04
万柏林区教育局
关于2023年小学入学工作的实施办法
为进一步规范小学招生入学工作,根据《山西省教育厅关于做好2023年普通中小学招生入学工作的通知》和《太原市教育局关于做好2023年普通中小学招生入学工作的通知》(并教基〔2023〕4号)等文件要求,结合我区实际,制定2023年全区适龄儿童小学入学工作实施办法。
一、工作原则
(一)免试就近入学全覆盖原则凡年满六周岁适龄儿童依法进入实施义务教育的学校接受义务教育。坚持相对就近,按划定的片区实行登记入学。为每一名适龄儿童提供义务教育公办学位,确保其按时入学接受义务教育。落实国家鼓励生育政策,缓解多孩家庭接送困难,按照自愿申请、严格审核、稳妥推进的原则,探索多孩家庭子女入学就读政策,即是在坚持划片招生就近入学基本原则、一孩非择校入学且在读的前提下,由其监护人提出申请,二孩享受同类情况优先录取;也可根据家长意愿和学位情况,安排一孩转学至二孩所在校就读,减轻家长接送的负担。
(二)保障符合条件的随迁子女平等接受义务教育的原则。认真落实“两为主、两纳入、以居住证为主要依据”的随迁子女义务教育入学政策。将保障随迁子女在流入地接受义务教育作为优化营商环境的重要内容,切实清理取消不合规的随迁子女入学证明资料,不得将随迁子女集中在个别学校、单独编班。要严格审查随迁子女在流入地就读义务教育学校相关资质,防止无序择校。
(三)优化信息采集流程的原则。严格落实义务教育入学报名登记制度,按照材料非必要不提供、信息非必要不采集原则,提前明确、广泛宣传报名登记所需材料、报名时间和办理方式。继续推进小学入学“最多跑一次”改革,依托“太原市义务教育招生入学系统”,通过户籍、房产、社保等入学相关信息共享,实现适龄儿童入学从信息登记到录取全流程网上办理,对符合入学条件的适龄儿童实现“入学跑零次”,对确需现场审核的要尽量实现“最多跑一次”,切实提升我区教育服务水平。
(四)义务教育学校零起点入学原则严禁任何部门、义务教育学校和机构以考试、测试、面试等形式筛选生源。严格义务教育阶段零起点入学,注重做好幼小衔接原则。
二、工作体制
(一)区教育局:制定万柏林区小学适龄儿童入学工作实施办法,健全常住人口学龄儿童摸底调查制度,科学划分各小学学区范围,监管各小学按照规定做好小学适龄儿童入学工作,确保本辖区适龄儿童及符合条件的进城务工人员随迁子女入学接受义务教育。
(二)各小学校:制定本学校2023年小学入学工作方案,按照有关规定和程序具体组织好小学适龄儿童入学工作,并接受市、区教育行政部门的督查。三、招生入学办法区教育局按照尊重历史,注重衔接,适龄儿童户籍所在地与实际居住地相一致的原则,根据适龄儿童人数、学校分布、学校规模、交通状况等因素,科学划定每所学校招生片区。适龄儿童按照划定的片区实行登记入学。
具体入学办法如下:
(一)本市“人户一致”适龄儿童入学户籍所在地(户主为直系亲属或适龄儿童本人)与实际居住地(直系亲属或适龄儿童本人房产证)一致的本市户籍适龄儿童,登记报名人数少于招生计划时,全部安排在学区小学入学;登记报名人数超过招生计划时,由学校根据自己的学位情况制定办法,排序入学;超过学区小学招生计划未能在学区小学入学的,由区教育局统筹安排入学,不得择校。直系亲属系指相互之间有一脉相承的血缘关系的上下各代亲属,如父母与子女、祖父母与孙子女、外祖父母与外孙子女。继续实*房行**产地址“学位限定”,对适龄儿童入学登记的房产地址及适龄儿童就读学校实施记录,自该地址用于登记入学之年起,原则上同一套住宅6年内只能享有1个学位(符合国家生育政策的除外)。登记入学的一年级新生使用过的住宅信息将被锁定,学生在读6年期间,该住宅不能再安排学位,如果使用祖父母、外祖父母名下的住宅,该住宅只能用于其一个子女家庭的孩子享有学位。
(二)“人户分离”(含集体户)适龄儿童入学本市人户分离(含集体户)的适龄儿童,确需在实际居住地入学的,由区教育局根据本地区小学教育资源情况统筹安排入学,但不得择校。
(三)改造中城中村居民子女入学城中村*迁拆**改造,造成居民居住地相对不稳定,根据目前的特殊情况,城中村的适龄儿童根据户籍所在村,结合各村改造的实际情况进行具体安排,随着城中村改造进程的变化,其它城中村遇到具体问题,由区教育局小学入学仲裁组统筹解决。各城中村学校学区保留不变,待城中村*迁拆**改造任务完成,适龄儿童回迁后再做调整。
(四)进城务工人员随迁子女入学办法符合条件的进城务工人员随迁子女,区教育局根据其数量、入学条件、居住范围等统筹安排进城务工人员随迁子女入学,但不得择校。根据进城务工人员居住证住址,划分9个学区,具体如下:

接收小学根据学位情况制定进城务工人员随迁子女入学具体办法。超过学区小学招生计划未能在学区小学入学的进城务工人员随迁子女,由区教育局根据本地区小学教育资源情况统筹安排入学,但不得择校。
(七)已转公的原民办小学招生
1.招生范围
已转公的原民办小学,过渡期内招生办法不变,面向万柏林区招生,且不得招收太原市行政区域以外户籍学生(不含符合条件的进城务工人员随迁子女)和未经网上报名的适龄儿童入学。
2.招生程序
在全市统一时间内,通过登录太原市教育局官方网站、“我的太原”APP、“太原教育”微信公众号进行报名。报名人数未超过招生计划的,全部实行注册入学;报名人数超过招生计划的,全部实行电脑随机派位录取。多胞胎子女实行*绑捆**摇号,家长可自愿选择。电脑随机派位由区教育局统一组织,全程录像,邀请公证机构人员、纪检监察人员、人大代表、政协委员、新闻媒体代表和学生家长代表全程监督,派位结果及时向社会公开。凡已被录取且已签订协议的适龄儿童,不再为其安排公办小学学位。参与摇号未被录取的万柏林区域内适龄儿童,由区教育局结合公办学校学位空余情况统筹安排,不得择校。
(八)特殊群体、特殊类型学生入学
依法保障残疾儿童少年接受义务教育,落实多部门协同联动的残疾儿童评估鉴定制度,做好“一人一案”教育安置工作,保障轻度残疾适龄儿童随班就读接受义务教育,对中、重度残疾儿童通过安排至特殊教育学校、实施送教上门服务,多种方式保障其接受义务教育。适龄残疾儿童少年因身体原因无法到校接受义务教育的,家长或其他法定监护人应当向区教育局提出申请,委托万柏林区残疾人教育专家委员会对其身体状况、接受教育和适应学校学习生活的能力进行评估,确定适合其身心特点的教育安置方式。按规定落实烈士子女、现役军人子女、高层次人才子女及其他各类符合政策规定优抚对象的教育优待政策。阳曲、娄烦两县原建档立卡家庭经济困难家庭在万柏林区居住并务工的人员,其子女如需在万柏林区入学的,由区教育局统筹安排,不得择校。重点关注脱贫家庭和低收入家庭儿童少年、留守儿童、困境儿童、事实无人抚养孤儿等特殊群体学生,做好组织入学工作。义务教育阶段居住在万柏林区域内的国际学生可到区教育局登记,由区教育局按照相对就近入学原则,安排到就近区域内具有招收国际学生资格的学校就读。
四、工作要求
(一)全面加强组织领导
区教育局和各小学校要提高政治站位,将小学招生入学工作作为解决人民群众“急难愁盼”、构建高质量教育体系、助推“双减”政策落地见效、规范民办义务教育、办好人民满意教育的重要举措,加强组织领导和工作统筹,抓紧研究制定本学校招生入学工作方案,进一步提高招生入学工作的科学化、制度化、规范化水平,健全公平入学长效机制,维护良好教育生态和社会稳定。义务教育阶段实行均衡编班,严防产生新的大班额。建立健全招生入学工作应急协调机制,加强招生入学风险研判,及时发现并妥善处置突发事件。
(二)坚决做好控辍保学工作
健全控辍保学长效机制,强化对区域内适龄儿童行政督促入学制度,认真落实政府、有关部门及学校共同参与的控辍保*联学**控联保责任机制,完善控辍保学工作方案,健全人口大数据比对机制,精准摸排所有适龄儿童少年流向,及时掌握学生学籍状态,纳入台账动态管理,推进控辍保学从动态清零转向常态清零,严防学生无正当理由长期请假造成事实辍学,确保应入尽入。认真排查并严厉查处社会培训机构以“国学班”“读经班”“私塾”等形式替代义务教育的非法办学行为。适龄儿童因身体状况需要延缓入学的,其父母或者其他法定监护人应当提出申请,到区教育局备案。父母或者其法定监护人无正当理由未送适龄儿童入学接受义务教育或造成辍学,情节严重或构成犯罪的,依法追究法律责任。
(三)从严规范学籍管理
按照《山西省中小学生学籍管理办法实施细则(暂行)》要求,加强中小学学籍管理和监控,及时做好小学新生注册工作,确保学校招生计划、招生录取名单和学籍注册名单相统一。在全国中小学生学籍信息系统中设置招生计划,确保招生计划刚性执行。对超计划、无计划、违规跨区域招收的学生和违规转学学生一律不得办理学籍注册和转接。招生结束后,对未及时到录取学校报到的学生,按疑似辍学处理。学校校长对学生“人籍一致”情况负有第一责任,要定期进行自检自查,规范管理。要充分发挥学生综合素质评价的作用,通过过程性记录有效遏制借读现象,切实营造有序的良好教育生态。
(四)加强宣传引导
要将中小学招生入学相关信息作为政务公开的重要内容,及时主动向社会公开招生方案、招生范围、入学条件、咨询方式等,加大权威信息发布力度,加强对主要政策和群众关注热点问题的解读工作,引导家长形成合理就学预期。要加大对常见违规招生行为的预警,对轻信他人、许诺入学、违规超计划、无计划招生以及未经招生部门正规途径擅自招生的典型案例和严重后果加大宣传力度,帮助家长和学生提高警惕,防止上当受骗。发现有各种违规招生行为的,要及时向有关部门举报。
(五)严格执纪问责
区教育局和各小学校要严格执行教育部关于普通中小学招生工作“十项严禁”规定和省、市招生纪律要求,严格落实《太原市教育局关于进一步规范中小学招生工作的通知》(并教基[2022]9号)。加大民办义务教育招生工作监管力度,健全违规招生查处和责任追究机制,畅通举报和申诉受理渠道,主动接受社会监督,严肃查处违法违规招生行为,确保小学招生工作规范实施、公开透明、公平公正、秩序良好。充分发挥*党**组织参与决策和监督机制作用,派驻民办学校*党**组织书记要加强对派驻民办学校招生全过程的监督,进一步规范民办学校招生行为。严禁义务教育学校以各类竞赛证书、学科竞赛成绩或考级证明等作为招生依据。民办学校的招生简章和广告,应当按照《中华人民共和国民办教育促进法》报管辖机关备案,严禁学校虚假宣传。市、区教育局和教育督导部门将采取“四不两直、双随机”等方式对各学校招生入学工作进行督查。对违反“十项严禁”规定的,发现一起、查处一起、曝光一起,并依据《教育督导问责办法》,实行严肃的追责问责。
附件:
1.万柏林区2023年小学学区划分说明
2.2023年太原市万柏林区小学入学工作时间安排表
3.教育部普通中小学招生入学工作“十项严禁”
附件1
万柏林区2023年小学学区划分说明
1.公园路小学教育集团公园路校区:
北至漪汾街,南至迎泽西大街,东至文兴路,西至和平北路。(不含理工大校区及宿舍)
2.和平小学:
北至玉门河沿岸,南至迎泽西大街,东至原东晋线铁路支线,西至普国路。(不含玉河苑小区、迎泽世纪城)
3.公园路小学南校区:
A、北至迎泽西大街,南至后王南街,东至新晋祠路,西至千峰南路。(不含理工大校区)B、北至后王南街,南至南内环西街,东至新晋祠路,西至原后王村、大王村西边界沿线。C、润景园著小区、小王小区、万水澜庭小区、保利海德公园、省高院宿舍。
4.兴华街小学:
北至万柏林区和尖草坪区界处,南至永乐北街,东至文兴路,西至千峰北路(包含警乐苑小区全部)。
5.众纺路小学:
A、北至纺织北街,南至南内环西街,东至千峰南路,西至和平南路。B、北至大众厂南边界,南至原沙沟村北边界,东至和平南路,西至西中环路。(不含十二院城)
6.和平南路小学:
北至沙沟北街,南至义井西路东巷,东至和平南路,西至西中环。
7.大唐实验小学:
北至后王南街,南至南内环西街,东至原后王村、大王村西边界沿线,西至千峰南路。
8.区外国语小学:
A、北至彭西二巷,南至漪汾街,东至千峰北路,西至和平北路。(不含恒大书院)B、北至兴华西街,南至重机厂区南边界,东至和平北路,西至原东晋铁路支线。(不含和平西苑)
9.区第二外国语小学:
A、北至兴华街,南至彭西二巷,东至千峰北路,西至和平北路。B、北至北中环街,南至兴华西街,东至和平北路,西至晋机厂区。C、恒大书院小区、和平东苑、西苑小区。
10.兴华西街小学:
北至万柏林与草坪区界,南至兴华西街,东至晋机厂区,西至中车厂区东边界。
11.区二实验小学:
北至玉门河,南至迎泽西大街,东至和平北路,西至原东晋铁路支线。(不含闫家沟社区)
12.玉河街小学:
北至太重厂区,南至玉门河,东至和平北路,西至原东晋铁路支线。
13.区实验教育集团实验小学校区:
A、北至长风西街,南至万柏林区与晋源区边界,东至千峰南路,西至万柏林区与晋源区边界。B、北至义井西路东巷、南上庄西街,南至长风西街,东至南上庄村西边界,西至西中环路。
14.气化街小学:
北至迎泽西大街,南至后王街、小井峪街,东至千峰南路,西至小井峪村东边界(不含下元村)。
15.千峰南路小学:
北至后王街、小井峪街,南至纺织北街、大众厂,东至千峰南路,西至大众厂西边界线。
16.区实验教育集团青山校区:
西峪煤矿宿舍,寨沟、神堂沟、黄坡社区。
17.太原理工大学附属小学:
理工大宿舍区。
18.太原科技大学实验小学:
科技大宿舍区。
19.太原市实验小学:
A、北至永乐北街,南至漪汾街,东至文兴路,西至千峰北路。B、北至漪汾街,南至迎泽西大街,东至汾河,西至文兴路。
20.凤凰双语小学教育集团:
北至万柏林与尖草坪区界处,南至漪汾街,东至万柏林区边界线,西至文兴路。
21.泰华实验小学:
北至汇锦街,南至万柏林区与晋源区边界,东至滨河西路,西至旧晋祠路、万柏林区与晋源区边界。包含小区:南屯社区,太化蓝月湾,太化紫竹园,太化奥林滨河花园,晋阳峰璟,理工大长风住宅小区,绿苑小区,景秀苑小区,长岛国际,汇锦小区,丽华苑小区,丽水苑小区,煤气化小区,融创学府壹号小区,天玺公馆,保利天悦小区,华润悦府小区,万国城,丽园小区。
22.中心实验小学:
A、北至北沙河南沿岸,南至凤玺街,东至旧晋祠路,西至千峰南路。包含小区:远大凤玺湾,长风观园(东),西岸小区,省警校住宅小区,恋日温泉小区,万科长风公馆。B、南上庄小区。
23.新庄小学:
北至和平公园南界,南至新庄北街,东至千峰南路,西至和平南路。
24.长风实验小学:
北至新庄北街,南至南上庄西街,东至千峰南路,西至和平南路。包含小区:远见小区、融创长风壹号、化建佳园。
25.大井峪小学:
大井峪社区,公园美地小区,恒大雅苑小区、太化紫景天城,龙湖天钜小区。
26.光华小学:
中铁诺德逸宸云著、华侨城天鹅堡。
27.科技实验小学:
龙腾小区,小米国际城,线材厂宿舍,阳光丽景小区,万科金域华府小区,保利百合小区。
28.恒大华峪实验小学:
北至迎泽西大街,南至南内环西街,东至华峪东区、南区沿线,西至西中环路。
29.窊流小学:
窊流社区。
30.区四实验小学:
下元社区。
31.开成小学:
万科春和景明小区。
32.公园路小学教育集团玉门校区:
玉门花园小区。
33.公园路万科紫郡小学:
万科紫郡小区。
34.闫家沟小学:
闫家沟社区。
35.东社小学:
东社社区。
36.圪僚沟小学:
圪僚沟、石马、枣尖梁社区。
37.兴西小学:
上庄、下庄、南寨、王家庄、大岩、袁家庄社区。
38.西山小学:
中海国际社区。
39.红星巷小学:
机修厂宿舍,红星佳苑,148小区,华龙泰小区,矿务局高层小区,结核病医院小区,玉河苑小区,迎泽世纪城,墨玉花园小区。
40.河北街小学:
龙城小区,聚明德小区, 433小区,434小区,西矿东巷,西矿中街,自由市场高层,尚景家园,春晖佳园,河南一巷,河南二巷以东,望景苑小区,红沟小区,慧通佳苑,技校宿舍楼,教导大队宿舍,南寒圣都小区,康乐小区,德馨花园(含南寒村)
41.太白街小学:
河南二巷以西,河南三巷,河南四巷,425、426、427、428小区,太白东巷,太白西巷,公园新居,建工苑A区,桃杏小区,金鼎花园,朝南水岸。
42.建筑北巷小学:
415号院铁北小区,油库小区,建筑东巷、建筑中巷、建筑西巷住宅,408、409、410小区建筑东巷以西,九院新村小区,朝北小区。
43.建筑中巷小学:
西山煤电水厂小区,410小区建筑东巷以东、412、413小区,古交指挥部小区,铭花苑小区,西铭乡政府宿舍,建北花园,佳和苑小区,新铭小区,北寒佳园。
44.西苑小学:
九院住宅小区,铭峰小区,苹果园。
45.五三街小学:
旧五四街,新五四街,五三小区,五二小区,松源小区,解放街,桃杏村,白家庄村,二中小区。
46.官地实验学校:
九院街,北山街,新胜街,五一西街,官地街,南坑街。
47.杜儿坪小学:
子房沟以西杜儿坪矿住宅小区。
48.虎胜街小学:
东起杜儿坪铁道桥,西至子房沟范围内住宅小区、锦绣龙湾小区。
49.大虎沟小学:
西铭矿大虎沟、七里沟、斜坡住宅小区。
50.旧矿街小学:
八吊钩,河心北街,河心南街,新建街,小西铭社区,原水泥厂宿舍,电石厂宿舍,风声河、西铭社区。
51.河涝湾小学:
朝南街,桃杏府小区。
52.区三实验小学:
赞城小区。
53.现代双语小学:
十二院城。
54.育华小学:
华润公元九里小区,万达西岸class小区
55、西华苑小学:
东至西中环路,西至西华苑一期、二期、辰憬花园西边界,南至南内环西街,北至迎泽西大街。
附件2 2023年万柏林区小学入学工作时间安排表
一、7月5日前:出台《万柏林区教育局关于2023年小学入学工作的实施办法》
二、7月8日:公布《万柏林区教育局关于2023年小学入学工作的实施办法》
三、7月10日8:00—7月14日18:00:全市统一进行小学入学网上信息登记。
四、7月15日—7月29日:区教育局和学校进行数据整理、审核、录取工作。
1.7月17日:民办小学报名人数少于招收计划的学校公布录取名单;网上报名人数超过招生计划的民办小学,进行电脑派位,并公布录取结果。
2.7月18日—7月19日:民办小学录取学生办理入学手续。
3.7月20日—7月21日:审核民办小学录取结果。
4.7月22日—7月29日:区教育局统筹安排民办学校未录取学生、审核公办小学录取情况。
五、8月5日:全市小学统一发放入学通知书。
六、8月26日:开展小学一年级新生均衡编班工作。
附件3 教育部普通中小学招生入学工作“十项严禁”
1.严禁无计划、超计划组织招生,招生结束后,学校不得擅自招收已被其他学校录取的学生;
2.严禁自行组织或与社会培训机构联合组织以选拔生源为目的的各类考试,或采用社会培训机构自行组织的各类考试结果;
3.严禁提前组织招生,变相“掐尖”选生源;
4.严禁公办学校与民办学校混合招生、混合编班;
5.严禁以高额物质奖励、虚假宣传等不正当手段招揽生源;
6.严禁任何学校收取或变相收取与入学挂钩的“捐资助学款”;
7.严禁义务教育阶段学校以各类竞赛证书、学科竞赛成绩或考级证明等作为招生依据;
8.严禁义务教育阶段学校设立任何名义的重点班、快慢班;
9.严禁初高中学校对学生进行中高考成绩排名、宣传中高考状元和升学率,教育行政部门也不得对学校中高考情况进行排名,以及向学校提供非本校的中高考成绩数据;
10.严禁出现人籍分离、空挂学籍、学籍造假等现象,不得为违规跨区域招收的学生和违规转学学生办理学籍转接。
05
尖草坪区2023年小学入学工作实施方案
尖草坪区2023年小学招生入学工作通告
尊敬的家长:
现将尖草坪区2023年小学招生入学工作通告如下:
一、工作原则
(一)坚持免试就近入学全覆盖原则
凡年满六周岁适龄儿童依法进入实施义务教育的学校接受义务教育,区教育局坚持“相对就近、免试入学”原则,统筹安排适龄儿童接受义务教育。小学入学按划定的片区实行登记入学。继续积极稳妥地实*房行**产地址“学位限定”,区教育局和学校自2021年起,对适龄儿童入学登记的房产地址及适龄儿童就读学校实施记录,自该地址用于登记入学之年起,原则上同一套住宅6年内只能享有学区内小学1个学位(符合国家生育政策的除外)。落实国家鼓励生育政策,缓解多孩家庭接送困难,区教育局结合本区实际,按照自愿申请、严格审核、稳妥推进的原则,探索在坚持划片入学的基础上,结合学校学位空余情况,由监护人提出申请,二孩优先录取。
(二)坚持公平公正、公办民办同步招生原则
将全区所有符合条件的适龄儿童纳入招生入学范围,为每一名适龄儿童提供义务教育公办学位,确保其接受义务教育。严禁任何部门、义务教育学校和机构以考试、测试、面试等形式筛选生源。民办义务教育学校招生与公办学校同步进行,对报名人数超过招生计划的,全部实行电脑随机录取。
二、入学条件
(一)凡年满6周岁(2017年8月31日及以前出生)的适龄儿童均须入学接受义务教育。
(二)本市户籍适龄儿童入学须提供:
1.父母(或其他法定监护人)及入学子女《居民户口簿》(本市户籍适龄儿童户籍变更截止时间调整为2023年4月30日);
2.《房屋所有(产)权证》;
3.《出生医学证明》。
(三)进城务工人员随迁子女入学须提供:
1.进城务工人员及其子女《居民户口簿》;
2.进城务工人员持有在本区满一年的《居住证》(2022年4月30日前办理);
3.进城务工人员有效《劳动合同》及个人依法连续缴纳社会保险满一年的证明(2023年4月30日前连续缴纳 12 个月以上),或一年以上有效《营业执照》(2022年4月30日前办理);
4.随迁子女《出生医学证明》。
三、入学登记
2023 年小学入学全部实行网上登记。登记时间:2023年7月10日8:00—7月14日18:00。适龄儿童父母 (或其他法定监护人)通过手机或电脑端进行实名注册小学入学登记账号后,即可进行入学登记。
(一)手机端
公众号登录入口:关注“太原教育”微信公众号,点击“微服务——义务教育招生”,进入“太原市义务教育招生入学系统”,点击“我要上小学”。
APP 登录入口:在“我的太原”APP 中点击“义务教育招生”,进入“太原市义务教育招生入学系统”,点击“我要上小学”。
(二)电脑端
太原市教育局网站:登录 http://jyj.taiyuan.gov.cn, 点击进入“太原市义务教育招生入学系统”后,点击“我要上小学”。
四、公办小学入学
(一)本区“户房一致”适龄儿童入学
“户房一致”适龄儿童指户籍所在地(户主为直系亲属或适龄儿童本人)与实际居住地(直系亲属或适龄儿童本人房产证)一致的本区户籍适龄儿童。“户房一致”适龄儿童实行学区对口入学,各小学校按照区教育局划定的学区范围,对“户房一致”适龄儿童经过“太原市义务教育招生入学系统”信息比对,正确无误的直接录取。
(二)本市“户房分离”适龄儿童入学
“户房分离”的适龄儿童,可在户籍所在地学区小学直接入学。在实际居住地入学的,《房屋所有(产)权证》与入学信息登记比对一致的,对口学区小学校直接录取;小产权房凭购房合同等相关有效证件,在对口学区小学未超过本校招生计划时,严格资料审核,分步接收入学。
(三)集体户籍适龄儿童入学
本区户籍的集体户籍适龄儿童,无房户在集体户口所在片区的学区小学有空余学位时,由学区小学直接接收入学;没有空余学位时,由区教育局统筹安排,不得择校。有房户执行“户房分离”适龄儿童入学办法。
跨县域集体户适龄儿童,由区教育局统筹安排,不得择校。
(四)进城务工人员随迁子女入学
区教育局将保障随迁子女在流入地接受义务教育作为优化营商环境的重要内容,认真落实“两为主、两纳入、以居住证为主要依据”的随迁子女义务教育入学政策,保障符合条件的随迁子女平等接受义务教育。区教育局结合学校学位空余情况,统筹分步安排入学,不得择校。
1.进城务工人员随迁子女入学实行全覆盖。全区公办小学只要有空余学位,按照报名条件要求,结合学校实际,均可接收安排随迁子女入学。
2.汇丰、迎新街、柴村和南寨片区的随迁子女入学,根据小学入学登记情况,如片区内小学登记人数不超计划全部接收入学;超计划由区教育局统筹安排,不得择校。任何学校不得以任何理由拒绝接收由区教育局统筹安排的进城务工人员随迁子女。
(五)阳曲县、娄烦县建档立卡的贫困家庭儿童入学
阳曲县、娄烦县已建档立卡的经济困难家庭,在我区居住并务工的人员,其子女如需在我区入学的,由区教育局统筹安排入学,不得择校。
(六)特殊群体、特殊类型学生入学
依法保障残疾儿童少年接受义务教育,落实多部门协同联动的残疾儿童评估鉴定制度,做好“一人一案”教育安置工作。保障轻度残疾适龄儿童随班就读接受义务教育,对中、重度残疾儿童通过安排至特殊教育学校、实施送教上门服务,多种方式保障其接受义务教育。适龄残疾儿童因身体原因无法到校接受义务教育的,家长或其他法定监护人不得擅自决定是否接受义务教育及具体方式,应当向区教育局提出申请,区教育局将委托残疾人教育专家委员会对其身体状况、接受教育和适应学校学习生活的能力进行评估,确定适合其身心特点的教育安置方式。
按规定落实好烈士子女、现役军人子女、高层次人才子女及其他各类符合政策规定优抚对象的教育优待政策。
五、民办小学入学
(一)民办小学面向审批设立部门管辖区域招生,不得招收太原市行政区域以外户籍学生(不含符合条件的进城务工人员随迁子女)和未经网上报名的适龄儿童入学。
(二)民办小学招生全部实行网上报名。在全市统一时间内,通过登录太原市教育局官方网站、“我的太原”APP、“太原教育”微信公众号进行报名。报名人数未超过招生计划的,全部实行注册入学;报名人数超过招生计划的,全部实行电脑随机派位录取。多胞胎子女实行*绑捆**摇号,家长可自愿选择。民办小学电脑随机派位由区教育局统一组织,电脑随机派位将全程录像,邀请公证机构人员、纪检监察人员、人大代表、政协委员、新闻媒体代表和学生家长代表全程监督,派位结果及时向社会公开。
凡已被民办学校录取且已签订协议的学生,区教育局不再为其安排公办学位;参与摇号未被民办学校录取的学生,由户籍所在地区教育局结合公办学校学位空余情况,统筹安排,不得择校。
附件:1.尖草坪区2023年各小学招生计划.xls
2.尖草坪区2023年小学入学学区划分.docx
3.尖草坪区2023年小学入学工作时间安排表.docx
4.尖草坪区2023年小学入学咨询电话.xls
太原市尖草坪区教育局
2023年7月8日

附件2:尖草坪区2023年小学入学学区划分
为保障我区每一名适龄儿童都有一个公办小学学位,确保小学免试就近和学区入学工作真正落到实处,区教育局本着尊重历史,注重衔接的原则,根据辖区内适龄儿童数量分布、学校布局、办学规模、道路交通等因素,按照相对就近原则,依据道路、街区、社区、村组等,为每所小学合理划定学区范围。
现将我区2023年小学入学学区划分范围公布如下,请各学校遵照执行。
一、村办小学招收本村范围内的适龄儿童
芮城小学校:芮城村、小塔村、警瑞苑小区、华宸府小区
三给小学校:三给村、小石河村、选煤社区
二、区直属小学学区划分范围如下
(一)柴村片
实验小学校:柴村、马头水、柏崖头、下槐村、寺头村及柴村范围内的居民小区
第四实验小学校:太原小镇、公园里、山投城尚城、碧桂园凤凰城一期
第五小学校:优山美郡小区、营村
(二)汇丰片
兴华街第二小学校:兴华东社区、兴华西社区、华硕苑社区(融创外滩公馆除外)、丽日小区、绿荫小区(1-5号楼)、乾泽园社区(兴华北街以南)、朝霞小区(兴华北街以南)、槐园社区(公交宿舍除外)
双语实验小学校:汇丰苑社区、友喜社区、新兴社区、滨丰苑社区、清泉小区、和风小区、公交宿舍小区、朝霞小区(兴华北街以北)、乾泽园社区(兴华北街以北)
第三实验小学校:富力天禧城A区、B区及C区、小东流天禧城、旭辉江山林语、旭辉江山林越
一流小学校:欣园社区、丰颂苑社区(富力天禧城A区、B区、C区除外)、小东流社区(小东流天禧城除外)
大东流小学校:集祥社区及大东流社区
第六实验小学校:西流社区、融创外滩公馆、融创外滩一号、富力天禧公馆
(三)迎新街片
迎新街小学教育集团:*楼青**社区、朝阳社区(迎新街北一巷以南)、红楼社区、大同路社区(滨河苑小区除外)、102社区、103小区、青山苑、粮库宿舍、凤凰小区、红叶小区、怡和园小区、凯悦小区以及迎新东一条、迎新东二条和迎新南一巷、南二巷之间的零散宿舍、下兰村、金桥郡小区
第二实验小学校:兴安苑社区、新华社区、新华西社区(凯悦小区除外)、朝阳社区(迎新街北一巷以北)、迎新苑、区二中教工宿舍
(四)尖草坪片
坪西小学校:花园社区、新兴商贸社区、龙城花园社区
解放北路小学校:钢东社区、大型社区、建工街第二社区、恒山社区、虹桥社区、利民社区
恒山路小学校:七府坟南街第一社区、七府坟南街第二社区、七府坟西街社区、建工街第一社区、恒山苑社区、光社村、简易社区
恒大名都小学校:名都社区
(五)大同路片
大同路小学校:大同路北社区、赵庄社区(1.赵庄街以南;2.滨河城小区随迁子女)、古城社区
翠馨苑小学校:翠馨苑社区、辰憬社区、赵庄兴龙社区
赵庄小学校:赵庄社区(1.赵庄街以北;2.滨河城小区太原市户籍)、滨河苑小区、龙康社区及滨河新村社区(新村户籍除外)
太原市第五十五中学校小学部:大同路南社区、滨河路南社区、森园南街社区
恒大御景湾实验小学校:御景湾社区、滨河新村社区(新村户籍)
(六)南寨片
科技实验小学校:兴安社区、天朗美域社区(太原市户籍)、景尚融田小区、南寨村、圪垛村、荣兴天成小区
光明小学校:二电社区
东方小学校:东方社区、青秀嘉苑小区
阳光小学校:江阳社区及西留庄村
(七)其它
七平街小学校:北固碾社区北铁路以北,下温村以东、阳兴大道以南、新华化工厂以西
傅山学校小学部:横渠村、下薛村、南翟村、新翟村及轨枕社区
中北大学附属小学校:华工社区
附件3:2023年尖草坪区小学入学工作时间安排表
一、7月5日前:区教育局根据本区实际情况,制定并出台本区小学招生入学工作实施方案,下达各小学招生计划,调整划分学区范围并报市教育局审核备案。
二、7月8日:公布本区小学招生入学相关政策。
三、7月10日8:00—7月14日18:00:全市统一进行小学入学网上信息登记。
四、7月15日—16日:整理小学入学网上登记数据。
五、7月17日—7月29日:区教育局和学校进行数据审核、录取工作。
1.7月17日:民办小学报名人数小于招生计划的学校公布录取名单;区教育局组织网上报名人数超过招生计划的民办学校电脑随机派位,并公布派位结果。
2.7月18日—7月19日:民办学校为录取学生办理入学手续。
3.7月20日—7月21日:区教育局审核民办小学录取结果。
4.7月22日—7月29日:区教育局统筹安排民办学校未录取学生、审核各公办小学录取情况。
六、8月5日:全区统一发放入学通知书。
七、8月26日:开展小学一年级新生均衡编班工作。

06
2023年晋源区小学入学相关政策的公示
尊敬的家长朋友:
现将晋源区2023年小学入学实施办法、学区划分等相关政策公示如下:
一、工作原则
(一)免试就近原则坚持“相对就近、免试入学”原则,人户一致,划片入学;人户不一致,统筹安排适龄儿童接受义务教育。
(二)学位限定原则实*房行**产地址“学位限定”原则,自2021年起,原则上同一套住宅6年内只能享有学区内小学1个学位(符合国家生育政策的除外)。
(三)多孩子女同校就读原则在第一个孩子非择校入学的前提下,按照自愿申请、严格审核的原则,多孩子女可同校就读同一所公办学校。
(四)公民办同步招生原则按照“谁主管、谁监管”原则,将我区民办小学校招生纳入统一管理,与公办学校同步招生。
二、入学条件
(一)凡2017年8月31日及以前出生、年满6周岁适龄儿童依法进入实施义务教育的学校接受义务教育。
(二)本市户籍适龄儿童入学登记报名须提供:
1.父母(或其他法定监护人)及入学子女《居民户口簿》(本市户籍适龄儿童户籍变更截止时间为2023年4月30日);2.《房屋所有(产)权证》;3.《出生医学证明》。
(三)进城务工人员随迁子女入学登记报名须提供:
1.进城务工人员及其子女《居民户口簿》;
2.进城务工人员持有的本区满一年的《居住证》(2022年4月30日前办理);
3.进城务工人员有效《劳动合同》及个人依法连续缴纳社会保险满一年的证明(2023年4月30日前连续缴纳12个月以上),或一年以上有效《营业执照》(2022年4月30日前办理);
4.随迁子女《出生医学证明》。
预防接种证明不作为入学报名前置条件,各学校可在开学后及时要求学生提供。
三、学区划分
学区划分是针对辖区范围内“人户一致”适龄儿童进行的入学安排。按照尊重历史、注重衔接的学区划分原则,根据2023年我区户籍适龄儿童入学数量、分布情况和各小学招生规模轨制以及新建小区学校配建等情况进行适当调整。
具体划分如下:
(一)直属小学学区划分
1.区实验小学校学区范围:居住在北起乾阳街(含龙源小区),南至迎宾路,西起万康路,东至新晋祠路范围内户籍、住址一致的适龄儿童。
2.区第二实验小学校学区范围:①户籍、住址均在化肥一巷、二巷、三巷、四巷、五巷的适龄儿童;②户籍、住址均在罗城巷、太原市工贸学校宿舍区的适龄儿童;③户籍在金胜村、石庄头村、棘针村、寺底村的适龄儿童。
3.区第三实验小学校学区范围:①户籍在义井村的适龄儿童;②北起义井街,南至义井南三巷,西起义井村地界,东至晋祠路,户籍、住址均在此范围的适龄儿童;③户籍、住址均在北起义井南三巷(含化工七小区以北、以东所有范围),南至西峪东街,西起新庄路,东至晋祠路的适龄儿童。
4.区第四实验小学校学区范围:原则上只招收阳光汾河湾小区、万科蓝湾传奇小区业主子女。
5.区第五实验小学校学区范围:原则上只招收明太原县城安置小区(吉祥小区、如意小区)业主子女。
6.区第六实验小学校学区范围:①户籍在吴家堡村的适龄儿童;②保利梧桐语、梧桐院、悦公馆、国雅城、万科金域蓝湾业主子女;③满足以上条件的适龄儿童入学需求后,户籍、住址均在北起吴家堡村地界,南至南中环,西起晋祠路,东至滨河西路的适龄儿童按照落户时间顺序依次安排入学。
7.区第七小学校(长兴南街小学部)学区范围:①户籍在南堰村的适龄儿童;②当代城MOMA、太行悦泉苑、绿地城小区业主子女。
8.区第八实验小学校学区范围:原则上只招收兰亭御湖城西区、兰亭熙园小区业主子女。
9.区第十小学校(山西省实验小学晋源校区)学区范围:①户籍在贾家庄、城北村的适龄儿童和保利西湖林语、保利西湖林语68号小区业主子女;②户籍在西寨村、木厂头村、古寨村、南阜村、北阜村的适龄儿童;③晋阳湖壹号小区业主子女;④泰禾金尊府业主子女(过渡办学);⑤满足以上条件的适龄儿童入学需求后,户籍、住址均在西起新晋祠路,东至滨河西路,北起龙城西大街,南至蒙山街的适龄儿童按照落户时间顺序依次安排入学。
10.区第十二小学校学区范围:①户籍在武家庄村的适龄儿童;②圣湖观澜、万年花城小区业主子女;③满足以上条件的适龄儿童入学需求后,户籍、住址均在北起南中环,南至龙城西大街,西起武家庄村东界,东至滨河西路的适龄儿童按照落户时间顺序依次安排入学。
11.区长兴南街学校小学部学区范围:原则上只招收泰瑞城小区业主子女。
12.区一电学校小学部学区范围:①户籍在董茹村的适龄儿童;②户籍、住址均在北起电西巷,南至原一电厂区南门,西起太原绕城高速,东至晋祠路的适龄儿童;③户籍、住址均在北起太洗街,南至电校范围以北,西起晋祠路,东至环湖东路的适龄儿童。
13.太原市第五实验小学学区范围:①户籍在北堰村、上冶峪村的适龄儿童;②户籍、住址均在北起义井南三巷,南至兰亭御湖城东区(含东区),西起北堰村地界,东至兴义路(63中小胡同)的适龄儿童(不含已有配建学校的小区)。
(二)镇(街办)小学学区划分
各镇(街办)小学招生原则上以服务本村户籍的居民子女为主。
四、公办小学入学办法
结合我区实际,2023年公办小学适龄儿童入学,按照下列分类依次进行安排:
(一)晋源区内“人户一致”适龄儿童入学
户籍所在地(户主为直系亲属或适龄儿童本人)与实际居住地(直系亲属或适龄儿童本人房产证)一致的本区户籍适龄儿童入学:
1.当登记报名人数未超过学区小学招生计划时,全部安排在学区小学入学;
2.当登记报名人数超过学区小学招生计划时,按照适龄儿童户籍落户时间顺序安排入学;
3.超过学区小学招生计划未能在学区小学入学的,由区教育局统筹安排到相对就近的公办小学入学。
直系亲属系指相互之间有一脉相承的血缘关系的上下各代亲属,如父母与子女、祖父母与孙子女、外祖父母与外孙子女等。
(二)晋源区内“人户分离”适龄儿童入学
户籍所在地与实际居住地同在晋源区范围内,但户籍与住址分离的符合条件的本区户籍适龄儿童,根据实际购房居住地址相对就近安排入学。当报名人数超过学校招生计划时,按照监护人购房时间先后顺序进行排序(未购房原则上不予进行安排),依次安排入学。晋源区*迁拆**户子女按在我区范围内实际居住的地址就近安排入学(不含配建小学)。
(三)晋源区户籍集体户口适龄儿童入学
1.无房户凭房产管理部门出具的无房证明,由区教育局根据集体户口户籍所在地址统筹安排入学,不得择校;
2.有房户凭直系亲属或适龄儿童监护人的晋源区内购房证明,根据实际居住地址统筹安排入学,不得择校。
(四)跨晋源区“人户分离”适龄儿童入学
太原市五城区、三县一市户籍的适龄儿童,实际居住地在晋源区的,原则上应回户籍所在地学校入学;确实需在晋源区学校入学的,当报名人数超过学校招生计划时,符合条件的上述户籍的适龄儿童按照监护人购房时间的先后顺序进行排序(未购房者原则上不予进行安排),根据实际居住地址统筹安排入学,不得择校。
(五)进城务工人员随迁适龄儿童入学
居住证地址为我区范围内、符合报名条件的进城务工人员随迁子女,我区按照“两为主、两纳入、以居住证为主要依据”的原则和要求,统筹安排入学(注:两为主指以流入地政府为主、以公办学校为主,两纳入指将常住人口纳入区域教育发展规划、将随迁子女教育纳入财政保障范围)。当登记报名人数超过小学招生计划时,按照监护人晋源区范围之内营业执照取得时间的先后顺序或太原市范围之内个人依法连续缴纳社会保险时间的先后顺序进行排序(两者混排),依次统筹安排入学,不得择校。
(六)特殊情况适龄儿童入学
1.依法保障残疾儿童接受义务教育,落实“一人一案”,保障轻度残疾适龄儿童随班就读接受义务教育,对中、重度残疾儿童通过安排至普通学校特殊教育班、实施送教上门服务,多种方式保障其接受义务教育。
2.落实烈士子女、符合条件的现役军人子女、符合条件的高层次人才等优抚对象的教育优待政策,切实保障子女入学。
3.阳曲县、娄烦县已建档立卡的贫困家庭在晋源区居住并务工的人员,其子女如需在居住地入学的,由区教育局统筹安排,不得择校。
4.义务教育阶段国际学生可到区教育局登记,由区教育局按照相对就近入学原则,安排到就近区域内具有招收国际学生资格的学校就读。
五、公办小学入学流程
(一)公布政策
2023年全区小学入学网上报名之前,区教育局按照全市统一安排,通过网络发布等形式,告知辖区内适龄儿童家长进行入学信息网上登记,并公布咨询电话及学校托管服务的信息。区教育局制定本区小学入学实施办法、各小学招生计划,确保符合条件的适龄儿童全部入学。
(二)网上信息登记
2023年全区小学入学报名登记时间为7月10日8:00--7月14日18:00,报名工作全部实行网上登记。登记方式:1.手机端公众号登录入口:关注“太原教育”微信公众号,点击“微服务——义务教育招生”,进入“太原市义务教育招生入学系统”,点击“我要上小学”。APP登录入口:在“我的太原”APP中点击“义务教育招生”,进入“太原市义务教育招生入学系统”,点击“我要上小学”。2.电脑端太原市教育局网站:登录http://jyj.taiyuan.gov.cn,点击进入“太原市义务教育招生入学系统”后,点击“我要上小学”。
(三)入学审核
2023年全区小学入学审核时间为7月17日至29日。各小学不得以任何理由提前或推迟组织进行小学入学审核工作。各学校要积极落实我市小学入学“最多跑一次”改革要求,依托“太原市义务教育招生入学系统”,对符合入学条件的适龄儿童实现“入学跑零次”,对确需现场审核的要尽量实现“入学跑一次”。审核时,各小学要认真填写系统自动生成的《太原市面审信息核对表》。审核工作实行谁审核、谁签字、谁负责。具体安排如下:1.晋源区户籍、住址一致的适龄儿童,按对应的学区直接录取,无需入校审核信息。2.晋源区已完成整村*迁拆**且未回迁的*迁拆**户子女按实际居住地址对应的学区录取,无需入校审核信息;已回迁的*迁拆**户子女按回迁地址对应的学区录取,无需入校审核信息;不属于整村*迁拆**的*迁拆**户子女,按照学校发出的预约审核通知,携带入学报名所需相关材料原件和复印件在预约时间内到学校进行现场审核。3.属下列情况的适龄儿童家长按照学校发出的预约审核通知,携带入学报名所需相关材料原件和复印件在预约时间内到学校进行现场审核。
具体如下:①晋源区户籍、住址不一致的适龄儿童;②晋源区户籍集体户口的适龄儿童;③太原市以内,晋源区以外户籍适龄儿童信息审核;④进城务工人员随迁适龄儿童信息审核。
(四)资格审查
区教育局抽调相关人员与各小学校长、教学副校长、教务主任等共同组成小学入学资格审查组,对小学报名入学的适龄儿童资格进行资格审查,对发现的问题要及时督促整改,并按照要求做好资格审查工作的记载、统计、汇总、备案等工作。
(五)通知入学
全区公办小学和民办小学统一发放小学一年级新生入学通知书。适龄儿童家长根据学校发出的预约时间,到对应的小学领取入学通知书。小学入学通知书由校长签发,任何学校和个人不得随意提前发放入学通知书。
(六)均衡编班
全区两轨及以上学校于8月26日进行均衡编班,原则是:统一办法、学校组织、严格纪律。各相关学校应邀请人大代表、政协委员、纪检干部、新闻媒体记者及家长代表参加,现场监督均衡编班工作。
(七)注册学籍
适龄儿童入学工作结束后,各小学要严格按照《山西省中小学生学籍管理办法实施细则(暂行)》的规定,及时做好小学新生学籍注册工作,确保招生计划、录取名单和学籍注册名单相统一。
六、民办小学招生办法
(一)根据省、市教育部门要求,2023年全区民办小学招生和全区公办小学入学工作实行统一信息登记、统一时间发放入学(录取)通知书。任何民办小学不得以任何理由提前组织进行报名、面谈等招生工作。
(二)2023年全区民办学校招生计划由区教育局根据核定的办学规模轨制和区域内适龄儿童小学入学需求数量,科学确定并向社会公布。各民办学校要严格按照区教育局确定的招生范围和招生计划组织进行招生。严禁各民办学校以保障随迁子女就读名义跨区域招生。晋源区审批的各民办小学校只能在晋源区行政区域内招生,不得招收行政区域以外户籍生源(不含符合条件的进城务工人员随迁子女)和未经网上报名的适龄儿童少年入学,我区范围太原市审批的各民办学校只能在太原市行政区域内招生,不得招收行政区域以外户籍生源(不含符合条件的进城务工人员随迁子女)和未经网上报名的适龄儿童少年入学。
(三)民办义务教育学校招生全部实行网上报名。在全市统一时间内,登录“太原市义务教育招生入学系统”进行报名。报名人数未超过招生计划的,全部实行注册入学;报名人数超过招生计划的,全部实行电脑随机派位录取。多胞胎子女实行*绑捆**摇号,家长可自愿选择。民办义务教育学校电脑随机派位由区教育局统一组织。电脑随机派位要全程录像,邀请公证机构人员、纪检监察人员、人大代表、政协委员、新闻媒体代表和学生家长代表全程监督,派位结果及时向社会公开。
(四)民办小学招生结束后,录取花名册报区教育局。在规定招生时间截止后,民办小学不得再进行任何形式的招生活动。
(五)凡已被民办学校录取且已签订协议的学生,区教育局不再为其安排公办学位;参与摇号未被录取的学生,由区教育局结合公办学校学位空余情况,统筹安排,不得择校。
来源:太原市教育局网站综合