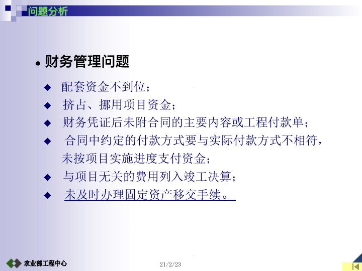
1. 变更建设地点、建设性质和建设单位;
2. 变更建设功能(改变建设内容、标准和规模,导
致项目主要使用或服务功能发生变化的);
3. 初步设计概算的总投资变更超过立项批复总投资
10%以上(含10%)的,或者实施过程中投资变
动超过批准的项目总投资10%以上含10%);
4. 施工图预算总投资变更超过批准的初步设计概算
总投资5%以上(原初设审批部门重新报批)。
1. 变更建设期限、招标方案、建设内容、建设标准和
建设规模,但未导致建设功能发生变化的;
2. 初步设计概算或实施过程中总投资变动幅度未超过
立项批复总投资10%的。
3. 如变更发生在初设计前,可在报批初设时一并向原
审批部门申请变更报批;
4. 如变更发生在初设计后,可向初设审批部门申请变更










































