阀门:用以控制流体流量、压力和流向的装置简称阀门。被控制的流体可以是液体、气体、气液混合体或固液混合体。阀门通常由阀体、阀盖、阀座、启闭件(阀瓣、塞体、闸板、蝶板和隔膜等)、驱动机构(阀杆和带动它运动的阀门驱动装置)、密封件(填料、垫片等)和紧固件等组成。阀门的控制功能是依靠驱动机构或流体驱使启闭件升降、滑移、旋摆或回转运动以改变流道面积的大小来实现的。
阀门是流体输送系统中的控制部件,具有截断、调节、导流、防止逆流、稳压、分流或溢流泄压等功能。用于流体控制系统的阀门,从最简单的截止阀到极为复杂的自控系统中所用的各种阀门,其品种和规格相当繁多。阀门可于控制空气、水、蒸汽、各种腐蚀性介质、泥浆、油品、液态金属和放射性介质等各种类型流体的流动。阀门的公称通径从几毫米的仪表阀到10米以上的工业管路用阀。阀门的工作压力可从1.3×10-3MPa 到1000MPa的超高压阀门。工作温度从-269℃超低温到1430℃的高温。阀门的启闭可采用多种控制方式,如手动、电动、气动、液动、电—气或电—液联动及电磁驱动等;也可在压力、温度或其他形式传感信号的作用下,按预定的要求动作,或者只进行简单的开启或关闭。阀门的用途极为广泛。
阀门分类:
按阀门的功能分:

按阀门公称压力:

按阀门使用温度分:

阀门的基本性能:

闸阀:
用闸板作启闭件并沿阀座轴线垂直方向移动,以实现启闭动作的阀门。闸阀的主要优点是流道通畅,流体阻力小,启闭扭矩小;主要缺点是密封面易擦伤,启闭时间较长,体形和重量较大。闸阀在管道上的应用很广泛,适于制造成大口径阀门。闸阀通常用于截断流体,不宜用于调节流量。因为当闸阀处于半开位置时,闸板会受流体冲蚀和冲击而使密封面破坏,还会产生振动和噪声。闸阀按闸板的结构不同分为楔式和平行式两类。

楔式闸板有三种结构:
单闸板的结构较简单,但楔角的加工精度要求较高,易发生卡紧、擦伤现象;
双闸板的结构对楔角精度要求较低,闸板不易楔死,但结构较复杂;
弹性闸板兼有单闸板和双闸板的优点,能避免它们的缺点,因而应用较广泛。它的结构特点是在闸板的周边上有一道环形槽,使闸板具 有适当的弹性。
平行式闸阀通常采用双闸板结构;特殊用途的闸阀,如长距离输油、输气的管道上用的大口径闸阀因清扫阀门和管道的需要而采用单闸板结构。


截止阀:
用阀瓣作启闭件并沿阀座轴线移动,以实现启闭动作 的阀门。截止阀主要用于截断流体,在对调节性能要求不高的场合也可用于调节流量。截止阀是管道上常用的一种阀门。
常见的截止阀阀体流道形式有直通式、直流式和直角式三种。直通式截止阀(图2直通式截止阀阀体流道)的流体阻力较大,因阀体形状近似球体,所以习称球形阀。为了减小流体阻力,直流式多用于含固体颗粒或粘度大的流体。
直角式用于高、中压力的直角型管道。截止阀的密封面主要有平面和锥面两种。锥面密封的接触面宽度比平面密封的小,所需密封力小,密封性较易保证,启闭力也低得多,大多用于高压场合。为了减小启闭力,已研制出高压平衡式截止阀。它采用压力平衡式阀瓣。流体从阀瓣下部通过小孔进入阀瓣上部。

截止阀的主要优点是:开启高度小(一般为阀座通孔直径的1/4),因而开关较迅速;启闭过程中密封面间一般无相对滑动,故不易磨损擦伤;阀瓣和阀座的维修方便。缺点是启闭力和流体阻力较大,因此不能做得太大,一般中、低压截止阀的公称通径不大于250毫米,高压截止阀不大于150毫米。

止回阀:
能自动阻止流体回流的阀门,又称单向阀。通常,流体在压力作下使阀门的阀瓣开启,并从进口侧流向出口侧。当进口侧压力低于出口侧时,阀瓣在流体压力和本身重力的作用下自动地将通道关闭,阻止流体逆流。按阀瓣运动方式不同,止回阀主要分为升降式、旋启式和蝶式三类。

升降式止回阀的阀体多与截止阀阀体相似,它的流体阻力较大。这类止回阀为高压小口径,常采用圆球形阀瓣。旋启式止回阀对流体的阻力较小,一般适用于中小口径、低压大口径管道,常在阀的通道隔板上设置多个阀瓣,成为多瓣式。
蝶式止回阀的形状与蝶阀相似。它结构简单,对流体的阻力小。止回阀如关闭过快,可能会在液体管道中引起液击,产生噪声,甚至导致阀门零件的损坏。为避免这种情况,需要时可选用有缓冲功能的止回阀,以延长关闭时间。


球阀:
用带圆形通孔的球体作启闭件,球体随阀杆转动,以实现启闭动作的阀门。球阀的结构与旋塞阀相似,也有人称它为球形旋塞阀。它由一个球体和两个阀座(密封圈)组成密封副。阀座最常用的材料为聚四氟乙烯塑料。

在各种阀门中球阀的流体阻力最小,它又具有开关迅速、密封性好的优点,因而已成为发展最快的一类阀门。它的适用范围很广:工作压力从高真空到高压(压力已达40兆帕),工作温度为-253~+450℃,最大口径已达3000毫米。球阀的主要缺点是工作温度不高。目前正在使用碳、石墨等密封圈材料,以提高球阀的使用温度。按密封结构原理,球阀分为浮动球球阀和固定球球阀(见图球阀示意图)。前者主要靠流体压力将球体压紧在出口端的阀座上,形成浮动状的密封,因而使用的压力和口径受到限制。

球阀密封面主要结构形式和原理:


球阀的防静电和紧急密封装置:

蝶阀:
蝶阀:
用圆形蝶板作启闭件并随阀杆转动,以实现启闭动作的阀门。
蝶阀结构简单,开关迅速,体积小,重量轻和启闭力矩小。按对密封的要求不同,蝶阀可分别设计成具有截断、调节或截断兼调节的功能。蝶阀应用广,特别是在低压大口径供水管道上有逐步取代闸阀的趋势。蝶阀的最大口径已达10米。大口径蝶阀一般带有缓闭阻尼装置,以防止产生水击。蝶阀的密封材料通常用橡胶,用于低温、高温或调节工况的蝶阀,也使用金属密封材料。


中线蝶阀:中线蝶阀蝶板的回转中心(即阀杆的中心)位于阀体的中心线和蝶板的密封面截面上阀座采用合成橡胶。关闭时蝶板的外圆密封面挤压合成橡胶阀座,使阀座产生弹性变形而形成弹性力作为密封比压保证蝶阀的密封该阀可设计成法兰连接、对夹连接和单夹连接同杆可设计成通杆,穿销钉和两节杆六方头连接结构。
典型的单偏心蝶阀:
蝶板的回转中心(即阀杆中心)位于阀体中心线上,且与蝶板密封截面形成一个偏置尺寸。
使蝶板与阀座上的密封面形成一个完整的圆,加工时易保证蝶板与阀座的表面粗糙度关闭蝶阀时,蝶板的外圆密封表面逐渐接近并挤压阀座使阀座产生弹性变形,形成的弹性力作为密封比压,保证密封阀座应为软质密封材料,以聚四氟乙烯为最佳该阀全开时,蝶板与阀座密封面间形成一个间隙。

节流阀:
靠缩小流道截面来控制流体流量或降低流体压力的调节阀。节流阀的结构通常与截止阀相似,主要的不同之处是改变了阀瓣形状和采用了小螺距的阀杆,因而它比截止阀有更好的调节性能。节流阀的阀瓣形状有窗形(用于较大的口径)、塞形(用于较小的口径)和针形(用于小口径)等。用针形阀瓣的节流阀常称为针形阀。蝶阀也常被用作节流阀。
由于节流作用,阀瓣与阀座间的流速很大,流体通过阀瓣后产生较大的压力降,阀瓣、阀座和阀体会因流体的高速冲刷和可能产生的气蚀作用而损坏,特别是当流体的腐蚀性大或流体中带有固体颗粒时更易损坏。

旋塞阀:
用带通孔的塞体作为启闭件的阀门。塞体随阀杆转动,以实现启闭动作。小型无填料的旋塞阀又称为“考克”。旋塞阀的塞体多为圆锥体(也有圆柱体),与阀体的圆锥孔面配合组成密封副。旋塞阀是使用最早的一种阀门,结构简单、开关迅速、流体阻力小。普通旋塞阀靠精加工的金属塞体与阀体间的直接接触来密封,所以密封性较差,启闭力大,容易磨损,通常只能用于低(不高于1兆帕)和小口径(小于100毫米)的场合。为了扩大旋塞阀的应用范围,已研制出许多新型结构。

隔膜阀:
用弹性隔膜作为启闭件和密封件的截断阀。图隔膜阀的典型结构为隔膜阀的典型结构。阀体为屋脊式,屋脊与隔膜组成密封副。隔膜周边固定,它将阀腔分成互不相通的两部分。隔膜下边为流体通道。阀瓣、阀杆、阀盖等零件都位于隔膜上部,与流体隔离,不受流体腐蚀,同时又能防止铁锈等杂质污染流体。隔膜阀不需要填料函,不存在阀杆的密封问题。
隔膜材料通常为橡胶和氟塑料。隔膜阀的寿命取决于隔膜的耐疲劳性。它特别适用于腐蚀性流体和要求清洁的流体,如醋酸、化纤原料和锅炉软化水等。它的工作压力一般不大于0.6兆帕,工作温度一般小于100℃,公称通径不大于350毫米。

阀门的基本参数和标准:
阀门的公称通径(DN)。
公称通径用字母“DN”后紧跟一个数字表示。如通径250mm 应标志为DN250。
阀门的公称压力(PN),指阀门在规定的基准温度允许的最大工作压力。是供参考用的一个方便的圆整数。
在我国,涉及公称压力时,按照通常给出计量单位,以“MP”兆帕表示,在英美国家中,尽管已经列入公称压力的概念,但实际使用仍然采用英制单位的磅级。

主要国内标准:

主要国外标准:

阀门的连接方式:
内螺纹连接(PT 管螺纹连接55°牙);
外螺纹连接(NPT 螺纹连接 60°牙);
法兰连接;焊接(对接焊“BW”和承插焊“SW”);
对夹;卡箍;卡套。
法兰连接:
(1)平面(密封面)法兰 flat flange (FF);
1、常用垫片:常用石棉斑、聚四氟乙稀包嵌石棉板、铝板;
2 应用范围:适用于较低压力的阀门:
(2)凸面(密封面)法兰 raised face(RF)
(3)环槽密封面(ring type jai face)(RTJ)
3 槽 groove
1、常用垫片:金属椭圆形垫、金属八角形垫;
2、应用范围 :主要用于高温高压阀门。

(4)榫槽面 (TG) tongue﹠ groove
1常用垫片:氟塑料板 缠绕式垫片、金属色石棉垫片、 铜板;
2 适用范围:使用能够塑性变形的垫片和腐蚀性较强。密封性能要求严格的阀门。
(5)凹凸面法兰(MF)male ﹠ female
1 常用垫片:缠绕式垫片、橡胶石棉板;
2 应用范围:适用于各重压力的阀门。
连接形式的选择:

法兰密封面形式的选择:


阀门主体材料:

压力-温度额定值:
阀门的压力-温度额定值是指在指定温度下用表压表示的最大允许工作压力。当温度升高时,最大工作压力随之降低。压力-温度额定值数据是在不同工作温度工作压力下正确选用阀门的主要依据。

内件材料:

填料函密封:
靠填料阻塞泄漏通路的可用于往复或旋转运动的接触式动密封,主要有软填料密封和硬填料密封两类。软填料密封又称盘根密封,填料函内的填料受压盖的轴向力作用而径向胀紧,以达到密封目的。软填料常由纤维(石棉、尼龙等)、润滑剂(石墨、二硫化钼、滑石粉等)和各种金属丝增强剂组成。填料磨损后可通过拧紧螺栓予以补偿。软填料密封结构简单、可靠、易检修、耐腐蚀和耐高温。
填料的使用温度:

填料的形式:

垫片:
阀门法兰中相对静止件间的密封。常用的形式是放置密封垫片,这种密封称为垫片式强制密封(图1垫片式强制密封)。
旋紧螺栓压紧垫片,即可堵塞泄漏缝隙以达到密封的目的。垫片的材料和形式根据阀门使用温度、压力和介质的腐蚀性等条件选用。如常温、中低压设备可用橡胶垫片,在低温下或腐蚀性工作介质中工作的设备可用聚四氟乙烯垫片,温度较高的设备可用石棉橡胶垫片,高温高压设备可用金属垫片。

石棉橡胶垫片:
石棉橡胶垫片适用于光滑式法兰密封面、凹凸式法兰密封面和样槽式法兰密封面、优点是耐蚀性和热稳定性较好,塑性好,用较小压紧力可保证密封。缺点是强度较低,易粘在法兰密封面上。石棉橡胶垫片有万能石棉板、防蚀石棉板,一般用石棉板、耐酸石棉板、耐油石棉板、夹金属丝石棉板等多种材料。适用于较高温的中压阀门。
聚四氟乙稀垫片:
聚四氟乙烯垫片一般用于榫槽式密封面。主要有聚四氟乙烯和夹玻璃纤维聚四氟乙烯两种材料。适用于较低温度各种压力的强腐蚀性介质。

缠绕式填片:
缠绕式垫片由波形金属带和密封材料带混合缠绕而成。适用于较高温度的中压阀门。
金属包石墨垫片:
由薄金属包覆环形石棉垫片而成。一般用在凹凸式法兰密封面。适用于较高温度和压力的阀门。
金属垫片:
主要有三种形式:(1) 八角形和椭圆形垫——适用于梯形槽式法兰密封面。(2)齿形垫——是在金属平垫片密封面上加工出锥齿形波纹、适用于凹凸式法兰密封面。(3)透镜垫——适用于透镜式法兰密封面。
标准紧固件:
标准化的紧固联接用的机械零件。标准紧固件主要包括螺栓、螺柱、螺钉、紧定螺钉、螺母、垫圈和铆钉等(见图常用的标准紧固件)。

螺栓的结构型式很多,头部多为六角形。受冲击、振动或变载荷的螺栓,为增大柔性,其光杆部分制成细段或中空。螺柱的座端旋入被联接件的螺纹孔,螺母端配用的螺母与螺栓螺母相似。
密封面材料:

阀门的驱动装置:
阀门驱动装置的分类:
按驱动机构的运动方式,阀门驱动装置分为直行程和角行程两种,按驱动结构阀门驱动装置分为:
阀门驱动装置按输出轴运动方式分:
(1)为多圈回转式;(2)部分回转式;(3)直线往复式。
多圈回转式适用于阀杆或阀杆螺母需要回转多圈才能全开或全关的阀门,如闸阀、截止阀,输出转矩值的系列一般为 40~10000牛/米(推力为20~1100千牛)。部分回转式适用于阀杆在回转一圈之内就能全开或全关的阀门,如球阀、蝶阀,其输出转矩的系列一般为 125~125000牛/米。直线往复式适用于阀杆只做直线往复运动就能全开或全关的阀门如电磁阀。阀门驱动装置按动力源可分为手动装置、气动装置、液动装置、电动装置、气液联动装置、电液联动装置等。最原始和最简单的阀门驱动装置是手轮(手柄)。

添加图片注释,不超过 140 字(可选)
(1 阀门驱动方式的选择依据:
(1)阀门的型式、规格与结构;
(2)阀门的启闭力矩(管线压力阀门的最大压差)推力;
(3)最高环境温度与流体温度;
(4)使用方式与使用次数;
(5)启闭速度与时间;
(6)阀杆直径、螺距、旋转方向;
(7)连接方式;
(8)动力源参数:电动的电源和电压、相数、频率;气动的气源压力;液动的液源压力。
(9)特殊考虑:低温、防腐、防水、防火、防辐照等。
手动驱动装置:

手动阀门:
手轮驱动:手轮可采用可锻铸铁、球墨铸;
铁或钢也有采用铝合金或塑料等材料。
手轮旋向:顺时针开阀门:逆时针关闭。
撞击式手轮:撞击式手轮适用于要求启闭;
力矩较大的截止阀。
齿轮传动手动装置:齿轮传动手动装置分两种,一种是在阀门支架上设置齿轮减速机构,一种是齿轮减速箱式手动装置。前者大多为一级齿轮减速,后者又可分为多回转手动装置。手动装置与阀门的连接可以与电动驱动装置一致。


电动驱动装置:
与其他阀门驱动装置相比,电动驱动装置具有动力源广泛,操作迅速、方便等特点,并且容易满足各种控制要求。所以,在阀门驱动装置中,电动装置占主导地位。阀门电动装置按输出方式分为多回转型(Z型)和部分回转型(Q型)两种,前者用于升降杆类阀门,包括:闸阀、截止阀、节流阀、隔膜阀等;后者用于回转杆类阀门,包括球阀、旋塞阀、蝶阀等,通常在90度范围内启闭。阀门电动装置按防护类型分为普通型和特殊防护型两大类。
普通型电动装置的使用环境如下:
(1)环境温度-25-40℃;
(2)环境相对湿度≥90%;
(3)海拔≥1000米;
(4)工作环境要求不含有腐蚀性、易燃、易爆的介质。
如阀门的工作环境条件超过普通型电动装置所具有的能力时,需采用特殊防护型产品。
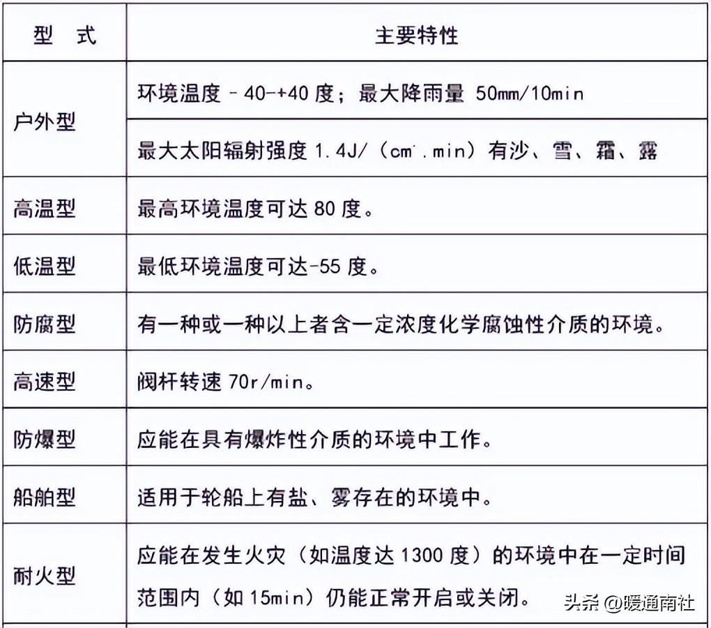
特殊防护型电动装置主要技术参数:

更多内容,请查看暖通南社公众号...