
“档案怎么处理?”
“大学生落户需要哪些材料?”
“*党**组织、团组织关系何处接收?”
......
毕业季来临
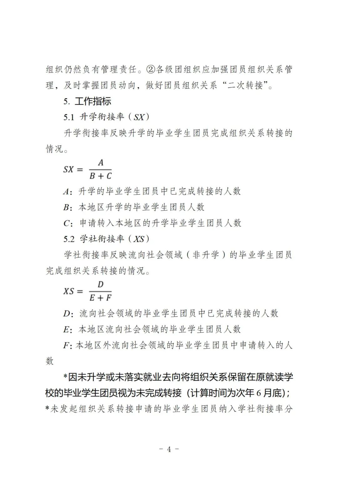
各位毕业生们是不是忙的焦头烂额
别慌!本期推文为您详细解答
大学生落户
01
申办大学生落户的有哪些条件?
答:年龄不满45周岁,取得经教育部认证的大专、本科学历或学位的毕业生,本人及其配偶、未成年子女可以申请落户。 硕士、博士研究生不受年龄限制。
02
申办大学生落户需提供哪些材料?
答:主要有三类材料:一是学历相关材料,包含 毕业证和学历证明 。二是 居住凭证 。三是有随迁人员的,还需提供 亲属关系凭证 。
03
所需的学历材料从哪里*载下**?
答:国内大学的毕业生,可以登录学信网,*载下**“ 教育部学历证书电子注册备案表 ”或“ 中国高等教育学历认证报告 ”。
国外留学的毕业生,可以登录中国留学网,*载下**“ 教育部认证留学回国人员学历或学位认证书 ” 。
有毕业证丢失等特殊情形的,由毕业生 提供教育部学信网登录账号 供民警核查学籍信息。
04
居住凭证包括哪些材料?
答:在自有房屋落户的,提供 自有房屋权属凭证 ,该自有房屋已立户的,需提供 居民户口簿 ,未立户的 需房主书面同意 。
在租住或借住房屋所在地社区公共户落户的,需提供 租赁房屋协议或房主书面借住证明 。
在单位集体户或在单位工作所在地的社区公共户落户的,需提供 单位证明 。
05
大学生落户如何申请网上办理?
答:通过“ 湖北公安政务服务平台 ”,可24小时网上申请落户。申请人可关注“湖北公安政务服务平台”微信公众号,点击菜单栏上的 【微警务】 进入平台首页。点击首页上 【迁入登记】 选择“ 大学毕业生落户 ”。查看办理事项的所需申报材料,每个材料都有样图可供参考。点击右上角的【申报】即可申请网上办理。

来源:平安武汉
档案转移
Q1:办理档案转出的条件?
1.受理条件:(1)档案在公共就业和人才服务机构托管;(2)接收单位有人事档案管理权限。
2.注意事项:(1)有集体户口和*党**员组织关系挂靠的,应先将集体户口和*党**员组织关系从人才服务机构迁出和转出。(2)用人单位集体委托存档的,应提供单位离职证明或单位同意转档证明。
Q2:如何办理档案转出?
1.打开并登录湖北政务服务网(http://zwfw.hubei.gov.cn/),在搜索栏输入“档案转出”,点击搜索
,

2.找到“档案转出”,点击“在线办理”
,

3.选择办理地点,点击“在线办理”
,

4.认真阅读后点击“我已阅读并承诺”
,

5.按照表单要求进行填写后,点击“表单验证”,确认无误后点击”提交“
,

来源:鄂汇办
就业报到
2023年起,不再发放《全国普通高等学校本专科毕业生就业报到证》和《全国毕业研究生就业报到证》 (以下统称就业报到证), 取消 就业报到证补办、改派手续, 不再 将就业报到证 作为 办理高校毕业生招聘录用、落户、档案接收转递等手续的 必需材料 。
2023年起, 组织人事部门和档案管理服务机构在审核和管理人事档案时, 就业报到证不再作为必需的存档材料, 之前档案材料中的就业报到证应继续保存,缺失的无需补办。
高校要及时将高校毕业生登记表、成绩单等重要材料归入学生档案,按规定有序转递,个人不能自带和保管。
到机关、国有企事业单位就业或定向招生就业的,转递至就业单位或定向单位;
到非公单位就业、灵活就业及自主创业的,转递至就业创业地或户籍地公共就业人才服务机构,其中转递至就业创业地的,应提供相关就业创业信息;
暂未就业的,可根据本人意愿转递至户籍地公共就业人才服务机构,或按规定在高校保留两年。
档案接收管理部门要及时向社会公布服务机构和联系方式,各相关单位和公共就业人才服务机构要认真做好毕业生档案接收工作。
用人单位可 凭劳动(聘用)合同或就业协议书(含网签协议)或普通高等教育学历证书或其他双方约定的证明材料 ,为高校毕业生办理报到入职手续,参加工作时间按照高校毕业生毕业后实际入职之日计算,法律法规另有规定的从其规定。
用人单位、户籍和档案接收管理部门、公共就业人才服务机构在办理招聘录用、落户、档案接收转递等业务时,可通过查看 学历证书、劳动(聘用)合同 (就业协议、录用接收函)等,或通过 全国高校毕业生毕业去向登记系统 (https://dj.ncss.cn),查询离校时相应毕业去向信息。
高校毕业生和有关单位可通过 中国高等教育学生信息网 (https://www.chsi.com.cn)查询和验证高校毕业生学历、学位信息。
来源:鄂汇办
*党**组织关系转移
高校毕业生*党**员组织关系的去向
一 已落实工作单位的高校毕业生*党**员
对已落实工作单位的高校毕业生*党**员,其工作单位建立*党**组织的,应当将组织关系转移到单位*党**组织。工作单位未建立*党**组织的,可将组织关系转移到工作单位所在区域性、行业性*党**组织(如所在园区、商圈、楼宇流动*党**员*党**组织)或经常居住地社区(村)*党**组织,也可随同档案转移到县以上政府所属公共就业和人才服务机构*党**组织。
二 继续深造的高校毕业生*党**员
对继续就读全日制专升本、硕士研究生或博士研究生的高校毕业生*党**员,应当将组织关系转移至就读学校*党**组织。
三 未落实工作单位的高校毕业生*党**员
对没有落实工作单位的高校毕业生*党**员,可将组织关系保留在原就读高校*党**组织,也可以转移到本人经常居住地社区(村)*党**组织。
四 出国留学和出境学习的高校毕业生*党**员
对出国留学和出境学习的高校毕业生*党**员,应当将组织关系保留在原就读高校*党**组织。
高校毕业生*党**员转移组织关系的办理流程
一 转移*党**员组织关系的流程
1. 高校毕业生*党**员明确组织关系转移去向后,应当向所在*党**支部申请,经批准后方可转移组织关系。
2. 高校*党**组织接到毕业生*党**员转移组织关系申请后,与接收单位*党**组织做好对接,确认无误后,从全国*党**员管理信息系统中直接转移*党**员组织关系。
3. 转移组织关系时,接收单位*党**组织认真查核*党**员信息和电子《组织关系介绍信》,审查毕业生*党**员档案(或档案复印件),及时对转移申请进行审批,办理好接收组织关系手续,将*党**员编入*党**的一个支部,并督促*党**员及时报到。
4. 毕业生*党**员应当在规定时间内到接收*党**员组织关系的*党**支部报到。因特殊原因不能在规定时间内报到的,应当及时向*党**组织报告,经接收单位*党**组织同意后,可以延期报到。
5. 毕业生*党**员报到时,接收单位*党**组织应当明确专人负责与其谈心谈话,对*党**员情况作进一步了解,及时纳入某个*党**支部管理。毕业生*党**员到接收单位*党**组织报到后,组织关系转接流程方可结束。
二 转移*党**员组织关系的注意事项
1. *党**员组织关系应全部通过全国*党**员管理信息系统转移,一般情况下不再进行线下转移。
2. 高校*党**组织应当将毕业生*党**员档案存入毕业生人事档案,并通过机要寄送方式寄至指定位置,不得将档案交至毕业生*党**员自行保管、寄送,必要时可为毕业生*党**员复印*党**员档案,加盖公章后,交毕业生*党**员提供给接收单位*党**组织审查。对需要审核人事档案的单位,接收单位在审查人事档案时,一并审查*党**员档案。
3. 对于入*党**材料不齐全、不规范的毕业生*党**员档案,接收单位*党**组织要及时联系反馈高校*党**组织,高校*党**组织应认真做好核查、补办、完善等相关工作。
4. 毕业生中的预备*党**员在报到时要向所在*党**组织报告预备*党**员身份,落实组织关系后要按时交纳*党**费,参加组织生活,定期提交思想汇报,预备期满后应及时提交转正申请。
5. 在毕业生*党**员组织关系未被接收前,高校*党**组织仍对毕业生*党**员负有教育管理责任。
办理保留组织关系的流程及注意事项
出国留学或出境学习
办理保留组织关系的流程
1. 毕业生*党**员出国(境)前,应向原就读高校*党**组织提交保留组织关系的书面申请,说明学习地点、时间、留学方式、联系方式、国(境)内联系人等情况。
2. 院(系)*党**组织审批书面申请后,报高校*党**委组织部登记备案。
3. 毕业生*党**员回国后,高校*党**组织依据有关规定做好恢复组织生活、组织关系转接等有关工作。
办理保留组织关系的注意事项
1. 毕业生*党**员出国(境)后,要定期与高校*党**组织保持联系。
2. 高校*党**组织应通过微信、电子邮件等方式,每半年与*党**员至少联系一次,了解其政治思想和学习生活等方面的情况。
3. 出国留学和出境学习的毕业生*党**员,其组织关系保留在原就读高校*党**组织时间一般不超过5年。
4. 对出国学生*党**员,自出国之日起,超过5年时间仍未回国、将继续在国外学习研究的,由保留其组织关系的高校*党**组织按规定作出停止*党**籍的决定。
5. 对出境学生*党**员,自出境之日起,超过5年时间仍未回国、将继续在境外学习研究的,由保留其组织关系的高校*党**组织按规定作出保留*党**籍的决定。
未出国(境)
办理保留组织关系的流程
1. 毕业生*党**员向高校*党**组织提出保留组织关系申请。
2. 高校*党**组织审批同意后,应将毕业生*党**员及时编入*党**的一个支部,安排专人定期联系,掌握其去向、现状等。
办理保留组织关系的注意事项
1. 组织关系保留在原就读高校期间,毕业生*党**员应按时交纳*党**费,积极参加所在*党**支部的组织生活。
2. 预备*党**员至少每季度提交一次思想汇报,预备期满后应及时提交转正申请。高校*党**组织要依据有关规定做好转正工作。
3. 对组织关系保留在原就读高校,超过6个月未与高校*党**组织联系、且经多方努力确实无法取得联系的毕业生*党**员,高校*党**组织有权依据*党**章和*党**内有关规定予以处理。
4. 组织关系保留在原就读高校*党**组织的时间一般不超过2年,其间,符合转出条件的应及时转出。对超过2年的,高校*党**组织应与*党**员联系,根据其工作或居住情况转移组织关系;因特殊情况确需继续保留组织关系的,由*党**员提出申请,经高校*党**组织同意,可适当延长保留时间,延长时间一般不超过1年。
来源:武汉组工
团组织关系转移








毕业学生团员团组织关系转接指引图








团员档案和团组织关系转接
常见问题Q&A
帮你解决所有问题~
一、团员档案类
1.问:团员档案有什么重要作用?
答:团员档案是团员职业生涯中第一份正式档案材料,应当十分珍视。2018年*共中**中央办公厅印发的《干部人事档案工作条例》明确提出,《中国共产主义青年团入团志愿书》、入团申请书等团员档案材料纳入干部人事档案管理。2.问:团员档案主要包括哪些材料?
答:团员档案主要包括《中国共产主义青年团入团志愿书》、入团申请书、入团积极分子培养考察(团校学习结业)材料、团员证、团员登记表、团内奖惩材料等。3.问:首要团员档案是什么?
答:入团志愿书是首要团员档案。4.问:对建立团员电子档案有什么要求?
答:自2020年起,依托“智慧团建”系统,以新发展团员为重点,建立团员电子档案库。
5.问:学生团员档案如何管理?
答:学生团员档案一般纳入学籍档案进行管理,原则上随学籍档案转移,由学校团组织管理。
6.问:已建立人事档案的团员档案如何管理?
答:已建立人事档案的,由具备人事档案管理权限的用人单位,或由县级及以上公共就业和人才服务机构、授权管理服务机构等人事档案管理服务机构统一管理。
7.问:未建立人事档案的团员档案如何管理?
答:未建立人事档案的,一般由县级团委统一管理,有条件的地方也可由乡镇、街道团组织管理。
8.问:团员档案遗失如何处理?
答:团员档案遗失或不完整的,一般由其隶属团组织或入团时所在单位团组织出具证明。
9.问:补办团员档案有什么要求?
答:①团员身份核实无误的,可按程序补办团员登记表、团员证等作为团员身份证明,不补办入团志愿书。②补办团员档案及相关证明材料须真实可信,对提供虚假材料和档案的应当追究相关单位和个人的责任。
10.问:团员档案和团员组织关系的去向是否需要一致?
答:团员档案按照档案管理规定,由相关组织或单位统一管理,不一定要和组织关系去向完全一致。对于档案存放在人才市场的毕业学生团员,其组织关系按实际去向转接至工作单位、经常居住地或户籍所在地团组织。
二、组织关系类
1.问:什么是团员组织关系?
答:团员组织关系是指团员对团的基层组织的隶属关系。
2.问:为什么要转接团组织关系?
答:《中国共产主义青年团章程》明确规定,团员由一个基层组织转移到另一个基层组织,必须及时办理组织关系转接手续。无论是继续学习深造,还是参加工作,或是暂时待业,都应及时转接组织关系、交纳团费、参加组织生活。这是每个团员应尽的基本义务。
3.问:不及时转接组织关系会有什么影响?
答:容易造成团员与组织失去联系,无法参加组织生活、行使团员权利、履行团员义务;可能导致团员身份难以核实,在申请入*党**、参加公务员或事业单位、国有企业招考、参军入伍等方面受到影响;无法参加团内荣誉表彰等。
4.问:团员组织关系如何隶属?
答:每个团员都必须编入团的一个支部。有固定学习、工作单位且单位已经建立团组织的团员,编入其所在单位团组织。
5.问:单位没有团组织,团员组织关系应如何隶属?
答:单位未建立团组织的,一般编入其经常居住地或单位所在地团组织。
6.问:没有固定学习、工作单位的团员,团员组织关系应如何隶属?
答:没有固定学习、工作单位的团员,一般编入本人居住地或户籍所在地团组织。
7.问:团员外出组织关系应如何转接?
答:外出学习、工作、生活6个月以上,并且地点相对固定的,一般应当将其组织关系转至外出地学习、工作单位的团组织或相应属地团组织,具备条件的也可转至“青年之家”或团属青年社团中的团组织。
8.问:团组织接收团员组织关系时是否需要核查档案?
答:团组织接收团员组织关系时,如有必要,可以采取适当方式查核团员档案。
9.问:团员转接组织关系过程中如何管理?
答:对组织关系转出但尚未被接收的团员,原所在团组织仍然负有管理责任。
10.问:团员转接组织关系被拒绝如何处理?
答:团组织不得无故拒转拒接团员组织关系。对于团籍正常、档案和团员身份无误、转接原因和去向的清楚的,团组织应按照要求予以办理。团员认为拒转拒接不合理的,可以向相应上一级团组织反映。
11.问:学生团员毕业后未升学或未落实就业去向,组织关系如何转接?
答:学校学生团员毕业后未升学或未落实就业去向的,一般可在原学校保留组织关系6个月,最长不超过1年,符合条件的应当及时转出。
12.问:学生团员毕业后组织关系转到乡镇、街道应如何管理?
答:对组织关系转至居住地、户籍地所在乡镇、街道的毕业学生团员,乡镇、街道团组织应当主动加强联系服务,持续关注其就业动向,及时跟进做好组织关系转接。
13.问:出国(境)学习工作生活人员中的团员组织关系如何管理?
答:对出国(境)学习工作生活人员中的团员,由出国(境)前所属团组织保留其组织关系。出国(境)团员集中的学校或单位团组织,应当通过建立网上团员社群等方式加强联系服务。出国(境)团员返回后按照规定恢复组织生活。
14.问:什么是流动团员?
答:流动团员是指外出6个月以上且没有转移组织关系的团员。团组织应当通过网络等形式保持联系,跟进做好教育培训、管理服务等工作。
15.问:对流动团员履行义务有什么要求?
答:除团章规定的团员义务外,流动团员应当通过定期报到或电话、网络等方式,主动与保留其组织关系的团组织联系,每半年至少联系1次。流动团员应当主动交纳团费,没有正当理由,连续6个月不交纳团费、不过团的组织生活,或连续6个月不做团组织分配的工作,按照自行*团脱**予以除名。
16.问:流动团员与团组织失去联系会有什么后果?
答:与团组织失去联系1年以上,将会被停止团籍,停止团籍2年后确实无法取得联系的,按照自行*团脱**予以除名。这将会给本人的学习工作生活带来难以弥补的影响。
三、操作办理类
1.问:组织关系线上转接和线下转接的关系是怎样的?
答:线下组织关系转接应与线上转接去向一致、同步进行。除参军入伍等转入涉密单位的情况外,线上线下不能相互替代。
2.问:毕业学生团员组织关系转接工作是否与领取毕业证书、学位证书等挂钩?
答:不挂钩。任何学校团组织不得将团员组织关系转接与毕业证书、学位证书发放挂钩,不得以未转接组织关系为由,不正常发放毕业证书、学位证书。
3.问:已找到工作的毕业学生团员,是否可以将团组织关系转往户籍所在地团组织?
答:不可以。此类情况组织关系应转至工作单位团组织。工作单位不具备建团条件的,可转至团员经常居住地或工作单位所在的乡镇、街道团组织。
4.问:团组织在接收审批团员转入申请时应注意哪些问题?
答:一是审核团员的基本信息等;二是与团员本人保持联系,建立微信群等网络社群,及时动态更新团员有关信息和联系方式,安排团员线下报到;三是根据需要可要求流动团员填写《流动团员管理服务告知书》。
5.问:流动团员管理服务告知书如何使用?
答:为防止团员“在网失联”,团组织可根据需要要求流动团员填写《流动团员管理服务告知书》并签字确认,强化团员身份意识、告知流动团员义务责任。比如,转入乡镇(街道)、村(社区)团组织但本人并不在当地的流动团员;毕业后组织关系仍保留在学校的流动团员等。因疫情、工作等原因线下报到确有困难的,团员签名后可向团组织报送电子版。
6.问:组织关系已完成转入的团员,团组织应开展哪些工作?
答:从组织关系转入起,团员就成为团组织的教育管理服务对象。一是与团员保持联系,建立网络社群,结合实际安排团员线下到团支部报到;二是开展“三会两制一课”等组织生活,按期收缴团费;三是团员前往外地工作或学习,应及时按规定将其组织关系转出。
7.问:团员如何依托“智慧团建”系统开展线上转接?
答:团员通过PC端网页版(https://zhtj.youth.cn/zhtj/)或微信小程序(团中央智慧团建云平台)登录“智慧团建”系统,进入“关系转接”版块,根据界面提示操作即可。
团员在转接过程中,如果遇到困难疑问,可登录“智慧团建”系统查询相关工作流程和操作说明,也可按照系统内提供的咨询电话与相应团组织联系。
北京、广东、福建团员请使用各自线上系统进行操作。
来源:共青团中央

以 梦 为马 不 负韶华
还有其他想了解的?
来 “武汉市民热线12345” 留言咨询
