欢迎关注「消防大业」微信公众号:xfdy119。
12月1日,认监委发布消防产品强制性产品认证实施规则,规则自发布之日起实施。

认监委关于发布消防产品强制性产品认证实施规则的公告
2020年第26号
根据*党**中央、国务院关于深化消防执法改革的决策部署和《市场监管总局关于优化强制性产品认证目录的公告》(2020年第18号)有关消防产品目录调整的结果,现发布《强制性产品认证实施规则 火灾报警产品》(CNCA-C18-01:2020)、《强制性产品认证实施规则 灭火器产品》(CNCA-C18-02:2020)、《强制性产品认证实施规则 避难逃生产品》(CNCA-C18-03:2020)(见附件,以下简称新版规则),自发布之日起实施。此前,认监委《关于发布消防产品强制性认证实施规则的公告》(认监委公告2014年第15号)同时废止。
相关指定认证机构应依据新版规则和已发布的强制性产品认证通用实施规则要求,制定对应的认证实施细则并向认监委备案。
自本公告发布之日起,指定认证机构应按照新版规则实施认证及颁发证书。此前已经颁发的有效强制性产品认证证书可继续使用,认证证书转换工作采取到期换证、产品变更、标准换版等自然过渡的方式完成。
附件:
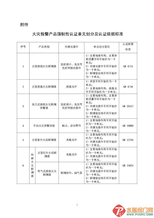
1. 强制性产品认证实施规则 火灾报警产品(CNCA-C18-01:2020)
2. 强制性产品认证实施规则 灭火器产品(CNCA-C18-02:2020)
3. 强制性产品认证实施规则 避难逃生产品(CNCA-C18-03:2020)
认监委
2020年11月30日
附件一










附件二









附件三









