郭治彬 教授 南昌大学第一附属医院心内科主任医师,硕士生导师

抗菌治疗是临床上最常使用的疗法之一。本文结合我国最新版《抗菌药物临床应用指导原则(2015 年版)》等文献 [1][2][3],对抗菌药物的相关要点进行简要梳理。
相关术语
抗感染药物:用于治疗各种病原体(细菌、真菌、衣原体、支原体、病毒、立克次体、螺旋体、原虫、蠕虫等)所致感染的药物,其概念较抗微生物药稍宽泛。后者一般不包括抗蠕虫药。
抗菌药物(抗细菌药):是指对细菌有杀灭和抑制作用的药物。包括抗生素和其他合成或半合成的化学药。
抗生素:是微生物,如细菌、真菌、放线菌等在生活过程中产生的对病原体或肿瘤细胞具有抑制或杀灭作用的物质。

抗菌药物的分类与特点
按药效可分为以下 4 类:
第 I 类:繁殖期杀菌剂:如青霉类、头孢菌素类
第 II 类:静止期杀菌剂:如氨基糖苷类、多粘菌素类
第 III 类:速效抑菌药:如四环素类、氯霉素类与大环内酯类
第Ⅳ类:慢效抑菌药:如磺胺类
以上 4 类药的联用效果为:
I+II = 协同(增强);I+III = 拮抗(可能);II+III = 协同(增强或相加);I+Ⅳ= 协同
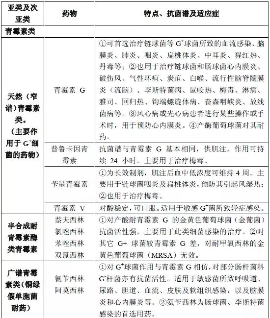
根据结构,抗菌药物可分为以下几大类,部分大类中还含有多种小类或亚类:
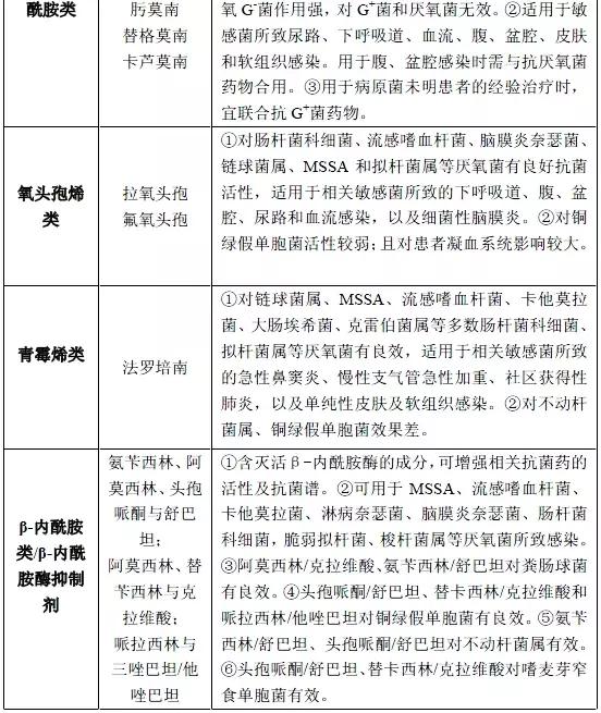
1. β-内酰胺类:可分为青霉素类、头孢菌素类、非典型 β 内酰胺类和 β 内酰胺酶*制剂抑**等亚类(表 1)。
因其对革兰阳性(G+)、革兰阴性(G-)菌及部分厌氧菌都有抗菌作用,且抗菌活性强、毒副反应低、适应证广,所以临床较为常用。
表 1 β-内酰胺类药物的分类及特点





2. 氨基糖苷类:目前仍是治疗需氧 G- 杆菌严重感染的重要药物。常用者包括:链霉素、卡那霉素、庆大霉素、妥布霉素、阿米卡星、奈替米星、依替米星、西梭霉素、核糖霉素、异帕米星、达地米星、阿斯米星、地贝卡星和新霉素等。
其共同特点是抗菌谱广,抗 G-杆菌活性强于青霉素类和第一代头孢菌素类药物;对葡萄球菌属细菌有良好抗菌作用;与 β-内酰胺类、万古霉素类合用可产生协同作用等;无抗厌氧菌活性;对链球菌作用差;有耳、肾毒性。
具体适应证包括:①中、重度肠杆菌科细菌等 G-杆菌感染。②庆大霉素、妥布霉素、奈替米星、阿米卡星、异帕米星、小诺米星、依替米星等对铜绿假单胞菌有强大抗菌活性。
常和具有抗铜绿假单胞菌作用的 β-内酰胺类或其他抗菌药物联用于中、重度铜绿假单胞菌感染。但链霉素、卡那霉素等对铜绿假单胞菌无作用。
③链霉素或庆大霉素可治疗土拉菌病、鼠疫及布鲁菌病,用于后者需和其他抗菌药物联用。④联合用于严重葡萄球菌属、肠球菌属或鲍曼不动杆菌感染的治疗(非首选)。
⑤链霉素、阿米卡星和卡那霉素可用于结核病联合化疗。⑥新霉素仅可口服用于结肠手术前准备,或局部用药;巴龙霉素仅可口服用于肠道隐孢子虫病。

3. 大环内酯类:对大多数 G+ 菌、部分 G- 菌及一些非典型病原体,如军团菌、螺旋体、肺炎支原体、衣原体、立克次体、弓形虫、非典型分枝杆菌感染也有良效。
第一代药物包括红霉素、琥乙红霉素、麦白霉素、交沙霉素、乙酰螺旋霉素、麦迪霉素等,目前已较少应用。
第二代药物包括罗红霉素、克拉霉素、阿奇霉素,副作用减少,疗效增加。
泰利霉素和喹红霉素为第三代该类药,对前述耐药菌有良好作用,且抗菌谱更广,有较好应用前景。
具体适应证包括:①作为青霉素类过敏患者的替代药物,用于治疗链球菌敏感株所致的五官科感染及轻、中度肺炎、猩红热和蜂窝织炎;
②治疗白喉及白喉带菌者、空肠弯曲菌肠炎、百日咳、气性坏疽、梅毒、李斯特菌病;③用于心脏病及风湿热患者预防细菌性心内膜炎和风湿热;④治疗军团菌病、衣原体属、支原体属等所致的呼吸道及泌尿生殖系统感染。
⑤第一代药物主要用于上述感染的轻症患者。⑥阿奇霉素、克拉霉素等尚可用于流感嗜血杆菌、卡他莫拉菌所致的社区获得性呼吸道感染;或与其他抗菌药物合用于鸟分枝杆菌复合群感染的防治。克拉霉素也可用于幽门螺杆菌的联合治疗。
⑦红霉素及克拉霉素禁与特非那丁合用,以免引起心脏不良反应。

4. 四环素类:包括四环素、金霉素、土霉素及半合成的多西环素、美他环素和米诺环素。抗菌谱广,对葡萄球菌属、链球菌属、大肠埃希菌、克雷伯菌属、布鲁菌属、不动杆菌属、嗜麦芽窄食单胞菌等,有良好抗菌活性。
作为首选或可选药物,可用于以下疾病的治疗:①立克次体病,如流行性斑疹伤寒、地方性斑疹伤寒、洛矶山热、*虫病恙**、柯氏立克次体肺炎和 Q 热。
②支原体感染,如支原体肺炎、解脲脲原体所致的尿道炎等。③衣原体属感染,如衣原体肺炎、鹦鹉热、性病淋巴肉芽肿、宫颈炎及沙眼衣原体感染等。
④回归热、布鲁菌病(需与氨基糖苷类联合应用)、霍乱、兔热病和鼠疫。⑤治疗青霉素类过敏患者的破伤风、气性坏疽、雅司、梅毒、淋病和钩端螺旋体病。
⑥炎症反应显著的*疮痤**。⑦米诺环素可作为多重耐药鲍曼不动杆菌感染的联合用药。
5. 氟喹诺酮类:常用者包括诺氟沙星、氧氟沙星、环丙沙星、左氧氟沙星、莫西沙星等。其中左氧氟沙星、莫西沙星对 G+球菌、衣原体属、支原体属、军团菌等细胞内病原或厌氧菌的作用强。
其主要适应证包括:①肺炎克雷伯菌、肠杆菌科细菌和铜绿假单胞菌等 G-杆菌所致的尿路及下呼吸道感染、前列腺炎和非淋菌性尿道炎、宫颈炎。
②诺氟沙星限用于单纯性下尿路感染或肠道感染。但其耐药株已超过 50%。
③左氧氟沙星、莫西沙星等可用于链球菌所致的五官科感染;肺炎链球菌、支原体、衣原体,以及敏感 G-杆菌所致的下呼吸道感染。
④可首选用于伤寒沙门菌、志贺菌属、非伤寒沙门菌属、副溶血弧菌等所致的成人肠道感染。
⑤治疗腹腔、胆道及盆腔感染时,需与甲硝唑等抗厌氧菌药物合用。⑦莫西沙星可单药治疗轻症复杂性腹腔感染。
⑧治疗 MSSA 属感染。但 MRSA 对本类药物耐药率高。
⑨左氧氟沙星等部分品种可作为耐药结核分枝杆菌和其它分枝杆菌感染的二线联合用药。
⑩已不推荐本类药物用于淋球菌感染,并应严格限制其作为外科围手术期预防用药。
注意事项:18 岁以下未成年患者避免使用。制酸剂和含钙、铝、镁等金属离子的药物可减少本类药物吸收,应避免同服。不宜用于有癫痫或其他中枢神经系统基础疾病的患者。

6. 林可酰胺类:包括林可霉素和克林霉素。对 G+ 菌及厌氧菌具良好活性,但肺炎链球菌等对其耐药性高。
其适应症包括①敏感厌氧菌及需氧菌(链球菌及金葡菌等)所致的下呼吸道、血流、皮肤及软组织感染、骨髓炎;
②与抗需氧 G- 菌药物联用,治疗妇产科及腹腔感染。
7. 甘氨酰环素类:目前只有替甲环素。其作用机理和抗菌谱与四环素类相似,但目前的耐药率较低。对耐多药的葡萄球菌属、肠球菌属、链球菌属、肠杆菌科细菌、不动杆菌具高度抗菌活性。
对棒状杆菌、乳酸杆菌、明串珠菌属、厌氧菌、快速生长分枝杆菌、李斯特菌,以及支原体等也敏感。对鲍曼不动杆菌、嗜麦芽窄食单胞菌体外具抗菌活性。但铜绿假单胞菌和变形杆菌属对其耐药。
8. 氯霉素类:包括氯霉素、甲砜霉素,具广谱抗微生物作用,包括 G+、G-菌、厌氧菌、立克次体属、螺旋体和衣原体属等。
因病原菌对其耐药性高及骨髓抑制等严重不良反应,氯霉素的应用普遍减少。但其易透过血-脑、血-眼屏障,并对伤寒沙门菌、立克次体等细胞内病原体有效,仍有一定应用指征。
甲砜霉素对流感嗜血杆菌、肺炎链球菌和脑膜炎奈瑟菌有杀菌作用;对其他细菌仅有抑菌作用。而铜绿假单胞菌、不动杆菌属、肠杆菌属、粘质沙雷菌、吲哚阳性变形杆菌属、MRSA 和肠球菌属对其耐药。
9. 利福霉素类:包括利福平、利福霉素 SV、利福喷汀及利福布汀等。抗菌谱广,对分枝杆菌属、G+菌、G-和不典型病原体有效。
①利福平是结核病、非结核分枝杆菌感染、麻风等联合化疗的主要药物。利福喷汀可替代利福平作为联合用药之一。利福布汀可用于合并 HIV 患者抗分枝杆菌感染的防治。
②利福平也可用作脑膜炎奈瑟菌咽部慢性带菌者或*脑流**密切接触者的预防用药;但不宜用于*脑流**的治疗,因细菌可能迅速耐药。
③在个别情况下,对 MRSA、甲氧西林耐药凝固酶阴性葡萄球菌(MRCNS)所致严重感染,可采用万古霉素联合利福平治疗。
10. 糖肽类:包括万古霉素、去甲万古霉素、替考拉宁等。
适用于①耐药 G+菌所致的严重感染,包括 MRSA 或 MRCNS、氨苄西林耐药肠球菌属及青霉素耐药肺炎链球菌所致感染;也可用于对青霉素类过敏患者的严重 G+菌感染。
②治疗粒细胞缺乏症并高度怀疑 G+菌感染的患者。③万古霉素尚可用于脑膜炎败血黄杆菌感染。④口服万古霉素或去甲万古霉素,可用于重症或经甲硝唑治疗无效的艰难梭菌肠炎。
⑤万古霉素或去甲万古霉素通常不用于手术前预防用药。但在 MRSA 感染发生率高的医疗单位及/或一旦发生感染后果严重的情况下,如某些脑部手术、心脏手术、全关节置换术,也有主张采用其单剂预防用药。
⑥替考拉宁不用于中枢神经系统感染的治疗。

11. 多黏菌素类:常用者为多粘菌素 B 和 E。对需氧 G-杆菌包括铜绿假单胞菌作用强,肾毒性较明显,主要供局部应用。
其全身应用的适应症为:①其他药物治疗无效的多重耐药铜绿假单胞菌所致严重感染;以及广泛耐药 G-菌所致各种感染。
②局部用于创面感染或雾化吸入治疗呼吸道感染。
③口服用作结肠手术前准备,或中性粒细胞缺乏患者清除肠道细菌,降低细菌感染发生率。
11. 环脂肽类:主要为达托霉素。对葡萄球菌属(包括 MRSA),肠球菌属(包括万古霉素耐药菌株),链球菌属(包括青霉素耐药菌株),JK 棒状杆菌、艰难梭菌和*疮痤**丙酸杆菌等 G+ 菌具有良好抗菌活性。对 G- 无效。
适用于复杂性皮肤及软组织感染、金葡菌所致血流感染 (包括感染性心内膜炎)。因可被肺泡表面活性物质灭活,故不用于治疗肺炎。
12. 噁唑烷酮类:主要为利奈唑胺,可抑制细菌蛋白质合成。对金葡菌(包括 MRSA)、凝固酶阴性葡萄球菌(包括 MRCNS)、肠球菌属(包括 VRE)、各类链球菌(包括青霉素耐药株)均有良好抗菌作用。
对卡他莫拉菌、流感嗜血杆菌、淋病奈瑟菌、艰难梭菌有抗菌作用。对支原体属、衣原体属、结核分枝杆菌、鸟分枝杆菌、巴斯德菌属和脑膜炎败血黄杆菌亦有一定抑制作用。
肠杆菌科细菌、假单胞菌属和不动杆菌属等非发酵菌对其耐药。临床主要用于 MRSA 属、肠球菌属等多重耐药 G+ 菌感染。
13. 磷霉素类:抗菌谱广,可影响细胞壁早期合成。与 β-内酰胺类、氨基糖苷类合用有协同抗菌作用。
口服剂包括磷霉素氨丁三醇和磷霉素钙,分别用于防治尿路及肠道感染。注射剂可用于治疗金葡菌、凝固酶阴性葡萄球菌(包括 MRCNS 株)和链球菌属、流感嗜血杆菌、肠杆菌科细菌和铜绿假单胞菌所致呼吸道、尿路、皮肤及软组织感染等。
治疗严重感染时需加大剂量并与其他抗菌药联用,如治疗 MRSA 重症感染时,需与糖肽类抗菌药联合。

14. 磺胺类:属广谱抗菌药,对 G+菌和 G-均具抗菌作用,但细菌对其耐药现象普遍。
①磺胺多辛、复方磺胺甲噁唑、复方磺胺嘧啶等口服易吸收,可用于敏感菌所致的尿路感染、伤寒和其它沙门菌属感染、肺孢子菌肺炎、小肠结肠炎、耶尔森菌、嗜麦芽窄食单胞菌感染;以及部分 MRSA 感染及星形奴卡菌病等的防治。
②磺胺多辛与乙胺嘧啶等抗疟药联合,可用于氯喹耐药虫株所致疟疾的防治。
③硫氮磺吡啶口服不易吸收,主要用于治疗溃疡性结肠炎。
④磺胺嘧啶银主要用于预防或治疗烧伤继发创面细菌感染。醋酸磺胺米隆适用于烧伤或大面积创伤后的铜绿假单胞菌感染。
15. 硝基咪唑类:包括甲硝唑、替硝唑和奥硝唑等。
其适应症包括:①各种厌氧菌感染,如腹腔、盆腔感染、肺脓肿、脑脓肿等,治疗混合感染时,需与抗需氧菌药物联用。
②口服治疗艰难梭菌所致的假膜性肠炎、幽门螺杆菌所致胃窦炎、牙周感染及加德纳菌阴道炎等。但幽门螺杆菌对甲硝唑的耐药率上升,且有地区差异。
③肠道及肠外阿米巴病、阴道滴虫病、贾第虫病、结肠小袋纤毛虫等寄生虫病的治疗。
④与其他抗菌药物联合,可作为某些盆腔、肠道及腹腔手术的预防用药。
⑤用药期间饮酒及含酒精饮料,可产生戒酒硫样反应。

16. 呋喃类:包括呋喃妥因、呋喃唑酮和呋喃西林,其临床应用已逐渐减少,且不宜长期应用。
呋喃妥因可用于治疗急性单纯性膀胱炎或预防尿路感染。呋喃唑酮主要用于治疗肠道感染。呋喃西林仅局部用于治疗创面、烧伤、皮肤等感染;也可用于膀胱冲洗。
附表:抗真菌药物的分类及特点



五代头孢的区别汇总
五代头孢菌素抗菌谱:

(点击查看大图)
五代头孢代表药物:

五代头孢对β内酰胺酶的稳定性:
第五代(很稳定) = *四代第**(很稳定) > 第三代(高度稳定) > 第二代(较稳定) > 第一代(不稳定)

五代头孢的肾毒性:
第五代(无) = *四代第**(无) > 第三代(基本无) > 第二代(较小) > 第一代(大)

头孢菌素类药物的不良反应:
1、过敏反应:低于青霉素。2、血液系统:中性粒细胞减少、凝血酶原时间延长。3、长期、大量应用可致抗生素相关性腹泻、二重感染。4、神经系统:头孢唑林、头孢他啶、头孢吡肟用于肾功能不全者可出现癫痫等神经系统反应。禁忌证:对头孢菌素类药过敏者、有青霉素过敏性休克或即刻反应史者。
药物相互作用:
1、与氨基糖苷类抗菌药物相互灭活,联合应用时,应在不同部位给药,不能混入同一注射容器内(同青霉素)。2、与抗凝血药、溶栓药、非甾体抗炎药等联合应用时,可使出血风险增加。3、头孢曲松与多种药物存在配伍禁忌,故应单独给药。下面列举一些与头孢曲松钠存在配伍禁忌的常用药物:

注意事项:
1、有青霉素类、其他β-内酰胺类及其他药物过敏史患者应明确指证谨慎使用。2、中度以上肾功能不全患者应根据肾功能适当调整剂量。氨基糖苷类和第一代头孢菌素合用可能加重前者的肾毒性,注意监测肾功能。3、部分头孢菌素减少维生素 K 的合成,导致维生素 K 依赖性凝血因子合成障碍,而致出血。应注意:①临床应用时尤其围手术期预防性应用时,应注意监测血象、凝血功能及出血症状。②长期应用(10日以上),宜补充维生素K、复方维生素B。③不宜与抗凝血药联合应用。4、警惕双硫仑样反应:(1)服用头孢菌素类期间或之后5~7日禁酒,避免使用含有乙醇的药物、食物及外用乙醇。(2)一旦发生双硫仑样反应,立即吸氧、静脉滴注地塞米松5~10mg,补液及利尿,并根据病情给予血管活*药性**物。(3)这些药物有:头孢孟多、头孢替安、头孢尼西、头孢哌酮、头孢甲肟、头孢匹胺等。①头孢曲松不具有甲硫四氮唑侧链,但含甲硫三嗪侧链,也可引起此类反应。②化学结构中没有甲硫四氮唑侧链和甲硫三嗪侧链的头孢菌素如头孢拉定、头孢氨苄、头孢呋辛酯、头孢克洛、头孢丙烯、头孢噻肟、头孢他啶、头孢唑肟、头孢克肟、头孢地尼、头孢他美酯、头孢吡肟等则无此作用。