
矿物加工要进一步深入发展,除了研制出新产品外还需要对其加工设备、后处理设备进行深入研究,以利于新产品的生产和应用。在后处理设备中脱水设备占有重要地位,选择合理和合适的脱水设备,对确保最终产品的质量关系重大。
今天,粉体技术网就对矿业领域主要的脱水设备及其选型原则进行介绍,以期对大家选择合适的脱水设备有一定的帮助。
常见脱水设备的形式及适用范围


1、板框压滤机(箱式压滤机)
板框式压滤机有平板板框压滤机和凹板板框压滤机之分。两者之间的主要差别是滤室的结构不同。我国目前应用的多为凹板板框式压滤机,通常称箱式压滤机。

▲板框压滤机
箱式压滤机一般由固定尾板、活动头板、滤板、主梁、液压缸体和滤板移动装置等几部分组成。

▲ 动图1 板框压滤机上料、压滤、卸料
工作原理:当压滤机工作时,由于液压油缸的作用,将所有滤板压紧在活动头板和固定尾板之间,使相邻滤板之间构成滤室。矿浆由固定尾板的入料孔以一定压力给入,在所有滤室充满矿浆后,压滤过程开始。矿浆借助给料泵给入矿浆的压力进行脱水,固体颗粒由于滤布的阻挡留在滤室内,滤液则经滤布沿滤板上的泄水沟排出。经过一段时间以后,滤液不再流出,即完成脱水过程。此时,可停止给料,并通过液压操纵系统调节,将头板退回到原来的位置,滤板移动装置将滤板相继拉开。滤饼依靠自重脱落,并由设在下部的皮带运走。为了防止滤布孔眼堵塞,影响过滤效果,卸饼后滤布需经清洗。至此,完成了整个压滤过程。

▲ 动图2 板框压滤机滤液收集、滤饼卸料
性能特点:压滤机在现阶段仍是处理细、黏物料最有效的设备之一。压滤后的滤饼水分较低,一般在20%-26%之间,而且滤液中的固体含量也较低,一般在0.01-0.1g/L,基本是清水,不需经其他处理即可返回使用。一个循环的压滤时间与处理的物料性质、泵的型号、压滤机的型号等有关,一般一个压滤循环在24-120min。

▲压滤机工艺流程

板框压滤机在非金属矿脱水中的应用实例
2、隔膜式快速压滤机
该压滤机是在传统厢式压滤机的结构基础上改进而成,增加了脱水功能,即在压滤机上能同时实现高压流体进料初次过滤脱水、滤饼二次挤压压榨脱水与压缩空气强气流风吹滤饼三次脱水,其主要特点是在普通压滤板的两侧增加双面橡胶隔膜,同时增加压榨风进风双通道。

▲ 动图3 隔膜压滤机进料过滤、反吹、隔膜压榨、拉板卸饼
3、带式压滤机
带式压滤机是一种连续工作的脱水设备,其结构简单,操作方便。目前已被广泛用于处理各种污泥、选煤产品、湿法冶金的残渣、管道输送的物料等,并准备用于过滤金属精矿。

▲带式压滤机
工作原理:带式压滤机是通过物料在两条皮带间运行过程中,受到挤压和剪切作用,并受到重力作用使水分排出的。在脱水过程中,必须借助絮凝剂,使物料首先形成絮团,然后在压滤机挤压作用下,排出水分,絮团形成紧密的滤饼,实现脱水过程。

▲ 动图4 带式压滤机
带式压滤机最大的优点是连续工作,因而单位面积处理能力较高,耗电量低。当絮凝剂选择和使用得当时,产品水分低。此外,它还具有结构简单、操作方便、占地面积小等优点。
因过滤带同时起过滤作用和运输作用,受到的拉力和剪切力均较强,对过滤带的强度要求较高。此外,为避免水分从两侧流出,滤带的滤孔不能过小,因此,对细粒物料絮凝不好时,容易造成滤液中固体含量较高,并影响到带式压滤机的脱水效果。
4、转筒真空过滤机
转筒真空过滤机是一种连续操作的过滤设备,设备的主体是一个能转动的水平圆筒,圆筒表面为打孔的金属板或金属丝网,网上再覆盖滤布,悬浮液在圆筒的下部与圆筒接触。

▲转筒真空过滤机
工作原理:盘内部沿径向分割成若干扇形格,每格均有单独孔道通向分配头。当盘转动时,凭借分配头的作用使这些孔道依次与真空管及压缩空气相通,故盘在回转一周的过程中每个扇格可按顺序进行过滤、脱水、吹松、卸料等操作。

▲ 动图5 转筒真空过滤机
性能特点:转筒真空过滤机能连续自动操作,生产能力大,特别适宜的悬浮液,广泛用于矿物加工和化工等行业,主要适用于固体颗粒粒径在0.01-lmm、处理量大并易过滤的悬浮液的过滤。缺点附属的设备较多,投资费用高,并且滤饼含水量较高。
5、离心机(卧螺离心机)
离心机是利用离心力进行液相非均一体系混合物分离的设备,主要用于脱水、浓缩、分离、澄清、净化及固体颗粒的分级等工艺过程。
离心机可分为两大类,即过滤式离心机和沉降式离心机。对于沉降式离心机,如卧螺式、碟片式离心机,既可用于超细粉体的湿法分级,又可用于超细粉体的脱水,具体用途取决于工艺操作条件。当分离粒径临界值dc=0时,则为脱水机,当dc=>o时,则为分离机,作为湿法分级用。

▲卧螺离心机
卧螺离心机是一种利用离心沉降原理进行不同比重间物料分离的设备,其基本结构由转鼓、螺旋、动力系统和变速系统等组成,可连续进料、分离、洗涤和卸料,是一种连续式脱水设备。

▲ 动图6 卧螺离心机
工作原理:转鼓与螺旋同向高速旋转但存在可以调整的速差,物料连续进入螺旋内筒时,由于螺旋的高速旋转,物料被加速后进入转鼓,在转鼓中进一步加速旋转,在离心力场作用下,物料因比重不同将进行分离,其中比重较大的固相物在转鼓内壁上形成沉积层,比重较轻的液相物则形成内层液环。在螺旋和转鼓差速的作用下,螺旋将沉积的固相物推至转鼓锥端,经排渣口排出机外,而内层液环也就是澄清液由转鼓溢流堰板处溢出转鼓,完成分离过程。
性能特点:卧螺式离心机目前已广泛应用于石油化工、煤炭、医药、轻工、食品等领域和污水处理工程,能连续操作,处理量大,无滤布和滤网,单位产量的耗电量较少,适应性强,维修方便,运转稳定。
6、陶瓷真空过滤机
陶瓷真空过滤机集机电、微孔陶瓷、超声技术为一体,依靠真空吸力和毛细作用实现脱水的新型高效、节能过滤设备。

▲陶瓷过滤机
工作原理:陶瓷过滤机工作基于毛细微孔的作用原理,采用微孔陶瓷为过滤介质,利用微孔陶瓷大量狭小具有毛细作用原理设计的脱水设备,在负压工作状态下的盘式过滤机,利用微孔陶瓷板其独特透水不透气性,抽起陶瓷板内腔真空产生于外部的压差,使料槽内悬浮的物料在负压的作用下吸附在陶瓷板上,固体物料因不能通过微孔陶瓷板被截留在陶瓷板表面,而液体因真空压差的作用及陶瓷板的亲水性则顺利通过进入气液分配装置外排或循环利用达到了脱水的目的。

▲ 动图7 陶瓷真空过滤机
性能特点:陶瓷过滤机的特殊材质及结构决定了它的优势,即耐磨损,耐腐蚀,使用寿命长,微孔无变形,技术指标稳定无波动。同时其微孔小,毛细作用强,节约能耗,运行成本低,滤饼水分低,滤液清澈可回用。
缺点是陶瓷过滤机在工作过程中,微小颗粒易于堵塞陶瓷微孔,影响生产效率。
脱水设备选型原则
目前,脱水设备种类繁多,选型的范围也广,如何选择合适的脱水设备是一个十分复杂的问题。
(1)根据滤饼增长率选择脱水设备
在脱水设备的选择中,反映物料分离性能的滤饼增长率具有重要的意义,增长率将指导选择是用压力、真空或重力过滤器,还是用沉降式离心机。

(2)根据分离后产品的要求选择脱水设备
分离后的产品有液相和固相之分。液相一般需要含固体颗粒少的澄清液;固相需要干燥程度高的颗粒固体,有时还需要满足颗粒形状不受破坏,颗粒需要洗涤等要求。

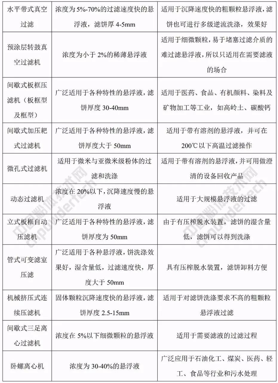
各种脱水设备性能比较
以上对脱水设备的选择只是初步的选择,具体设备的选用还需要对整个工艺流程和经济效益进行综合考虑,这样才能选择出合理的、合适的脱水设备。
来源:粉体技术网