买房小贴士:看小区容积率大小!
容积率是指一个建筑物所占地面积与总建筑面积的比值。简单地说,就是一个地块上可以建造多少面积的房屋。比如,一个地块的面积是1000平方米,容积率是2.0,那么这个地块上可以建造总面积为2000平方米的建筑物。

容积率对居住会产生很大的影响,因为它直接决定了一个小区的建筑规模和密度 。对于居住者来说, 较小的容积率可以提供更为舒适的居住环境 。但是对于开发商来说, 容积率大的楼盘可以提供更多的建筑面积和可销售面积 ,从而获得更高的经济效益。每个楼盘的开发商和设计方需要在保证建筑质量和居住舒适度的前提下,尽可能充分利用土地资源,达到最优的经济效益和社会效益。
对于开发商来说,较小的容积率会增加开发成本,而较高的容积率则会提高投资回报率。但是,对于居住者来说,高容积率也可能带来一些不便,如交通、噪音等问题。
最直观的比较就是别墅的容积率<多层住宅<高层建筑。

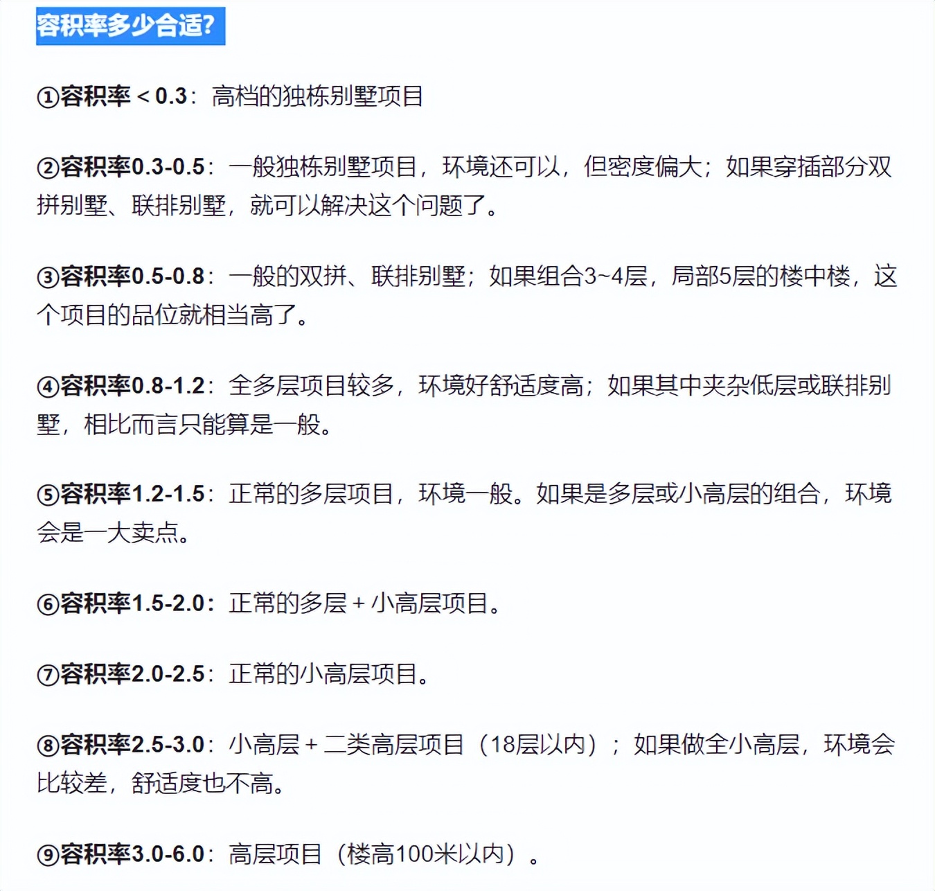
那么容积率多少合适呢?这个问题并没有一个具体的标准答案,因为不同的城市、地区和国家都有不同的规定和标准。通常情况下,城市中心区容积率较高,而郊区容积率较低。此外,还有一些其他因素需要考虑,例如当地的城市规划、人口密度、环境和社会经济等。

以 中山马鞍岛上的楼盘 来介绍, 中山粤海城 的容积率为2.5,楼栋总数为19栋,总户数为2485户; 雅居乐湾际壹号 的容积率为3.8,楼栋总数为14栋,总户数为1975户; 招商臻湾府 的容积率为3.0,共有楼栋总数为20栋,总户数为3100户。
总的来说,容积率是房地产开发中非常重要的一个参数,它决定了建筑物的规模和密度,直接影响了居住者的生活质量。购房者应该根据自己的实际需求和预算,以及小区的环境和交通等因素来考虑是否适合购买容积率较高或较低的房屋。
在购房时,我们不仅要关注房价,
还要了解楼盘的容积率和其他相关指标,
从而做出理性的购房决策。
具体详细的购房需要,可以 在评论区或后台咨询我们好房挑 ,我们可以为您提供线上专属优惠和额外的购房补贴,为您进行专业、高效地多对比分析,推荐高性价比楼盘以及升值空间高的楼盘,并根据您的具体情况具体分析,打造属于您的购房方案。