
(文章原标题:影视行业的会计与税务处理 来源:高金平教授工作室)
影视作品包括电影、电视剧、网剧等。影视作品从剧本到制作、发行、宣传、播映,其上下游产业链中涉及主体众多。本文以电影为例,依据《*电总广局**电影局关于促进电影制片发行放映协调发展的指导意见》等行政法规,结合《企业会计准则》、《电影企业会计核算办法》及有关税收规定,分析电影产业链中相关法律主体的会计与税务处理。
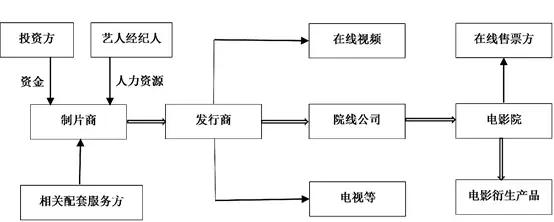
01 电影行业产业链简述
目前,电影产业链涉及的相关主体如下图所示:

说明:
1.制片商:从事影片生产的企业,将资金、演员、剧本等要素整合,制作成电影后投放市场。例如中影、上影、华谊、小马奔腾等。
2.发行商:指以分账、买断、代理等方式取得境内外影片的发行权,并在规定时期和范围内从事为放映企业或电视台、互联网等放(播)映单位提供影片的拷贝、播映带(硬盘、光碟)、网络传输等业务活动的企业。发行商也可以以中间人身份向制片商收取代理费。例如中影、华夏、保利博纳等均为目前规模较大的发行商。
3.院线:以若干家影院为依托,对各连锁影院实行统一品牌、统一排片、统一经营、统一管理的机构。例如万达院线、中影星美等。
4.电影衍生产品:也称电影后产品,主要包括电影人物模型、玩具、游戏、电影基地、主题公园、互联网影视投融资平台等。
5.分账制:目前电影业较为常见的一种盈利分配方式,即将电影票房收入在扣除5%的国家电影事业发展专项资金以及相关税费后,剩余部分在制片商、发行商、院线与放映方(电影院)之间进行分配,业内通常按制片公司37%-39%,发行公司4%-6%,院线5%-7%,电影院50%-52%的比例进行分配,并且根据《*电总广局**电影局关于促进电影制片发行放映协调发展的指导意见》(影字[2011]992号)规定,“电影院对于影片首轮放映的分账比例原则上不超过50%”。
02 会计与税务处理
1制片商
电影制片商的收入主要有电影发行收入、广告收入、电影衍生产品收入。电影制片商拍摄的电影可以卖给发行商,由发行商授权*放播**单位(如影院)*放播**;也可以向发行商支付渠道代理费,由制片商直接授权*放播**单位*放播**。依据《销售服务、不动产、无形资产注释》关于“广播影视节目(作品)发行服务,是指以分账、买断、委托等方式,向影院、电台、电视台、网站等单位和个人发行广播影视节目(作品)以及转让体育赛事等活动的报道及播映权的业务活动”之规定,制片商取得的影视作品的发行收入统一按照“广播影视节目(作品)发行服务”计提销项税,适用税率6%。
制片商取得的广告收入,应当按照“广告服务”计提销项税和文化事业建设费。
电影衍生产品收入主要有下列几项:一是以电影人物、题材开发的玩具、游戏,对此,销售方(开发方)就销售收入计提销项税;二是影视基地、主题公园等。影视基地、主题公园的主办方就取得的基地旅游观光收入、公园门票收入计提销项税;三是互联网影视投资平台。随着互联网金融的发展,互联网影视投资平台也以其新颖独特的模式受到投资者的青睐,例如阿里旗下的娱乐宝产品,投资者最少只需100元即可通过娱乐宝平台投资电影,预期年化收益率7%,并且还享有与明星见面、获得电影首映门票、分享电影故事等等。对于娱乐宝等类似投融资平台,电子商务平台本身仅对其提供信息技术综合服务取得的收入计提销项税。
《关于印发<企业产品成本核算制度[试行]>的通知》(财会[2013]17号)规定,电影企业的制作成本,是指企业在影片制片、译制、洗印等生产过程所发生的各项费用,包括剧本费、演职员的薪酬、胶片及磁片磁带费、化妆费、道具费、布景费、场租费、剪接费、洗印费等。
2联合摄制
根据《电影企业会计核算办法》,联合摄制是指企业出于风险分担或融资目的,与其他投资方共同出资(含现金、劳务、实物或以广告时段作价等),并按各自出资比例或按合同约定分享利益及分担风险的摄制业务。一方面,联合摄制的合作模式并非股权投资,投资标的是影视作品而非股权,因此不同于一般的公司联营;另一方面,投资方与制片方风险共担,若项目失败,双方共同承担损失,故又不属于债权投资。联合摄制的制片方和投资方的会计与税务处理分析如下:
联合摄制有两种合作模式。第一种模式是双方按照投资比例共同拥有著作权,成本共担、收入共享。投资者通过向制作方转让所拥有的著作权份额的方式退出投资,并取得投资收益或发生亏损。一般而言,著作权转让的价款支付多为分期付款;第二种模式是双方按投资比例共同出资,著作权全部归制作方所有,投资方按照出资比例分享与著作权相关的收入。影视作品收入主要包括卖断式销售收入或以分账结算方式取得发行收入、广告收入及衍生品收入(通常扣除渠道代理费)。
在联合摄制模式下,一般由制片商进行成本收入核算,制片商收到的投资款通过“预收制片款”、 “库存商品——备抵”等科目核算;属于投资方部分的收入与成本,投资方通过 “预付制片款”、“库存商品”、“主营业务收入”等科目核算。
例:某部电影作品的制作成本为1亿元(均取得增值税专用发票,其中16%税率为4000万元,6%的税率为6000万元),协议约定制片方与投资方按照8:2出资,制片方(甲方)出资8000万元,投资方(乙方)出资2000万元。甲方共取得该部电影发行收入30000万元,乙方按出资比例应分享收入6000万元(30000×20%)。
01 双方按出资比例共同拥有著作权
乙方出资2000万元委托甲方制作,取得该部电影作品20%的著作权,乙方收回的6000万元应视为转让20%著作权取得的收入。
(1)甲方账务处理
①收到投资款
借:银行存款2000万元
贷:预收制片款1886.79万元(2000/1.06)
应交税费——应交增值税——销项税额113.21万元(2000/1.06×6%)
②生产过程
借:生产成本9108.66万元
应交税费——应交增值税——进项税额891.34万元(4000/1.16×16%+6000/1.06×6%)
贷:银行存款10000万元
结转生产成本:
借:库存商品9108.66万元
贷:生产成本9108.66万元
借:预收制片款1886.79万元
贷:库存商品-库存商品备抵1886.79万元
③甲方向乙方分期支付对价购买著作权
借:库存商品5660.38万元
应交税费——应交增值税——进项税额339.62万元(6000/1.06×6%)
贷:银行存款6000万元
④甲方取得发行收入30000万元
借:银行存款30000万元
贷:主营业务收入28301.89万元
应交税费——应交增值税——销项税额1698.11万元
结转成本:
借:主营业务成本12882.25万元
库存商品-库存商品备抵1886.79万元
贷:库存商品14769.04万元(9108.66+5660.38)
需要注意的是,由于发行收入来自众多的传媒客户,甲方应逐笔确认销售收入。同时,根据配比原则,成本的结转可以采用计划收入比例法,也可以采用零毛利法和固定比例法。采用零毛利法时,如果取得的收入大于剩余成本,应将剩余成本一次结转完毕,如果预计在成本结转期内不能完全转销该影片的库存成本,则应在到期前的最后一次结转时将剩余成本全部结转计入销售成本。
如果以卖断方式将版权转让给发行公司或*放播**平台,应一次性确认收入,同时扣除全部成本。
(2)乙方的账务处理
①支付投资款
借:预付制片款1886.79万元(2000/1.06)
应交税费——应交增值税——进项税额113.21万元(2000/1.06×6%)
贷:银行存款2000万元
制作完成,付清最后一笔投资款,将“预付制片款”转入“库存商品——著作权”。
借:库存商品——著作权1886.79万元
贷:预付制片款1886.79万元
②乙方从甲方取得分配收入
借:银行存款6000万元
贷:主营业务收入5660.38万元
应交税费——应交增值税——销项税额339.62万元(6000/1.06×6%)
借:主营业务成本1886.79万元
贷:库存商品——著作权1886.79万元
乙方应根据合同约定的收入结算时间,确认分成收入。乙方作为共同投资方,收益的实现原理与甲方相同,因此投资成本的结转也应参照制片方作会计处理。
02制片方拥有全部著作权
此种模式下双方的会计和税务处理与前种模式相同,不再赘述。增值税方面,根据联合制作协议,投资方不拥有著作权,而是按照出资比例分享收入。可见,投资方尽管不拥有著作权,但拥有收益权。由于制作方的收益要与投资方分享,因此,支付给投资方的收益,应属于制片方的成本。当投资方的收益全部收回,则投资方的收益权利将终止。
《销售服务、不动产、无形资产注释》(财税[2016]36号),“销售无形资产,是指转让无形资产所有权或者使用权的业务活动。无形资产,是指不具实物形态,但能带来经济利益的资产,包括技术、商标、著作权、商誉、自然资源使用权和其他权益性无形资产。其他权益性无形资产,包括基础设施资产经营权、公共事业特许权、配额、经营权(包括特许经营权、连锁经营权、其他经营权)、经销权、分销权、代理权、会员权、席位权、网络游戏虚拟道具、域名、名称权、肖像权、冠名权、转会费等。” 根据该规定,投资方的出资额应作为购买影视作品收益权而支付的对价,制片方应按照“销售无形资产——其他权益性无形资产”项目计提销项税,适用税率6%,由制片方向投资方开具增值税专用发票,制片方作为库存商品备抵。投资方转让收益权取得的收入,应作为制片方的营业成本,由投资方按照“销售无形资产——其他权益性无形资产”项目计提销项税额,并向制片方开具增值税专用发票。
3影视策划
制片公司常常聘请影视咨询公司提供创意服务和宣传策划服务协议,服务内容包括为制片方寻找、推荐艺人并负责艺人形象策划、角色定位策划、拍摄过程中配合剧组提供其他创意策划、指导和管理统筹策划工作、影片发行前的宣传策划等。策划费通常按照影视作品收益(收入-制作成本)的一定比例收取,也可以是固定金额。如果因策划方案给制片方带来损失,策划方需承担相应的赔偿责任。为此,制片方会要求策划方缴纳金额很高的履约保证金,如果项目失败,则策划方应承担的损失由甲方从履行保证金中扣除,剩余部分退还给策划方。策划方取得的咨询费收入按照“咨询服务”计提销项税额。
4委托摄制
制片商委托其他单位提供摄制服务,发生的服务费计入生产成本。依据《销售服务、不动产、无形资产注释》关于“广播影视节目(作品)制作服务,是指进行专题(特别节目)、专栏、综艺、体育、动画片、广播剧、电视剧、电影等广播影视节目和作品制作的服务。具体包括与广播影视节目和作品相关的策划、采编、拍摄、录音、音视频文字图片素材制作、场景布置、后期的剪辑、翻译(编译)、字幕制作、片头、片尾、片花制作、特效制作、影片修复、编目和确权等业务活动”之规定,受托为制片商提供影视制作服务按照“广播影视服务”征收增值税,适用税率6%。
5电影*放播**
依据《销售服务、不动产、无形资产注释》关于“广播影视节目(作品)播映服务,是指在影院、剧院、录像厅及其他场所播映广播影视节目(作品),以及通过电台、电视台、卫星通信、互联网、有线电视等无线或者有线装置播映广播影视节目(作品)的业务活动”之规定,影院、电视台、互联网*放播**平台取得的票房收入应当按照“广播影视节目(作品)播映服务”计提销项税额,适用税率6%。增值税一般纳税人从事电影放映服务也可以选择简易计税方法按3%的征收率计征增值税。
6艺人及经纪公司
导演、制片、编剧、演员等影片核心人力资源包括雇员制和非雇员制两种。雇员制下,顾名思义支付的是工资薪金;非雇员制主要有两种操作模式,一是由艺人或艺人注册的企业(公司制企业或个人独资企业)直接与公司签订协议,二是由艺人所在的经纪公司与制片商签订服务协议,经纪公司再与艺人或艺人注册的企业签订服务协议。
雇员制下,制片商直接向个人支付报酬的,不属于增值税征税范围,不缴纳增值税,但涉及个人所得税。根据《国家税务总局关于影视演职人员个人所得税问题的批复》(国税函[1997]385号)规定,电影制片厂导演、演职人员参加本单位的影视拍摄所取得的报酬,应按“工资、薪金所得”应税项目计征个人所得税;电影制片厂为了拍摄影视片而临时聘请非本厂导演、演职人员,其所取得的报酬,应按“劳务报酬所得”应税项目计征个人所得税。此外,《国家税务总局关于剧本使用费征收个人所得税问题的通知》(国税发[2002]52号)规定,“对于剧本作者从电影、电视剧的制作单位取得的剧本使用费,不再区分剧本的使用方是否为其任职单位,统一按特许权使用费所得项目计征个人所得税。”《国家税务总局关于发布个人所得税申报表的公告》(国家税务总局公告2013年第21号)附件《个人所得税自行纳税申报表(A表)》填报说明:“特许权使用费允许扣除的税费是指提供特许权过程中发生的中介费和相关税费”。
非雇员制下,无论何种模式,艺人、艺人的企业、经纪公司取得的收入均需要缴纳增值税。所得税方面,个人独资企业的业主按照“经营所得”缴纳个人所得税,公司制企业的利润及其股东取得的股息红利,则分别缴纳企业所得税和“利息、股息、红利所得”个人所得税。
境外导演或艺人以个人名义与制片厂签约,提供相关劳务取得的收入,根据《中华人民共和国个人所得税法实施细则》第七条规定属于来源中国境内的所得,制片厂向其支付费用时,需代扣代缴增值税及“劳务报酬所得”个人所得税。需注意,对于艺术家活动的税收协定问题,并不适用的独立个人劳务和非独立个人劳务条款,外国艺术家在我国从事个人活动(艺术家活动包括:舞台、影视、音乐等各种艺术形式的演艺人员从事的活动),不论其在中国停留多长时间,也无论艺术家从事活动的所得为其他人所收取,如经纪人、俱乐部公司等,中国均有权依据税收国内法对其所得征税。具体执行办法参见《国家税务总局关于税收协定执行若干问题的公告》(国家税务总局公告2018年第11号)第四条。
7发行商
发行商从制片商买断版权,以影片发行权、放映权、播映权、网络传播权等为销售对象而取得的各种收入,按照“广播影视节目(作品)发行服务”计提销项税,发行商在影片发行过程中取得的各类广告收入按照“广告服务”计提销项税和文化事业建设费。发行商提供渠道代理服务的,按照“经纪代理服务”计提销项税。
8院线
目前,院线较多以公司形式存在,例如万达电影院线股份有限公司、中影星美电影院线有限公司等。院线收入主要有票房分账收入、广告服务收入、加盟收入等。院线不提供播映服务,而是为旗下子公司(电影院)提供品牌和经营管理服务,按照“企业管理服务”计提销项税。随着单银幕票房持续增长并接近饱和,各大院线通过发展加盟商方式实施扩张,院线因此向加盟电影院收取的加盟费,按照“销售无形资产——其他权益性无形资产”计提销项税额。
9电影院
电影院提供的放映服务取得的全部票房收入,按照“广播影视节目(作品)播映服务”计提销项税额。电影院从电影票房收入中提取并上缴的国家电影事业发展专项资金不得从销售额中扣除。电影院分配给制厂商、发行商、院线的票房收入,应由制片商、发行商、院线向电影院开具增值税发票,电影院作为营业成本处理。
实务中,电影院经常以电影卡、电影券等方式预售电影票,根据《电影企业会计核算办法》,对于取得的预售收入,先记入“预收账款”科目,待卡券持有人兑换电影票时,再确认收入,并进行有关款项的结转;已售卡券期满,尚未用以兑换电影票的卡券收入,应全额转入当期主营业务收入。
《*电总广局**电影局关于促进电影制片发行放映协调发展的指导意见》(影字[2011]992号)明确:“为规范电影院广告放映管理,提高电影广告的经营管理能力,待制片发行放映利益调整到合理水平后,电影院广告放映经营权逐步回归到电影院,制片方不再经营贴片广告”。目前,电影院放映广告基本由影院组织,其取得的广告收入应按照“广告服务”计提销项税,同时缴纳文化事业建设费。
电影院的卖品、场地租赁等其他收入分别按照“销售货物”、“不动产经营租赁”等缴纳增值税。
10在线售票方
在线购买电影票日益受到消费者偏爱,常见的微信电影票、格拉瓦生活网等在线售票,不仅操作便捷,而且价格优惠。在线售票方根据销售业绩取得的代理服务费收入按照“经纪代理服务”计提销项税。
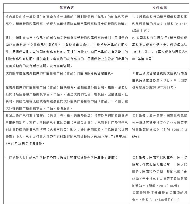
03税收优惠
近年来,国家对于文化创意产业、广播影视产业一直大力扶持,现将与电影业有关的税收优惠梳理如下:



