家里父母老人外出旅游
不放心他们单独乘车怎么办?

别犯难!
铁路部门一直把老年旅客
作为重点服务对象
推出了一系列暖心举措
让老年旅客也能“轻装远行”
视频加载中...
优先购票
不会互联网购票?
不用担心!

车站售票室人工售票窗口
全部支持现金购票

部分车站还设置了 爱心窗口
可优先为老年旅客
办理现金购票、改签等业务

在票量充足的情况下
铁路12306网络售票系统
将为60岁以上的老年旅客
优先安排下铺
如果是一份订单多人同行
系统也会自动分配相邻席位
想为老人买到下铺火车票
一定要尽早规划行程哦
无障碍进出站
担心老人不方便排队检票怎么办?

老年旅客可以选择 人工通道
核验进站、检票乘车或出站
家属可以协助老年旅客进、出站吗?

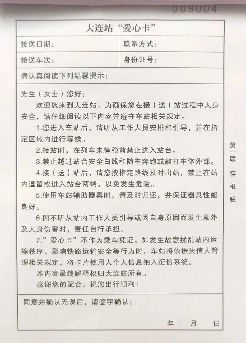
家属可到车站实名制验票处人工通道说明情况,并出示乘车旅客的车票信息,提供本人有效身份证原件和手机号码,工作人员查询车次信息并登记后,家属可领取接送站 “爱心卡”,凭借“爱心卡”接送站。


接送站后要尽快出站
出站时需出示“爱心卡”
(“爱心卡”仅限当日当次车有效)
怎样预约重点旅客服务?

可通过铁路12306App、铁路12306客服电话、铁路12306微信公众号或小程序以及车站服务电话,预约重点旅客服务。

车站为有需求的老年旅客提供 主动对接、接客进站、专区候车、送客上车 等“一站式”服务,实现老年人无障碍出行。
01 网络预约
乘车前12小时至72小时的
重点旅客预约服务
可在 铁路12306网站
或手机App 上自助办理



02 拨打铁路12306客服电话预约
乘车前4小时至12小时以内
预约重点旅客服务
可 拨打12306客服电话

03 服务台预约
如果您已经进入候车室
可以 到服务台找工作人员
预约重点旅客服务

检票上车后
担心旅途中老人行动不便
不会用车上设施
或听不清报站怎么办?
放心!
列车乘务人员
会安排得明明白白!
乘车无忧
怎样找到自己的车厢、座位?
人工窗口购票打印的 行程信息提示单 上可以看到车厢、座位号等信息,网络购票可通过铁路12306App发送的短信通知查看行程信息,还可以询问车站、列车上的工作人员,查询自己的座位信息。


上下车行动不便怎么办?


老年旅客行动不便,可通过车站服务台工作人员提前与列车长取得联系,在列车抵达后,列车长会与车站工作人员办理交接,将老年旅客安顿好,旅途中给予重点关注。

如老年旅客下车时需要帮忙拿行李、送出站、提供轮椅或担架等,都可以向列车员或列车长寻求帮助。
单独出行的老人需要帮助怎么办?


部分列车上配有爱心呼叫器,单独出行的老年旅客可以领取,有需要时按下按钮,列车员会及时赶到提供服务。列车上还会提供列车长服务电话号码牌或者卡条,随时为老年旅客提供帮助。

单独出行的老年旅客乘坐卧铺列车,可以放心休息,列车员通过手持终端系统可以掌握旅客的乘车信息,在旅客到站前15分钟至30分钟内提供叫醒服务,完全不必担心坐过站。
想在车上订餐怎么操作?

如果老年旅客会使用电子产品,可通过铁路12306官网订餐平台、12306App、铁路畅行码等方式,在网上订购所乘列车餐车供应餐食,也可预订沿途供餐站点供应的商家品牌餐食。列车工作人员按照订餐信息及手机号码核验旅客身份送餐。
旅客也可以前往餐车,向工作人员咨询餐车配餐情况,选好餐食种类,工作人员做好登记,按时送到旅客座位上。

总之,当您在旅途中需要帮助时
找铁路工作人员准没错
有了这份乘车攻略
爸妈可以随时来一场
说走就走的旅行啦
快转发到“相亲相爱一家人”群里吧!
供稿:《人民铁道》报业有限公司辽宁记者站(沈阳局集团公司融媒体中心),长春客运段、长春站融媒体工作室
文图:刘天明 潘洁 满海欧 翟明樾 王英建 尹晨曦
视频:满海欧 潘洁 刘影
漫画:潘洁
编辑:齐美华
审校:李孝佺