下面以美的豆浆机采用的MST64-1-5型电源板为例,介绍美的电动机典型电源板电路工作原理与故障检修方法。该电源板上除了安装了电源电路,还安装了市电电压过零检测电路、电机驱动电路、加热管供电电路、防溢检测电路、温度检测电路。

一、电源电路原理
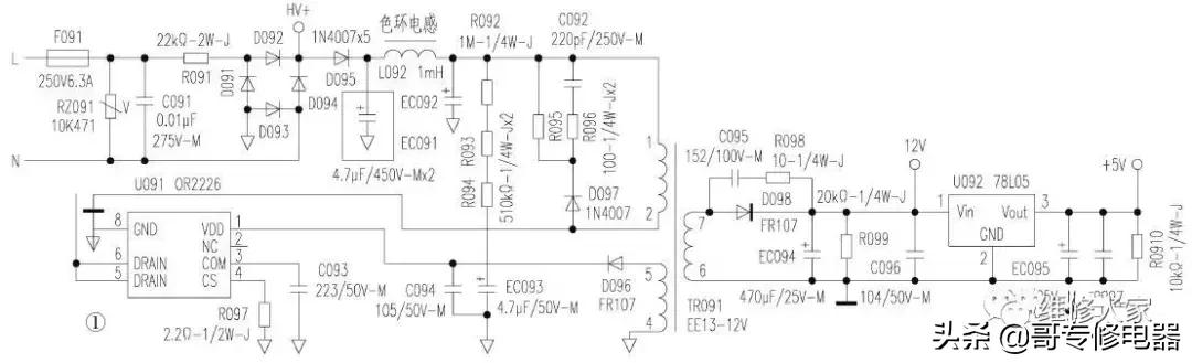
该电源电路由市电输入电路、开关电源和5V电源构成,如图1所示。

图1
1.市电输入、300V供电电路
该机的市电输入、300V供电电路由过流保护、过压保护、线路滤波器、300V供电电路等构成。
220V市电电压经熔丝管F091输入后,利用C091滤除高频干扰脉冲,通过R091限流,经D091~D094整流产生脉动直流电压HV+。该电压一路送给市电电压过零检测电路;另一路经D095隔离,L092、EC092滤波产生300V左右的直流电压,为开关电源供电。
市电输入回路的RZ091是压敏电阻。市电正常、没有雷电窜入时它不工作;当市电升高或有雷电窜入,使RZ091两端的峰值电压达到470V时它击穿,使F091过流熔断,切断市电输入回路,避免了电机、加热管及开关电源的元件过压损坏,实现市电过压和防雷电窜入保护。
2.开关电源
参见图1,该机的主电源采用由电源模块OB2226(U091)、开关变压器T091为核心构成的并联型开关电源。
(1)OB2226的简介
OB2226系列芯片是一款高效率、低功耗、高集成度的电源模块。其中,OB2226AP、OB2226CP采用SOP8脚封装,OB2226SP采用了DIP7脚封装。OB2226SP的功率为6.6W(90~300VAC)或10W(90~264VAC);OB2226CP的功率为4W(90~300VAC)或6W(90~264VA)。
因OB2226采用了频率抖动和软驱动控制技术,不仅提高了系统的EMI指标,而且待机功耗小于0.2W、满载效率大于70%。该模块主要由控制芯片和开关管构成。开关管采用高耐压的大功率场效应管,而控制芯片由电源电路、振荡器、PWM脉冲形成电路、激励电路、前沿消隐电路、过流限制电路、欠压保护电路、过压保护电路、过热保护电路等构成。其引脚功能如表1所示。
表1 OB2226的引脚功能

通电后,EC092两端的300V直流电压一路经开关变压器T091的初级绕组(1-2绕组)加到电源模块U091的5、6脚,为它内部的开关管D极供电;另一路利用启动电阻R092~R094降压,EC093滤波在其两端建立启动电压。当启动电压达到14.8V后,U091的①脚内的电源电路启动并输出其他电路所需的工作电压。振荡器得电后开始工作,由其产生的50kHz(典型值)时钟脉冲控制PWM电路形成PWM脉冲,经驱动电路放大后驱动开关管工作在开关状态。开关管导通期间,300V电压经T091的1-2绕组、开关管D/S极、R097到地构成回路,导通电流在T091的初级绕组上产生1脚正、2脚负的电动势,使4-5、6-7绕组通过互感产生4、6脚正、5、7脚负的电动势,因二极管反偏截止,所以能量存储在T091内部。开关管截止期间,流过T091初级绕组的导通电流消失,所以T091的1-2产生反相的电动势以阻止电流的消失。此时,T091的4-5、6-7绕组通过互感产生5、7脚正,4、6脚负的电动势。其中,5脚输出的脉冲电压经D096整流,EC093滤波产生的电压,不仅取代启动电路为U091提供启动后的工作电压,而且为稳压控制电路提供取样电压;7脚输出的脉冲电压经D098整流,EC094滤波产生12V直流电压。该电压不仅为继电器的驱动电路和蜂鸣器电路供电,而且经三端稳压器U092稳压输出5V电压,为微处理器、温度检测等电路供电。
D097、C092、R095、R096组成尖峰脉冲吸收回路,以免U091内的开关管截止瞬间被过高的尖峰电压损坏。
(2)稳压控制
当市电电压升高或负载变轻引起开关电源输出电压升高时,滤波电容EC093两端升高的电压经U091内的稳压控制电路取样、放大后,使PWM脉冲的占空比减小,开关管导通时间缩短,开关变压器T091存储的能量下降,开关电源输出电压下降到正常值。反之,稳压控制过程相反。
(3)保护电路
欠压保护:启动期间,VDD值低于14.8V(典型值)时芯片不启动,此时300V电压通过启动电阻给EC093充电。当VDD升高到14.8时,芯片开始正常工作,输出PWM驱动信号,开关管工作。开关管工作后,开关变压器T091输出的脉冲电压经D096整流,EC093滤波后为OB2226提供的电压低于9V(典型值)时欠压保护电路OLP动作,开关管停止工作,以免开关管因激励不足而损坏,实现欠压保护。
OB2226的启动电流和工作电流最大值分别为20μA和2.5mA。
过压保护:当VDD端电压高于保护阈值27.5(典型值)时,内部的过压保护电OVP路动作,使PWM电路停止输出激励信号,开关管关断,不仅避免了负载元件过压损坏,而且避免了OB2226内部的开关管或负载元件过压损坏。
过流保护:OB2226采用了峰值电流来调节输出电压,并逐周期限流保护。OB2226内的OCP电路通过识别CS端输入的电压来检测开关管的峰值电流。
当负载重等原因导致开关管D极电流增大,在R097两端产生的电压达到0.94V(典型值)后OB2226内的过流保护电路OCP动作,关闭PWM形成电路输出PWM激励脉冲,开关管关断,以免它过流损坏。
电流限制电路还包括一个前沿消隐电路LEB。该电路用来延时电流取样,每次功率管导通时,由于续流二极管反向恢复,在R097两端会产生尖峰脉冲电压。为了避免该脉冲可能引起的误触发,影响电路启动,所以需要前沿消隐电路对检测脉冲进行200ns左右的延迟,从而消除了这种不良影响。
过热保护:OB2226内部还设置了过热保护电路。当芯片的温度超过150℃时,内部的过热保护电路TSD动作,关闭振荡器,使开关管停止工作,以免其因过热而损坏。
3.市电过零检测电路
参见图2,脉动直流电压HV+经R141降压,利用光耦合器U141耦合产生市电过零检测信号,经C141滤波送给微处理器电路。只有CPU输入了市电过零检测信号,才能输出电机驱动信号,否则会产生电机不能运转、微处理器不工作的故障。

、
图2
二、电机驱动电路
电机驱动电路由双向可控硅(双向晶闸管)和CPU、整流堆为核心构成,如图3所示。

图3
执行打浆程序时,CPU输出的电机驱动信号MC经光耦合器U161耦合,触发双向可控硅SCR161导通。此时,由它输出的交流电压经UR161全桥整流,产生的脉动直流电压经连接器CN161为电机供电,使其旋转,带动刀具开始打浆。完成打浆程序后,CPU停止输出电机驱动信号,U161和SCR161相继截止,电机停转,打浆结束。
三、发热盘供电电路
发热盘(加热管)供电电路由继电器KC151、驱动管Q151和CPU为核心构成,如图4所示。

图4
执行加热程序时,CPU输出的加热控制信号REL为高电平,经R151、R152分压限流,再经Q151倒相放大后,为继电器KC151的线圈供电,使KC151内的常开触点闭合,接通加热管的220V供电回路,加热管得电后开始加热。完成加热程序后,CPU输出的REL信号变为低电平,使Q151截止,KC151内的触点释放,加热管停止加热,加热结束。
四、常见故障检修
1.开关电源无12V电压输出
该故障是由于供电线路、电源电路、加热电路、打浆电路异常所致。
首先,检查电源线和电源插座是否正常,若不正常,检修或更换;若正常,拆开豆浆机后,检查保险管(熔丝管)F091是否开路。
若F091开路,应先检查压敏电阻RZ091和滤波电容C091是否击穿,若它们击穿,与F091一起更换后即可排除故障;若它们正常,在路检查整流堆U161是否正常,若异常,与F091一起更换即可;若正常,断开插座CN161后,过流现象是否消失,若消失,则检查电机;若仍过流,检查加热管。
若F091正常,检查R091是否开路,若R091开路,说明开关电源异常。此时,在路测整流管D091~D094是否击穿,若有短路的,与R091一同更换即可;若正常,在路检测U091(OB2226)的4、5脚内的开关管是否击穿,若击穿,多会连带损坏R097。若开关管正常,则检查EC092。
提示:U091内的开关管击穿,还应检查尖峰吸收回路的D097、R096、C092和R095是否正常,若异常,与U091、R091、R097一起更换即可;若正常,则检查EC093、开关变压器T091,以免更换后的电源模块再次损坏。
若R091正常,测EC092两端有无300V直流电压,若没有,检查L092和线路;若正常,检查U091的1脚有无启动电压,若没有或电压过低,检查R092~R094是否阻值增大,D096~D098、EC093、C092、C094漏电或击穿,若是,更换即可;若正常,检查U091和开关变压器T091。
2.开关电源有电压输出,但异常
该故障是由于电源模块的供电电路、负载异常所致。该故障可在开关电源通电瞬间,通过测EC094两端电压大致判断故障部位。
若EC094两端电压低于12V,脱开稳压器U092的供电端后,若EC094两端电压恢复正常,则检查U092及负载;若无效,断电后在路测R097、D096~D098是否正常;若异常,更换即可;若正常,检查EC093、EC094是否正常,若正常,检查OB2226、T091。
若EC094两端电压高于12V随后下降,说明稳压控制电路异常导致过压保护电路动作。对于该故障,只要检查EC903和U901即可。
3.5V供电异常,但12V供电正常
5V供电异常,说明5V电源电路或其负载异常。
首先,悬空U092的3脚,测3脚对地电压能否恢复正常,若正常,检查EC095及负载;若仍异常,用相同的5V稳压器更换即可。若手头没有相同的稳压器,也可以体积大的KA7805更换,但要安装在合适的位置,并做好绝缘处理。
4.能打浆,但不加热
该故障是由于加热管或其供电电路异常所致。
首先,在未通电时测加热管阻值是否正常,若阻值为无穷大或过大,说明加热管异常;若加热管阻值正常,通电后并通过按键设置后,测来自CPU的加热信号REL是否为高电平,若为低电平,检查按键电路、无水检测电路、防溢检测电路、温度检测电路;若REL为高电平,测Q151的b极有无导通电压,若有,检查Q151和KC151;若没有,检查R151和Q151。
5.能加热,但不打浆
该故障的电机或其供电电路异常所致。
在执行打浆程序时,测CN161的1、2脚有无供电输出,若有,检查电机的绕组及线路;若没有供电,测整流堆UR106的2、3脚有无正常的交流电压输入,若有,检查UR161和线路;若无电压输入或电压过低,说明供电电路异常。此时,测电机驱动信号MC是否正常,若异常,检查微处理器电路;若正常,说明双向晶闸管SCR161或其触发电路异常。此时,检查U161有无触发信号输出,若没有,检查R162~R164、U161;若U161输出的触发信号正常,检查C161、SCR161及线路。