
一条上线3年多来,
给大家推送了不少风花雪月、岁月静好的故事,
经常有粉丝开玩笑说,
我们不是在骗大家卖房,就是骗大家辞职。
今天我们来聊点实际的,
人在职场,如何主动获得升职加薪呢?
我们和4位实现了工资爆发式增长的牛人聊了聊,
最后还附赠资深HR和CEO们给出的涨薪建议,
满满的干货,大家加油!
编辑 倪楚娇、张锐嘉


威廉 / 31岁 / 广告行业
年薪从6万到53万,跳槽5次,耗时7年
职场关键词:跳槽

大学没毕业,我的起点比任何人都低
首先,我起点很低。大学没有毕业,只有高中学历。
我大学念到大二就觉得没什么意思,退学跑到国外做厨师。三年后回国,想要加入广告行业。
找第一份工作,真的是费了老大的劲了。别看文凭只是一张纸,我各方面的学识也不会比大学生差,但它依旧重要。
千辛万苦,最终我加入了一家五星级酒店,担当了市场部的职位,为日后跳入广告行业做准备。月薪4300元,年薪6万。
一年多,我的老板怀孕了,我顶上了老板的职责,升职成副经理。年薪从6万变成8万。
此时我已经具备:媒体活动筹备能力、媒体资源、多部门合作能力。
第一次跳槽
我连自己要多少薪水都没想清楚
工作2年后,朋友公司一个汽车客户缺一名文案,我就自告奋勇去应聘了。
在面试之前,我没有特别准备过,甚至连一个自己设定的预期薪水都没有。
第一关面试,来人是一个四十岁左右的大叔,长发,非常清瘦。事后我才知道,他是这家广告公司上海分公司的负责人。
面试就是天南地北地聊天。整场对话的重点是汽车,从品牌,喜欢的车型,一直到汽车的电影等等。我们聊了两个多小时,非常愉快,然后我没心没肺地就走了。
过了几天,突然就联系我,要跟我谈offer了。当时我在酒店的薪水只有5400元而已,我纠结了老半天,最终写了个11000元,这个薪资很顺利就通过了。
后来了解到,原来这个位置的人薪资是一万多,我的报价比他低,所以薪资很顺利就通过了。

第二次跳槽
我悟出了薪资谈判的要义
一年多后,公司在美国合作的机构要在我们公司招社交网络人才。我刚好满足了所有要求:懂运动,爱运动,会英语,懂中国社交平台玩法。
这次跳槽的薪资谈判上我做足了准备。在和HR沟通的过程中,我尽可能地套话,得知他们很急迫招人,我又是他们唯一符合标准的选择。
我搞清楚了他们的组织架构,主要客户,目前经营面对的问题,而我或许可以解决什么样的问题。
我做出判断:这个职位在这家公司里非常重要,很可能公司上限是可以高到40-50k的。
最后在谈钱的时候,我直接开20k,HR一时间没法接受,因为我原来工资只有11K。
在这里我又应用了一些话术技巧。我反复强调,我们是一家民企,有避税行为,虽然我是11k,但其实我到手的薪资相当于多少。另外我知道你们基本上收入就是12个月工资,而我之前的公司是一个快速成长的民企,年终奖也有N薪,最终其实我薪水相当于是15k左右。
言外之意:20K不算多。然后就通过啦。
后面我又频繁跳槽了几次,目前年薪53万。


钱大暖 / 26岁 / 互联网
从月薪5000元到10万,跳槽3次,耗时3年
职场关键词:整合资源

初生牛犊不怕虎
做好眼前事,别想太多
我的故事从大学的一次分手开始。
大学时期,和在一起5年的男友分手后,为了走出这段感情,开始减肥。
每天在微博关注健身达人,看干货帖子,和他们勾搭交流,并且开始写减肥误区之类的分享文。
那些被我麻烦过的健身达人都觉得我写得好,于是纷纷主动帮我转发。
就这样,我收获了第一批粉丝。
我在宿舍的床上,看着我的微博图标的数字一直在跳,一晚上没睡着。
还没毕业,我就被一个健身类的公司邀请来上海,一起做新媒体。实习工资5000元。
公司不到8个人,微博和微信公众号就给我运营了。在公司的格子间里,我写出了第一篇10万+。
最火的一篇文章叫《猪八戒走了十万八千里还吃素,为什么没有瘦?》,被各种新闻客户端推到了头条。
半年,微博从30万粉丝运营到了100万,干掉了多个竞品。微信公众号从10万到了50万。

大暖的资源共享群
学会利用身边人的资源
完成自己的KPI
2016年,第一家公司线上团队解散了。
我回家学了三个月的车,同时开始写自己的公众号。在一个100粉的公众号上,写了两篇10万+。3个月后,我拿到了一家传统媒体的offer。
给我的月薪是9000元,扣完税还没之前工资多。
但我需要大公司的背书。出门在外,别人会说自己是百度出来的技术、阿里出来的运营、腾讯出来的产品。而且积累更多的人脉、了解人事结构、公司内部如何协同、大公司的办公流程,这些经验对我来说也是“财富”了。
当时我的KPI就是招募优质的自媒体,将内容入驻到我们的平台。
但是一个人的能力是有限的,如何让一群人帮我达成我的KPI呢?
一、我争取到了公司的支持,推动内部频道的编辑帮我拓展优质媒体,我按照表格每周对接。
二、我建了一个“自媒体全平台运营群”。私下把不同平台和我做同样事情的人拉了个小群,我们工作内容高度重合,达成了资源共享的共识,往后我们会彼此帮忙。
我一个人拉了1000家媒体,和大家一起联合拉了4000家。
用尽一切可用的人,帮助自己完成KPI。盘活资源达到目的,而不是一对一机械的对接。
更新自己的社交圈层
跨界的资源是一座矿山
我会发现,很多高中同学的社交圈一直没有变化,其中大多数成长速度也很慢。而我出于好奇,一直在更新自己的社交圈层。
大学期间,我就开始和社会上的人来往,认识了健身圈。通过健身圈接触到了新媒体。又从新媒体去了传统媒体。又因为媒体属性,认识了很多品牌的人。又因为自己好奇和兴趣认识了很多票圈的小可爱(票圈简单理解就是段子手的一个圈子。)
最初,社交并不是抱着目的的,但是每一次都给我带来很多附属品。

大暖建立的“好笑”群
我建了7个“钱大暖的好笑群”,都是500人的群,里面只能发笑话和“哈哈哈哈”,不得聊天。
因为笑话是人类交流信息的最大公约数,所以这些群一直非常活跃(当然也会有一些运营的小手段)。
上个月,我接到了“好笑群”的冠名广告。
偶然机会,我认识了票圈的2个段子手,通过他们我现在有1700个票圈好友。所以有很多次我的朋友圈截图上了微博热搜。
慢慢地,开始有人想通过我认识这些段子手、媒体老师,做朋友圈广告。于是我一个个询价,整理了200个段子手,50多个媒体老师的报价。我对广告进行筛选,然后付费合作。
就靠这个,最好的情况,我一个月赚了近10万。
其实我做每一件事,都没有想过后续会有那么多好的影响。但是总结下来,就是因为我一直像劳模一样地搞事情,这应该算号召力?
你要做一个潜水的人,还是冲浪的人?
可能有些人看了我的故事,会引发一系列的焦虑,觉得自己没法这样外向。
我觉得,你需要先想清楚这样一件事:你要做冲浪者还是潜水者?
冲浪者好比是弄潮儿,需要整合社会的资源、人脉、渠道。他们需要对市场的浪潮做出快速选择,察言观色,做出很多有魄力的事情。
潜水者就好比做了多年的学者,他们没办法在很多领域蜻蜓点水,而是一头深扎到某一个行业里,数十年如一日。
找到自己的定位,你才能知道自己想要什么,才能知道目标。
而我,明摆着就是一个冲浪的。(星座书上说,我会在30多岁达到人生最高峰,所以26岁的我,只是起点。)


陈鹏 / 38岁 / 保险行业
年薪从4万到250万,跳槽2次,耗时16年
职场关键词:转行、赌对新形势

想过什么样的人生,就赚什么样的钱
我大学学的通信工程。毕业后在上海张江高科找了份工作,是典型的IT男。做了四年的技术开发,工资也稳步小幅度增长,从4000元到7000元。
日子过得挺拮据的。7000块,不要说结婚了,连谈恋爱都不够花。我觉得我不应该过这样的日子,我决定转行。
这时候有两种可能:要么继续做技术相近的售前售后,要么去到纯销售的公司。
刚好碰到现在的合伙人,他当时是某保险公司的销售主管。我就跟着他开始干——卖保险。

所有人都质疑我,我却摇身一变月薪两万
离职后那年,感觉全世界都在和我作对。
以前每年过年,我都会给父母钱,这一年我爸反而拿给我2000块。
家人也说放着好好的计算机公司不做,非要卖保险,搞得像个*子骗**一样。
年后谈好的客户突然说不签约了。同学聚会还被人调侃说我被骗了。
转行的头一年半,是最辛苦的。这个行业一块钱底薪都没有。我不认识任何一个人,我也不愿意去给亲朋好友、前同事推销产品。
我就走了最艰难的一条路:百度,打黄页电话,地铁口找人聊天……甚至圣诞节的时候,写字楼下面的圣诞树上挂着署名的小卡片我都不放过,把名字统统记下来,打到前台说我要找这个人。
当你练就了这种挖资源的本事,资源就一辈子都用不完了。
我上班第一个月做成了第一单。一个星期见了他5次,就成了。拿了30%-40%的提成,赚了一两千块。
平时除了跑客户,就研究法律,学习业务,上很多培训课。
后来慢慢地从销售变成主管,月薪从一两万到三四万。慢慢年薪固定在三四十万。
赌对国内发展形势,
我们一起创业的人都成功了
08、09年的时候,我觉得我到了事业瓶颈,年薪上不去了,在大公司里很难施展开拳脚。
怎么办呢?
我了解到了保险代理公司,说简单点就是“保险超市”,客户来这里可以买到不同公司的保险产品。这种模式在国外已经非常成熟,那下一步就是中国大陆。
认准了这条路之后,我就和几个朋友一起来了我现在这家公司。
起步当然是困难的。半年后,收入基本稳定在30万,第二年60万,第三年就突破一百万,2015突破 200万,今年250万,基本上都是30%到50%的直线增长。


Casimir / 50岁 / 零售行业
年薪从6万到250万,跳槽8次,耗时25年
职场关键词:职业规划、厚积薄发

大学4年与勇气决定起步高低
我是台湾人,法语专业毕业。
很多人的职场是从大学毕业后开始的,但我不是。我在大学期间一直在打工,也是学生会社团主席。
大学毕业后服兵役2年,期间我一直在思考自己的职业规划,我当时定下的目标是找一个国际化的贸易公司。
我遇到的第一个贸易公司正处于扩张期,需要去非洲西部,负责维护、开发经销商和建立分公司。他们直接给了我经理的职位,年薪6万人民币。
我一上来就拿到了经理的位置,原因总结下来有4个。
①我大学期间的工作经验。
②我父母也是做贸易的,我对贸易非常熟悉。
③我会法语。
④勇气,并不是所有人都愿意去非洲工作的。
如果留在台湾,我可能就会从普通的职员开始做起,后面发展也不会那么顺利。
学会观察上级,为升职做好准备
西非发生内乱后,我不得不回到台湾另找机会。
第二家公司延续了我上一份工作的经验:跨国业务。我从负责亚太区的经销商业务,到去荷兰开设分公司,统筹整个欧洲业务。
7年时间,从12万年薪,到28万年薪。说实话,增长挺慢的。
相比频繁跳槽换来肉眼可见的加薪速度,其实在某公司扎根多年也有好处。这么多年里,行业内上上下下的人你都会认识,会磨练出在这行业内的专业底蕴,在市场上的价值会更高, 更长远。
工资不涨没关系,但一定要确保你的工作内容在升级。
在做好自己本职工作之余,挑一个符合你风格的上级,观察他们是怎么处理上层业务的。
当你足够优秀的时候,上级会分派一些他的活给你做,这就为你升职和跳槽到一个更高的职位打下了必不可少的基础。
并且你要表现出来,让上级看到,你的态度和做法已经高于你的职责所在。
36岁勇敢转行,我用10年做到总经理
我36岁时,因为喜欢上了零售行业,转行进入奢侈品界,加入了国际知名品牌X。
这似乎是没有职业规划做出来的事情。但其实这个工作和上一份有类似的地方。
我10多年的工作经验已经让我具备了“上层经验”,比如国际经验和跨部门管理能力,这些都是X所看重的,我缺的是基础知识。
为了积累奢侈品经验,我从底层开始做起。我当时的职责是管理X的门店。就是你去商场里买包包的时候逛的专卖店,我在里面做店长,年薪28万。
我给自己定了一个目标,10年内做到总经理的位置。我一共开了5家新店,亲自经营3家。
4年后,我40岁。我向公司提出,希望转到更高层的部门去。那个时候泰国在找高管负责泰国和越南的商品企划和客户管理,所以我就过去了,年薪60万。所以自身努力之外,你也要学会和公司争取。
经过18年积累后,事业进入飞升期,在同一行业频繁跳槽了4次,在2017年的时候,年薪250万。



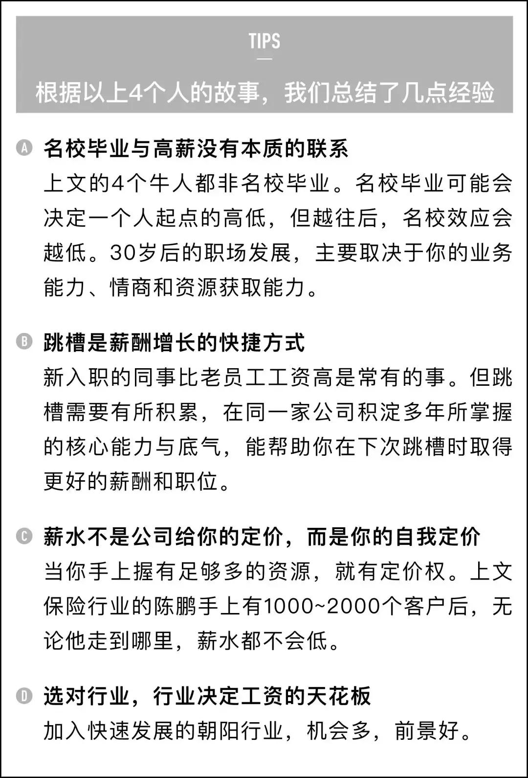
听完了这4个疯狂涨薪的故事后,
再来听听资深HR给的关于“谈薪”的实操经验吧!

Q:哪些要求升职加薪的理由最垃圾?
A:我总结了5大最蠢加薪理由:
1. 房租涨了,地铁涨了,通货膨胀了,老板,求加薪。
2. 别人挣的都比我多。
3. 我都来公司一年多了,咋还不给我涨薪呢?
4. 我每天都是加班加点,起得比鸡早,睡得比鸡晚,干得比驴多,不加薪没天理啊。
5. 再不加薪,我就跳槽啦。
职场是看结果的,好的加薪理由只有一条:我能给公司提供更高的价值。
Q:老板们在升职加薪这个问题上是怎么想的?
A:关于升职加薪,老板和员工的想法差别很大。
员工的逻辑通常是这样的:我过去表现得不错,也做出了贡献,所以你应该给我涨薪。但在老板眼中,你过去的贡献已经过去了,公司也给你工资了,这笔交易已经完成,互不相欠。
老板给员工涨薪是一种投资。你必须让老板知道,他为什么要付出更多成本。你能在未来一年提供怎样的投资回报。
Q:我该不该主动提加薪呢?
A:大公司都有调级调薪的标准路径,在常规路径之外,你想有特别的升职加薪,除非你有特殊的贡献,否则提了也是白提,还可能留下不好的印象。
小公司的调级调薪就没那么定时定量了,因此当你觉得自己已经够了标准,或者是你的价值被明显低估了,为啥不提?当然要提,你不提,没人会主动替你想着这事。
打工者们都有一个美好的愿望,那就是自己只管努力工作,然后酒香不怕巷子深,老板特贴心地把一切都看在眼里记在心里,然后主动地关怀。这是不可能的。
Q:提升职加薪有什么样的标准话术与禁忌?
A:切记,不要以逼宫或是威胁的姿态来谈升职加薪。大多数老板都是吃软不吃硬的。不要只谈自己如何如何,而不提你能为公司做点什么。不要拿别人说事。在谈升职加薪时,别拿苦劳说事。
标准话术:我来咱们公司也有一段时间了,在过去的一年中,我做出了什么什么样的成绩,(最好有数字,可量化,和公司的营收和战略高度相关)在接下来的一年中,我认为自己应该在什么什么方面有所提高,当然,为了承担更多的职责,我已经做了哪些哪些准备,我对于下一年的工作规划是这样这样的,能够为公司带来这些这些价值。(还是要可量化,可执行,可见效。)我对公司很有感情,也非常看好公司的前景,我自己也希望能够伴随公司一起成长,并给公司带来更大的价值,所以恳请公司考虑我的升职加薪的请求。
最重要的,是你去谈升职加薪时的心态,一定不是一个委屈和怨妇的心态,也不是一个胁迫的状态。而是正向的,积极争取更大共赢的心态。
Q:在什么时点上提升职加薪会比较好呢?
A:谈涨薪也是讲究天时地利人和的。
1. 你做出重大业绩的时候。一般也是老板对你未来预期最大的时候;
2. 当老板从其他渠道得知外面有人挖你的时候;
3.公司出现重大人员变故,需要稳定军心的时候。这虽然有点乘人之危,但如果你确实在这种局面下是中流砥柱,并且愿意和公司共进退,当然可以谈谈待遇和Title的问题。
4. 公司业绩快速上升,有某些重大突破的时候,这时通常老板的心情都不错;
5. 融资到账的时候;
6. 公司调整你职责的时候,当然是往大里调;
7. 公司给你压业绩指标的时候,如果你方法得当,是可以谈谈条件的;
8. 公司业务架构、组织架、薪酬结构和政策调整的时候;
9. 公司上市前或上市后。

可能很多人都会有以下疑问:
老板们到底看重什么呢?
他们会被天天在朋友圈秀加班的人迷惑吗?
我踏踏实实,一声不吭工作,老板真的看得到吗?
我们采访了几位CEO,聊了聊他们最欣赏的员工特质。

1. 理解老板的大方向敏感性,能自己解决问题并达到结果;
2. 让人放心,很勤奋,有主人翁意识,每个事情都当作自己的事情搞。
这样的人往往我还担心亏待了他,也担心给少了人家会走,所以我会不断地想着办法给他更多报酬。
相反,光说不练没结果、悠哉乐哉计较利益的人,该加薪的时候总是会觉得给他更多钱不值得也没必要,能少给就少给。

1. 有很强的驱动别人、尤其驱动上级领导的能力和特质。
首先,这样的人一定自身很有能力,很自信,否则不敢轻易驱动别人,尤其是驱动自己的上级领导。
其次,这样的人一定是敢于冒险且比其他人更能承担责任的人。这样的人在公司未必那么受欢迎,因为他们老是反对别人(领导)的意见,但正是这样的人多了,一个公司才有向上的活力,才能在特定的阶段走出领导能力局限导致的瓶颈。
2. 有很强的文笔能力和当众发表演讲的能力。
这是公认的世界上最难掌握的能力,能把这个攻下来,一定掌握了了不起的学习技巧和坚持的韧劲。干其他新的事情,一定也不会差的。
很强的文笔能力,说明这个人会思考,会取舍,能分清楚事情的优先级和主次。
很强的演讲能力不单能鼓舞团队的士气,传递想法,保持高效,也能更好地获取外部有利资源。

1. 目标力。清晰地知道自己的目标,遇山开路,逢水架桥,不达目的不罢休。
2. 善于研究数据,把足够的时间放在竞品上,掌握势能;又能分析清自己的产品,观察突破点,压倒性投入。
3. 善于协作。
4. 能够花远超于他人的时间。
5. 充满好奇心,对好内容敏感,有饥饿感。
插画师:Lanski