民航招飞系统2019年度考生手册,请务必在注册使用招飞系统前仔细阅读本手册!未按本手册要求操作所带来的任何问题将由您本人承担!

致参加民航招飞考生和家长的信
尊敬的各位考生和家长:
欢迎参加普通高校飞行技术专业(本科)2019年度高考招生的考前选拔工作。民航招收飞行学生工作由教育部和中国民用航空局统一领导,省级招办统一组织,招飞院校负责实施。由于历史原因和实际需要,国航、东航、南航可持招飞院校出具的授权委托函,在部分地区开展招飞选拔工作。
为了规范高考招生工作,更好地服务考生家长,招飞院校将逐年减少对以上航空公司的授权委托招飞,转为与航空公司合作。因此,今年在部分省份,将会出现国航、东航或南航由获得院校授权委托招飞,转为在招飞院校统一组织下,与院校合作招飞。请在参加招飞选拔前,及时登录招飞系统(gaokao.chsi.com.cn/gkzt/mhzf,点击"报名入口"),并联系有关单位招飞工作人员,获取更加详细准确的信息。
考生将使用本系统进行注册、填报招飞志愿组合、查询选拔状态,并确认有效招飞志愿。考生通过本系统确认的有效招飞志愿,将作为填报飞行技术专业高考志愿的依据。因条件所限,系统还有许多需要不断改进完善的地方,感谢您的谅解和支持!预祝各位考生选拔顺利!高考成功!
中国民用航空招飞信息系统
2018年9月

第一部分 特别提醒
1、请务必通过本系统参加招飞选拔工作。由于飞行技术专业对考生的身体、心理等方面有特殊要求,在您参加高考之前,需在本系统注册报名、通过一系列选拔工作并最终确认有效招飞志愿。一定不要由其他单位或个人代您注册!
2、请务必根据本系统有效招飞志愿填报高考飞行技术专业志愿。根据民航局、教育部《关于进一步规范民航招飞工作的通知》,考生通过招飞系统确认的"有效招飞志愿",将作为考生填报飞行技术专业高考志愿的依据。考生所报院校不在"有效招飞志愿"范围内的,将视为无效志愿,招飞院校不予录取。这意味着与报考其他普通专业不同,您在高考前就提前确定了飞行技术专业的高考志愿范围,即本系统的有效招飞志愿。一定不要在高考志愿中填报本系统有效招飞志愿以外的其他招飞院校,否则您的高考招飞志愿将被视为无效志愿!
3、请务必在系统开通(2018年10月15日)后注册准确的个人信息、填报招飞志愿组合并参加后续选拔工作。系统将于2019年5月31日正式关闭。
4、请务必在系统开通确认招飞志愿阶段(2019年2月5日至各送培单位自行设定的截止日期)再次登录本系统选择符合要求的招飞志愿组合进行确认。请务必在参加背景调查之前登陆系统对相应的志愿组合进行确认!
5、一定不要在注册时填错任何注册信息!为保证选拔结果准确,系统的任何信息或操作不得修改、删除或撤回!
6、一定不要在未填报某一志愿组合或未通过某一志愿组合的初检就参加该志愿组合的体检!
7、一定不要在志愿组合体检状态为"在体检"(即招飞系统上还未得出体检结论)时,去参加其他志愿组合送培单位组织的体检!
8、一定不要在同意招飞主管安排的体检后无故不去,或在体检中途无故中断体检,这样只会耽误您更多时间!
9、一定不要轻易与任何单位签订承诺书,线下确认的有效招飞志愿须与招飞系统有效招飞志愿一致!
10、一定不要相信任何人对您高考录取的任何承诺!
以上注意事项未尽事宜,将在系统首页补充提醒,敬请关注!

第二部分 报考须知
1、什么是民航招飞?
民航招飞是指普通高校飞行技术专业(本科)通过高考招收飞行学生。
2、谁能参加民航招飞?
欢迎广大热爱并有志从事祖国民航事业的2019届普通高中毕业生参加民航招飞,但还需要符合高考报考条件、招飞年龄要求、招飞体检鉴定标准和民用航空背景调查要求。
3、谁来实施民航招飞?
招飞院校负责实施民航招飞。如果您被这些招飞院校中的一所录取为本校飞行技术专业新生,表示您将成为该校的普通全日制本科在校学生,将在该校参加理论学习,并由学校或公司安排参加飞行训练,毕业时将获得该校本科文凭。目前,经教育部批准的开设飞行技术专业(本科),并已在民航招飞系统开通账号的招飞院校有中国民用航空飞行学院、北京航空航天大学、南京航空航天大学、中国民航大学、滨州学院、沈阳航空航天大学、上海工程技术大学、南昌航空大学、黑龙江八一农垦大学、安阳工学院、烟台南山学院以及今年新增的常州工学院、南昌理工学院、山东交通学院、郑州航空工业管理学院、北京理工大学珠海学院、南京航空航天大学金城学院。请注意,每一家招飞院校当年招飞的地区可能不同,这意味着在您所能报名参加招飞选拔的院校不一定有17家之多,具体请咨询当地考试院或联系各招飞院校。
4、民航招飞包括哪些环节?
当您在招飞系统注册报名后,将按照通知要求,陆续参加预选初检、民航招飞体检鉴定、飞行职业心理学检测,确认有效招飞志愿,参加民用航空背景调查等选拔流程。您还需要参加高考,并根据您在招飞系统上的有效招飞志愿,正式填报飞行技术专业高考志愿。对高考成绩达到招飞录取分数线以上的考生,按学生志愿和高考成绩,由招飞院校根据招生计划,择优录取。当您入校报到后,还需要参加招飞体检入校复查,合格的方可注册获得学籍,并继续参加飞行技术专业的学习与训练。目前,招飞系统将记录您的个人信息,以及您参加预选初检、体检鉴定、心理学检测、背景调查的选拔情况,并最终形成您的有效招飞志愿。
5、如何进入招飞系统?
教育部阳光高考平台是民航招飞系统唯一入口!您可打开"教育部阳光高考平台民航招飞报考指南",点击"报名入口"进入招飞系统。(推荐使用IE、Google Chrome等浏览器。)所有招飞相关的信息将会发布在教育部阳光高考平台、民航招飞系统、有关省级招办和考试院、招飞院校、航空公司的官方网站上,其他信息来源请仔细甄别、谨慎采纳。
6、谁可以注册报名?
系统仅限考生本人注册和操作,请勿委托他人!信息注册、填报招飞志愿组合、确认招飞志愿等请一定由您自己完成,我们不授权任何单位及个人为您注册系统。请您承诺所填报信息真实有效!因为将影响招飞志愿组合选择以及后续的一系列操作,您的姓名、身份证号码、生源地、手机号码、电子邮箱等注册信息及文理科、既有病史等关键信息一经确定不能修改。您的所有操作不可修改、删除或撤回。
7、注册报名前还需要哪些准备?
请自备电脑、通讯和网络环境,并保证通讯畅通!系统注册及确认招飞志愿均要求手机短信验证。请您自行准备电脑、可联系上您和您家长的手机号码、电子邮箱以及网络环境。在不耽误您备考的情况下,请密切关注系统中的报名状态,查询注册邮箱邮件,保持注册电话号码畅通,如有疑问可联系相关招飞主管,联系方式可在系统登录页上查询。
8、谁在招飞系统上处理考生选拔信息?
在民航招飞系统中,有一类和招飞选拔工作密切相关的单位——送培单位,即为您承担相关学习训练费用,在您完成学习并通过考核获得相应飞行驾驶执照后,从事民航飞行员职业的单位。送培单位与招飞院校共同组成您在招飞系统中的招飞志愿组合。送培单位可对您的招飞志愿组合设置初检结论、提交体检申请、设置背景调查结论等,并对所设置的结论负责。
送培单位在招飞院校的组织下开展招飞工作。送培单位的招飞主管将联系您参加各项选拔工作,并在招飞系统中对您报考本单位的相关信息及结果进行设置、审核、跟踪等。请注意,当您在招飞系统中选择的送培单位为招飞院校时,表示您可能选择毕业后去国航、东航、南航以外的其他航空公司等单位工作,或者留在学校成为飞行教员,由招飞院校的招飞主管负责您的选拔工作。因历史原因和现实需要,国航、东航和南航(三大航)持有招飞院校出具的授权委托函,在有招飞任务的地区进行本公司的招飞选拔工作。因此,当您在招飞系统中选择的送培单位为三大航(自招)时,表明在您的生源地国航、东航或南航获得招飞院校授权委托招飞,由三大航的招飞主管负责您的选拔工作。当您在招飞系统中选择送培单位为送培单位(合作)时,表明在您的生源地送培单位由招飞院校主导参与合作招飞,由送培单位的招飞主管经招飞院校授权后,负责您的选拔工作。
9、如何填报招飞志愿组合?
您可选择填报的"招飞院校+送培单位"志愿组合形式和数量,由在当地安排招飞计划的招飞院校,以及获得授权委托招飞的或参与合作招飞的送培单位数量确定。例如在您的生源地招飞的有院校A、B,送培单位有A、B、C、D(C、D为航空公司),则您可填报的志愿组合为"A+A"、"A+C"、"A+D"、"B+B"、"B+C"、"B+D"中的若干或全部。但是,填报院校作为送培单位的,则招飞院校只能是作为送培单位的该院校,例如您不能填报"A+B"或"B+A"。招飞志愿组合在您有效招飞志愿达到2个之前,或心理测试复测不合格之前均可增加。请注意,同样的志愿组合能且仅能填报一次,如您之前填报了某一志愿组合,无论该志愿组合在哪一阶段、是否合格、是否成为有效招飞志愿,您都不能再次添加这一志愿组合。您可以删除处于报名状态(未进行初检)的志愿组合,但显示"合格"、"不合格"、"审核中"的志愿组合不得删除。
10、什么是院校内送培单位间调剂?
您在注册后填报"招飞院校+送培单位"的志愿组合时,须选择是否服从【院校内送培单位间调剂】。选择"服从调剂",意味着在志愿组合中的送培单位在当地招飞计划已录满情况下,您在高考分数达到民航招飞最低录取控制分数线(即最低招飞线)时,仍可能被您报考的招飞院校录取为本校或其他送培单位的飞行学生;选择"不服从调剂",意味着如果志愿组合中的送培单位已完成招飞计划,您将不会被该招飞院校录取为本校自招或本校其他送培单位的飞行学生。具体录取规则由生源地省级招办或考试院确定。
11、在实行划片招飞的省份如何填报招飞志愿组合?
实行划片招飞的省份,省内不同地、州、市、县的考生所能报考的招飞院校可能有所不同。很抱歉,招飞系统目前针对生源地生成的招飞院校及送培单位列表以省为单位,无法精确到地、州、市、县,请务必自行确定可报考的招飞院校和送培单位。请您在填报志愿组合前,查询所在生源地考试院所公布的划片信息,也可提前联系招飞主管询问,务必在填报前了解清楚自己能报哪些招飞院校和送培单位。
12、已参加体检但还未获取结论,能再次参加体检吗?
不能。当您已参加某一招飞志愿组合的招飞体检但未得出结论时,该志愿组合的体检状态为"在体检",此时您需要等待结论,在此期间无法参加其他招飞志愿组合的体检,其他送培单位也无法提交您的体检信息。当您这一志愿组合已得到体检结论且不为"合格"后,您可以再次参加其他志愿组合的体检。
13、已参加体检,且结论为"合格",需要再次参加其他志愿组合的体检吗?
不需要。您的体检合格结论共享,不合格结论不共享。当您某一志愿组合的体检合格时,其他初检合格的志愿组合会自动共享您的这一合格体检结论,您无需再参加任何体检。但已体检不合格的志愿组合,不共享其他志愿组合的体检合格结论!
14、招飞志愿组合体检结论为"未完成"、"未参加"、"待结论"怎么办?
当您的招飞志愿组合体检结论为"未完成"、"未参加"、"待结论"时,您需要参加其他招飞志愿组合的体检,或自行去定点体检机构体检。当您其他招飞志愿组合的体检结论"合格"时,该合格结论将共享给此前体检"未完成"、"未参加"或"待结论"的志愿组合。
15、需要参加几次飞行职业心理学检测(心理测试)?
参加飞行职业心理学检测(心理测试)共有两次机会,初次的心理测试一般与体检同步进行。如您第一次参加心理测试合格,则您不需要再参加任何心理测试,所有志愿组合的心理测试全部共享合格。如您第一次参加心理测试不合格,则您还有一次心理测试复测的机会,复测合格,则所有志愿组合的心理测试全部共享合格,复测不合格,说明您不适合从事飞行职业,您的招飞选拔所有流程终止,所有招飞志愿组合均不合格,也无法增加其他志愿组合。
16、如何确认有效招飞志愿?
当您所填报志愿组合的初检、体检、心理测试都合格后,可进入确认有效招飞志愿阶段,在此阶段您可以确认至多2个符合上述要求的志愿组合,然后参加送培单位对您进行的背景调查。背景调查合格的志愿组合,正式成为您在招飞系统上的有效招飞志愿。请注意,有效招飞志愿最多2个,一旦选择、不能更改!一旦申请参加背景调查,不能更改、删除、撤回;一旦成为有效招飞志愿,不能更改、删除、撤回;一旦有效招飞志愿达到2个,那么恭喜您,您在招飞系统上参与招飞选拔的所有流程结束,你可以据此填报该招飞院校飞行技术专业(本科)的高考志愿!
17、何时确认有效招飞志愿?
根据工作安排,招飞系统将于2019年2月5日开通确认有效招飞志愿功能,您可以选择符合要求的志愿组合申请参加相关送培单位的背景调查。在此之前,您需要再次核实手机号码并通过短信验证码激活身份。请注意,为了保证背景调查的工作时间,各送培单位均设置了申请参加本单位背景调查的截止日期,您需要在此日期之前申请,过期无法申请。不得在未确认有效招飞志愿时参加该志愿的背景调查。
18、背景调查不合格怎么办?
当您的某一个志愿组合的背景调查为不合格时,该志愿组合为无效志愿,您可以重新选择其他符合要求的志愿组合申请背景调查。但申请待背景调查的志愿组合,与有效招飞志愿的加总之和,不超过2个。例如,当你选择合格志愿组合A和B确认招飞志愿之后,B经背景调查不合格,则B为无效志愿。此时,你还可以选择合格志愿组合C再次进行背景调查。如果A、C均合格,则您的有效招飞志愿有且只有A、C两个。如果A合格、C不合格,您还可以补充再次1个合格志愿组合进行背景调查。如果A、C均不合格,您还可以再次补充2个合格志愿组合进行背景调查。
19、如何根据有效招飞志愿填报高考志愿?
根据规定,有效招飞志愿是您填报招飞院校飞行技术专业高考志愿的依据。请务必参加当年高考并填报正式的飞行技术专业高考志愿。如果您所填报飞行技术专业高考志愿中的招飞院校不在有效招飞志愿范围内,招飞院校不予录取。招飞系统中的2个有效招飞志愿没有先后、主次之分,具有同等效力。这意味着,如果您有2个有效招飞志愿,包含2所不同的招飞院校,那么您能否被录取、被这2所院校中的哪所录取,取决于您在高考飞行技术专业志愿中填报的是这两所院校中的哪所、填报的顺序以及您的高考成绩。
20、哪些招飞选拔环节的哪种结论会共享?
为帮助您在招飞选拔过程中节约时间和费用,便于您更好地备考,同时让您有机会在更多的合格志愿组合中选择确认有效志愿,系统对部分环节的结论在特定情况下设定了结论共享。请注意,这里的结论共享特指志愿组合之间共享。
初检:"合格"、"不合格",均不共享;
体检:"合格"、"不合格"、"未完成"、"未参加"、"待结论",其中"合格"结论共享给其他"未完成"、"未参加"、"待结论"的志愿组合;
心理测试:"合格"、"不合格",均共享;
背景调查:"合格"、"不合格",均不共享;
21、如何参加定点体检?
如果您有一个或多个体检"未完成"、"未参加"、"待结论"的志愿组合,或者确实无法在既定时间内参加体检,或者错过了意愿报考单位安排的体检,您还可以自行去民航招飞定点体检机构参加定点体检。您的定点体检结论与参加单位组织的体检结论具有同等效力。您参加了定点体检合格后,可以在考生页面点击定点体检,经身份证号码验证后,系统将自动获取定点体检合格结论。
22、在招飞系统上能查询什么信息?
在您登陆系统后,可查询到您目前各志愿组合的报名状态,包括各个志愿组合的初检、体检、心理测试、背景调查的结论。您还可以在登录招飞系统前的系统首页上,查询相关政策、各招飞院校和航空公司招飞简章及招飞动态(包括初检、体检、心理测试、背景调查相关活动时间安排及要求)等。请注意,重要信息一般将由招飞主管通过您注册的手机号码或邮箱告知您,请务必保持电话畅通、邮箱可用,并注意查收信息。
关于宣传动员及初检安排。各送培单位的线下招飞宣传动员和初检时间安排由您所在地的招办或考试院确定。具体宣传动员及初检安排可在招飞系统首页上发布,也可由送培单位工作人员到校内宣传通知。
关于体检及心理测试安排。各送培单位体检及心理测试时间由各送培单位与符合要求的专业体检鉴定机构确定。具体时间和地点主要由负责您生源地招飞工作的招飞主管通知您。相关通知也会在招飞系统首页上发布。
关于背景调查安排。具体背景调查要求会由负责您生源地招飞工作的招飞主管通知您。相关通知也会在招飞系统首页上发布。
23、有问题联系谁?
一般情况下,您仅需要及时注册系统、准确填报信息、根据意愿填报招飞志愿组合,并及时查询信息即可。各项安排也会有招飞主管根据您注册的手机号主动与您联系。特殊情况下,如果您仍有疑问、或有其他任何问题,可根据招飞系统登录页上的【联系方式】一栏,查询到当地有关招飞院校和送培单位的招飞主管联系方式,随时联系他们。

第三部分 简要流程


第四部分 具体操作
为更好地方便考生使用民航招飞系统完成招飞业务流程,2019年度民航招飞系统提供了两套客户端供考生使用:WEB版民航招飞系统和民航招飞考生平台手机APP(Android版和IOS版)。两套客户端共用一个数据中心保持数据同步,考生可任意选择一个客户端进行业务操作。
注意:同一身份证号码同时只能登陆其中一个客户端平台,即:当考生登陆了WEB版民航招飞系统后,当前已经登陆的民航招飞考生平台手机APP使用认证将被下线,反之亦然。
一、登录系统
民航招飞系统唯一入口是教育部阳光高考平台。本系统唯一登录链接是在"教育部阳光高考平台民航招飞报考指南"。信息注册请一定由考生自己完成,不要授权任何单位及个人为您注册系统。请您承诺所注册和填报信息真实有效。
1、打开常用浏览器,推荐IE及Google Chrome;
2、输入地址http://gaokao.chsi.com.cn/gkzt/mhzf,或者访问【教育部阳光高考平台】【民航招飞】,如下:

3、点击进入屏幕右侧小窗第一栏【报名入口】如下:

二、考生注册
点击右侧【考生平台】的【注册新用户】按钮,进入考生注册界面。考生可以根据自己的实际信息填写,如果已有账号,直接输入身份证号码和密码即可登录,如果忘记密码,点击【找回密码】可以通过手机验证码方式找回密码。

逐项输入个人真实信息后,点击【确认注册】,弹出个人基本信息二次确认框。
注意:考生所在生源地指考生高考报名所在地,这个非常重要,请仔细核对!

请逐项核实个人信息,注册成功后不可更改,勾选所有复选框后,点击【获取短信验证码】,招飞系统将向你注册的手机号码发送短信验证码。

短信验证码有时效,且同一天同一个手机号码能重复收取手机短信验证码有次数限制。在输入框输入收到的短信验证码后,点击【确定】,即可成功注册帐号。
三、完善个人信息
1填写个人信息
考生从考生平台登录后,点击右侧【个人信息】菜单,填写完善个人基本信息,如图所示:

确认个信息填写无误后,点击【确认修改】按钮,保存个人信息。
注意:考生科类(文理科)信息将和招飞院校的分文理招飞计划匹配,请仔细核对,一旦个人信息更新成功,科类信息不可再更改!
2填写既有病史
个人信息修改完成以后,考生须点击【既有病史】,然后再相应界面如实填写个人相关健康信息,该项填写完成并点击确认修改后,才可以进行后面的志愿填报项目。
注意:既有病史信息一旦更新成功,不可再更改!

3忘记密码
若考生忘记密码,无法登录系统,可以在登录平台,输入身份证号码和验证码后,【点击找回密码】按钮。

考生收到短信验证码后,点击【转到密码设置页面】,录入正确的短信验证码,录入新密码后,点击【重置密码】,即可完成密码重置。

四、填报志愿组合
完成以上操作,点击【填报志愿】,考生就可以填报招飞志愿组合。考生须根据提示,谨慎选择个人要报考的志愿。首先选择报考的"招飞院校",然后选择是否服从"院校内送培单位间调剂",再选择"送培单位",最后点击【确认报考志愿】即可完成。

所有送培单位下拉列表出现的志愿选项,考生均可报考。送培单位为【院校】代表该院校招收留校飞行教员,送培单位为【三大航(自招)】代表该单位获得该院校的授权委托开展招飞,送培单位为【送培单位(合作)】代表该单位和招飞院校合作招飞。
填报完志愿后,点击【报考结果】,考生可以查看招飞志愿组合报考结果,及各志愿组合的详细信息。

如果考生选择志愿后,本人愿意重新填报志愿,则在招飞送培单位没有进行初检前,考生登录系统后可以重新填报,具体方法如下,点击【报考结果】,如下图:

如果某志愿组合【报名状态】为"审查中",表示该招飞选拔单位已经对考生进行初检,该志愿不可删除或再次填报,如果某志愿组合【报名状态】为"报考",则可点击【取消】删除:

确认删除该志愿组合后,该志愿信息删除,考生可以点击【填报志愿】重新选择。
五、确认有效招飞志愿
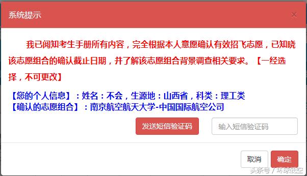
当考生所填报志愿组合的初检、体检、心理测试都合格后,进入确认有效招飞志愿阶段,在此阶段考生可以选择至多2个合格的志愿组合,申请由送培单位对考生进行背景调查。背景调查合格的志愿组合,正式成为考生在招飞系统上确认的有效招飞志愿。请注意,一旦成为有效招飞志愿,不能更改、删除、撤回等;一旦考生有效招飞志愿达到 2 个,则该考生在招飞系统上参与招飞选拔的所有流程结束,可以据此填报招飞院校飞行技术专业(本科)的高考志愿!

点击【报考结果】菜单,在要确认的志愿组合行点击【提交】按钮。系统弹出两次确认对话框,点击【发送短信验证码】,输入手机验证码,点击【确定】按钮,即可完成该志愿组合的确认,一旦确认不可更改。

民航招飞体检鉴定机构联系方式

民航招飞送培单位联系方式

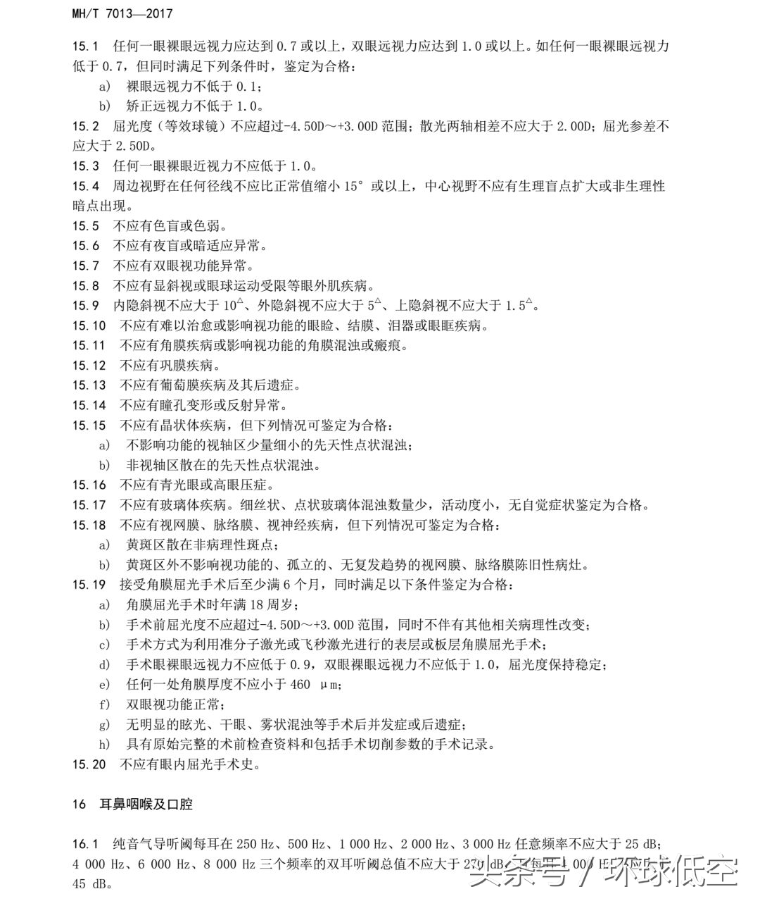
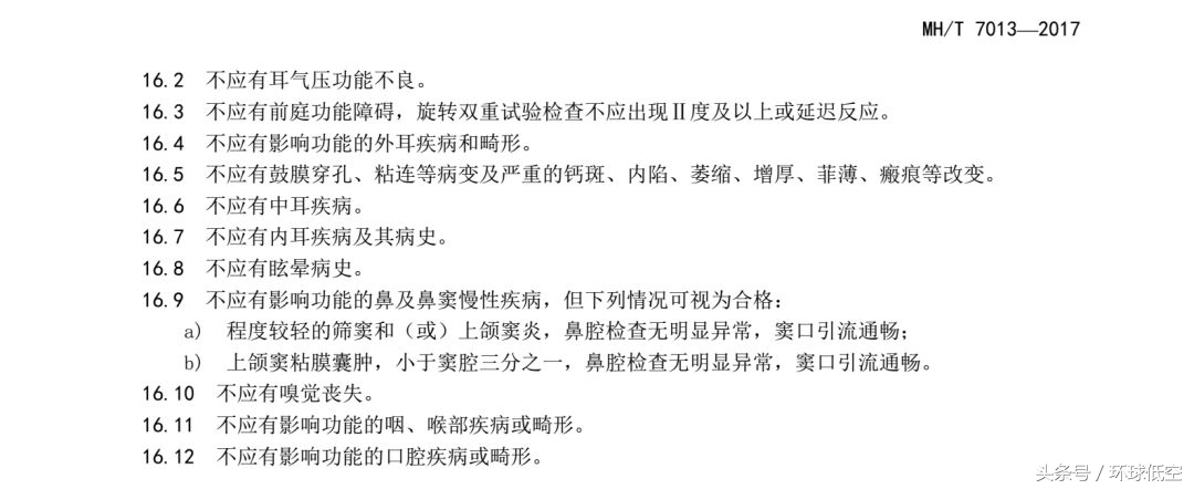
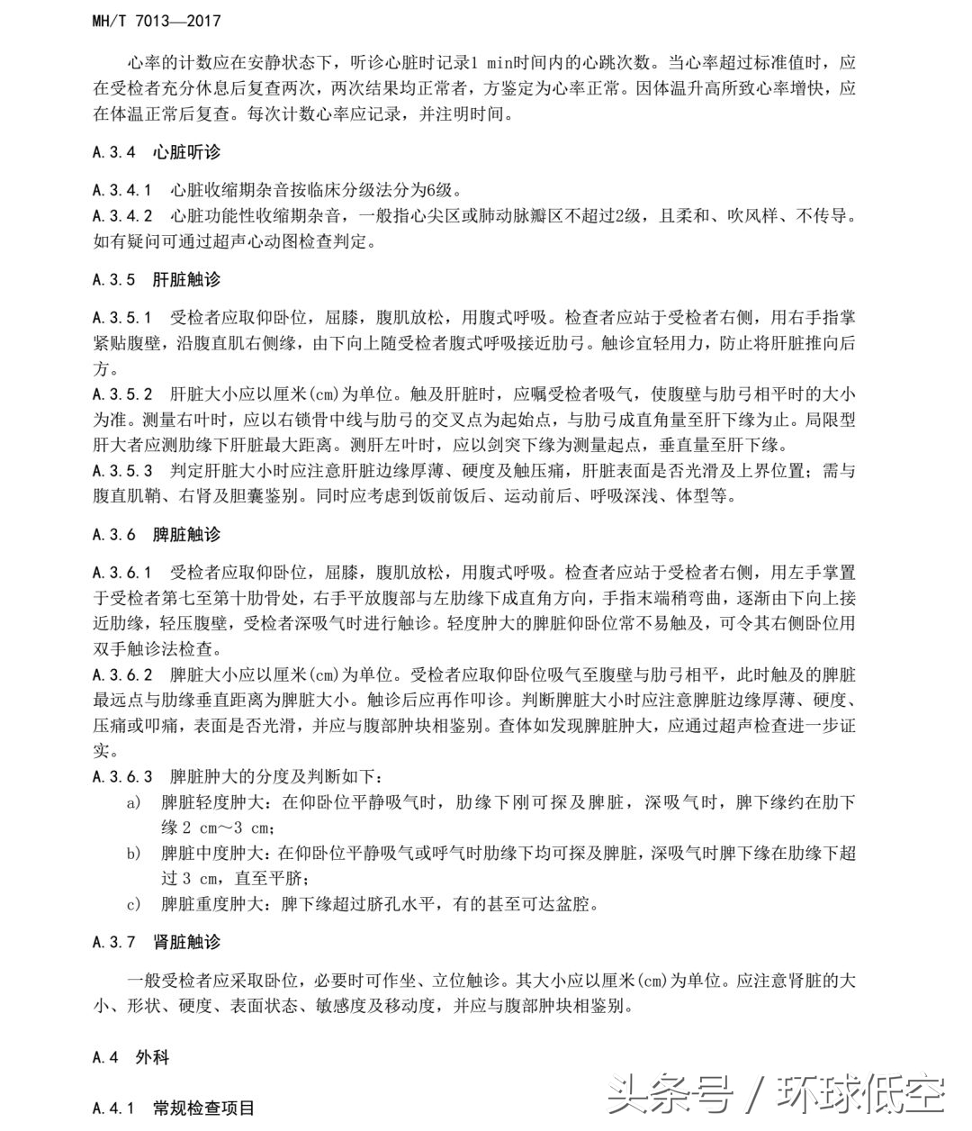
民用航空招收飞行学生体检鉴定规范



















来源:飞行员培训

免责声明:本头条号所载内容为本头条号原创或网络转载,转载内容版权归原作者所有。所有转载文章已注明出处,如涉及作品版权问题,请联系我们删除!转载内容为作者个人观点,并不代表本头条号赞同其观点和对其真实性负责。本头条号拥有对此声明的最终解释权。