360卫士怎么清除手机号标记 (360卫士怎么申请清除标记)

视频加载中...

私人手机号码被360卫士标记保险理财怎么取消?公司或单位业务电话被华为手机标记广告推销如何去除?无论是手机还是座机,电话号码被360卫士标记了要怎么处理?针对这个问题,我们来全面分析如何正确解决。

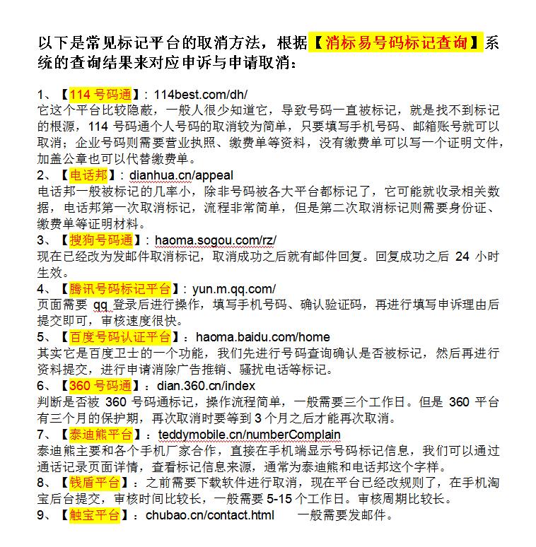
我们知道,360卫士是10多个常见号码标记平台当中的一个,除此之外还有腾讯管家、电话邦、阿里钱盾、114号码百事通、搜狗号码通、泰迪熊移动等等,取消或解除360平台的号码标记,与其它标记平台的操作方法差不多,都是在网页申诉入口提交号码证明与说明文字,但是,取消号码标记要做到全面清除干净,我们首先要需要全网进行号码标记来源的查询。

我们通过百度搜索找到:消标易号码标记查询系统,打开网站,输入要查询的号码,点击查询按钮,消标易系统就自动查询电话标记来源,我们再根据结果向被标记的各个平台提交资料申请取消与去除。

对于公司或商家的业务电话,建议大家请正显网络科技开通来去电自动显示公司名称,这不仅可以有效防止号码被360标记错误的名称,比如广告推销、骚扰电话、保险理财与快递外卖等等,还可以起到非常好的宣传效果。

号码被360手机卫士标记了怎么取消,360安全卫士怎么消除电话标记

360手机卫士标记取消

号码被360手机卫士标记了怎么取消,360安全卫士怎么消除电话标记

号码标记去除方法

号码被360手机卫士标记了怎么取消,360安全卫士怎么消除电话标记

骚扰电话

号码被360手机卫士标记了怎么取消,360安全卫士怎么消除电话标记

广告推销

号码被360手机卫士标记了怎么取消,360安全卫士怎么消除电话标记

快递外卖

号码被360手机卫士标记了怎么取消,360安全卫士怎么消除电话标记

诈骗电话

号码被360手机卫士标记了怎么取消,360安全卫士怎么消除电话标记

公司名称