这篇文章很重要哦!
关于各省份专升本报考条件汇总!
一定要仔细看!
每年都会有考生因为不重视专升本政策以及报考条件,而影响了后期报考,甚至无法达到报考条件。
比如:
江苏,2022年新政策要求,报考普通高校“专转本”的考生均需取得 全国计算机等级考试一级及以上证书。
上海,报考专升本需要 四六级分数达标才能报考 。
想要备考2023年专升本的同学们,现在就可以考虑开始了解专升本报名要求,看看是否满足报考条件,对于有其他考试要求的省份,现在也需要提前开始准备了。
今天小库汇总了22年各省份的专升本报名条件,升本人可以先按着参考!

广西
(一)参加普通高校招生全国统一考试(以下简称全国统考)的考生。
(二)参加分类考试招生的考生。
分类考试招生包括本科对口中职自主招生、高职对口中职自主招生(含2+3直升)、高职院校单独招生、运动训练单独招生、武术与民族传统体育单独招生、优秀消防员单独招生、高水平运动员(获得全国统考免试资格)、职教师资班、保送生、特殊教育(残障生)、退役士兵专升本等招考形式。
青海
2022年青海省高职(专科)应届毕业生、省外高职(专科)青海籍应届毕业生。
北京
推荐条件
1.准守中华人民共和国宪法和法律;
2.身体状况符合相关要求;
3.在京普通高等学校高等职业教育(专科层次)应届毕业生;
4.平时学习成绩和现实表现优秀。
内蒙古
(一)高职(专科)应届毕业生(以下简称“普通考生”)应同时满足下列3项条件:
1.具有我区普通高等教育学籍的 2022年高职(专科)应届毕业生,在2022年7月31日前取得专科毕业证书;
2.遵守中华人民共和国宪法和法律,身体状况符合相关要求,德智体美劳全面发展,品行端正;
3.在校期间,未受过纪律处分或在专升本报名前纪律处分已解除。
(二)专项计划考生
根据教育部要求,实施“专升本专项计划”,专项用于招收原建档立卡贫困家庭高职(专科)毕业生(以下简称“专项计划考生”)。专项计划考生应是符合普通考生报考条件,且经原扶贫部门确认并录入全国扶贫开发信息系统的原建档立卡贫困家庭学生。
(三)免试考生
1.获奖免试考生。在校期间获得世界技能大赛、中华人民共和国技能大赛、全国职业院校技能大赛一、二、三等奖,或获得中国国际“互联网+”大学生创新创业大赛国家级金奖、银奖、铜奖,符合专升本报名条件的高职(专科)应届毕业生。
2.退役大学生士兵。高职(专科)毕业生及在校生(含高校新生)应征入伍,退役后完成高职(专科)学业,可申请参加相关高校的退役大学生士兵免试专升本招生。原则上,符合招生条件、在我区应征入伍的退役大学生士兵可申请参加2022年全区专升本免试招生。
宁夏
同时符合以下条件的学生,方可报名参加考试:
1.热爱祖国,遵纪守法,具有良好的思想品德和政治素质;
2.区属普通本科院校和高等职业院校中的应届普通高职 (专科)毕业生;
3.拟报考本科专业要求的专业基础课程成绩合格,且修完普通高职(专科)教学计划规定的课程,学业成绩优良,达到毕业标准,能够按时取得毕业资格;
4.考生在高职 (专科) 阶段所学专业与拟报考本科院校招生专业相同或相近;
5.考生在校期间无任何不良诚信记录, 没有受过任何纪律处分。
海南
遵守中华人民共和国宪法和法律、身体状况符合相关要求、符合有关招生院校的报考条件,同时符合以下1或2条之一:
1.海南省普通高等学校普通高职(专科)层次的2022年应届毕业生或海南省生源在省外普通高等学校的普通高职(专科)层次的2022年应届毕业生;
2.高职(专科)毕业生及在校生(含高校新生)在海南应征入伍,退役后完成高职(专科)学业的退役大学生士兵。
吉林
(一)招生对象
1.2022年吉林省普通高等院校高职(专科)应届毕业生;
2.2013年以来,普通高等院校高职(专科)在校期间或应届毕业当年从吉林省应征入伍,于2021年完成退役或在2022年专升本教育考试报名截止前完成退役,并完成高职(专科)学业的大学生士兵。
(二)下列人员不得报考
1.非2022年吉林省普通高等院校高职(专科)应届毕业生;
2.吉林省高职扩招2022年应届毕业生(可报名参加2023年吉林省普通高校专升本教育招生);
3.因违反国家教育考试规定,被给予暂停参加普通高校专升本招生考试处理且在停考期内的人员;
4.因触犯刑法已被有关部门采取强制措施或正在服刑者;
5.不符合报考条件的其他人员。
天津
1.符合下列条件的人员,具备报名资格,可以申请报名:
(1)遵守中华人民共和国宪法和法律;(2)身体健康状况符合国家有关规定;
(3)参加普通高校全国统一考试且被本市普通高校或高职高专学校录取的应届高职高专毕业生;参加普通高校全国统一考试且被普通高校或高职高专学校录取、具有本市户籍的往届高职高专毕业生;参加普通高校全国统一考试被外省市高职高专学校录取的、具有本市户籍的应届高职高专毕业生。
2.下列人员不得报名:
( 1)普通高等学校及高职高专学校应届毕业生之外的在校生;
(2)因舞弊被取消报名资格或入学资格者;
(3)因触犯刑律已被有关部门采取强制措施或正在服刑者。
辽宁
辽宁同广东一样报考条件范围很宽泛的,而且不限制应届生,不可以报考的条件:
1.在高职高专教育阶段非应届毕业年份以弄虚作假手段报名并违规参加2021年职业教育对口升学招生考试的应届毕业生。
2.因违反国家教育考试规定,被给予暂停参加普通高校专升本招生考试处理且在停考期内的人员。
3.因触犯刑法已被有关部门采取强制措施或正在服刑者。
4.不符合报考条件的其他人员。
黑龙江
1.具备报名资格。普通高等学校招生全国统一考试录取的省内普通高等本科、普通高职(专科)院校的全日制专科层次2022年应届毕业生,取得专科毕业证书的2021年退役大学生士兵。
2.思想政治品德考核合格。各院校应对考生的政治态度、思想品德做出全面鉴定,并对本单位所做的政审结论负责。有反对宪法所规定的基本原则或参加*教邪**组织的,不得报名。
湖南
根据普通高校学籍管理有关规定并参照普通高考报名有关要求,符合下列条件的考生(含免试生)可报名参加我省普通高校专升本招生考试:
(一)遵纪守法,身体状况符合相关要求。
(二)在我省普通高校全日制高职(专科)就读且2022年6月30日前能取得毕业证书,并在中国高等教育学生信息网(以下简称学信网)进行了学历证书电子注册的应届毕业生;或我省普通高校全日制高职(专科)毕业生及在校生(含高校新生)应征入伍,退役后完成高职(专科)学业的退役大学生士兵。
下列人员不得报名:
(一)在校及入伍期间受到记过及以上纪律处分,且在报名前还没有解除处分的。
(二)因触犯刑法已被有关部门采取强制措施或正在服刑者;因违反国家教育考试规定被给予暂停参加高校招生考试处理且仍处于停考期的。
四川

广东
广东报考条件范围是规定最宽泛的,而且不限制应届生,不可以报考的条件:
1.具有普通高等学历教育资格的高校非应届毕业在校生(含保留学籍的学生)。
2.因违反国家教育考试规定,被给予暂停参加普通专升本招生考试处理且在停考期内的人员。
3.因触犯刑律已被有关部门采取强制措施或正在服刑者。
4.不符合报考条件的其他人员。
云南


*疆新**
(一)遵守《中华人民共和国宪法》及其他法律法规;(二)思想政治素质良好,高职(专科)学习期间考试无作弊行为,报考前无未解除的纪律处分记录;
(三)修完高职(专科)教学计划规定的课程且成绩合格;(四)2022年8月底前可取得普通高职(专科)毕业证书;(五)身体健康,符合招生专业体检要求。
河南
1 .河南省 2022 年普通高校高职(专科)应届毕业生;
2.符合《教育部办公厅关于做好普通高职 (专科) 毕业生服义务兵役退役和“下基层”服务期满后接受本科教育招生工作的通知》(教学厅〔2009〕6号)或《教育部办公厅关于进一步做好高校学生参军入伍工作的通知》 (教学厅 〔201 5〕3号) 要求, 并于2021 年至 2022 年专升本考试报名前退役且具有河南省普通高校普通高职(专科)毕业学历的大学生士兵。
拟参加我省 2022 年“专升本”考试招生的, 均须按照要求进行信息采集。
江西
(一)江西省普通高校高职(专科)应届毕业生,在2022年7月31日前可取得毕业证。
(二)在2022年7月31日前可取得或已取得毕业证的退役大学生士兵,且符合下列条件之一:
1.江西省普通高校高职(专科)学生在校期间或毕业后应征入伍。
2.外省普通高校高职(专科)学生在校期间或毕业后,在江西应征入伍。
陕西

山东
(一)考生须同时满足以下条件:
1.遵守中华人民共和国宪法和法律。
2.没有因触犯刑法已被有关部门采取强制措施或正在服刑。
3.没有因违反国家教育考试规定被给予暂停参加高校招生考试处理且在停考期内。
4.专科阶段无记过及以上纪律处分或报名前已解除处分。
5.身体健康。
6.具备以下考生资格之一:
(1)在毕业高校获得学校推荐资格的我省高校应届专科毕业生(以下简称校荐生)。
(2)通过招生高校自主组织的相应专业综合能力测试(以下简称专业测试),获得考生自荐资格的我省高校应届专科毕业生(以下简称自荐生)。
(3)经省级及以上相关行政部门认定的原建档立卡贫困家庭的我省高校应届专科毕业生(以下简称建档立卡家庭考生)。
(4)应征入伍地为我省的退役大学生士兵(指普通专科毕业生及在校生应征入伍服兵役后退役,报名时为2022年应届毕业生或已获得专科毕业证书的往届毕业生,以下简称退役大学生士兵考生)。
(5)专科学习阶段,作为中国国家代表队选手在世界技能组织主办的“世界技能大赛(World Skills Competition)”中获奖,或在全国职业院校技能大赛获一等奖的我省高校应届专科毕业生(以下简称大赛保送生)。
(二)2022年“3+2”对口贯通培养转段考生,须根据转段测试有关要求参加全省专升本统一考试报名。如具备上述报考条件,参加转段测试同时可兼报其他类型专升本考试招生。
贵州
(一)报名条件
1.普通类专升本报名条件:
(1)我省普通全日制高职(专科)2022年应届毕业生,且截止2022年8月31日取得当年应届普通专科毕业资格(获得毕业证书),或在我省应征入伍、报名结束前已正式退役且在2022年8月31日前取得普通专科毕业资格(获得毕业证书)的退役士兵。
不在贵州省应征入伍但具有我省高职(专科)学历的退役士兵,可以报名参加我省普通高等学校专升本考试招生,但必须参加我省统一组织的专升本文化考试和专业课考试。
(2)身体健康;
(3)思想品德良好;
(4)学生在校期间过程性考核合格。
2.建档立卡贫困家庭毕业生专升本专项计划(以下简称贫困专项计划)报名条件:
(1)符合普通类专升本报名条件;
(2)原贵州省户籍的建档立卡贫困家庭学生(以原贵州省扶贫办系统数据为准)。
重庆

浙江
符合下列条件的人员可以报考:
(一)我省全日制普通高校高职高专应届毕业(毕业时间为2021年7月6日至2022年7月5日)。
(二)遵守中华人民共和国宪法和法律。
(三)身体健康,各专业身体要求按教育部等三部委的《普通高等学校招生体检工作指导意见》执行。
湖北
1.高职高专应届毕业生。2022年湖北高校普通全日制高职高专应届毕业生,报考时能如期毕业(以下简称“普通考生”)。具体报考条件由招生高校根据本科教育教学要求制定。
2.专项计划考生。根据教育部要求,实施“专升本专项计划”,安排适量招生计划,专项用于招收原建档立卡贫困家庭高职(专科)毕业生(以下简称“专项计划考生”)。“专项计划考生”应是符合“普通考生”报考条件,且经乡村振兴部门确认并录入原全国扶贫开发信息系统的原建档立卡贫困家庭学生。
3.退役大学生士兵。遵守中华人民共和国宪法和法律,服役期间没有受到部队相关处分;在湖北省应征入伍;普通高校全日制高职(专科)毕业生及在校生(含高校新生)应征入伍,退役后完成高职学业。
考生只能选择“普通考生”“专项计划考生”“退役大学生士兵”中的一种考生类型报考。
安徽
1、 安徽省省属普通高校(以及经过批准举办普通高等职业教育的成人高等院校)的应届全日制普通高职(专科)毕业生;
2、在安徽省应征入伍的具有普通高职(专科)学历的退役士兵。
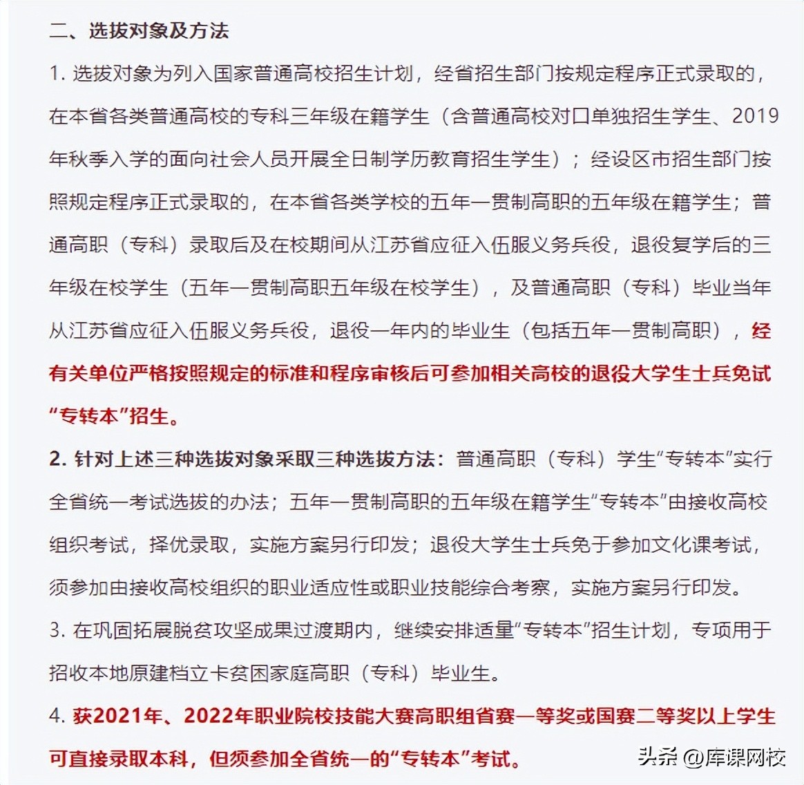
江苏

河北

甘肃
(一)符合下列条件的人员,可以申请报名
1.遵守中华人民共和国宪法和法律;
2.思想品德良好,身心健康。
(二)下列人员不得报名
1.因违反国家教育考试规定,被给予暂停参加高校招生考试处理且在停考期内的人员;
2.因触犯刑法已被有关部门采取强制措施或正在服刑者;
3.思想政治品德考核不合格者。
福建
(一)普通考生。福建省内普通高校的全日制高职(专科)层次2022年应届毕业生,具有良好的思想品德和政治素质,热爱祖国,遵纪守法,身体健康,能如期毕业。
(二)建档立卡考生。报考“建档立卡贫困家庭毕业生专升本专项计划”的考生(以下简称“建档立卡考生”),应是符合“普通考生”报考条件,且经扶贫部门确认并录入全国扶贫开发信息系统的建档立卡贫困家庭学生。
(三)退役士兵考生。普通高校的全日制高职(专科)毕业生及在校生(含高校新生)应征入伍,退役后完成高职(专科)学业的,可申请参加相关高校的退役大学生士兵免试专升本招生。原则上符合条件的退役士兵在应征入伍地申请参加普通专升本免试招生。
考生只能在“普通考生”“建档立卡考生”“退役士兵考生”中选择一种考生类型报考。
上海
报考对象
1、本市普通高校2022届专科(含高职)毕业生和被外地高校录取的2022届专科(含高职)上海生源毕业生。其中,包括2022年春季毕业的专科(含高职)毕业生。
2、符合*共中**中央办公厅、国务院办公厅印发的《关于进一步引导和鼓励高校毕业生到基层工作的意见》(*办发中**〔2016〕79号)规定,参加基层服务项目前无工作经历的本市普通高校专科(含高职)毕业生和被外地高校录取的专科(含高职)上海生源毕业生,服务期满且考核合格后2年内,可享受2021届应届生待遇报考。
3、两类退役士兵考生(以下简称“退役士兵考生”):普通高校专科(含高职)应届毕业当年在沪应征入伍,并于2021年退伍的退役士兵;在校生(含高校新生)在沪应征入伍,退役后复学的普通高校2022届专科(含高职)毕业生。
报考条件
1、考生须大学英语四级考试成绩达425分及以上(其他语种作为个案向市教委报批)。艺术类专业考生的外语要求由招生院校自主确定。
2、各招生院校原则上应要求考生持有上海市高等学校信息技术水平考试(上海市高等学校计算机等级考试)证书,对没有证书的考生应组织与该考试大纲同等要求的考试。相关要求须在各院校招生章程中明确告知。
3、退役士兵考生不受上述1、2项所列证书限制。
4、符合《教育部办公厅关于做好有关高校保送录取世界技能大赛获奖选手工作的通知》(教学厅〔2020〕3号)规定,在世界技能组织主办的世界技能大赛中获奖的专科(含高职)毕业生可向招生院校提出保送至相应本科专业的申请。
山西
报名对象及条件
( 1)具有山西省普通高等教育学籍的2022年高职(专科)毕业生、思想品德好,遵纪守法,未受过纪律处分或纪律处分已解除.修完教学计划规定的课程(最后一学期课程除外)。
(2)根据《教育部办公厅关干做好2022年普通高等学校专升本考试招生工作的通知》的规定,在我省应征入伍、高职(专科)毕业生及在校生(含高校新生),退役后完成高职(专科)学业的.可申请参加退役大学生士兵免试专升本招生
( 3)除医药卫生类、教育类、艺术类之外,所有类别均实行按专业大类报考和录取,考生在本类别内的专业之间可以不受专科所学专业限制进行跨专业报考。
以上就是所有省市专升本报考条件,希望备考的升本人先了解自己专科就读院校所在省份的专升本政策,再看你要报考的本科院校的招生简章。(一定记得两个都要看!)
所以如果你不确定自己是否具备报名资格,建议电话咨询、或者亲自去本科院校招生办确认清楚,以免影响报考。 尤其是有挂科、补考或处分记录的同学 ,对报名要求要格外的上心。