为什么很多律师不愿意接劳动仲裁的案子?因为劳动纠纷的案子不仅属于“麻雀虽小五脏俱全”,而且还是“毛多肉少”。那么,当事人如果自己去申请劳动仲裁,又需要注意哪些事项?
1.如何理解劳动纠纷案件属于“麻雀虽小五脏俱全”?
大家都清楚,对于一般的纠纷,比如离婚、继承、合同、人损、交通事故等案件,都是直接起诉到法院,一审不行,就二审。但对于劳动纠纷类案件,除了具有一般类案件起诉到法院的程序之外,还有一个前置程序,那就是劳动仲裁。
其中,《中华人民共和国劳动法》第七十九条规定,“劳动争议发生后,当事人可以向本单位劳动争议调解委员会申请调解;调解不成,当事人一方要求仲裁的,可以向劳动争议仲裁委员会申请仲裁。当事人一方也可以直接向劳动争议仲裁委员会申请仲裁。对仲裁裁决不服的,可以向人民法院提起诉讼。”注意,对仲裁裁决不服的,可以向人民法院提起诉讼。言外之意,劳动仲裁是前置程序,只有对裁决不服的,才可能向法院起诉。
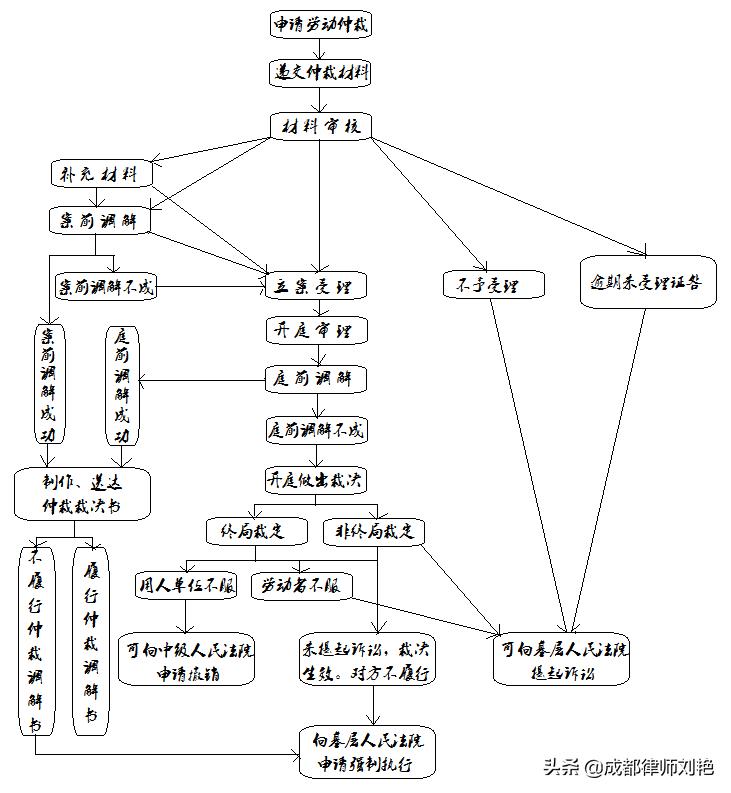
因此,“五脏俱全”的原因就在于程序比较多。且不说后期起诉至法院的流程,仅仅从劳动仲裁前置程序来说,看看下面的流程图就知道,劳动仲裁需要耗费多少时间和精力。

值得提醒的是,细心的朋友,通过下面这张流程图可能还会看到与网络、生活上的其他流程图的细微区别,比如“逾期未受理证明”。这里先卖个关子,我在后面的表述中会提到关于“逾期未受理证明”的问题。
再说说一般的起诉流程。除了不服仲裁裁决书,向基层人民法院提起诉讼外,如果任何一方当事人不服判决结果,还可能涉及向中级人民法院上诉。
2.如何理解劳动纠纷案件属于“毛多肉少”?
对于一般的劳动纠纷,赔偿金额都不大。如前所说,劳动纠纷可能会经过劳动仲裁、一审起诉、二审上诉等流程。如果遇到一方当事人,尤其是用人单位一方要拖延时间,那么这些程序势必会走完。“毛多”就在于流程一个不少,一个不落,“肉少”就在于赔偿金额很少。
对于律师而言,标的多或少,流程是一样多,但代理费却是与标的有很大的关系。因此,对于赔偿金额较少的劳动纠纷,代理费太少,流程却不会因此减少(一裁终局除外),律师就觉得划不算;代理费太多,但因为赔偿金额较少,当事人又觉得不划算。律师的收费标准犹如出租车计价收费一般,都有一个最低收费标准。只不过,出租车计费是按里程数的增加而加价,而律师的代理费却是以涉案标的的增加而提价。
3.劳动纠纷案件,有些人愿意自己申请劳动仲裁。
正是因为前面提到的原因,所以,只要案情不是特别复杂,很多人都是选择自己申请劳动仲裁,以节约聘请律师的代理费。
不过,这里我个人还是提出一条建议,不管劳动纠纷的案情有多简单,即使选择自己去申请劳动仲裁,最好还是申请劳动仲裁之前,咨询一下律师等专业人士。因为虽然案情比较简单,但鉴于程序较多,亦可能存在很多诉讼技巧和陷阱。比如——
第一,如何书写仲裁事项?仲裁事项有多重要,这里就不必做过多的强调。只说一点,仲裁事项犹如迷路在偌大的原始森林中的探险者,方向对则能走出困境,方向错可能步步错。比较典型的问题就是违法辞退的仲裁事项怎么设计。详情阅读《违法解除劳动合同,劳动者究竟该怎样维权?104》
第二,如何书写仲裁申请书(起诉状)?仲裁申请书(起诉状),看似一篇简单的叙事,实则处处暗藏“杀机”。有些当事人看似赢了,其实已经败了,败就败在仲裁申请书的书写上;有些当事人败了,但败在仲裁申请书上却不自知。仲裁申请书,包括一般案件的起诉状,书写的时候究竟与上诉状有何区别与联系,很多人可能官司打完了都不知道。关于这个问题,以下抛砖引玉,简要予以说明,详情阅读《仲裁申请书(或起诉状)为什么不宜写得太详细?与上诉状、再审申请书有何区别?9043》
第三,如何申请劳动仲裁?当事人是否做好了申请劳动仲裁的准备(包括心理准备和材料准备),当事人去哪里申请劳动仲裁,申请仲裁时需要递交哪些材料,到了仲裁委该怎么办……详情阅读《你会劳动仲裁吗?2789》
第四,在仲裁过程中,有没有办法节约时间?实践中,当事人向劳动仲裁委申请仲裁,可能会出现三种结果:一是仲裁机构依法作出裁决;二是仲裁机构逾期不作出裁决;三是仲裁机构作出不予受理的决定。那么,能否在其中省去一些流程或步骤。详情阅读《办案总结:逾期未受理证明,有时候有必要利用起来!31》
第五,在仲裁过程中出现了失误,还有没有补救办法?有些问题,可能被当事人搞砸了,没有挽回的余地。譬如,在起诉状、答辩状等书面材料中,当事人明确承认于己不利的事实的,在法院组织质证的时候,当事人仍表示认可的。其中,《最高人民法院关于民事诉讼证据的若干规定》第三条规定,“在诉讼过程中,一方当事人陈述的于己不利的事实,或者对于己不利的事实明确表示承认的,另一方当事人无需举证证明。在证据交换、询问、调查过程中,或者在起诉状、答辩状、代理词等书面材料中,当事人明确承认于己不利的事实的,适用前款规定。”参考阅读《在起诉状、答辩状等书面材料中,当事人明确承认于己不利的事实的,法院是否还需要组织质证?https://mp.weixin.qq.com/s/riHIQDCPc3lHaAb4Q4oR8w》有些问题,可能被当事人整出问题后,还有补救的办法。譬如,当仲裁事项遗漏,赔偿金额少算、漏算,仲裁证据不足等情况出现,有没有一些办法可以挽救,反败为胜或更加有效地维权。详情阅读《办案总结:一不小心,就为之后的劳动纠纷维权“落下了病根”!https://mp.weixin.qq.com/s/QWpzq3wO0Z1gMasf6OeWNQ》《当事人一顿骚操作,现在拿到裁定书比捡了钱还高兴!https://mp.weixin.qq.com/s/BvTEWqo3JGol24zLyFEUhQ》《办案总结:当初借款2.3万元,将近20年后却还要以打官司的方式要回!https://mp.weixin.qq.com/s/oMsNDlpQnozo6laOf8Ogig》(备注:最后一篇虽然说的是借款纠纷,但搜集证据的方式可以借鉴)。
当然,还存在一些其他的当事人觉得烦心的问题。诸如“我的上诉状已经交了很久,为什么还没有收到法院二审立案的通知呢?详情阅读《上诉状提交一个月了,二审法院怎么还没立案?》《这个官司,员工赢得了判决结果,却输掉了……》不是所有的问题都可以事先预判、一一列举,因为在有“万变不离其宗”的同时,还有“一母生九子,九子各不同”,需要具体问题具体分析。
对于证据比较繁多,案情相对复杂的案子,我“墙裂”建议聘请律师。也许,聘请律师的律师费会从案情中“挤”出来。因为当事人自己计算金额的时候,如前所说,“当事人一顿骚操作,现在拿到裁定书比捡了钱还高兴”,可能存在少算、漏算、漏项的情形。另外,在借款纠纷中,我们时常会说到的一个关于“这个案子不请律师,你一样能打赢”的经典例子,就是说的聘请律师与没有聘请律师的差异。详情阅读《欠钱不还,我想自己起诉,需要准备哪些证据呢?https://mp.weixin.qq.com/s/XQSBo7ak0SYRD7g6SE4NFA》
再说一句“杞人忧天”的话,如果有必要,从用人单位打算辞退员工或者员工打算被迫离职那一刻起,就有必要让律师介入,为员工搜集证据做出指导,为维权尽可能地做好充分的准备。
4.对于我个人而言,我习惯做劳动纠纷的案件。
事实上,我个人比较喜欢、擅长做劳动仲裁的案件。原因可能有几点:
第一,轻车熟路。劳动争议的案子做得比较多,所以对仲裁也好,起诉也罢,可以说驾轻就熟。哪里可以多为当事人争取利益,哪里可以多为当事人节约时间,什么情况需要强硬地与公司杠起来,何时需要与公司边诉边调解……
第二,愉悦心情。劳动纠纷胜诉,尤其是工伤获得赔偿,拿到裁决书、判决书或赔偿金的时候,我心情十分愉悦。这种愉悦,不是合同纠纷胜诉的感觉,也不是交通事故中保险公司的赔偿,而是觉得在当前社会,部分公司确实欺人太甚,为员工出了一口恶气的那种“爽!”
第三,守住信任。网络上很多朋友,我们都没有见过面,但来自五湖四海的他们,愿意找到我的联系方式,愿意让我指导他们维权,从与公司谈判、搜集证据,到仲裁申请、材料书写、证据整理等等,都希望得到我的指导,且绝大多数案子都是按照预期的效果得到了应有结果。这种信任,我必须坚守。