
在开始今天的内容之前,我们先来做个题,请问以下哪颗宝石是蓝宝石?

你答对了吗?
可见,可以作为蓝宝石仿品的宝石材料可不少。在日常购买过程中,如果仅凭借外观,我们很容易将其他蓝色系宝石错认成蓝宝石。我们该如何进行鉴别和区分呢?
宝石的外观可能会骗人,但是它的宝石学、光学、光谱学等性质却无法瞒过专业仪器和宝石学家们的眼睛。
蓝宝石常见仿品:玻璃
玻璃是我们日常生活中常见的材料,人造玻璃可以有任何颜色,仿冒蓝宝石那也是小菜一碟。但玻璃就是玻璃,仿的再像,也无法改变它的本质。

蓝色海玻璃(图源网络)
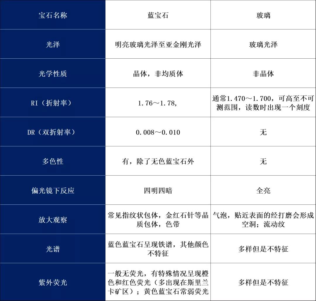
以下是玻璃的宝石学特征,与蓝宝石相对比你看出了哪些差别?

蓝宝石与玻璃宝石学性质对比
蓝宝石常见仿品:蓝色碧玺
碧玺的颜色范围非常丰富,也因此被称为“彩虹宝石”,说到蓝色碧玺,铜(和锰)致色的蓝色或绿色调帕拉伊巴碧玺首屈一指,当然还有其他元素致色的普通蓝色碧玺。

蓝色碧玺原石(图源网络)
碧玺与蓝宝石分属于不同的宝石家族,因此它们的宝石学特征差别也是很大的。

蓝宝石与碧玺宝石学性质对比
蓝宝石常见仿品:海蓝宝石
蓝宝石与海蓝宝石一字之差,却是千差万别,海蓝宝石是绿柱石的一种,与“绿宝石之王”祖母绿系出同宗,而蓝宝石属于刚玉家族,与红宝石是一家人。

海蓝宝石原石(图源网络)

蓝宝石和海蓝宝石宝石学性质对比
蓝宝石常见仿品:坦桑石
坦桑石的矿物名称为黝帘石(Zoisite),是一种含水钙铝硅酸盐,化学式为Ca2Al3(SiO4)3(OH),可含有V、Cr、Mn等微量元素,它常见带有褐色调的绿蓝色,三色性强,通常表现为黄绿色/紫红/蓝色,经过处理后显示蓝色/紫色多色性。

坦桑石原石,外观呈斜方柱状(图源网络)
观察下表,就可明显看出蓝宝石与坦桑石的区别:

蓝宝石与坦桑石宝石学性质对比
蓝宝石常见仿品:堇青石
堇青石是一种硅酸盐矿物,通常具有浅蓝或浅紫色,玻璃光泽,由于有着像蓝宝石一样的蓝色,常被人称为“水蓝宝石”。堇青石具有明显的多色性。

堇青石原石晶体(图源网络)

蓝宝石与堇青石宝石学性质对比
蓝宝石常见仿品:锆石
锆石又称锆英石(ZrSiO4),有高型锆石、中型锆石和低型锆石之分。宝石级别的锆石主要产于变质岩和玄武岩中,一般为高型锆石,其因强光泽、高色散和丰富的颜色而博得人们的喜爱。

锆石原石(图源网络)
带有黄褐色调的锆石经加热可变成蓝色锆石,但在长波紫外线下会褪色,甚至于长时间在外佩戴,也会受到太阳光中的紫外线影响逐渐褪色。不过,蓝锆石褪色可逆转,将其放在白炽灯下照射一段时间,美丽的蓝色即可再现。

经过热处理的蓝锆石(左);7.95ct蓝锆石戒指,Loretta Castoro(右)

蓝宝石与锆石宝石学性质对比
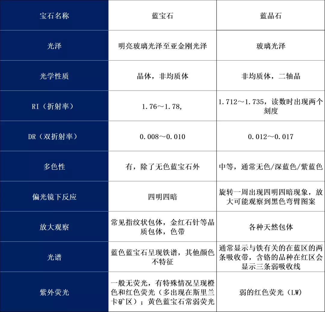
蓝宝石常见仿品:蓝晶石
蓝晶石(Kyanite),顾名思义,最常见颜色为蓝色,因硬度具有异向性,又被称为二硬石。化学成分为Al2SiO5. 可含有Cr、Fe、Ca、Mg、Ti等元素。

蓝晶石原石(图源网络)

蓝宝石与蓝晶石宝石学性质对比
你还知道蓝宝石哪些常见仿品呢?