这篇是给保险小白的全网超详细重疾险科普干货文。
我做保险测评5年,写过上百篇重疾险科普的文章,回答了上千个关于重疾险的问题,这篇是我花了半个月的时间写下的重疾险最全科普,几乎把大家所有关于重疾险的疑问都写在了里面!整理出了所有我重疾险高赞精华内容,来帮助大家对重疾险建立系统性的认识。
文章较长,不要只收藏不看,一把王者荣耀的时间,你就能看到关于重疾险的所有精华知识,通俗易懂。如果你是小白,强烈建议你从前往后认真看,如果你已经对重疾险有一定了解了,可以挑选自己感兴趣的段落看,总之,关于重疾险的任何问题你都能找到答案。
如果想要更适合自己的专业意见,也可以直接找我咨询,我会以多年的保险经验,根据你的实际情况,给到最实用的建议。
主要内容如下:
一、重疾险的这些坑别踩!
1.、返还型的划算?
2、 一张保单全能保更好?
3、分红型产品值得买?
4、保障缺失你知道吗?
5、保费倒挂的坑!
二、重疾险是什么?
1.、重疾险有什么用?
2.、重疾险有哪几类?适合谁?
三、重疾险保什么?
1、保哪些疾病?
2、重疾险怎么赔?
四、重疾险怎么挑选?
1、保额买多少?
2、要不要身故责任?
3、保70岁还是保终身?
4、多次赔付有必要买吗?
5、癌症二次赔付、特定疾病是否要附加?
6、选大公司还是小公司
五、重疾险常见疑问解答
1、有了百万医疗还要买重疾吗?
2、身体有些毛病怎么买重疾险?
3、年纪大了,还有必要买重疾险吗?
4、买的重疾险过时、性价比不高,要退保重买吗?
5、香港重疾险更好吗?要不要买?
6、一年期重疾险很便宜,还用买长期的嘛?
7、重疾险怎么缴费最划算?
8、保费豁免有没有必要买?
9、重疾险能买多份吗?能重复理赔吗?
因为对保险不了解,再加上身边很多业务员的狂轰乱炸,相信家庭都买过很坑的保险,所以本篇的第一章,就先跟大家介绍重疾险的几个大坑,只要躲过这几种产品,买对重疾险的几率就提高了一半。
一、躲过这几种产品,就躲过了90%的坑!
“有病了可以拿钱治病,没病可以到期返钱”,这种产品谁听了不心动?返本型的重疾险在国内已经流行了很多年,不懂的人就非常容易被吸引,实际上这类保险不适合买绝大多数人买!
1、返还型重疾:不花钱得保障,只能是童话!
保险公司不是慈善机构,想占保险公司的便宜,门都没有。
返还型重疾险的本质,就是比普通保险多交了很多保费。保险公司把多交的钱去投资,最后把已经贬值很多的本金返给我们。
我以天安爱守护 2019 为例,分别选择 66 岁、77 岁、88 岁返还,和不返还进行一下对比:

如图所示,如果选择 66 岁返还,那么每年为了返还要多交 5156 元,20年,就要多交10万!
如果在60岁前患了重疾,获得40万赔付,合同结束,也就没有了返还。那为了返还每年多交的钱也就打水漂了!
事实上很多返本型产品收益极低,大多数普通人又没那么多钱买保险,预算有限,可能就只买个10/20万保额,试想一下,真患重疾了,这点钱够干什么?即便不出险,那几十年后返回来的钱又贬值了多少?
所以普通家庭我强烈不建议考虑返还型重疾险,买重疾险要看保障,不是为了返还,当然如果你非常有钱,就是想买返还我也没意见,我提醒注意2点,不要稀里糊涂的买:
1、有些产品到期后返还保费,有些产品则是返还保额,一字之差,相距几十万2、有些产品返还保费后,就合同介绍,没有保障了,有些产品则会保障继续。
2、大而全:好像什么都能保,实际哪个都不好!
这是后台留言的一个用户给我看的计划书,下面的这张保单是不是看起来很美好?重疾、医疗、意外、寿险全都有,简直完美。

这种大而全的保单说他什么都保其实也没错,但是千万别误会他保障全面,我们逐个看看它保什么:20万的重疾,30万的意外和定寿,住院津贴5000元/次......
一场大病,只能给你5000块钱的津贴,20万的重疾赔偿可能连医疗费用都覆盖不了,就更别提什么弥补收入损失了,再说得极端点,如果不幸去世,30万的定寿赔偿在一线城市还个房贷都不够.
一年交6300,交完后已经15万了,保额才20万,如果缴费期间没出险,其实跟自己存活期也差不多,人家活期还能自由使用.....
所谓的一张保单全能保就是把自家的产品都打包放一起了,啥都保,但是哪项保障都不够,除了能统一交费,也没啥其他优点,而且因为*绑捆**销售,定价不透明,普通人也很难去对比。我还记得有业务员跟我说过,产品贵是保险公司的问题吗?难道不是消费者买不起吗......
相信我,买保险就是“以小博大”的,各个险种分开买,只要掌握了挑选技巧,同样保障的情况下,其实花一半的钱就能搞定!
3、分红/万能型重疾:
买重疾险都担心通货膨胀,现在买了30万的,要是几十年后理赔,那时候30万可能就起不了啥作用了,所以很多人看到一些带分红的产品就眼前一亮。
那么问题来了,这种"保额会长大“的产品有那么好吗?深蓝君选择了 3 款大公司不同类型的重疾险进行对比:
分红型重疾险:太平洋金佑人生比例递增重疾险:人保康乐尊享传统重疾险:太平福禄康瑞
下面以0岁男孩,5000 元的预算来看:

可以看到,同样5000元的预算,福禄康瑞可以直接买到54万保额,康乐尊享和金佑人生开始保额才20多万。
即便在中档分红的情况下,也需要等 60 年后,保额才能赶上来。
这种分红险合同上都会写明: 分红是不确定的 。一般来说达到中档就不错了,更别指望高档分红了。
总之,第一次买重疾保额先尽可能做高,真发生风险了才能解决问题,然后保险是多次配置的过程,比如说我,最开始买了30万的,这几年也陆陆续续加到200万保额了,通货膨胀不是只有保险才有,与其寄希望于不确定的分红,还不如努力赚钱,慢慢提高保额。
4、缺乏高发轻症
轻症现在没有统一定义,有的重疾险就会在轻症上动手脚!一些高发轻症不保!
目前保险行业协会对于重疾险中高发的25种重疾有统一的规范,但轻症没有,所以过去有一些产品就在轻症这偷工减料,比如以前的平安福:

虽然现在大多数产品对于高发轻症的保障都很齐全了,最新的平安福也补上了轻症的坑,但是既然有这个窟窿,就说不准哪个产品会钻,所以轻症这必须重点关注!
后面也会详细讲到轻症,别着急,慢慢看。
5、保费倒挂的坑
一般给家里老人买保险会遇到这种情况,老人年纪大了,保费也贵,如果还买了性价比不高的重疾险,就可能保费倒挂。
比如下面这位朋友,交满20年一共交了14万,保额却只有10万,什么概念呢,就是最后你交给保险公司的钱比保险公司赔给你的还要多!这样买保险又有多大意义!

所以说,给父母买重疾险千万注意不要交的保费比保额还多,如果年纪太大,也不建议买重疾险了,买个医疗险和意外险就能解决很大问题了。
二、重疾险最全科普
1、重疾险是什么?
重疾险,就是当 满足条款约定的疾病理赔条件时,能直接赔一笔钱 。比如买了 50 万的保额,罹患癌症,就直接赔50万。
(1)重疾险有什么用?
我先分享一个自己身边的案例:
我之前在腾讯工作的一个同事,事业有成,家庭美满,但刚过三十就诊断出了肺癌。再加上前不久刚买了房,手中并没有太多积蓄。
因为患癌无法工作,他暂时失去了收入来源,但房贷还是要还,孩子也要上学......

重疾险的本质其实是“收入损失险” ,得重疾进行赔偿。这笔钱可以弥补收入损失,也可以用来治病、出国理疗、恢复身体、购买保健品等。
(2)重疾险有哪几类?都适合谁?
目前在行业内,并没有重疾险类型划分标准。我一般把长期重疾险分成这3类:
返还型重疾:疾病或身故会赔钱,即便没有疾病或身故,到了一定时间,也会返钱。
三类重疾险的差别,大致如图:

总的来说:
如果在乎性价比:选择消费型重疾险,价格实惠,一年3000左右也能买到50万保额,该有的疾病保障都有,普通家庭首选,我自己也买了很多这类产品。
如果预算充足:可以考虑储蓄型重疾,不但重疾可以赔,就算一辈子不得病寿终正寝也有的赔,因此价格也要更贵,适合预算多的人买。
对于返还型重疾,普通人就不用考虑了,我上面已经说过了,这里就不多说了。
2、重疾险保什么?
首先,当然是重大疾病,这是核心。除了重疾之外,现在轻症和中症的保障也成了标配。
(1)重大疾病有哪些?
2007 年,保险行业协会统一制定了《重大疾病保险的疾病定义使用规范》。高发25种重疾各家定义都相同。
今年的4月份又发布了新一轮的《重大疾病保险的疾病定义使用规范修订版(征求意见稿)》,将法定重疾拓展到了28种,这高发的28种基本占据了重疾理赔的95%以上,所以在重疾这块保险公司玩不出什么花样来。

其它法定以外的疾病,每家都不一样,比较起来意义也不大,如果非要关注,看看自己在意的疾病就够了。
所以知道了这些,就不要简单粗暴的以为保100种重疾就一定比保80种重疾更好了......
有许多疾病就是凑数的,百年难得一遇,比如埃博拉病毒、疯牛病等.....
(2)重大疾病怎么赔?
重疾险并不都是确诊即赔的。我以最新的征求意见稿里法定高发的28种重疾为例,可以分为 3 类:
确诊即赔:3种
实施了某种手术才能赔:6 种
达到某种状态才能赔付:19种

上图可以看到,只有少部分病种是确诊即赔的,其它的要么实施某种治疗,要么达到约定状态才能赔。
以脑中风后遗症为例,必须确诊 180 天以上,而且还要符合对应的后遗症才可以理赔。
另外最新的重疾规范征求意见稿,也对一些高发重疾重新进行了定义,比如恶性肿瘤:
表格左边是旧版的疾病定义,右边是新版,主要的差异我都已经标红。

直接说结论:
恶性肿瘤一般能占 70% 以上的重疾理赔,可以说是最重要的一个病种。《新定义》最重要的变化是,把以下两种癌症 从重疾变为轻症:
之前一些难以界定的情形,例如交界恶性、潜在低度恶性肿瘤等,也明确了不保。
很明显,恶性肿瘤的理赔变严格了,如果希望这方面的保障更好,建议趁早购买。
(3)轻症、中症和重疾有什么区别?
顾名思义,轻症和中症就是比重疾轻度一点的疾病。
1、轻症中症、和重疾有什么区别?
重疾的理赔条件比较严格,有人质疑重疾险是“保死不保生”。保险公司就陆续开发了轻症和中症,来降低理赔门槛。
轻症和中症,本质上就是早期的重大疾病。在还没有发展成重疾以前,保险公司也会按一定比例理赔,比如轻症赔付保额的 20% - 40%,中症赔付 40% - 60%。
轻症和中症,相对于重疾的区别如下:

总的来说,轻症和中症并不会危及生命,但保险公司仍会赔付一部分钱,也能起到补偿的作用。
2、哪些轻症和中症最重要?
行业目前对轻症和中症没有统一的标准和规范,最新的重疾定义征求意见稿也只对轻度恶性肿瘤、轻度脑中风后遗症、较轻急性心肌梗死3种轻症做了统一规定。
各家保险公司在轻症病种保障上还是有较大差异的,我通过近几年的理赔数据,以及十几位医学朋友的沟通,总结出了以下 11 种常见的高发轻症和中症 。同时,加上几款代表产品进行说明:

可以看到,绝大部分产品都保高发轻症,但仍然有极个别产品高发轻症保障有缺失。
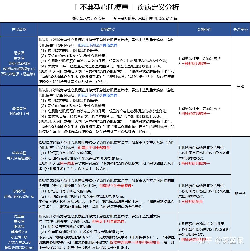
另外虽然表面上看起来高发轻症都保,但实际上每家对于高发轻症的定义又都不一样。我以不典型心肌梗塞为例:

可以看到,有的产品理赔条件宽松,有的严格,所以轻症疾病定义宽松程度也是我在测评产品的时候会重点研究的,在后面的重疾险测评里面会详细看到。
三、重疾险最全挑选攻略
1、保额买多少?
重疾险是为了弥补经济损失,所以重疾险的保额至关重要!
如果你两三年不能工作,只赔你十几万,够还房贷车贷吗?够生活费用吗?
可以放弃大品牌,可以不要保终身、多次赔付;
但是重疾保额,你一定不能妥协,低保额不如不买。
重疾保额至少30万起步,50万标配,100万会更好。
2、重疾险要不要身故责任?
这本质是预算的问题,毫无疑问,身故也能赔那肯定心里更踏实,但是也要这种产品知道重疾和身故只能赔一个,而且价格也会贵不少,如果为了买这个身故降低重疾保额我劝你还是三思,不要本末倒置。
其实想要身故的保障,也不一定非要买带身故责任的重疾险,定期寿险就是最好的选择。
我为大家整理了 3 种不同的方案:

通过上图,可以看到保险配置其实可以非常灵活:
含身故的重疾险:得了重疾可以赔50万,身故就赔不了了。
不含身故重疾+定寿:方案2得了重疾可以赔50 万,60岁前身故定寿还可以再赔 50 万,一共赔100 万,而且价格还比方案1便宜了1/3;方案3重疾选择保到 70 岁,价格比方案一便宜了一半还多,至少退休前的保障都是充足的。
所以说如果你就是有钱,就是想要个保终身带身故的,那也不拦着你,但如果预算有限,想买高保额,消费型重疾险+定期寿险,就是很好的选择。
3、保70岁和保终身,选哪个?
这又是一个预算的问题,有钱,保终身更好,毕竟谁也不知道重疾什么时候发生,肯定保得越久越踏实,但是重要的事情说三遍:保额!保额!保额!任何选择的前提都是保额一定要足够高!
以和泰超级玛丽 2020 为例,同样的配置,我选择了 3 个不同保障时长:

可以看到,保得越久,保费就会越来越贵,保终身的要比保70岁贵40%。保终身无疑更好,但一定要在自己合理的预算内选择。
假如自己只有 4000 多的预算,那么可以先保到 70 岁,毕竟保险是个多次配置的过程,以后有钱了,可以再加保。
如果一味追求保终身,而降低保额,那就本末倒置了。
4、多次赔付有必要买吗?
现在的重疾险越来越复杂,除了我上面的分类之外,还有很多可以多次赔付的重疾险,也就是赔完 1 次重疾之后保单还有效,如果再次患其他重疾,还能继续赔付。
单次赔付重疾险赔完重疾保单就终止了,而且得了重疾再买其他保险也几乎不可能,这样就会面临以后都没有保障了,所以这也是多次赔付重疾存在的意义。
我请教过某三甲医院的医生对这类产品的看法:

结论:重疾多次赔是有一定作用的,比如得了癌症后,患脑中风、心梗或其他疾病的风险都会增加。
(1)多次赔付 VS 单次赔付,哪种更好?
那多次赔付的重疾险到底要不要买呢?我通过一张图表来说明:

可以看到,同样的价格,可以有不同的选择:
如果想要多次赔付:可以选择方案一,保终身,重疾赔完 1 次仍然可以继续赔,而且还有身故保障,没有患病也会把钱赔回来。
如果看重首次保障:选择方案二,在 70 岁前患重疾可以得到 100 - 150 万的赔付,充分做足了第一次保障。
总的来说,如果预算够,考虑多次赔付也没问题。
但如果预算不多,买单次赔付的就已经足够了,毕竟先扛过第一次,才有机会谈以后。
(2)多次赔付重疾,如何挑选?
如果你想买一款多次赔付的重疾险,我这里也有一些挑选的方法分享:
多次赔付重疾一般可以分为两类:
分组多次赔付:赔完一次,这个重疾所在组的其他重疾也就失效了,其他组的还可以赔
不分组多次赔付:赔完一次,其他重疾都可以赔
那什么叫做 疾病分组 呢?以刚刚方案一中的 百年超倍保 为例,它将 100 种重疾分为 5 组:

(注:由于病种较多,只展示部分)
假如患了第 3 组中的急性心梗,那么整个第 3 组剩余的疾病都不能赔了,但其它分组的疾病依然有效。
而不分组就没有这个限制,所以不分组会比分组要好。
另外对于分组的重疾险,要重点关注: 癌症是否单独分组 ,癌症作为最高发的疾病,单独分组是最好的。
总的来说,挑选多次赔付重疾险,分组的优先顺序是: 重疾不分组 > 重疾分组(恶性肿瘤单独一组)> 重疾分组 。
5、癌症二次赔付、特定疾病是否要附加?
(1)癌症二次赔付
癌症二次赔付就是指患了一次癌症之后间隔一段时间又复发、持续、转移或者新发其他癌症,可以再得到一笔赔付。
根据保险公司年度的理赔数据来看,癌症占了所有理赔的70%以上,柳叶刀 2018 年发表的《2000-2014 全球癌症生存率变化趋势检测研究报告》显示: 中国的癌症治愈率已达到 36% 。
所以对于癌症二次赔付毫无疑问是有用的,那么癌症二次赔付的产品那么多,怎么选呢?
挑选要点 1:癌症理赔条件
看起来都能癌症赔多次,但赔付的条件还是有很多不同的,深蓝君整理了主流产品的赔付条件:

可以看到,同样是癌症多次赔付,但是各家理赔的条件有很大差异。
直接说结论:对于癌症的理赔条件,要重点关注 间隔时间 和 理赔范围。
间隔时间尽量短:首次重疾为癌症,再次得癌症的话,有的要间隔 5 年,有的要间隔 3 年,首次重疾非癌症,再得癌症,有的间隔 1 年,有的间隔 180 天,当然时间间隔越短越好。
理赔范围尽可能广:大多数产品都包含了癌症新发、复发、转移、持续,健康源 2019如果是癌症持续,是不保的。
另外像超级玛丽2号Max,第二次癌症赔付的比例提高到了120%,这也是一个加分项。
目前还有些产品的癌症二次赔付,必须首次重疾为癌症才能赔第二次,比如平安福20,这种理赔条件很苛刻,建议就不用考虑附加了。
必须强调一下,任何附加保障的前提都是基本保额要够高,为了所谓的附加保障牺牲基本保额是不对的,毕竟第一次生病就能拿到足够的赔付才是最踏实的。
(2)特定疾病保障
指如果患了合同中的规定的特定疾病,就可以额外获得赔付,对于是否要附加,一要看特定疾病有没有覆盖到高发重疾,二要看附加的价格是否合理。
下图是按男女性别区分的高发癌症统计数据:

可以看到,乳腺癌、子宫颈癌、子宫体肿瘤会特别“青睐”女性,男性也有特定高发的癌症,例如前列腺癌、阴茎癌、*丸睾**癌。
除了癌症,国家统计局的数据也表明,心脏病和脑血管病也是男性最主要的致死病因。这三大疾病分别占总死亡人数的 29%、20%、20%,合计差不多达到 70% !
对于儿童常见的高发重疾,我也做了统计,具体如下:

可以看到,特定疾病最好是可以覆盖到不同人群高发的重疾,这样保障才够全面。
同时也要看附加的价格,价格要在可接受范围内,因为大部分特定疾病本来就包含在法定 25 种重疾里面,所有重疾险都有,特定疾病保障只是额外再多赔一点。所以就算只是单纯的买一款普通重疾险,只要保额足够高,其实保障也是足够的。
6、选大公司还是小公司?

当然也不存在什么大公司理赔更容易更快这种说法,重疾理赔要看是否符合疾病定义,跟哪家公司没关系,我之前分析过几十家的保,各家在获*率赔**和理赔速度上都差不多。
买保险跟买衣服或者家用电器不一样,它看不着摸不着,也并不是牌子大的就一定好
下面我分2种情况说说买保险到底该选品牌还是选性价比高的产品:
情况 1:我看重公司品牌
名气大的保险公司,主要有以下几个好处:
大品牌,有信任感:大公司每年都有几十亿的广告投放,很多地方也都有机构网点;
分支机构多,相对方便:在后续理赔需要交资料时,如果当地有业务网点,就可以直接去网点办理,可能比邮寄资料感觉更踏实。
但是看重品牌的缺点也比较明显:
产品挑选局限:普通人知道的有名的保险公司就那么几家,所以可挑选的范围很窄;
产品价格较高:因为在宣传以及运营方面成本大,产品的价格也会比其它公司高很多。
而且,即使是同一家公司,旗下也会有多款重疾险,不同产品之间差异会很大,不能闭着眼睛就冲着品牌买。
情况 2:我看重产品性价比
中国有近200家保险公司,如果不只盯着那几家大公司,那么选择空间还是很大的。
很多名气相对较小的公司为了打开市场,都会推出性价比更高的产品;
好比网销的消费型重疾险,往往保障会更好,价格会更优惠,更值得大多数家庭考虑。
点击查看【2020性价比TOP3重疾险精选】每月273元起,赔付高达400万
不过要提醒的是,在网上买保险,一定要仔细看健康告知等投保要求,谨慎投保,不要给将来的理赔埋雷。
四、重疾险常见疑问解答
除了以上介绍的内容外,我也把大家感兴趣的问题进行了整理,在这里统一解答。
1、有百万医疗,还要买重疾吗?
现在的百万医疗险保额上百万,住院医疗/特殊门诊的费用基本都能覆盖,很多人就会有疑问了,那还需要买重疾吗?
当然需要,百万医疗险无法代替重疾险 。最主要的原因是他们的保障不同:
百万医疗:可以报销医疗费,但患病期间无法工作带来的收入损失,治疗过程中保健营养费,医疗险都无法报销。
重疾险:只要符合理赔条件,就可以一次性获得几十万理赔款,这笔钱可以自由支配,无论是辞职治病、出国就医,都是无人干涉的。

2、身体有点问题,怎么买重疾?
就算身体有小毛病也是有机会买重疾险的,重点要看产品的健康告知, 问的就答、不问的就不答
如果自己有的一些疾病,比如胆结石、痔疮等,但健康告知没有被问到,那就是符合健康告知,是可以正常投保的。
如果不符合健康告知,还可以尝试两个方法:
智能核保:非常方便快捷,只需回答几道问题,马上就知道能不能投保。

我以甲状腺结节投保某款重疾险为例:
第 1 步:查看健康告知,选择不符合
如果有甲状腺结节是不符合健康告知的,所以在填写健康告知问卷的时候,选择不符合,这样可以进入智能核保。

第 2 步:进入智能核保系统,选择对应疾病
健康告知不符合,进入智能核保系统,里面会有很多疾病选择

甲状腺结节属于甲状腺及甲状旁腺,选择这个分类。
第 3 步:回答相关问题,立即获得核保结论
找到相关的疾病后,根据实际健康情况或检查报告,按步骤如实选择。如图所示:

根据回答,智能核保立即得出结论。由于半年内进行了甲状腺超声,并符合相关标准,所以可以投保,但是甲状腺癌及其转移癌是除外责任的。
如果能够接受这个结果,就可以顺利投保;如果接受不了,也不会留下核保记录,但不同公司的核保结论不同,同样的情况有的智能核保可以买,有的就不行,所以要多家尝试。
人工核保:如果智能核保不行,还可以提交资料进行人工核保。
人工核保的操作流程如下:
首先在产品的投保页面找到“ 预约顾问 ”

申请人工核保后,可以把病例资料等发给顾问,顾问会发邮件给保险公司核保。
也有一些保险公司,例如百年和弘康,在投保界面就可以直接上传病历报告,更加方便快捷。

在上传资料后,保险公司会在 1 - 3 个工作日内,通过短信告诉你核保结论。
再提醒一句,由于不同保险公司的审核标准是不一样的,如果你担心被拒保,可以同时向多家保险公司申请核保,再从中选择自己最满意的一家。
3、年纪大了,还有必要买重疾吗?
对于年纪大的人来说,买重疾价格也会很贵,建议优先考虑百万医疗险/防癌医疗险和意外险,花小钱能解决大问题,如果还有预算并且身体条件允许,再考虑重疾险,但是千万主要不要保费倒挂:
举个例子:同样 50 岁,买某款传统的储蓄型重疾险,20 万保额,每年保费要 1.2 万元,20 年累计总保费将近 25 万,交的钱比保额还多。
而消费型重疾险 20 万保额,保到 70 岁每年才 2014 元,能很好的发挥保险以小博大的作用,年纪大的人要买重疾险建议优先考虑消费型重疾。
4、买的重疾险过时了或者性价比不高,要退保重买吗?
你需要仔细考虑这3 个问题:
退保可能会亏钱:退保不是直接退保费,只能退回现金价值,前几年退保会有亏损,你是不是能接受损失?
健康状况是否变化:如果身体不如以前了,你是不是能通过新保险的健康告知与核保?
哪个更划算:自己算一笔账,综合衡量保障和价格,是退保还是重新买新产品更划算?
想清楚了,再决定要不要退保,最后再提醒一点,如果你最终决定要退保了,一定要在新产品的等待期之后,才去退保老保单,以免保障中断。
5、香港重疾险更好吗,要不要买?
前两年,香港重疾险在保障上确实会领先内地一些,比如前10/15年额外赔付、癌症多次赔付、良性肿瘤额外赔付等,但是内地重疾险发展飞速,现在从保障上来说甚至已经超过香港重疾了。

反倒是香港重疾还会有些明显的不足,比如港险的轻症大多是提前给付的,占用重疾保额,只有个别产品能做到不占用保额,同时轻症赔付之后保费还要继续交;内地的轻症则是额外给付的,不影响重疾保额,并且赔付之后,后续保费都不用交了。而且香港还没有消费型重疾险,保费普遍较贵。
目前来看,香港重疾险最大的优势就是保额可以增长了,但是所谓的保额增长也是不确定的,计划书的演示也是仅供参考,实际能达到多少谁都保证不了。
所以如果你单纯是为了保障买重疾,内地的重疾险就足够了。如果你比较有钱,又看重保额增长,再考虑香港保险,当然我还要强调的是毕竟在另一个法律环境下,除了产品之外,还要考虑缴费是否方便、理赔金如何兑换成人民币、发生理赔纠纷的维权成本等问题。
6、一年期重疾险很便宜,还用买长期的嘛?
一年期的重疾险交1年保1年,是自然费率的定价方式,也就是说保费会随年龄变化。年轻的时候确实很便宜,但年纪大了就会很贵,下面是某一年期重疾险的费率表:

就算这个一年期重疾险可以一直买,几年下来保费也要大几万了,并不便宜,
更重要的是,就算你不嫌贵,也不一定能一直买到。
一年期重疾险非常不稳定,说停就停了,去年你买的产品,今年极有可能就买不到了,再想买别的还需要重新进行健康告知。
所以,如果你刚工作不久,没太多的节余,可以先买一份一年期的过渡,等收入稳定了,还是建议买份长期重疾险;
或者你已经买了长期重疾险,想增加保额的话,那一年期的产品也可以。
7、重疾险怎么缴费最划算?
大多数重疾险都有趸交/5年/10年/20年/30年的缴费时间可以选择,但是选哪个更好呢?下面我以康惠保旗舰版为例:

缴费时间越长,每年缴费越少,但总保费越多;缴费时间越短,每年缴费就越多,但总保费越少。
选择30年缴费的好处有以下几点:
缴费压力小,可以做高保额:预算不多的情况下,拉长缴费年限,可以花更少的钱,买到更高的保额。
8、保费豁免有没有必要买
一份保单有 投保人 和 被保人,投保人是负责交钱的,被保人就是真正被保障的人。
而所谓的 "保费豁免" ,就是当这两个人出事了,这份保单就不需要再缴费了,而保障是继续有效的。
被保险人豁免
就是当被保险人发生轻症/中症,后面的保费就不用交了,但是重疾保障还在,现在大多数重疾险都是自带被保险人豁免的,个别产品不自带,强烈建议要附加,豁免很实用!
投保人豁免
自己作为投保人,给孩子或者配偶买保险时,如果自己不幸罹患了轻症/中症/重疾,被保险人的保费就可以减免,以后孩子或者配偶患上合同约定的疾病,照样可以获得理赔。
所以给家人投保,投保人豁免是很有必要加的,而且投保人豁免的价格也不贵。
9、重疾险能买多份吗?能重复理赔吗?
重疾险是定额赔付型的,符合合同约定就能赔,所以可以多家购买,多家理赔。
可能你会担心,如果多家保险公司,后续理赔怎么办呢?
可以准备多份理赔资料做备份。也可以申请一家理赔后,要求保险公司将理赔资料寄回来,或咨询一下保险公司的意见,我认为这并不是多大的事情。
六、写在最后
我是深蓝君,专注保险测评,日常科普保险干货。
保险里的坑数不胜数,我们老百姓真的防不胜防。
为了更好的帮助大家,我呕心沥血整理了一系列知识干货,欢迎自取!
只要关注深蓝保,给我私信:福利,即可免费领取以下资料包:
「产品榜单」:每月更新四大险种最高性价比产品排行榜!
「投保指南」:儿童、成人、老人各年龄段科学投保指南,还有价值169元课程免费赠送!
「防坑攻略」:重疾险、医疗险、意外险、定寿四大险种最全避坑攻略!
「保险方案」:年收入5万、10万、20万、50万家庭不同需求的保险规划方案。
「疾病核保」:乙肝、结节、高血压、糖尿病等常见疾病快速投保指南。
「社保手册」:全国各地医保报销、养老金领取等详细解读,全网最全社保使用手册!
推荐阅读:
理赔大揭秘!保险公司是怎么调查个人资料的?
扒一扒保险公司哪家强?十大排名,官方数据最新公布
风波中的相互宝!半个月超170万人退出,其中有你吗?
保险都是骗人的?专家:别再陷入这6大理赔误区
保险买了没几天就得了癌症,我被保险公司查了个底朝天......
买什么保险不用担心理赔?保险公司早就说出了答案
从怀孕到生娃,用对了社保多拿两三万!手把手教你
辞职了,社保怎么处理?打了61次社保局电话后,写了此篇
很多人医保卡都用错了!学会这6种方法,看病更省钱
社保交 15 年和 25 年,结果有什么区别?不交社保后果严重吗?