今天(4月6日),上海各区教育局公布了2023年公办小学、公办初中划片范围,一起来看看各校的最新对口地段。
黄浦区
2023年黄浦区公办小学办学基本情况公示表(含对口范围)

2023年黄浦区初中预备班对口入学方案
根据《2023年黄浦区初中阶段学校招生入学工作实施意见》的精神,2023年初中预备班对口入学方案如下:

徐汇区
2023 年徐汇区公办小学招生划片范围




2023年徐汇区公办初中入学方式
说明:
1、根据“相对就近、免试入学”的原则,继续实行按学生户籍性质,采用小学对口入学、划块电 脑派位入学相结合的方法,各校继续实施每户地址五年内只享有一次同校对口入学机会(多胞胎、 二胎和三胎除外),对于对口入学和电脑派位的学生须有本区学籍三年以上或2022年5月30日前学 籍已在徐汇区。初中班额不超过50人。
2、入学方式:序号1-8的入学方式为电脑派位;序号9-11的入学方式为电脑派位和对口入学相结合;序号12—23的入学方式为对口入学;序号24--25的为九年一贯制学校。


静安区
2023年静安区公办小学招生划片范围

2023年静安区公办初中入学方式

长宁区
2023 年长宁区公办小学对口入学地域分配表








2023年长宁区公办初中划片电脑派位对口入学方式




普陀区
2023年普陀区公办小学招生地段范围
上海市江宁学校
联系人:唐老师
详细范围点击查看大图↓


上海市普陀区回民小学
联系人:周老师
详细范围点击查看大图↓

上海市普陀区武宁路小学
联系人:龚老师
详细范围点击查看大图↓

上海市普陀区中山北路第一小学
联系人:周老师
详细范围点击查看大图↓

上海市普陀区洵阳路小学
联系人:张老师
详细范围点击查看大图↓

上海市普陀区管弄新村小学
联系人:虞老师
详细范围点击查看大图↓

上海市普陀区平利路第一小学
联系人:王老师
详细范围点击查看大图↓

上海市普陀区沪太新村第一小学
联系人:胡老师
详细范围点击查看大图↓

上海市普陀区华阴小学
联系人:查老师
详细范围点击查看大图↓

上海市普陀区朝春中心小学
联系人:严老师
详细范围点击查看大图↓

上海市普陀区曹杨新村第六小学
联系人:沈老师
详细范围点击查看大图↓

华东师范大学附属小学
联系人:王老师
详细范围点击查看大图↓

上海市普陀区金沙江路小学
联系人:胡老师
详细范围点击查看大图↓

上海市普陀区长征中心小学
联系人:沈老师
详细范围点击查看大图↓

上海市普陀区曹杨实验小学
联系人:盛老师
详细范围点击查看大图↓

上海市普陀区真如文英中心小学
联系人:江老师
详细范围点击查看大图↓

上海市普陀区新普陀小学(含东校)
联系人:张老师
详细范围点击查看大图↓

上海市普陀区真如第三小学
联系人:李老师
详细范围点击查看大图↓

上海市普陀区真光小学
联系人:杨老师
详细范围点击查看大图↓

上海市普陀区联建小学
联系人:毛老师
详细范围点击查看大图↓

上海市普陀区树德小学
联系人:章老师
详细范围点击查看大图↓

上海市普陀区新普陀小学西校
联系人:章老师
详细范围点击查看大图↓

上海市普陀区桃浦中心小学
联系人:张老师
详细范围点击查看大图↓

上海理工大学附属普陀实验学校
联系人:王老师
详细范围点击查看大图↓

上海市子长学校
联系人:王老师
详细范围点击查看大图↓

上海市洛川学校
联系人:沈老师、许老师
详细范围点击查看大图↓

华东师范大学附属外国语实验学校
联系人:朱老师 沈老师
详细范围点击查看大图↓


上海市宜川中学附属学校
联系人:杨老师
详细范围点击查看大图↓

上海市沙田学校
联系人:陈老师
详细范围点击查看大图↓

上海市铜川学校
联系人:储老师
详细范围点击查看大图↓

上海市普陀区教育学院附属学校
联系人:陆老师
详细范围点击查看大图↓

上海市曹杨第二中学附属学校
联系人:陈老师
详细范围点击查看大图↓

上海市万里城实验学校
联系人:赵老师
详细范围点击查看大图↓

上海市晋元高级中学附属学校
(含西校、南校)
联系人:江老师
详细范围点击查看大图↓

上海市中远实验学校
联系人:程老师、杨老师
详细范围点击查看大图↓

上海市曹杨中学附属学校
联系人:潘老师
详细范围点击查看大图↓

上海外国语大学尚阳外国语学校
联系人:王老师
详细范围点击查看大图↓

华东师范大学第四附属中学
联系人:金老师
详细范围点击查看大图↓

上海师范大学附属第二实验学校
联系人:叶老师
详细范围点击查看大图↓

上海外国语大学附属普陀实验学校
联系人:陆老师
详细范围点击查看大图↓

上海市金鼎学校一分校
联系人:钱老师
详细范围点击查看大图↓

2023年普陀区小学升初中对口方案

虹口区
2023年虹口区义务教育阶段公办小学招生计划和联系方式

2023年虹口区义务教育阶段公办初中招生计划和联系方式

杨浦区
2023年杨浦区一年级新生招生范围

2023年杨浦区小学对口公办初中方案及招生计划

闵行区
2023年闵行区公办小学招生划片范围

温 馨 提 醒1、依据当年市、区招生政策和区教育局确定的对口招生入学范围,以“相对就近、免试入学”为原则,安排符合条件的学生入学。2、招生入学范围的设定以当年公示为准。由于受人口出生高峰等因素的影响,部分公办学校招生入学划片范围会有适当调整。
2023年闵行区公办初中招生划片范围

温 馨 提 醒1、依据当年市、区招生政策和区教育局确定的对口招生入学范围,以“相对就近、免试入学”为原则,安排符合条件的学生入学。2、招生入学范围的设定以当年公示为准。由于受人口出生高峰等因素的影响,部分公办学校招生入学划片范围会有适当调整。
宝山区
2023年宝山区义务教育阶段学校校区范围与招生计划(小学)




2023年宝山区义务教育阶段学校校区范围与招生计划(初中)

嘉定区
2023年嘉定区义务教育阶段公办小学划片范围与招生计划



2023年嘉定区义务教育阶段公办初中划片范围、招生方式与招生计划


浦东新区
2023年浦东新区公办小学招生地段公示
2023年浦东新区公办初中招生地段公示
浦东对口地段内容太多,关注我们“同城家长”公众号,发送消息“对口地段”,即可*载下**电子版!
松江区
2023年松江区公办小学、初中对口范围


1.以上公办小学一年级学区范围是依据本区教育资源、生源分布等基本情况,按“免试就近入学”原则进行划分。
2.具体安置办法详见《2023年松江区义务教育阶段学校招生入学实施细则》。
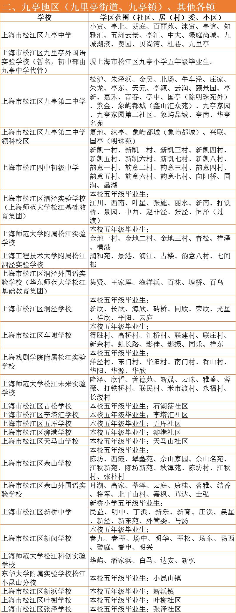
2023年松江区公办初中对口范围


1.以上公办初中六年级学区范围是依据本区教育资源、生源分布等基本情况,按“免试就近入学”原则进行划分。
2.具体安置办法详见《2023年松江区义务教育阶段学校招生入学实施细则》。
金山区
金山区小学对口招生入学划片
滨海地区
1.教院附小:
一村、二村、三村、四村、六村、七村、八村、九村、十村、十一村、十二村、十三村、十五村、西区、随塘河、卫二路集体户等。
2.石化一小
海棠新村、东泉新村、玲桂花苑、海浒新村、临潮新村、梅州新村、合生海景、凤凰城等。
3.石化五小
桥英公寓、新金山公寓、园中苑、欧洲城、金浦苑、东门苑、万寿新村、滨海新村、御景龙庭、北区等。
4.第二实验小学
山龙新村、书香门第、卫龙小区、世纪城、紫薇苑、东礁新村、紫藤苑、振阳新村、辰凯花苑、山鑫公寓、东岭豪苑、三岛龙洲苑、棕榈湾、山鑫阳光城等。
5.海棠小学
金海岸、金天地、金瀚园、蓝堡公馆、蓝堡爱琴海、海滨新城、康城、山鑫联城、金山豪庭、蓝色收获、海上明珠园、华府海景、宝华海湾城、金荷雅苑、华江小区、现代御墅等。
6.金山小学
红树林、海趣、龙泽园、香颂湾、万盛金邸、万达华府、金域蔚蓝、红星紫郡、铂翠廷等。
7.前京小学
清风别墅、君逸公馆、水韵紫城、水韵悦城、金悦华庭、海上纳缇、金玥湾等。
8.龙航小学
龙湾一号、海尚、海辰、新城旭辉府、御龙景园、御龙名邸、碧海云居、宏阳小区、国宸府等。
9.山阳小学
海皓、海悦、海欣、光明府及山阳镇卫东村、杨家村和东方村等。
10.龙泉学校(小学部)
山阳镇(渔业村、新江村、九龙村、向阳村、中兴村、华新村、长兴村及三新居委所辖小区等)。
11.学府小学
金山卫镇原金卫地区北部(绿地小区、金山名邸、正荣御首府、古城新苑、明卫佳苑、卫通村、农建村、横浦村等)。
12.金卫小学
金山卫镇原金卫地区南部(龙轩路以南,含金康、山康、卫康、万和家园、金旭花园及八一村、八二村、永久村、永联村、金卫村、卫城村等)。
13.华二金山实验学校(小学部)
2023年面向滨海地区招生。
朱泾镇
1.新农学校: 掘石港以东。
2.朱泾小学: 国道以南,罗星南路以西(含金来苑以及民主村、待泾村、新泾村、大茫村)。
3.朱泾第二小学: 国道以北,掘石港以西(含万联村、秀州村)。
4.第一实验小学: 国道以南,掘石港以西,罗星南路以东,金南街以北。
备注:国道以北,掘石港以西,罗星路以东以及秀州村、金来苑的人户一致适龄儿童,可依申请经核准后安排到第一实验小学就读(2023年暂延续执行一年)。
金山区初中对口招生入学划片
滨海地区
1.教院附中
一村、二村、三村、四村、六村、七村、八村、九村、十村、十一村、十二村、十三村、十五村、梅州新村、海浒新村、海棠新村、临潮新村、随塘河、西区等。
2.金山实验中学
东礁新村、紫藤苑、园中苑、东门苑、桥英公寓、新金山公寓、辰凯花苑、山鑫公寓、东岭豪苑、振阳新村、山龙新村、书香门第、卫龙小区、紫薇苑、世纪城、欧洲城、金浦苑、御景龙庭、滨海新村、万寿新村、北区等。
3.蒙山中学
山鑫阳光城、东泉新村、玲桂花苑、棕榈湾、金天地、合生海景等。
4.同凯中学
华府海景、海上明珠园、金海岸、蓝堡爱琴海、蓝堡公馆、海滨新城、金山豪庭、宝华海湾城、金瀚园、三岛龙洲苑、康城、联城、蓝色收获、金荷雅苑、现代御墅、华江小区、国宸府、凤凰城等。
5.金山初级中学
龙泽园、香颂湾、万盛金邸、万达华府、红星紫郡、金域蔚蓝、龙湾一号、新城旭辉府、海尚、海辰、御龙景苑、御龙名邸、碧海云居、宏阳小区、铂翠廷等。
6.前京中学
红树林、海趣、海上纳缇、金悦华庭、水韵紫城、水韵悦城、君逸公馆、清风别墅、金旭花园、金玥湾等。
7.山阳中学
海悦、海皓、海欣、光明府及山阳镇卫东村、杨家村和东方村等。
8.龙泉学校(初中部)
山阳镇(渔业村、新江村、九龙村、向阳村、中兴村、华新村、长兴村及三新居委所辖小区等)。
9.金卫中学
金山卫镇原金卫地区等。
10.华二金山实验学校(中学部)
2023年面向滨海地区招生。
朱泾镇
1.新农学校: 掘石港以东。
2.罗星中学: 万联村、秀州村、秀州苑、秀州阁、景富公寓、凤翔东村、钟楼新村、鸿越华庭、星东花苑、临源一村、临源二村、珠溪苑、罗星新村、华光百合苑、万安金邸、金山名都、沈浦泾路及以东、东林街(人民路以东)、东林苑、临仓街(东风路以东)。
3.西林中学: 国道以北,东风路、人民路以西及国道以南(含民主村、待泾村、新泾村、大茫村等)。
★预告:滨海地区和朱泾地区明年根据新建小区的入住现状、义务教育阶段适龄儿童的变化情况以及本地区教育资源的配置状况 ,按义务教育招生原则可能对部分区域划片作适当微调。
青浦区
2023年城区小学学区方案

2023年城区中学学区方案

2023青浦区小学学区划分

注:当登记入学的随迁子女人数大于街镇内招生计划数时,由教育局在全区范围内统筹安排入学。
2023青浦区初中学区划分



注:当登记入学的随迁子女人数大于街镇内招生计划数时,由教育局在全区范围内统筹安排入学。
奉贤区
2023年奉贤区义务教育阶段学校学区划分

崇明区
崇明区2023年公办小学招生划区范围

崇明区2023年公办初中招生划区范围
