作为景观人,怎能不懂材料,石材作为景观硬景铺装的重要材料,必须了解。本文介绍常用的景观石材品种、面层、尺寸规格……,总之你想知道的都在里面!
天然石材的分类
景观中常见天然石材有:花岗岩、大理石、砂岩、板岩等。
·天然花岗岩
花岗岩质地坚硬、耐磨 、耐压、耐火、耐酸、耐碱及腐蚀气体的侵蚀 。多数只有彩色斑点,还有的是纯色,花纹变化小,可拼性强,使用范围较广。

a、 常见国产花岗岩按花色可分为红、黑、绿、灰、白、黄等六大系列。其中花色比较好的列举如下:
红色系列:福建的鹤塘红(桃花红)、番茄红、罗源红、虾红;四川的四川红、中国红;广西的岑溪红、三堡红;山西灵邱的贵妃红、桔红;山东的乳山红、将军红、泰山红、石岛红、石榴红;广东的*江阳**红;*疆新**的*疆新**红(天山红);广西的枫叶红、桂林红;台湾的台湾红等。


黑色系列:福建的芝麻黑、福鼎黑、玄武黑;内蒙古的黑金刚、蒙古黑、鱼鳞黑;山东的济南青;河北的中国黑等。

绿色系列:山东*安泰**绿、高明绿;江西的豆绿、浅绿、菊花绿;安徽宿县的青底绿花;河南的浙川绿、森林绿等。

灰色系列:福建的芝麻灰、珍珠灰;山东的鲁灰、章丘灰;台湾的台湾灰等。

白色系列:福建的芝麻白;湖北白麻;山东白麻;江西的珍珠白等。

黄色系列:福建的锈石;*疆新**的卡拉麦里金;山西的菊花黄;湖北珍珠黄麻;山东莱州的黄金麻等。
·常见进口花岗岩
沙特阿拉伯:黄金钻、吉达红;
南非:南非红等;
巴西:幻彩绿、墨绿麻、女儿红、珊瑚红等;
印度:印度黑金沙、克什米尔金、幻彩红、印度红、印度金丝麻等;
美国:美国灰麻、美利坚白麻等;
英国:英国棕等。

·天然大理石
大理石原指产于云南省大理的白色带有黑色花纹的石灰岩,剖面可以形成一幅天然的水墨山水画。古代常选取具有成型的花纹的大理石用来制作画屏或镶嵌画,后来大理石这个名称逐渐发展成称呼一切有各种颜色花纹的、用来做建筑装饰材料的石灰岩。白色大理石一般称为汉白玉。天然大理石组织细密、坚实、可磨光,颜色品种繁多,由美丽的天然颜色,硬度比花岗岩小,但由于不耐风化,故较少用于室外。

·砂岩
砂岩是一种沉积岩,主要由砂粒胶结合而成的,绝大部分砂岩是有石英或长石组成的。砂岩颗粒性强,表面有波浪型纹理,质感较为柔和细腻,颜色和沙子一样,可以是任何颜色,最常见的是棕色、黄色、红色、灰色和白色。砂岩孔隙大吸水率较高,容易吸污,易滋生微生物,材质硬度低较脆,铺装慎用,通常适用于立面贴饰。

·板岩
板岩是具有板状结构,基本没有重结晶的岩石,是一种变质岩,原岩为泥质、粉质或中性凝灰岩,沿板理方向可以剥成薄片。板岩的颜色随其所含有的杂质不同而变化,含铁的为红色或黄色;含碳质的为黑色或灰色;含钙的遇盐酸会起泡,因此一般以其颜色命名,如绿色板岩、黑色板岩、钙质板岩。板岩的硬度都比砂岩好但低于花岗岩。一般适用于立面贴饰及小面积人行道铺装。

天然石材的表面
·火烧面
表面粗糙,生产时对石材高温加热,晶体爆裂,快速冷却形成粗糙火烧表面,是花岗岩最常见的饰面种类,景观设计中铺装最常用的饰面材料。

·抛光面
表面非常的平滑,高度研磨抛光,有高光泽的镜面效果。花岗岩、大理石和石灰石通常含天然晶体,经抛光处理这些晶体反射光线而使石材表面有光泽,但需要不同的维护方式以保持其光泽。

·哑光面
石材的镜面光泽度很低,一般低于10度。

·自然面
自然面表面粗糙,不过不像火烧那样粗糙。一般来讲自然面石材指的是没有经过任何处理,自然形成的面,是石材中天然形成的面,如板岩的板理,花岗岩的节理等等。但市场上讲的自然面是指劈裂敲击断裂而形成的自然起伏的面,因此也称自然劈裂面或劈裂自然面。

·剁斧面(斩假面)
也叫龙眼面或斩假面,是用斧剁锤打在石材表面上,形成非常密集的条状纹理,有些像龙眼表皮的效果,可选择粗糙程度,中式园林中常用的饰面。

·荔枝面
表面粗糙,凹凸不平,是用凿子在表面上密密麻麻的凿出小洞,有模仿水滴经年累月的滴在石头上的一种效果。

·机切面
直接由圆盘锯、砂锯或桥切机等设备切割成型,表面较粗糙,带有明显的机切纹路。

·蘑菇面
一般是用人工劈凿,效果和自然劈相似,但是石材的天面却是呈中间突起四周凹陷的高原状的型状。

·菠萝面
石材菠萝面表面比荔枝面更加的凹凸不平,就像菠萝的表皮一般。

·拉丝面
石材拉丝面也叫机刨面,在石材表面上开一定的深度和宽度的沟槽,是石材的一种特殊的加工工艺,能够起到防滑跟纹理特别的质感。

天然石材在园林景观中的应用形式
·内、外饰面材,不承受任何机械荷载

石材干挂
石材干挂法又名空挂法,是目前墙面装饰中一种新型的施工工艺。该方法以金属挂件将饰面石材直接吊挂于墙面或空挂于钢架之上,不需再灌浆粘贴。其原理是在主体结构上设主要受力点,通过金属挂件将石材固定在建筑物上,形成石材装饰幕墙。
a 干挂施工工序流程

b 干挂石材节点施工工艺说明

·所有骨架钢材需热镀锌处理。
·挂扣件扁钢及螺栓需热镀锌处理或为不锈钢挂件。
·焊缝必须饱满牢固。
·钢架焊接处必须除锈后涂刷两道防锈漆,然后涂银粉漆处理。
·膨胀螺栓抗拔要求必须符合规范和设计要求。
·石材短槽必须机械开槽,保证槽缝宽度符合设计要求,严禁现场手提切割机开槽。
·不离缝石材板缝需夹胶和座胶时,横竖缝内的胶浆必须饱满完整。
·石材板面需打胶时,胶缝宽窄必须一致,胶缝边缘平滑挺直无毛边。
·干挂石材厚度为25mm时,单块板平方面积不宜大于1平方米。
·干挂石材厚度大于25mm时,单块板平方面积不宜大于1.5平方米。

说明:
1.室外花岗岩最低处必须低于室外地坪50,预防室外地面沉降时花岗岩露边;
2.槽钢离开硬性地面20-30mm。

·承受一定荷载的挡墙、石驳、椅凳、路面、台阶的材料,要求此类石材具有较好的耐风雨和物理力学性能

石材铺装基本铺法

▲铺法演化

结合形式+铺法进行变化


·大型纪念碑、塔、柱、雕塑、铭牌、孤赏石等自身承重的景观石材

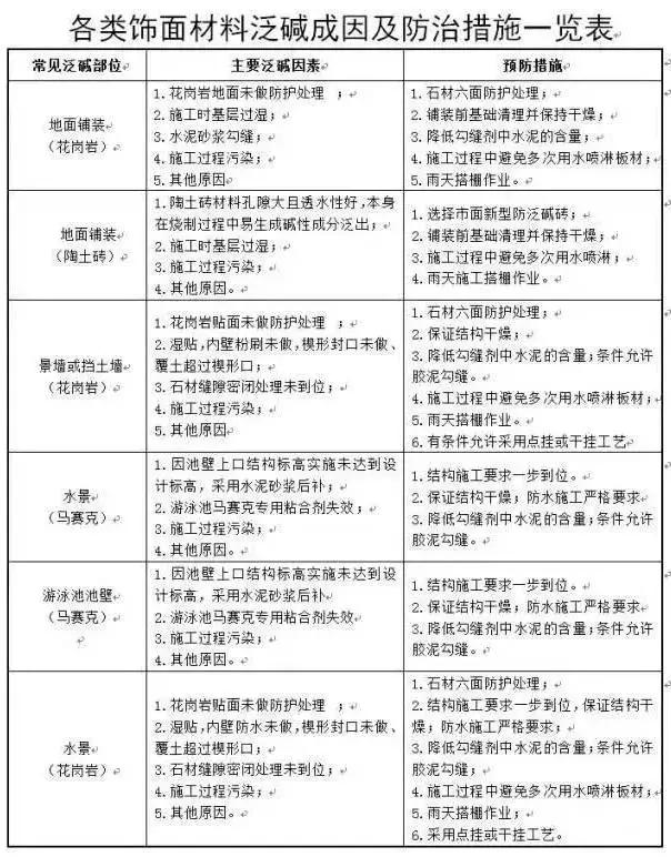
石材返碱处理
石材返碱是经常见到并发生面积较大的病症。它的危害极大,可以破坏石材表面光泽。
防范举措
针对返碱现象的成因,可以相应从切断返碱的途径,减少Ca(OH)2、盐类等生成物及减少水的侵入三方面采取措施,进行预防。
·施工前准备
设计上考虑消除返碱,尽可能设计成干挂形式;考虑好结构的防水处理;选择吸水率及其他物理性能符合要求的石材板等。
施工前要充分考虑可能发生碱的各施工工艺环节,提前作好预防措施,如无把握应先做样板。
有关材料应先检验后使用,不但要求外观、尺寸合格,其物理性能指标也要合格。

·使用防碱背涂剂
石板安装前在石材背面和侧面背涂专用处理剂。无背涂处理,返碱不可避免,经背涂处理的石材的粘接性不受影响。
在石材板底涂刷树脂胶,再贴化纤丝网格布,形成抗拉防水层,但切不可忘记在侧面作涂刷处理。

·减少Ca(OH)2、盐等物质生成
户外铺装可采用水泥基商品胶粘剂(干混料),它具有良好的保水性,能大大减轻水泥凝结泌水。

对材料的控制和处理
·对石材的界面进行防护
对石材的背面及侧面进行防护,涂刷防护剂,便所涂防护剂渗入石材表层内,形成一封闭屏障,阻止砂浆中的水分、碱的析出。
其具体方法是:先将其五个界面清理干净,然后涂刷两遍防渗封闭剂,涂刷时要求所涂面干燥,涂刷均匀,涂刷后要求阴干,第一遍阴干后方可涂刷第二遍,两遍涂刷方向应垂直。
·表面的防护
对于大理石或户外毛面花岗石,则采用表面防护剂,其作用是密封石材结构之间的空隙,从而达到防水、防污染、防侵蚀的目的。
·对水泥有关指标的控制
三氧化硫的含量不得超过3.5%,碱的含量不得超过0.6%。

治理办法
·减少可溶性物质
·阻止水的侵入
防止返碱出现的最关键点——在贴面时不要石材不要空鼓,一定要将砂浆填满。
对于地面铺装,一般使用干硬性水泥砂浆即可避免泛盐的问题。

天然石材的常用尺寸
·一般装饰板材标准尺寸
300mm*300mm;300mm*600mm;600mm*600mm;600mm*900mm;900mm*900mm
弹街石:一般弹街石尺寸约为100mm*100mm*100mm上顶面呈现正方形,弹街石如在人行道铺砌,厚度可以减至50mm,如作为贴面厚度为20mm甚至更小。
平整石:按设计尺寸
蘑菇石:1000mm~1200mm(长)*500mm~600mm(宽)*100mm~130mm(厚)
毛面石板:1000mm~1200mm(长)*500mm~600mm(宽)*30mm(厚)
·一般板材常用厚度
薄板10mm厚,一般20mm厚,幕墙干挂30mm厚,蘑菇石铺地石30mm~50mm,桥面装饰板材50mm厚以上,常用复合板20mm厚,其中面材料(大理石、花岗岩)3mm厚、底板(石材、瓷砖、铝蜂窝板)17mm厚。

石材铺装美图
庭院铺装的选材较多,可用花岗岩,也可以用板岩、毛石、青石、碎石、水洗石等多种石材。



