痛风,是一种代谢性、晶体性、风湿免疫性疾病,痛风主要是嘌呤代谢异常所致。痛风的急性发作,是尿酸盐结晶在关节、软骨、滑膜沉积所引起的无菌性的炎症反应。痛风的发病基础是高尿酸血症,也就是说血尿酸浓度常常高于420μmol/L。
仅仅是尿酸高,并不一定会患上痛风性关节炎,急性痛风的发作常常需要一定的诱因,而常见的诱因是进食过多富含嘌呤的食物或饮食不当、暴饮暴食等。因此,痛风患者对于日常饮食的重视程度都比较高。
对于痛风患者而言,非药物治疗的主要内容包括“多喝水、管住嘴、减减肥、迈开腿”,毫无疑问,饮食干预对于高尿酸血症和痛风患者有着至关重要的作用。刘医生常常提到,痛风患者的饮食原则包括适量进食、避免高嘌呤食物、控制每日嘌呤摄入总量、减少酒精和高糖饮料的摄入、低脂肪和低盐、少吃调味品和少喝汤、控制蛋白质摄入等。

微量元素营养对照
这些饮食控制的原则,其实大家都心知肚明,但是没有几个人能做到,或者说有不少人往往陷入误区,比如:有些患者认为控制嘌呤饮食就是不吃肉,有些患者认为长期喝苏打水就能降尿酸等。其实对于痛风患者的饮食而言,营养均衡应该摆在首位,而这其中营养素的适当补充相对来说比较重要:如果痛风患者平日补充天然营养素得当,不仅可以控制高尿酸血症,还可以减少痛风发作的频次。
今天,刘医生就来讲讲痛风患者可以适当摄入的包括维生素和矿物质在内的七种富含营养素的食物,希望能对痛风患者的日常饮食提供一定的帮助。

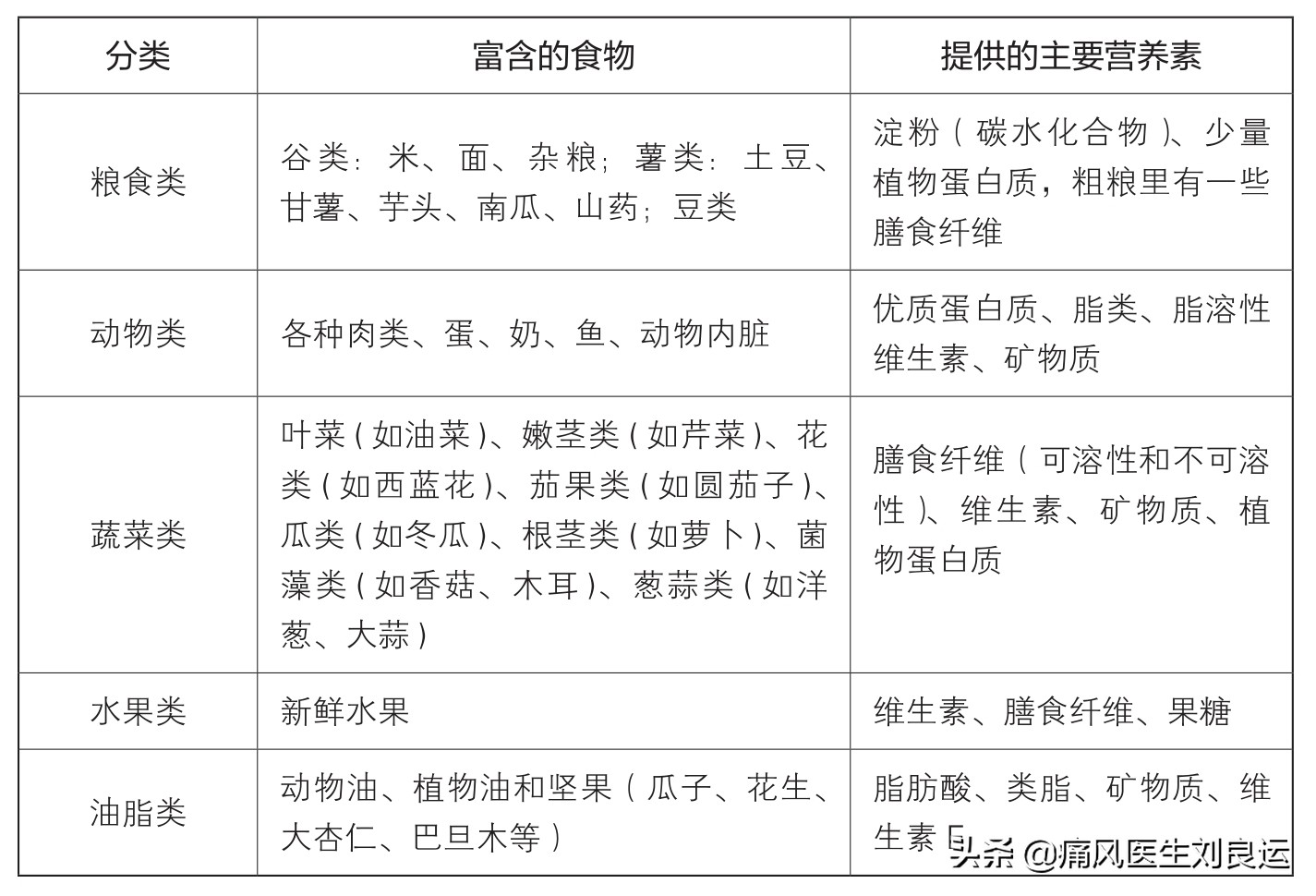
五大类食物及营养素对照
B族维生素:可以帮助痛风患者溶解尿酸盐结晶
B族维生素是什么?首先我们要了解,B族维生素的作用是以辅酶的身份参与体内蛋白质、脂肪和糖类等能量物质的代谢,被称为“能量释放的助燃剂”;B族维生素包括维生素B1、维生素B2、维生素B6、维生素B12、烟酸、泛酸和叶酸等。
每一类B族维生素都有各自的特点和作用,也有协同作用,那么维生素B对于痛风患者有什么作用呢?有研究表明,服用少量的维生素B1、维生素B6、维生素B12和叶酸等,能减少尿酸生成和降低体内尿酸浓度。另外在急性痛风期服用秋水仙碱导致维生素B12吸收不良,会出现手足无力、麻木等症状,这时候也需要适量补充。

缺乏维生素B可能引起的疾病
有些人说,既然B族维生素对痛风患者有利,那我服用维生素B的产品就可以,何必借助于食物呢?刘医生首先要说的是,也有部分种类的B族维生素会参与嘌呤代谢相关过程,摄入过多就可能导致血尿酸水平升高。所以如果要使用B族维生素产品,也请在医生指导下补充;另外,如果能从食物中获取B族维生素,何必要求助于相关补充剂呢?
- 富含维生素B1的食物:胚芽、花生、黑米等粗加工的谷物等。
- 富含维生素B2的食物:鸡蛋、牛奶、豆类、豆制品等。
- 富含维生素B6的食物:燕麦、麦芽、牛肉、鸡肉、核桃等。
- 富含维生素B12的食物:肉类、鱼类、蛋类等动物性食物。
- 富含叶酸的食物:黄豆、坚果、绿叶蔬菜和水果等。
因为B族维生素容易溶于水,大部分就很难长期在人体内贮存,会每天随着尿液和汗液排出体外,所以需要每天都补充。建议痛风患者每天维生素B1摄入量在1.2mg,维生素B2摄入量在1.4mg,维生素B6摄入量在1.5mg,维生素B12摄入量在2.2mg。
其实不用刻意补充,因为只要营养均衡就能满足每日所需的B族维生素。当然,如果出现手脚无力、全身乏力、吃不香睡不好,那么可以在医生指导下多补充相关的维生素。

B族维生素适量摄入有助于溶解尿酸盐结晶
维生素C:可以预防急性痛风性关节炎的发作频率
维生素C是维生素大家族中比较被人所熟知的一类,我们都知道水果中富含维生素C。根据《中国居民膳食指南》,每人每天需要摄入100mg维生素C。其主要作用包括预防和治疗贫血、促进胶原蛋白合成、促进抗体形成和增强白细胞的产生。
但是,您知道维生素C能降尿酸吗?有研究表明,维生素C降尿酸的机制包括通过竞争近端肾小管尿酸交换系统和增加肾小球滤过率作用促进尿酸排泄,通过抑制机体自由基损伤导致尿酸生成减少。

常见水果维生素C含量表
有人会说,维生素C也具有水溶性,而且怕热、怕光,很容易流失。其实如果按照每天摄取100mg维生素C的量来说,每日吃100g的猕猴桃+100g的青椒就可以达到这个量。而且我们日常食物中,不仅是水果中富含维生素C,包括一些深色蔬菜也富含维生素C。
- 富含维生素的水果:刺梨、橙子、猕猴桃、酸枣、石榴、黑加仑、草莓等。
- 富含维生素C的蔬菜:甘蓝、芥蓝、荠菜、野苋菜、甜椒、彩椒、西蓝花、油菜、菜花、菠菜、香菜、油菜苔等。
需要注意的是,大量食用维生素C,容易在体内被肝脏代谢形成草酸,从而在肾脏形成草酸钙结石,增加痛风患者罹患结石的风险,而且还容易引起尿酸排泄减少导致血尿酸浓度上升,诱发痛风发作。

不少水果和蔬菜中富含维生素C
矿物质钾:可以促进身体排尿从而促进尿酸排泄
人体本身就有多种矿物质,其中钙、磷和钾位居前三位,而钾对于人体的作用主要是其实人体内电解质的主要成分之一,在维持细胞内外渗透压及酸碱平衡中起到重要作用,是保持酸碱平衡和维持神经和肌肉兴奋性不可缺少的元素。
痛风患者常常会合并高血压,我们都知道高钾膳食可以降低血压,也就是说“限钠补钾”常常是高血压防治的基础措施之一。适当的补充钾对于痛风患者来说,可以减少尿酸在体内的沉淀,促使肾排泄尿酸,减少尿酸盐结晶在肾脏的沉积。

主要高钾食物
早期痛风患者多摄入富含钾的食物,对于降尿酸有一定的作用。但是对于痛风尤其是合并高血压的患者来说,如果过量补充则有可能造成高钾血症,建议每天摄入2000mg左右的钾,也就相当于食用土豆150g+空心菜150g+菠菜200g+黑木耳30g。那么,哪些食物中富含钾呢?
- 富含钾的蔬菜:豆类、豆制品、蘑菇、紫菜、海带、韭菜、莴笋、山芋、马铃薯、笋、菠菜、木耳、银耳、空心菜、苦瓜、土豆等。
- 富含钾的肉类:鲤鱼、鲢鱼、黄鳝、羊肉、牛肉、瘦猪肉、鳗鱼等。
- 富含钾的水果:香蕉、红枣、莲子等。
一般来说,建议从蔬菜和水果中摄入适量的钾,这样可以让钾在排泄过程中促使尿液在一定程度上偏碱性,从而也可以促进尿酸排出,防止形成尿酸性肾结石。有些腌制食物比如火腿、猪肉松等中也富含钾,但由于其钠含量也较高,所以不建议食用。
出于慎重考虑,痛风及高血压患者在补钾前建议还是先检查自己的肾功能和血钾,如果肾功能不全,钾的排出较慢,就需要慎食高钾食物;此外,补钾是一个循序渐进的过程,千万不能急于求成。

绿叶蔬菜和不少水果中都富含钾
矿物质钙:增加尿钠排泄减轻肾脏负担
钙这种矿物质对于痛风患者来说并不陌生,我们常常也会被医生要求补钙,尤其是当骨骼出现比较脆弱的情况或者骨质疏松等。可以说,从青少年时期到老年,补钙似乎是每个年龄段人群的“必修课”。
痛风患者补钙,不仅仅是为了避免尿酸盐结晶长期沉积在关节对骨质的破坏,而且钙本身对于高尿酸血症而言,具有排尿和利尿的作用。钙元素能够增加尿钠排泄和减轻钠对血压、血尿酸的不利影响。
同样对于痛风合并高血压患者而言,钙的合理补充也可以降低外周血管的阻力,并且让外周血管扩张,所以合理的补充钙也有降压作用。根据根据2013版《中国居民膳食营养素参考摄入量》,成年人钙每日推荐摄入量(RNI)为800mg/d,但实际上我们日常摄入钙严重不足。

含钙丰富的食物
每日摄入800mg的钙,其实就相当于吃了素鸡100g+牛奶200ml+黑芝麻20g+荠菜20g。而且我们日常生活中有不少食物中都富含钙,其中包括:
- 含钙植物:黑豆、紫菜、黑木耳、海带、荠菜、西蓝花、油菜心、苋菜、黄豆、黑芝麻、豆腐干、豆腐等。
- 含钙肉类:虾皮、海参、河虾、草鱼、鲫鱼、鸡蛋等。
- 含钙饮料:牛奶等。
刘医生提醒大家的是,补钙也有一定的标准,一般来说总钙的摄入量超过2000mg/d容易导致结石和尿液浓缩,从而导致血尿酸升高。对于痛风患者来说,每日饮用240ml左右的低脂或脱脂牛奶不仅有利于补充钙,而且有利于促进尿酸排泄,但建议是早餐后饮用。

饮用牛奶可以补充钙,也可以起到降尿酸作用
矿物质镁:调节尿酸代谢缓解痛风症状
镁这种元素对我们的身体来说也必不可少。镁主要参与人体内三大产热营养素的代谢和神经传递、肌肉收缩等,保护我们的骨骼健康、维持神经和肌肉的正常功能,有利于心脏的舒张与休息,改善消化不良等。
镁对于预防痛风而言,也有着其特殊的作用。镁有助于调节尿酸代谢、预防肾结石和胆结石,从而预防痛风以及缓解痛风症状。我们在补充矿物质时也不能顾此失彼,每日补充矿物质钙、磷、镁的比例为2:1:1,如果其中一种摄入过多或者过少,那么其它两种营养元素的吸收就会受到影响。

尽管猪肝中富含镁、铁等,但对于痛风患者并不利
一般来说,含镁高的食物主要是以动物内脏为主,我们都知道动物内脏对于痛风患者而言,属于超高嘌呤的食物,所以不建议食用猪肝、猪腰、牛肚、羊心、猪心、羊腰子等来补充镁,而是建议从其它食物中补充,主要包括:
- 含镁高的肉类:牛排、乌鸡、鹌鹑、羊肉、牛肉、虾米、鳕鱼、鲫鱼等。
- 含镁高的蔬菜:上海青、龙须菜、口蘑、苋菜、木耳菜、菠菜、豇豆、扁豆、香菜、蕨菜、空心菜、花菜、魔芋、韭菜、油麦菜等。
- 含镁高的水果:红枣、香蕉、黑枣、柠檬、葡萄、椰子、枸杞等。
- 含镁高的坚果:葵花籽、杏仁、榛子、腰果、核桃、松子等。
在食用含镁食物的同时,要注意到有些含有草酸、植酸或膳食纤维的食物容易抑制镁的吸收,而富含氨基酸、乳糖的食物有助于促进镁的吸收。在正常营养均衡的情况下,摄入食物中并不常见缺镁和补镁的问题。

不少坚果中都富含有镁
膳食纤维:改善胰岛素敏感性调理代谢
膳食纤维主要是由纤维素、半纤维素、木质素等可食性植物细胞壁残余物及与之结合的相关物质组成的化合物,一般包括水溶性膳食纤维和非水溶性膳食纤维,这两种的作用各不相同:水溶性膳食纤维可以吸附胆酸、胆固醇及有害物质和清除自由基,非水溶性膳食纤维可以增强饱腹感和促进肠道蠕动。
对于痛风患者来说,膳食纤维可以改善机体对胰岛素的敏感性。我们都知道血尿酸水平的升高与胰岛素敏感性降低息息相关,胰岛素敏感性降低不仅导致高尿酸血症,还可能导致高血压、高血脂、糖尿病等一系列的代谢性疾病。

不同的膳食纤维对人体作用不同
适当地食用富含膳食纤维的食物可以降低体内胰岛素水平,减少肾小管吸收尿酸,改善肾脏尿酸排泄能力,从而让血尿酸降低。建议痛风患者每日摄入25~30g左右的膳食纤维,大约相当于吃蔬菜500g+水果200g+燕麦20g的量。富含膳食纤维的主要是植物性食物,包括:
- 富含膳食纤维的主食:大麦、小米、高粱、燕麦片、荞麦面等谷类。
- 富含膳食纤维的蔬菜:番茄、黄瓜、生菜、韭菜、菠菜、芹菜、竹笋、胡萝卜、豆类及豆制品等。
- 富含膳食纤维的水果:梨子、桃子、柳丁、芭乐、橘子、奇异果、小番茄、葡萄柚、 木瓜等。
需要注意的是,其实切菜或炒菜并不会破坏膳食纤维,但是如果膳食纤维摄入过多,就会导致肠胃不适。如果食用粗粮的同时,也要注意适当补充精米、精面等。此外,有些富含膳食纤维的水果也富含果糖,建议适当选择不太甜的水果。

主食、蔬菜和水果中都富含膳食纤维
不饱和脂肪酸:保护心血管避免高血压
脂肪对于维持我们的生理活动很重要,脂质是细胞骨架的成分,还是多种激素的前体物质;脂肪酸是机体主要能量的来源。不饱和脂肪酸对于人体的作用包括调节血脂、清理血栓、免疫调节等。
而对于痛风患者来说,不饱和脂肪酸的适量摄入可以改善关节炎症和减轻疼痛。我们都知道高尿酸血症也是心血管疾病的独立危险因素,摄入适量的不饱和脂肪酸,尤其是ω-3不饱和脂肪酸对于保护心脑血管系统有一定的作用,还能减少关节僵硬和关节疼痛。建议每天摄入600~1000mg的不饱和脂肪酸,相当于15g葵花籽油+10g花生油+30g核桃。

油类食物中脂肪酸的含量比例
一般来说,我们摄入脂肪大多来自于油类,相比动物油而言,植物油中富含不饱和脂肪酸,而动物油中的是饱和脂肪酸,这种物质容易在血管中堆积,长期摄入就会导致血脂异常。那么,究竟该从哪些食物中摄入不饱和脂肪酸呢?一般包括以下这些:
- 富含不饱和脂肪酸的油类:橄榄油、葵花籽油、玉米油、大豆油、茶籽油、核桃油、鱼油等。
- 富含不饱和脂肪酸的坚果类:核桃、碧根果、葵花籽等。
- 富含不饱和脂肪酸的水果类:石榴、山楂、橘子等。
- 富含不饱和脂肪酸的蔬菜类:大蒜、洋葱、花菜、韭菜、萝卜、胡萝卜、花菜、牛油果、冬瓜以及大豆和大豆制品等。
- 富含不饱和脂肪酸的海鲜类:海参、海蜇等。
需要提醒的是,痛风患者的饮食并不是荤菜和油脂都不能吃,但是也并不是所有的蔬菜和植物都能吃,比如豆制品、菠菜、芹菜以及辣椒等,也要注意适量吃。

海鱼、西蓝花、牛油果等都富含不饱和脂肪酸
虽然以上七种富含营养素的食物有利于降尿酸、调代谢和减少痛风发作的频次,但是我们要注意的是“适量、适当和适时”的原则,同时也要遵循营养均衡的基础,均衡摄入以碳水化合物为主的主食,以蛋白质、脂肪、维生素为主的主菜,以维生素、矿物质、膳食纤维为主的水果、小菜和坚果,不偏食和不要能量摄入过量。