
禁售燃油车的一大目标是为了节能减排,如何更好的实现这个目标呢?上期周报对纯电动汽车和传统燃油车在使用过程中的能耗和排放进行了对比,结果显示,在使用阶段纯电动汽车确实在能耗和二氧化碳的排放上占据优势。但是相对燃油车来说,从电动汽车的全生命周期看,除了充电环节,动力电池的生产和回收环节也存在能耗和环境影响问题,本期周报尝试用LCA(Life Cycle Assessment)即生命周期评价对此进行分析。
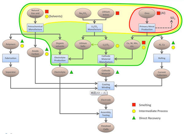
LCA是一种评价产品、工艺或活动整个生命周期阶段有关的环境负荷的过程。根据IS014040的定义:LCA是汇总和评估一个产品、过程(或服务)体系在其整个生命周期内的所有投入及产出对环境造成的直接和潜在影响的一种方法。对于动力电池来说,从循环经济的视角来看,其生命周期的循环过程如下图:

本文收集的相关数据,主要来源于查询到的企业生产数据和相关文献期刊上公开发表的资料数据及GaBi环境数据库中的数据,仅为行业值,不能确保完全符合企业的实际情况。
美国阿贡实验室发表过一篇题为“Comparison of Li-Ion Battery Recycling Processes by Life-Cycle Analysis”的文献,文章分析比较了产品生命周期的所有过程影响,从原材料的获取到生产,使用,结束生命的处理,再循环,以及最终的处理等。阿贡实验室对动力电池生命周期的划分如下图:

1. 动力电池制造过程的能耗及排放
对于动力电池原料获取和制造过程中的能耗,阿贡实验室给出了部分学者的研究结果如下图:

我们以Majeau-Bettez的研究为例,根据上表,其原料获取和制造过程总能耗约为205MJ/kg。假定此能量全部为我国现有能源结构下的电能输出,根据中国电力企业联合会规划发展部发布的《全国电力工业统计快报2016》,火电71.6%。则每公斤动力电池需要的火电能耗为205÷3.6×0.716=41kwh。根据《全国电力工业统计快报2016》信息,我国6000 kW以上级发电企业供电标准煤耗为312g/kwh。转化为供电标准煤:41×0.312=12.792kg。
取常见装电40度的车辆为标的,根据电池组能量密度,重量约为220kg左右。则制造每台车的动力电池需要能耗约为220×205÷3.6=12528kwh,折合标准供电煤为2.8吨。2016年中国汽车产量约2800万台,假定全部为电动汽车,则所需电力供应的标准煤耗为7840万吨。按照标准煤的碳元素含量68% (重量),从理论上计算火电厂每发出一度电产生的二氧化碳为:312×0.68/12x44=788克,则每制造一台车动力电池的二氧化碳排量放为7000kg。
根据文献 “发动机原始制造与再制造全生命周期评价方法”(大连理工)及“电动汽车与内燃机汽车动力系统生命周期评价对比研究”(合肥工大),查询到车用发动机的制造能耗如下表。对比可见动力电池材料获取和制造过程的能耗是发动机的30倍左右。

2. 动力电池回收过程的能耗和排放
在动力电池的回收阶段,目前主要集中在对有价金属钴、镍和锂的回收上,因为这些金属属于稀缺金属,相对于其他金属具有较高的回收价值。对于石墨、隔膜、电解液等的回收处理研究则非常少。关于动力电池的回收能耗数据,主要通过文献查询的途径搜集。
根据文献“循环经济视角下的汽车动力系统生命周期评价研究”(厦门大学)中查询到到CATL提供的LFP和NCM两种电池的单体材料清单如下:

锂电池的回收一般有火法、湿法和生物法这三大类,下图为国内主流锂电池回收处理公司广东邦普所采用的工艺方法,其中LFP和NCM的工艺有所不同。

文献“循环经济视角下的汽车动力系统生命周期评价研究”(厦门大学)中广东邦普公司对LFP和NCM两种单体原材料的电池组进行了回收分析,其中LFP由10组电池模块,每个模块10个电池单体组成,单体重量为1.973kg;NCM由11组电池模块,每个模块14个电池单体组成,单体重量为0.835kg。其回收能耗如下图:

燃油汽车动力系统经过一系列的预处理、拆解、分类和压实等工序处理后进行回收,其金属材料回收阶段能源消耗,根据相关研究文献(Andrew等,2006;Gregory等,2012;张伯明,2006;阮仁满等,2010)查询如下:

对比可见,动力电池回收过程中的能耗,电力消耗是发动机的3倍,天然气消耗则是10倍以上。
在环境影响上,燃油汽车动力系统的回收、拆解、材料再生等过程比较简单,且工艺成熟。而锂电池尤其是LFP的处理还不完善,且回收主要集中在有价金属上,对于石墨、隔膜、电解液等的回收处理研究很少。电解液又是一项非常重要的污染源,如LiPF 6等在潮湿的空气中会分解生成有害物质,而有机溶剂如碳酸乙烯脂(EC)、碳酸二乙脂(DEC)或碳酸二甲脂(DMC)等会对环境水、大气和土壤造成严重的污染并对生态系统产生危害。另外废旧动力锂离子电池除了在拆解的过程中会产生废气、废液、废渣等污染外,由于材料、残余电量的原因,还存在自燃甚至爆炸等安全威胁。
3. 相关措施及建议
动力电池制造阶段能耗远高于发动机,其主要原因是上游原材料种类繁多,原料开采和生产过程中就消耗了大量能源,产生了大量废弃物,例如磷酸铁锂、镍钴锰酸锂的制备过程等。而且这个过程对锂、钴、镍等矿产资源耗竭值高。

综上,要降低电动汽车的整个生命周期能耗值和矿产资源耗竭潜值应注意以下措施:
1) 报废回收阶段是对原材料进行回收再生的过程,直接减少了动力电池全生命周期的矿产资源消耗,因此加强回收工作意义重大;
2) 改进动力电池回收工艺,提高金属再生效率;
3) 改进动力电池回收工艺,提高回收企业的投入产出比,比如目前LFP在投入比NCM更多原料和能源的情况下,回收得到的再生金属远少于NCM。
4) 提高动力电池能量密度,减轻重量,从源头减少原料开采和获取;
5) 挖掘成本更低廉、资源广泛易得的电池材料,降低原料获得难度。
· END ·

· 第一电动汽车网 ·
最懂新能源汽车的平台,新能源汽车资讯第一选择