近年来,零售业的格局发生着翻天覆地的变化,尤其是新零售概念的风潮,让整个传统零售行业迅速像数字化产业集中转型。面对新的市场模式,多数企业都表现出了积极探索的姿态,全渠道战略已成为所有企业发展的共识,只是侧重比例有所不同。
依托技术与硬件的升级,我们能看到零售企业前台业务的改造都更加的人性化、数字化、智能化,而后台的技术支撑也受到了企业的更多重视,自有品牌的开发和信息系统的建设都被放在了企业抓住市场变革的重要着力点。
线上与线下的融合成为零售行业当下的共识,线上的优势在技术,线下核心在体验,而如何将技术与体验更好地融合,成为未来零售行业的核心竞争力,了解更多的产业前沿信息成为企业寻找技术合作的最佳渠道。

7月30日-8月1日在深圳市会展中心举办的ISRE2019第四届国际智慧零售博览会暨无人售货展是新零售上下游全产业链的一次完整展示。本次博览会囊括无人零售终端、电子价签、智慧门店、条码、智能支付、POS软硬件、智慧餐饮、商品防盗系统(EAS)、SAAS、智慧零售解决方案等。展览面积52,500平方米、预计10万+专业观众、700+展商,诚邀您共赴新零售盛宴!
展品、展商范围:

1、打印机、扫描设备、碳带供应商:
斑马,佐藤,东芝,TSC,博思得,得实,致明兴,北洋,重庆品胜,佳博,芯烨,思普瑞特,宝比万象,德佟电子,雷丹科技,富士通,爱普生,思普瑞特,厦门汉印,开聪,智谷联,深圳群索,迅镭,销邦,赫盛光电,凯立,斯普锐,民德,旭龙物联,优库电子,硕方,雷丹科技 ,苏州德沃, 浩创,德佟电子,凯盈,鑫宝软件,凡维信息,兴通物联, 中码股份,普贴科技,蓝码,鑫骏马,朗硕,迪文普,可得智能;
2、电子价签:
易理铺,智控网络,异启科技,皮克智能,云里物里,海苔科技,深圳高通;
3、EAS:
蓉华,宁波讯美,美思特,曌丰智能;
4、智能支付:
商米,新大陆,百富,优*讯博**,收钱吧,捌零商联,天之河,博时特,凯盈资讯,捷宝,智谷联;
5、零售数据平台:
惟客数据,有赞科技,向心云,抖音,微三云,酷掌柜,永洪商智科技,协鑫技术,油菜花,每人店,企动网络,华神信息;
6、零售机器人:
泰邦智能,朝闻道;
7、柜子厂家:
中集智能,玩巨人,百步印社,智莱科技,乐摇摇,惠智硕,悠购智能,智购科技,汉安达科技,云行智能,德杉科技;
8、供应商:
亿莱顿,品网科技,亮钻科技,触沃电子,冠顺科技,迪文科技,泉后科技。
展会亮点:
1、强强联合,优势互补
与深圳市智慧零售协会、深圳市连锁经营协会、深圳市零售商业行业协会合作,媒介+展会+行业一线机构联手,深度整合双方优势资源,全力打造零售业综合性一站式服务平台。
2、完整产业链
ISRE2019第四届国际智慧零售博览会暨无人售货展是中国零售产业链一次最完整的展示,聚焦零售商业信息化、自动售货机、无人店、SAAS、智能支付、POS软硬件、 智慧零售方案等领域、还有众多RFID、条码、称重、视频识别技术等。
3、知名企业全程参与
主办方将与新零售产业链知名企业参展,其中包括斑马,佐藤,东芝,TSC,博思得,得实,佳博,芯烨,富士通,爱普生,厦门汉印,迅镭,民德,智控网络,皮克智能,云里物里,深圳高通,蓉华,宁波讯美,美思特,商米,新大陆,百富,优*讯博**,收钱吧,有赞科技,向心云,抖音,永洪商智科技,油菜花,每人店,中集智能,智莱科技,汉安达科技等企业,为您与名企搭建面对面沟通的平台!
4、十年IOTE助力新零售
IOTE是一个关于物联网完整产业链的展会,覆盖了物联网感知层、网络层、应用层,涉及RFID、传感器等领域的全面解决方案和成功应用展示的高级别国际盛会。物联传媒将积十余年物联网行业资源,全面助力新零售!
5、300+行业媒体宣传
展会在零售、物流、工业自动化、金融、图书、服装、医疗、军事、汽车、航空、农业等多个领域与权威媒体合作,对展前、展中以及展后持续宣传报道。
合作媒体展示:

部分国内外媒体展示:中国零售网、亿欧、亿邦动力、黑羊网、美通社、第一展会网、互动吧、活动行、中国触摸屏网、支付之家、中国智慧物流网、中国品牌服装网、中国安防展览网、联商网、中国会展门户、RFID世界网、深圳新闻频道、深圳财经频道、南方都市报、深圳特区报、深圳商报、深圳晚报、香港商报、深圳新闻网、证券时报、新浪网科技频道、搜狐科技频道、凤凰网科技频道、网易科技频道、中华网、中国网、中国新闻网、大众网、中经在线、环球财经、商业观察网、南方科技网、广东新闻网、南方在线、环球时报网、TelecomWatch、CardsNow、Asia Outlook、Empire Media、MobileIDWorld、AIM、IoT One、IoT Now、Tractica……。
海外宣传:
1、Google付费宣传,将展会信息精准的展示到国外买家面前。
2、活跃在国外各社交平台,如Facebook、Twitter、Linkedin、Instagram等,结交国外企业,并传递中国智慧零售产品及相关技术。
3、EDM营销,依托丰富的数据库资源,定期给国外客户发送Email,推荐国内外展商, 吸引国外客户来展会参观。
4、在国外媒体网络平台发布展会信息,挖掘潜在客户。
5、与20家国外专业媒体合作,对展会前、中、 后,进行全方位报道宣传。
展、会联动:

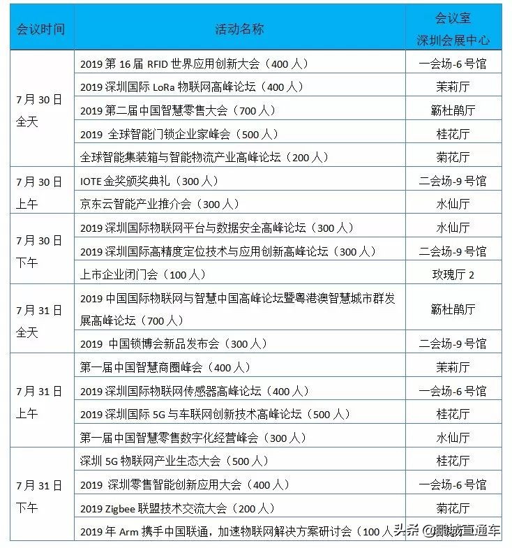
在展会同期,还有20余场行业论坛,全方位展示最新零售前沿落地项目及应用技术,主题涵盖5G、车联网、粤港澳与智慧城市群的发展、RFID、传感器、云计算、新零售、智能门锁、高精度定位等物联网重要的技术与应用领域。
零售类重磅级会议议程展示如下:
1、7月30日会议
2019第二届中国智慧零售大会
会议时间:2019年7月30日 全天
会议地点:深圳会展中心 5楼 簕杜鹃厅
会议规模:700人


2、7月31日会议
2019深圳零售智能创新应用大会
会议时间:2019年7月31日 下午
会议地点:深圳会展中心 6号馆 一会场
会议规模:400人

3、7月31日会议
第二届中国智慧零售大会---数字化经营峰会
会议时间:2019年7月31日 上午
会议地点:深圳会展中心 6楼 水仙厅
会议规模:400人

4、7月31日会议
第二届中国智慧零售大会--智慧商圈峰会
会议时间:2019年7月31日 上午
会议地点:深圳会展中心 6楼 茉莉厅
会议规模:400人

其他会议相关排期如下:
