如今各行各业都在复工复产
生活恢复节奏
一切都在好转
同时
大家对于民生收费标准也很关心
毕竟“水费、电费、交通费、燃油费...”
影响着生活的方方面面

所以小编吐血整理了这份
《2020天津最新价格表+日常通讯录》
在特殊的时期,让你足不出户
就能弄清楚你想知道的
这篇文章,你可一定要收藏好!

(来源@甄视觉)
水电燃气费

水费
单位:元/立方米
用水类别内容水价
居民生活
用水
第一阶梯:每年每户用水量0-180立方米
4.9
第二阶梯:每年每户用水量181-240立方米
6.2
第三阶梯:每年每户用水量240立方米以上
8.0非居民生活用水
工业、行政事业、经营服务用水
7.9特种用水
洗车、外轮和营业性舞厅、夜总会、桑拿、沐足、纤体中心、水疗等行业用水
22.3

污水处理费
单位:元/立方米
污水类别内容水价居民污水处理
与自来水分类范围一致
0.95非居民污水处理
与自来水分类范围一致
1.4

电费
单位:元/千瓦时
(点击查看大图)


燃气费


特别说明
根据市发展改革委印发《通知》:2020年2月22日-3月31日,我市城市燃气管网非居民天然气销售价格每立方米降低0.46元,其中,一般工商业及其他用气从每立方米3.17元降低至2.71元;集中供热用气从每立方米2.88元降低至2.42元。自2020年4月1日-6月30日,一般工商业及其他用气进一步降低至每立方米2.52元;集中供热用气降低至每立方米2.23元。

供热费
单位:元/平方米
类别内容价格
按供热面积收费
居民住宅25
非居民住宅
40按供热计量收费
居民住宅
基本热价为每平方米7.50元;计量热价每千瓦时0.13元(每吉焦36元)
非居民住宅
基本热价为每平方米12元;计量热价每千瓦时0.25元(每吉焦70元)
(上述规定执行范围:中心城区和环城四区)

垃圾处理费
单位:元/月
内容价格未实行物业管理的居民5物业管理小区内的居民3

物业费
单位:元/建筑平方米、月
服务及收费等级
中准价格浮动幅度
一级
1.20
±20%
二级
0.90
±20%
三级
0.70
±20%
四级
0.50
±20%
公共交通费

公交
单位:元/人
内容价格市内公交1.5-2跨区公交最高13元

地铁
单位:元/人
类别内容价格1、2、3号线及9号线市区段(天津站-中山门)乘坐5站4区间以内(含5站)2
乘坐5站4区间以上
10站9区间以内(含10站)
3
乘坐10站9区间以上、16站15区间以内(含16站)
4
乘坐16站15区间
以上
59号线(中山门-东海路)
按里程计费
起步价为2元,递增票价为1元,全程票价为6元

出租车
单位:元
排气量为1.6升及以下车型
内容价格起步价3公里11元车公里运价每公里2.2元低速等候费每3分钟加收1车公里运价空驶费10~15公里,车公里运价加收30%
15~30公里,车公里运价加收50%
30公里以上,车公里运价加收70%夜间附加费
夜间23:00(含)至次日5:00(不含)
起步价和车公里运价加收30%
燃油附加费按油运价联动机制执行
排气量为1.6升及以上车型
内容价格起步价3公里13元车公里运价每公里2.5元低速等候费每3分钟加收1车公里运价空驶费10~15公里,车公里运价加收30%
15~30公里,车公里运价加收50%
30公里以上,车公里运价加收70%夜间附加费
夜间23:00(含)至次日5:00(不含)
起步价和车公里运价加收30%
燃油附加费按油运价联动机制执行

成品油

教育费
普通高校本科学费标准
单位:元/年
类别内容价格文科类:对应于哲学、经济学、法学、教育学、文学(不含外国语言文学类)、历史学、农学和管理学学科门类市属高校4400
部属高校
5200
理工外语类:对应于理学、工学学科门类和文学学科门类中的外国语言文学类
市属高校
5400部属高校5800
医学类:对应于医学学科门类
市属高校5800部属高校6200
艺术类:对应于艺术学学科门类
艺术学理论类10000设计学类12000音乐与舞蹈学类、戏剧与影视学类、美术学类15000

民办普通高校学费标准
单位:元/年
内容价格一类专业:师范文科类,对应于哲学、经济学、法学、教育学、文学(不含外国语言文学类)、历史学、农学和管理学门类15000
二类专业:理工外语类,对应于理学、工学门类和文学门类中的外国语言文学类
18000
三类专业:医学类,对应于医学学科门类
20000
四类专业:艺术学门类,对应于艺术学理论类专业,设计学类专业,音乐与舞蹈学类、戏剧与影视学类和美术学类专业
22000
医疗费

专家门诊诊查费
单位:元/次
内容价格副主任医师5
主任医师
10

会诊费
单位:元/次
内容价格主任医师100
副主任医师
50主治医师30护士15门诊大病历1

救护车收费
单位:元
内容
价格
5公里以内
15
5公里及以上
超出5公里的部分每公里2.5元
回程(空驶)费
按救护车全程收费减半取
救护车等候费,每15分钟收费1元
证件申领费

居民身份证
单位:元/张
内容价格申领居民身份证免费有效期满换领居民身份证20
丢失补领、损坏换领居民身份证
40

户口本
单位:元/本
内容
价格
补发《居民户口簿》
免费

居住证
单位:元/张
内容
价格
流动人口申领居住证
免费办理,使用邮政ems便民服务的按照每件22元进行收费
流动人口居住证签注申请
免费办理,使用邮政ems便民服务的按照每件22元进行收费
流动人口申报居住登记
申报材料
1.符合天津市居住证照片标准的电子照片(注:到窗口单位申领居住证不需提供照片,如对制证照片有特殊要求或全国人口信息库中无照片的申请人应按照天津市居住证照片标准提供光盘介质的电子照片);
2.《居民户口簿》或居民身份证;
3.合法居所证明包括:
(1)居住在自有住房的,提供在津居住地址的不动产权证书。尚未取得不动产权证书的,提供《天津市商品房买卖合同》或《天津市房产买卖协议》;
(2)居住在租赁住房的,提供《房屋租赁协议》;
(3)借住在我市居民自有住房的,提供不动产权证书复印件,尚未取得不动产权证书的,提供《天津市商品房买卖合同》或《天津市房产买卖协议》复印件,以及房屋所有人同意居住确认书;
(4)居住在单位(学校)内部的,提供单位组织机构代码证(副本)复印件。
(5)其他合法居所证明。
办理地点:区公安人口服务管理中心、公安派出所,受公安机关委托的流动人口服务管理机构。

出入境证件
单位:元/证


普通护照签发、换发、补发及加注
申报材料
一、须提交打印或填写完整并贴有申请人近期正面免冠照片的《中国公民出入境证件申请表》。
二、交验有效的居民身份证原件(未满十六周岁的也可以交验户口簿);在居民身份证领取、换领、补领期间,可以提交有效的临时居民身份证;现役军人、*警武**须交验军官证、士兵证或者警官证作为本人身份证明。
三、未满十六周岁的,除提交身份证(无身份证的应当提交户口本原件)外,应由其一方监护人陪同,并提交该监护人居民身份证。监护人无法陪同的,可以委托他人陪同,除以上材料外,陪同人还应当提交本人的居民身份证以及监护人的委托书原件。
四、属于登记备案的国家工作人员的,还须提交本人所属工作单位或者上级主管单位按照人事管理权限审批后出具的同意办理普通护照的证明;现役军人、*警武**须提交所属部队具有审批权的*队军**、*警武**系统主管部门出具的同意办理普通护照的证明。
五、定居国外的中国公民短期回国申请换发补发护照的,还需交验在国外定居的有效证明原件,以及暂住地公安机关出具的暂住证明。
六、申请人办理护照加注,除须履行与首次申请相同手续外,还须提交以下材料:
1、原护照;
2、加注姓名和曾用名的,须提交户籍地公安机关户政管理部门出具的证明;
3、加注英文姓名或姓名其他非标准读音的,须提交出入境管理部门认可的有效证明;
4、定居国外的中国公民短期回国申请加注的,还需交验在国外定居的证明原件,以及暂住地公安机关出具的暂住证明。
办理地点:天津市公安局出入境管理局

机动车驾驶证
单位:元/张
内容价格窗口办理:工本费10邮政EMS便民服务:代收工本费10邮寄费用30
部分景点和门票
单位:元/人
内容价格天津盘山风景名胜区78天津黄崖关长城风景游览区65天津蓟州区独乐寺50天津之眼摩天轮70滨海航母主题公园220海昌极地海洋世界245天津方特欢乐世界280瓷房子50静园20石家大院27梨木台风景区70天津天塔湖风景区50天津凯旋王国主题游乐园景区80天津欢乐谷180宝成博物院45天后宫10大悲院5水上公园免费长虹公园免费南翠屏公园免费西沽公园免费西开教堂免费周恩来*颖超邓**纪念馆免费天津博物馆免费天津自然博物馆免费天津五大道景区免费
(部分价格不同时期有浮动,具体标准以景区官方为主)
除了价格表
小编还给你们准备了
天津日常必备的通讯录
有需要的时候记得来这里翻一下


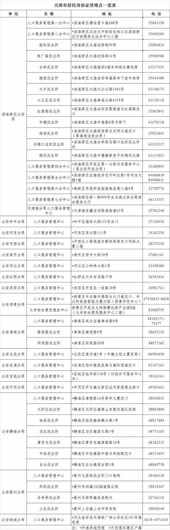
身份证受理点电话


紧急求助电话
内容号*报码**警110火警119急救中心120交通事故122公安短信报警12110水上求救专用12395天气预报12121报时服务12117森林火警12119红十字会急救台999
投诉举报电话
内容号码消费者申诉举报12315价格监督举报12358质量监督电话12365机构编制违规举报热线12310环保局监督电话12369民工维权热线电话12333税务局通用电话12366

消费者协会电话
和平区消费者协会27315315河西区消费者协会88230315河东区消费者协会24310315河北区消费者协会26220315南开区消费者协会27410315红桥区消费者协会27330315北辰区消费者协会86810315塘沽区消费者协会25890315汉沽区消费者协会25660315大港区消费者协会63210315东丽区消费者协会24960315西青区消费者协会27920315津南区消费者协会28520315宁河区消费者协会25590315静海区消费者协会28940315武清区消费者协会29320315宝坻区消费者协会29240315蓟州区消费者协会29120315开发区消费者协会25320315
营业厅客服电话
内容号码中国移动客服10086中国联通客服10010中国电信客服10000中国移动IP号码17951中国联通IP号码17911中国电信IP号码17900电话及长途区号查询114
各大银行电话
内容号码招商银行95555中国银行95566建设银行95533工商银行95588中信银行95558农业银行95599民生银行95568光大银行95595交通银行95559广发银行95508浦发银行95528深发银行95501华夏银行95577兴业银行95561

部分三级医院服务中心电话


全市教育局电话


全市社保分中心电话




全市妇幼保健机构咨询电话


全市发热门诊电话


以上内容工作量巨大
难免有部分不全和错漏之处
欢迎大家积极补充!
上面这些实用号码,
赶快收藏起来,以备不时之需。
看完别忘了告诉身边的家人和朋友!
